Ağır Akut Solunum Sendromu Koronavirüsü 2 (SARS-CoV-2) ve Koronavirüs Hastalığı (COVID-19) Hakkında Bilmeniz Gereken Her Şey!

- Hastalık Kataloğu
- İmmünoloji
- Viral Enfeksiyonlar
Bu içerik tıp ve sağlık ile ilişkilidir. Sadece bilgi amaçlı olarak hazırlanmıştır. Bireysel bir tıbbi tavsiye olarak görülmemelidir. Evrim Ağacı'ndaki hiçbir içerik; profesyonel bir hekim tarafından verilen tıbbi tavsiyelerin, konulan bir teşhisin veya önerilen bir tedavinin yerini alacak biçimde kullanılmamalıdır.
- Türkçe Adı Ağır Akut Solunum Sendromu Koronavirüsü 2 (SARS-CoV-2) ve Koronavirüs Hastalığı (COVID-19)
- İngilizce Adı Wuhan coronavirus
- OrphaNet
- Diğer İsimleri 2019-nCoV, Wuhan Pnömonisi, Wuhan Gribi
Bu Makalede Neler Öğreneceksiniz?
- Identify SARS-CoV-2 as the virus causing COVID-19, first detected on November 17, 2019, in Wuhan, China, leading to a global pandemic by early 2020.
- Explain SARS-CoV-2 as a positive-sense single-stranded RNA virus closely related to SARS-CoV with 80-90% genomic similarity.
- Describe SARS-CoV-2's physical features including spike proteins enabling cell entry, size range of 50-200 nanometers, and sensitivity to UV light and disinfectants.
İlk olarak 17 Kasım 2019 tarihinde Çin'in Wuhan kentinde görülmüştür. Şiddetli akut solunum yetmezliği ile ilişkilendirilen virüs, 2020 yılının ilkçeyreğinde tüm dünyaya yayılıp pandemiye yol açmıştır. 26 Haziran 2022 itibariyle yaklaşık 6 milyon 300 bin ölüme neden olan COVID-19'un en belirgin semptomları arasında akut solunum yetmezliğinin yanısıra, atipik pnömoni, ateş, öksürük ve tat-koku kaybı bulunmaktadır.
Genel Bilgiler: Patoloji ve Mekanizma
Virüsün ve Hastalığı Adı
İlk ortaya çıktığında "2019 Yeni Koronavirüsü" (İng: "2019 novel CoronaVirus") anlamında 2019-nCoV adı verilen, sonradan "Ağır Akut Solunum Sendromu Koronavirüsü 2" (İng: "Severe Acute Respiratory Syndrome CoronaVirus 2") anlamında SARS-CoV-2 adı verilen virüs, pozitif polariteli tek zincirli bir RNA virüsüdür.[1], [2], [3] Virüs, insandan insana bulaşabilen bir solunum yolu hastalığı olan Koronavirüs Hastalığı 2019'a (COVID-19) sebep olmaktadır.[4]
COVID-19 ve SARS-CoV-2 hakkında yayınladığımız bütün içerikleri bir arada görmek için buraya tıklayınız.
SARS Virüsü ile Akrabalığı
Virüse bu ismin verilmesinin nedeni, yeni evrimleşen virüsün SARS (İng: "Severe Acute Respiratory Syndrome", Tr: "Şiddetli Akut Solunum Sendromu") isimli hastalığa neden olan SARS-CoV isimli virüsün yakın bir kuzeni olmasıdır.[1]
Yapılan ilk genom analizleri, SARS-CoV-2'nin genomunun en az %80-90 oranında SARS-CoV ile aynı olduğunu gösteriyordu. Gerçekten de 11 Şubat 2020 tarihinde, virüslere resmi isimlerini veren Uluslararası Virüs Taksonomisi Komitesi'nin Koronavirüs Araştırma Grubu, virüse resmî olarak SARS-CoV-2 ismini verdi ve hastalığın Şiddetli Akut Solunum Sendromu salgınına neden olan SARS-CoV'un yakın bir akrabası (bir "kardeşi") olduğunu ilan etti.[5]
SARS-CoV-2'nin Fiziksel Özellikleri
Bir koronavirüs olan SARS-CoV-2, koronavirüslere "korona" (yani "taç") adını veren, 10 nanometre uzunluğunda mızrak (İng: "spike" veya kısaca "S") yüzey proteinlerine sahip bir virüstür. Her bir virüste yaklaşık 100 adet bulunan bu proteinler, virüsün hücreye girişini sağlayan moleküler uzantılardır. Bu mızrağın S1 ve S2 adı verilen iki alt birimi vardır.[6] Kriyojenik elektron mikroskobuyla yapılan görüntülemeler sonucunda, S1 altbiriminin ACE2 proteinine tutunmayı katalize ettiği, S2 altbiriminin ise kaynaşmayı sağladığı gösterilmiştir.[7], [8] Ayrıca her bir virüste yaklaşık 2000 adet virüs kılıfı proteini (M), 1000 adet virüs-içi nükleoprotein (N), 20 adet zarf proteini (E) bulunmaktadır.
SARS-CoV-2, 50-200 nanometre arasında değişebilen (ortalamada 100 nanometre) büyüklüğe, yaklaşık 1 milyon nanometreküp (1 attolitre, yani 1 litrenin kentilyonda biri) hacme ve 1 femtogram (1 gramın katrilyonda biri) kütleye sahip bir virüstür.[9], [10] Yani bu virüsten 10 trilyon tanesi bir araya geldiğinde, tek bir yağmur damlasından daha küçük bir hacmi işgal etmektedir.[4]
Virüs, mor ötesi ışınlara ve sıcaklığa hassastır. Yağlı ikili katman (İng: "lipid bilayer") yapısından ötürü %75 etanol, klorin içerikli dezenfektanlar, peroksiasetik asit ve klorheksidin harici kloroformlara karşı hassas olduğu bilinmektedir.[11] Ayrıca sabun da virüsün yağlı zarfını parçalayarak etkisiz hale getirmektedir.[12], [13]
- Çocuk Felci Aşısındaki Zayıflatılmış Virüs, Tekrar Bulaşabilecek Biçimde Evrimleşti ve Salgınlara Neden Oldu. Şimdi, Yeni Bir Aşı, Evrime Karşı Gol Atmamızı Sağlayabilir!
- Sitokin Fırtınası: Koronavirüsle Mücadelede, Bağışıklık Sisteminin "Dosttan Düşmana" Dönüştüğü An!
- Aşılar, Her Yaş Grubunda COVID-19 Nedeniyle Ölme Riskini Onlarca Kat Azalttı!
SARS-CoV-2'nin Genomik Özellikleri
SARS-CoV-2'nin genomu lineer, pozitif yönlü, tek şeritli RNA'dan oluşmaktadır ve bu RNA, yaklaşık 30.000 baz uzunluğundadır.[14] Genounda sitozin (C) ve guanin (G) nükleotitlerine yönelik negatif bir önyargı vardır; yani genomda bu iki nükleotit, adenin (A) ve urasil (U) nükleotitlerinden daha seyrek bulunur - ki bu, diğer koronavirüslerde de görülen bir durumdur.[15] Genomun %32.2'sini urasil, %29.9'unu adenin, %19.6'sını guanin, %18.3'ünü sitozin oluşturmaktadır.[16]
Bu nükleotit asimetrisi, virüsün, sitozin ve guanini urasil ve adenine dönüştüren mutasyonlara daha açık olmasından kaynaklanmaktadır.[17] Bu açıklığın sebebi ise, SARS-CoV-2 virüsünün, hücrelerimizde bulunan çinko parmak antiviral proteini ile ilişkili savunma sistemini atlatmak üzere evrimleşmiş olmasıdır.[18] Buna ek olarak, bu genom konfigürasyonu, replikasyon (çoklanma) ve translasyon sırasında daha düşük kopma enerjisine ihtiyaç duymaktadır; çünkü adenozin ve urasil baz çifti 2 hidrojen bağına, sitozin ve guanin ise 3 hidrojen bağına sahiptir.[19]
Koronavirüsler, bilinen tüm RNA virüsleri içinde en büyük genoma sahiplerdir. Genomlarının büyük olması nedeniyle konak hücreye bağımlılıkları azdır. En az 10 ORF (İng: "Open Reading Frames") içerirler. Replikasyon sonrası ORF1a ve ORF1b'den iki büyük poliprotein sentezlenir. Daha sonra bu poliproteinler (pp1a ve pp1b) viral replikaz transkriptaz kompleksini oluşturmak üzere 16 yapısal olmayan proteine dönüşür. Diğer ORF'lerden ise yapısal proteinler kodlanır. Genel olarak Spike (S), Matriks (M), Zarf (E) ve Nükleokapsid (N) olmak üzere 4 yapıdan oluşurlar. Spike, virüsün peplomerini oluşturup virüse tipik şeklini verir. Konak hücreye tutunmayı sağlayan ve değişkenlik gösterebilen reseptör bağlanma bölgesi (RBD), Spike yüzeyinde bulunur.
Aslında maddi destek istememizin nedeni çok basit: Çünkü Evrim Ağacı, bizim tek mesleğimiz, tek gelir kaynağımız. Birçoklarının aksine bizler, sosyal medyada gördüğünüz makale ve videolarımızı hobi olarak, mesleğimizden arta kalan zamanlarda yapmıyoruz. Dolayısıyla bu işi sürdürebilmek için gelir elde etmemiz gerekiyor.
Bunda elbette ki hiçbir sakınca yok; kimin, ne şartlar altında yayın yapmayı seçtiği büyük oranda bir tercih meselesi. Ne var ki biz, eğer ana mesleklerimizi icra edecek olursak (yani kendi mesleğimiz doğrultusunda bir iş sahibi olursak) Evrim Ağacı'na zaman ayıramayacağımızı, ayakta tutamayacağımızı biliyoruz. Çünkü az sonra detaylarını vereceğimiz üzere, Evrim Ağacı sosyal medyada denk geldiğiniz makale ve videolardan çok daha büyük, kapsamlı ve aşırı zaman alan bir bilim platformu projesi. Bu nedenle bizler, meslek olarak Evrim Ağacı'nı seçtik.
Eğer hem Evrim Ağacı'ndan hayatımızı idame ettirecek, mesleklerimizi bırakmayı en azından kısmen meşrulaştıracak ve mantıklı kılacak kadar bir gelir kaynağı elde edemezsek, mecburen Evrim Ağacı'nı bırakıp, kendi mesleklerimize döneceğiz. Ama bunu istemiyoruz ve bu nedenle didiniyoruz.
Matriks ise kapsomerleri oluşturmaktadır ve zarf içine gömülüdür. Matriks proteinden oluşan kapsid, küresel veya pleomorfik zarlıdır. Betacoronavirus cinsine ait virüslerde bu yapılara ek olarak hemoglutinin esteraz (HE) proteini de bulunabilir. Hemoglutinin esteraz yapı olarak Spike'a benzemekle birlikte ondan daha kısadır, zarfla ilişkilidir ve dış yüzeyde bulunur. Sialik asit içeren reseptörlere virüsün tutunmasını sağlar. SARS-COV-2 virüsler de hemoglutinin esteraz proteini içerirler.
Virüsün Bulaşma Mekanizması
Virüs, temel olarak aerosol (havada çözünmüş virüs) ve damlacıklar (tükürük gibi solunum yoluyla atılan sıvılara asılmış virüsler) yoluyla bulaşmaktadır.[20], [21], [22] Aerosol ve damlacıklar; konuşma, nefes alıp verme, şarkı söyleme, bağırma, hapşırma, öksürme, vb. davranışlar sırasında üretilmekte ve etrafa saçılabilmektedir.[23], [24], [25], [26], [27] Bu davranışlar sırasında saçılan aerosol ve parçacıklar, ortalama 1.8 metre uzağa erişebilmektedir.[28] Bu mesafe, açık/kapalı alanlarda ve havalandırma/klima gibi cihazların varlığında farklılık gösterebilir. Bulaşmanın fomitler yoluyla, yani yüzeyler aracılığıyla ve dışkı ve spermler yoluyla da olabildiği düşünülmektedir; ancak bu yollarla bulaşmanın ne kadar etkili olduğu tartışmalıdır.[29], [30], [31], [32]
Solunum yolları aracılığıyla vücuda giren virüs, yüzeyindeki mızrak proteinleri yardımıyla, özellikle de akciğer dokusunu oluşturan, her bireyde ortalama 100 milyar adet bulunan Tip 1 ve Tip 2 pnöomositlerin, her bireyde yaklaşık 10 milyar adet bulunan alveolar makrofajların ve her bireyin nazal boşluğunda ortalama 1 milyar adet bulunan mukuslu hücrelerin yüzeyindeki ACE2 isimli proteinlere tutunarak hücreye giriş yapmakta ve kendi kopyalarını oluşturmaktadır.[33], [34] Bu sırada hücre, doku ve organlara yıkıcı, geçici ve kalıcı hasarlar verebilmekte, ölüme de neden olabilmektedir.
SARS-CoV-2'nin yeni bir enfeksiyon başlatabilmesi için bir kişiye en az 200-800 adet ulaşması gerektiği düşünülmektedir.[35], [36], [37] Bu bulaşma yaşandıktan sonra, virüsün insan hücrelerine girmesi 10 dakika kadar sürmektedir. Bu noktadan sonra virüsün kendi kopyalarını üretmeye başlaması 10 saat kadar sürmektedir (buna "tutulma periyodu" denir). Hastalığın semptomlarının ortaya çıkmasının ne kadar sürdüğü belirsizdir; fakat yutakta viral yük, enfeksiyondan sonra ortalama 4. günde (genel olarak 1. hafta içinde) zirve yapmaktadır; sonrasında azalmaktadır.[38], [39], [40] Her bir virüs, kendisine ait 1000 civarında kopya üreterek bulaştığı hücreyi öldürmektedir. Virüse yakalanmış bir kişi, semptom başlangıcından sonraki 3-46 gün arası boyunca hastalığı saçmaya devam edebilir; ama çoğu zaman virüsün saçılımı ortalama 10 günde sona ermektedir.[41]
Enfeksiyon sonrasında virüs, nazofarinks bölgesinde örneklem başına 1 milyon ilâ 1 milyar adet, boğazda örneklem başına 10 bin ilâ 100 milyon adet, dışkıda gram başına 10 bin ilâ 100 milyon adet, balgamda mililitre başına 1 milyon ilâ 100 milyar adet RNA kopyası üretmektedir.
Reseptör Etkileşimi ve Transkripsiyon
Anjiyotensin Dönüştürücü Enzim-2 (ACE-2) akciğer, böbrek, arter, kalp ve bağırsaklardaki hücrelerin membranında bulunan bir enzimdir. ACE-2 nin görevi, damar daraltıcı olan Anjiyotensin-II hormonunun hidrolizini gerçekleştirerek kan basıncını düşürmesidir. Enzimin insan versiyonu hACE2 olarak adlandırılır. Aynı zamanda bir transmembran proteini olan ACE-2 tıpkı SARS-COV'da olduğu gibi SARS-COV-2'de de reseptör görevi görür. Enfekte, virüs peplomeri olan Spike proteininin, hücre membranında bulunan ACE-2 reseptörlere tutunması ile başlar. Bu işlemin ardından virüsün hücreye girişinin tamamlanması için, Spike proteininin TMPRSS2 adlı proteaza ihtiyacı vardır. Bu proteaz virüsün aktivasyonu için gereklidir.
Virüs hücreye tutunduktan sonra virüs ve plazma membranı arasında, membran füzyonu gerçekleşir. Bunun yanı sıra virüsün hücreye girişinde endositoz da rol oynamaktadır.
Viral genomun hücreye girişinden sonra genom, konak hücre içinde bir kalıp görevi görerek replikasyon ve translasyon için gerekli enzim ve proteinleri kodlar. Bu işlem 20 kb replikaz geni tarafından kodlanır ve sürekli ve süreksiz RNA sentezinin süreçlerini içerir. Önce viral RNA'nın 5' ucundan iki poliprotein sentezlenir. Bu işlem konak hücrenin ribozomlarında gerçekleşir. Oluşan poliproteinlerin bölünmeleri ve işlevsel hale gelmeleri gerekir. İki proteaz ile 16 parçaya ayrılan proteinler(nsp1-nsp16), yapısal olmayan proteinlere dönüşür. Yapısal olmayan proteinler, viral replikaz transkriptaz kompleksini oluşturarak replikasyonda rol oynarlar. Bunun yanında diğer bir görevleri de endoplazmik retikulumdan köken alan membranları veziküllere dönüştürmeleridir. RNA replikasyonu bu veziküllerde gerçekleşir.
Replikaz transkriptaz kompleksi, RNA polimeraz enziminin yardımı ile pozitif polariteli viral RNA'yı kullanarak negatif polariteli kopya RNA'lar oluşturmaya başlar. Oluşturulacak sonraki proteinler, yapısal proteinlerdir. Yapısal proteinlerin kodlanacağı bölge olan ve viral RNA'nın 3' ucunda bulunan bölge, çoğaltılır. Oluşan RNA iplikçiklerine subgenomik mRNA adı verilir. Subgenomik mRNA'lar okunmak üzere endoplazmik retikulumlardaki ribozomlara gönderilir ve çoğalırlar. Spike, Matriks ve Zarf proteinleri endoplazmik retikulumda sentezlenmesine rağmen Nükleokapsid proteini sitoplazmada üretilir. Bu sayede oluşan yeni viral genomları, çift zarlı veziküllerden çıktıkları gibi sarabilirler.
Nükleokapsitler ve diğer yapısal proteinler ER Golgi Intermediate (ERGIC) bölgesinde buluşurlar. Burada viral proteinler viral partiküller haline gelir ve hücre membranına doğru hareket ederler. Golgi aracılığıyla hücre membranına gelen partiküller, hücre membranı ile kaynaşarak, tıpkı hücreye girdikleri gibi membran füzyonu ile hücreden ayrılırlar.
Spike Proteini
Spike proteini, S1 ve S2 alt birimlerinden oluşan trimerik yapılı bir füzyon proteinidir. S1, konak hücrelerin tanınmasından ve konak hücre membranına bağlanılmasından sorumlu Reseptör Bağlanma Alanı (RBD) içerir. Aynı zamanda NH2 grubu bulunan N-terminal ve COOH grubu bulunan C-terminal bölgeri de S1'de yer alır. S2 alt birimi ise 7 aminoasitten oluşan ve tekrar eden, HR1 ve HR2 olarak adlandırılan iki heptad tekrarından ve füzyon peptidinden (FP) oluşmaktadır. Heptad tekrarları, hidrofobik bölgelere bitişik konumdadır. Bu alt alanlar konformasyonel yapısal değişikliğe uğrarlar.
Membran Füzyonu
S1 alt biriminde bulunan RBD, konak hücre membranındaki ACE-2 reseptörünü tanır, ona tutunur. HR1 ve HR2 birbirlerini bükerek, alfa heliks yapısı oluşturur. Bu yapı ile virüsü konak hücreye doğru çekerler. Bu esnada füzyon peptidi ise hücre membranı ile viral zarfı kaynaştırmak amacıyla, konak hücrenin membranından geçer. Virüsün giriş ve çıkışlarında gerçekleşen füzyon sonucu, konak hücre membranının glikokaliksi, Spike ile temas eder. Bu temas, artık hücreden parçalar taşıyan virüsün, yeni konak hücrelere girişini ve yayılma riskini artırır.
Virüsün Bulaşıcılığı
Virüsün temel üreme sayısı (R0R_0) olarak bilinen özelliği, yani her bir enfeksiyonun ortalamada kaç kişiyi hasta ettiğinin ölçüsü, 2.39 ilâ 3.44 arasında değişmektedir.[42] Yani virüsün bulaştığı her 1 kişi, kendisinden başka ortalamada 2.4 ila 3.4 kişiye (ya da kabaca 3 kişiye) bulaştırabilmektedir. Bu sayı, MERS salgınında görülen 0.7 civarındaki temel üreme sayısından epey büyüktür.[43] SARS içinse bu değer, 2-5 arasındaydı ve bu salgın sırasında 8000 insan hastalanmış ve en az 774 ölüm yaşanmıştı.[44] Temel üreme sayısı hakkında daha fazla bilgiyi buradan alabilirsiniz.
Bu veriler önemlidir, çünkü bundan yola çıkarak salgının küresel bir krize dönüşüp dönüşmeyeceği, eğer dönüşecekse de bu şekilde bir salgına dönüşmesinin önüne geçmek için virüsün bulaşıcılığının ne kadar önlenmesi gerektiği tespit edilebilmektedir. Bir virüsün küresel salgına dönüşebilmesi için R0R_0 değerinin 1'den büyük olması gerekmektedir. Bu nedenle MERS çok ciddi bir küresel salgına dönüşmemişti; ancak SARS, pandemik olmasa bile 26 ülkeyi etkileyen büyük bir epidemik salgına (çok sayıda ülkeyi etkileyen ama küresel olmayan salgına) dönüşmüştü.[45]

SARS-CoV-2'nin 2.4-3.4 düzeyindeki değeri, başından beri küresel bir salgın riskine işaret ediyordu. Buna ek olarak, salgın başlangıcındaki veriler, virüs bulaşabilirliğinin en az %60'ı bloke edilmezse, salgının önüne geçemeyeceğimizi gösteriyordu.[46] Gerçekten de Dünya Sağlık Örgütü, 11 Mart 2020'de salgını bir "pandemi" (küresel salgın) ilan etti.[47]
Virüs, kuzenlerine göre daha bulaşıcıdır. Ebola gibi virüslerin aksine, vücut sıvıları yoluyla değil, solunum yoluyla, insandan insana bulaşmaktadır. Üstelik virüs, henüz "kuluçka" evresindeyken, yani bulaştığı kişilerde semptomlar belirmeden önce diğer insanlara da bulaşabilmektedir. Benzer şekilde, her hasta, hastalığı benzer şiddet ve semptomlarla geçirmemektedir; dolayısıyla daha az şiddette geçirenler hastanelere başvurmayabilir ve hastalığın yayılmasına sebep olabilirler. Bunlar, hastalığın bulaşıcılığına katkı sağlayan faktörlerdir.

Hastalığın Öldürücülüğü
Hiçbir koruyucu önlemin alınmadığı durumlarda, her bir enfeksiyon ortalamada test yoluyla tespit edilen vakaların %2-3 arası ölmektedir (buna "vaka ölüm oranı" denir).
Enfekte olan tüm hastalar test yoluyla teşhis edilemediği, asemptomatik olarak hastalığı atlattıkları ve/veya hafif semptomlar gösterdikleri için hastaneye uğrayıp kayıt altına alınmadıkları için "enfeksiyon ölüm oranı" isimli bir diğer metrik, "vaka ölüm oranı"ndan her zaman daha küçüktür ve COVID-19 için enfekte olan bütün insanların %0.7 civarı ölmektedir. Vaka ölüm oranı ve enfeksiyon ölüm oranı hakkında daha fazla bilgiyi buradan alabilirsiniz.
Enfeksiyon ölüm oranları da yaşa bağlı olarak değişebilmektedir. Yaşa bağlı olarak enfeksiyon ölüm oranları şu şekilde belirlenmiştir:[48]
- 0-34 yaş grubu: %0.004
- 35-44 yaş grubu: %0.068
- 45-54 yaş grubu: %0.23
- 55-64 yaş grubu: %0.75
- 65-74 yaş grubu: %2.5
- 75-84 yaş grubu: %8.5
- 85+ yaş grubu: %28.3
Bu dağılım, yazının ilerleyen kısımlarında göreceğimiz gibi yaşın ölüm riskine etkisini net bir şekilde göstermektedir. Ancak bu dağılıma bakarak, gençlerin risk altında olmadığını düşünmek hatalıdır; çünkü örneğin orta yaşlı insanlarda COVID-19 ölüm riski, trafik kazasında ölme riskinden 100 kat kadar, mevsimlik gripten ise kat kat yüksektir.[48]
19 Temmuz 2021 itibariyle farklı yaş gruplarının hastalığa yakalanma, hastaneye kaldırılma ve ölüm oranlarının, 18-29 yaş grubuna göre dağılımı aşağıdaki gibi belirlenmiştir:

Tarihsel Öldürücülük Ölçümleri
Devam eden salgınlarda, alınan önlemlere, geliştirilen ilaç ve aşılara, virüsün evrimsel sürecine bağlı olarak bu sayıların coğrafyadan coğrafyaya ve zamandan zamana değişebileceği hatırlanmalıdır. Örneğin salgının erken evrelerinde virüs hakkında yeni yeni bilgiler edinirken, şu tür bir bilimsel ilerleyiş kaydedilmişti (bunların bir kısmı geçerliliğini yitirmiştir):
- 2019-nCoV'un (SARS-CoV-2'nin) vaka öldürücülük oranı ilk tahminlere göre %2.9 olarak belirlendi.
- Salgının ilk 2 haftasında bu oran %4 olarak güncellendi.[49]
- 4 Şubat 2020 itibariyle, Çin genelindeki öldürücülük oranı %2.1, salgının başladığı Wuhan bölgesindeki öldürücülük oranı %3.1 civarındaydı.
- Bu tarihlerde, Dünya genelindeki öldürücülük ortalamasının %2 civarında kaldığı hesaplandı.
- JAMA dergisinde 24 Şubat 2020'de yayınlanan ve 72.314 hasta üzerinde yapılan bir analizde, virüsün genel öldürücülük oranı %2.3 olarak belirlendi.[50]
- 8 Mart 2020 itibariyle NIH tarafından tutulan güncede, öldürücülük oranının %1-2 arasında değiştiği ve bu sayının, ülkeye ve nasıl ölçüldüğüne göre değişebildiği bildirildi.[11]
- Aradan geçen aylar boyunca yapılan incelemeler sonucunda, hastalığın vaka ölüm oranının %2-3 civarında, enfeksiyon ölüm oranının 1000'de 7 olduğu hesaplandı.
Kıyas olması bakımından, 2003 yılında salgına dönüşen SARS, bulaştığı her 10 kişiden 1'ini öldürdü; yani SARS-CoV'un öldürücülük oranı %10 idi. Bu ikilinin yakın bir diğer kuzeni ise, Orta Doğu'da (özellikle Suudi Arabistan'da) görülen MERS (İng: "Middle East Respiratory Syndrome", Tr: "Orta Doğu Solunum Sendromu") salgınına sebep olan MERS-CoV isimli virüstü. MERS salgını sırasında her 10 kişiden 4'ü ölmüştü; yani MERS-CoV'un öldürücülük oranı %40 idi.

Evrim, Taksonomi ve Filogenetik
SARS, MERS ve 2019-nCoV virüslerinin her biri bir koronavirüstür. SARS-CoV-2'nin genomik analizi, Rhinolophus sinicus türü yarasalardan alınan genomlara %80 civarında benzemektedir.[51] Yapılan bir diğer çalışmada, R. sinicus'un yakın akrabalarından Rhinolophus affinis türü yarasalardan örnekler alınmış ve SARS-CoV-2 genomunun bu genom ile %96 oranında benzeştiği ileri sürülmüştür.[52]
Yarasalarda bulunan RaTG13 virüs dizisi, insanlardaki SARS-CoV-2'ye en benzer olan genetik dizidir; ancak bu virüsün SARS-CoV-2'nin atası değil de kuzeni olduğu bilinmektedir.[53] Yerel yarasa popülasyonları üzerinde yapılan genetik incelemeler, SARS-CoV-2 ile yakın akraba olan birçok koronavirüs dizisini ortaya çıkarmıştır.[54]
Koronavirüsler (Coronaviridae ailesi), Hayvanlar Alemi'nde yaygın olarak görülen bir virüs grubudur. Alfakoronavirüsler, Betakoronavirüsler, Gamakoronavirüsler ve Deltakoronavirüsler olarak 4 cinse ayrılan koronavirüsler, kimi zaman tür içinde kalmak yerine, bir türden diğer türe, örneğin diğer hayvan türlerinden insanlara ("zoonotik" olarak) bulaşabilmektedirler. SARS-benzeri koronavirüslerin evrim ağacı ve biyocoğrafyası şu şekildedir:

An itibariyle, insana bulaşabilen 7 koronavirüs bilinmektedir: 229E, NL63, OC43, HKU1, MERS-CoV, SARS-CoV, SARS-CoV-2. Aslında koronavirüsler çok nadiren ölümcül olan virüslerdir; ancak kimi zaman evrimsel süreç içinde değişerek ölümcül hale de gelebilmektedirler.
Hem SARS, hem de MERS koronavirüsleri, betakoronavirüs olarak bilinen cinse aitlerdir. Daha spesifik olarak, SARS-CoV ve SARS-CoV-2 virüsleri Sarbecovirus adı verilen bir altcinse aittirler. Bu tarz virüslerin RNA nükleotit uzunluğu 30.000 baz (30 kilobaz) civarındadır.[55]
Genel olarak betakoronavirüsler, tıpkı alfakoronavirüsler gibi yarasa kökenli virüslerdir; yani aslen yarasalarda bulunan koronavirüslerin evrimleşmiş torunlarıdır. Örneğin SARS'ın, özellikle de Rhinolophus sinicus türü yarasalardan köken aldığı düşünülmektedir.[56]
Virüslerin köken aldığı canlılara virüs rezervuarı adı verilir. Ancak insanlara virüsün bulaşma kaynağı her zaman ana rezervuar olmayabilir; ara konak adı verilen aracı hayvanlardan da bulaşabilir. Örneğin bir yarasa virüsü olan SARS insanlara misk kedileri aracılığıyla, bir yarasa virüsü olan MERS ise tek hörgüçlü develer aracılığıyla bulaşmıştı. En azından, en olası ara konakların bu hayvanlar olduğu düşülmektedir; çünkü virüslerin ana kaynağını her zaman hatasız olarak tespit edebilmek mümkün olmamaktadır.
SARS-CoV-2 örneğinde de bir ara konak olabileceğinden şüphelenilmektedir.[57] Ne yazık ki bu ara konağın ne olduğu tam olarak bilinmemektedir.[58] 7 Şubat 2020'de Çinli araştırmacılar, SARS-CoV-2'nin genetik sekansının pangolin adı verilen bir hayvandan aldıkları genlerle %99 oranında örtüştüğünü bulduklarını ilan ettiler.[59], [60] Ancak pangolinlerin ara konak olduğu genel geçer olarak kabul görmemektedir; çünkü pangolinlerden elde edilen virüslerin genomu, insanlardaki koronavirüs ile %92 oranında örtüşmektedir, pangolin virüsleri insan ACE2 reseptörlerine zayıf bir şekilde bağlanabilmektedir ve bu gibi veriler, onları uzak bir akraba yapmaktadır.[61], [62], [63] Ayrıca insanlar arası bulaş yeteneğinin, bu atlamadan ("yarasan insana" veya "yarasadan ara konağa, sonrasında insana" geçişten) önce mi yoksa sonra mı evrimleştiği kesin olarak bilinmemektedir.[64], [65], [66]
SARS-CoV-2'nin evrimleşme hızı gribe neden olan influenza virüslerinden dikkate değer miktarda düşüktür ve diğer koronavirüslerle benzer hızdadır.[67] Bu evrim hızına bağlı olarak, salgının seyri boyunca virüs genomu boyunca binlerce mutasyon meydana gelmiş ve çok sayıda varyant evrimleşmiştir. Bu yeni evrimleşen varyantlar arasından daha hızlı yayılanlar, bağışıklık tepkisini atlatabilenler, daha ağır hastalığa neden olabilenler, test yöntemlerimizden kaçınabilenler ve tedaviye daha dirençli olanlar endişe kaynağıdır.

Virüsün Kökeni
SARS-CoV-2 virüsünün tam olarak nereden geldiği bilinmemektedir ve virüsün ana kaynağıyla ilgili birden fazla iddia/hipotez ileri sürülmüştür.[66]
İlk SARS-CoV-2 vakasına Çin'in Vuhan kentinde rastlanmıştır.[68] Salgın başlarında enfekte olan kişilerin büyük çoğunluğu Huanan Deniz Ürünleri Marketi çalışanlarıydı; bu nedenle virüsün bu "ıslak markette", yani egzotik hayvanların kanı ve sıvılarının serbestçe akabildiği markette ilk defa insanlara atladığı düşünülmüştür. Yukarıda izah edildiği üzere, pangolinler gibi bir ara konaktan geçerek de insanlara geçmiş olabileceği ihtimali üzerinde durulmaktadır.

Ayrıca virüsün Wuhan Viroloji Enstitüsü'nde araştırılan koronavirüslerden birinin kazayla veya kastî olarak insanlar arasına yayıldığı da iddialar arasındadır.[69] Çin'in genel gizliliği/gizemliliği, Batılı ülkelerin belirgin Çin önyargısı ve bilimsel bir kanıt üretilememiş olmasından ötürü bu iddia bir komplo teorisi olarak kategorize edilmektedir ve ispat yükü hâlen bu sıra dışı hipotezi ileri sürenlerin omuzlarındadır (bu iddiayı savunanlar, bilimsel olarak geçerli bir veri ortaya koyabilmiş değildir).[53] Yeni veriler ışığında bu hipotez güç kazanabilir; şu anda bu yönde bir gelişme gözükmemektedir.
Genel olarak virologlar ve epidemiyologlar arasındaki kanı, daha önceki birçok salgın gibi bu salgının da zoonotik olduğu, yani doğal yollarla, evrimsel süreç sonucunda, hayvanlardan insanlara atladığı yönündedir.[70] Bu geçişin hangi rezervuar veya ara konaktan geldiği, ne tür bir coğrafi patika izlediği henüz net değildir; ancak en olası adaylar arasında yarasalar ve pangolinler bulunmaktadır.[71] Salgın başlangıcında SARS-CoV-2 virüsleri arasında çok dar bir çeşitlilik olmasından ötürü, bu sıçramanın ilk vakaların tespit edildiği Aralık 2019-Ocak 2020 döneminden çok eski olamayacağı, muhtemelen 2019 yılının son aylarında bu sıçramanın yaşandığı düşünülmektedir.[72]
SARS-CoV-2, insanlar haricinde kediler, dağ gelincikleri, hamsterlar, insan-harici primatlar, Amerikan vizonları, ağaç kemirgenleri, kaplanlar, rakun köpekleri, meyve yarasaları ve tavşanlar da dâhil olmak üzere birçok hayvana bulaşabilmektedir; ancak bu hayvanların hepsinde ölümcül bir hastalık görülmemektedir.[73], [74] Evcil hayvanlara bulaşın görüldüğü birkaç vakayı buradan okuyabilirsiniz. İnsandan evcil hayvanlara, evcil hayvanlardan evcil hayvanlara ve evcil hayvanlardan insana bulaş ihtimali çok düşük gözükmektedir ve salgında dikkate değer bir rol oynadığı düşünülmemektedir. Veri yetersizliğine bağlı olarak, ekstra bir önlem olarak COVID-19'a yakalananların hayvanlarla temasını azaltması, evcil hayvanlara dokunduktan sonra ellerinizi yıkamanız önerilmektedir.[75], [76]
Belirti ve Semptomlar
İlk hasta, sebebi bilinmeyen bir pnömoni (zatürree) geliştirmiştir ve sonradan sebebin SARS-CoV-2 olduğu tespit edilmiştir.[77]
Yaygın Semptomlar
Hastalarda genel olarak görülen semptomlar ve bu semptomların hastalarda görülme sıklığı şu şekildedir:[78], [79], [80], [81], [82], [83]
- Ateş (%98)
- <37.3 °C (%2)
- 37.3 - 38 °C (%20)
- 38.1 - 39 °C (%44)
- >39 °C (%34)
- Öksürük (%76)
- Nefes Zorluğu/Darlığı (%55)
- Bitkinlik veya Kas Ağrısı (%44)
- Koku Kaybı (%41)
- Tat Kaybı (%38.2)
- Mide Bulantısı veya Kusma
- Balgam Üretimi (%28)
- Baş Ağrısı (%8)
- Kanlı Tükürük (%5)
- Burun Tıkanıklığı veya Akıntısı
- İshal (%3)
Bakteriyel pnömonilerin aksine viral pnömonilerde balgamlı öksürük görülmeyebilir. Ateş yerine subfebril ateş denilen daha düşük vücut sıcaklıkları da olabilir. CDC, 27 Nisan 2020'de COVID-19 semptomlarını şu şekilde güncellemiştir:
Virüse maruz kaldıktan sonraki 2-14 gün içinde semptomlar belirebilir. Bu hastalarda öksürük ve nefes darlığı (solunumda zorlanma) görülebilir. Veya şu semptomlardan en az 2 tanesi bir arada görülebilir: ateş, baş ağrısı, ürperme , boğaz ağrısı, ürpermeyle birlikte tekrar eden titreme, tat veya koku kaybının yakın zamanda yitirilmesi, kas ağrısı.
Kritik Semptomlar
Eğer bunlara ek olarak, şu semptomları gösteriyorsanız, acilen tıbbi yardım almalısınız:
- Nefes almada güçlük,
- Süregelen göğüs ağrısı veya acısı,
- Kafa karışıklığı (konfüzyon),
- Uyanma veya uyanık kalma zorluğu,
- Deri renginize bağlı olarak soluk, gri veya mavi renkte deri, dudak, tırnak kökleri.
Semptom Şiddeti Dağılımı
Semptom geliştiren hastaların:
- %81'inde orta şiddetli pnömoniye kadar olan hafif-orta semptomlar,
- %14'ünde nefes darlığı, oksijen yetmezliği veya akciğerlerin %50 veya fazlasında tutulum içeren ağır semptomlar,
- %5'inde nefes yetmezliği, şok ve çoklu organ disfonksiyonunu içeren kritik/ölümcül semptomlar
görülmektedir.
Otopsi Patolojisi
COVID-19 nedeniyle ölenlerin otopsilerinde yaygın olarak görülen patolojileri şöyle sıralamak mümkündür:
- Makroskopi: Perikardi, akciğer konsolidasyonu ve pulmoner ödem[84]
- Akciğer Bulguları:
- minör seröz sızma, minör fibrin sızma
- pulmoner ödem, pnömosit hiperplazisi, büyük atipik pnömositler, lenfotik infiltrasyonlu interstisyal enflamasyon ve çok çekirdekli dev hücre formasyonu
- difüz alveolar hasar (ki bu, akut solunum distres sendromunun ve nefes yetmezliğinin sebebidir),
- alveolar boşluklarda sızma organizasyonu ve pulmoner interstisyal fibroz
- bronkoalveoler lavajda (BAL) plasmositoz[85]
- Kan ve Damarlar:
- dissemine olmuş intravasküler pıhtılaşma (DIC)[86]
- lökoertitroblastik reaksiyon[87]
- endotelitis ve hemofagositoz[88]
- Kalp: kardiyak kas hücresi nekrozu[88]
- Karaciğer: mikrovesküler steatoz
- Burun: olfaktör epitelyum döküntüsü[89]
- Beyin: enfarktüs[88]
- Böbrekler: akut tübüler hasar[88]
- Dalak: beyaz pulp deplesyonu[88]


Asemptomatik Bulaş
SARS-CoV-2, taşıyıcısında hiçbir belirti olmaksızın da bulaşabilmektedir; ancak asemptomatik bireylerin bulaşıcılık oranı semptomatik vakalardan daha düşüktür. Tüm vakaların %17'sinin asemptomatik olduğu, bu bireylerin bulaşıcılığının semptomatik bireylerden %42 düşük olduğu hesaplanmaktadır.[90] Bir diğer çalışmaya göre vakaların %33'ü asemptomatiktir veya dikkate değer herhangi bir semptom göstermemektedir.[91] Ancak bazı diğer çalışmalar, asemptomatik bulaşın tüm bulaş olaylarının %50'sinden fazlasını oluşturduğunu göstermektedir.[92] Bu yüksek asemptomatik bulaş olayı, virüsün aşırı hızlı yayılmasının ana nedeni olabilir.[93]
Asemptomatik vakalar da virüsü kaptıktan sonraki 10 gün boyunca (eski yönergelere göre 14 gün boyunca) virüsü bulaştırabilmektedir.[94]
Yeniden Enfeksiyon: Hastalığı Atlatanların Yeniden Hastalanması
Salgının başlangıcından beri yeterince süre geçmediği için, hastalığı atlatma veya aşılar yoluyla kazanılan bağışıklığın ne kadar süreceği kesin değildir.[95] Buna bağlı olarak, yeniden enfeksiyonun ne zaman mümkün olduğu ve ne kadar yaygın olduğu da net olarak bilinmemektedir; fakat eldeki az sayıdaki vaka, yeniden enfeksiyonun değişken şiddette yaşanabileceğini göstermektedir. Bu vakalardan birini buradan okuyabilirsiniz.[96], [97]
Hastalıkla İlişkili Genler, Etken Faktörler ve Risk Faktörleri
Cinsiyet
24 Ocak 2020'de, salgının ilk birkaç haftasında, virüsün bulaştığı kişilerin %73 civarının erkek olduğu ve ortanca yaşın 49 olduğu tespit edilmiştir; ancak bu cinsiyet önyargısının anlamlı olmayabileceği düşünülmektedir: Çünkü sigara içme veya ıslak marketlerde ticaret yapma gibi faaliyetler Çin'de genellikle erkekler tarafından yapılmaktadır ve bu da istatistikleri saptırmış olabilir.[98] Avrupa'da enfekte olanların %57'si, ölenlerinse %72'si erkektir.
Aralık 2020 itibariyle COVID-19 üzerine yayınlanan 45 randomize kontrollü deneyden sadece 8'inde erkekler ve kadınlar arasında anlamlı bir fark tespit edildi.[99] Bu sonuç, benzer kapsamlı çalışmalarla örtüşmektedir: EClinicalMedicine dergisinde yayınlanan bir saha taramasında, 30 deneysel çalışmanın hiçbirinde cinsiyet etkisi gözlenememiştir.[100] BMJ dergisinde yayınlanan bir diğer saha taramasında, incelenen 121 makalenin sadece 14'ünde cinsiyet etkisi gözlenmiştir.[101]
Ne yazık ki ülkelerin çoğunda cinsiyet-temelli bir veri toplama/raporlama yapılmadığı için (198 ülkenin %37'si ölümleri, %18'i aşılanmaları cinsiyete göre raporlamaktadır), hastalığın cinsiyetler üzerindeki etkisi kesin olarak tespit edilememektedir.[102]
Yaş
COVID-19 her yaştan insanı etkilemektedir ve her yaştan insanda hastanelik olacak ve hatta ölümle sonuçlanacak düzeyde hastalığa neden olabilmektedir. Özellikle de varyantların evrimleşmesine bağlı olarak yaş farkı pandeminin ilerleyen evrelerinde dikkate değer miktarda azalmıştır (yani her yaş grubu, hastalığa kabaca eşit oranda yakalanmaktadır). Buna karşılık, genel bir kural olarak, yaş ilerledikçe ağır hastalık ve ölüm riski dikkate değer miktarda artmaktadır.
Bu artış, 50 yaştan itibaren belirginleşmekte, 60'lu, 70'li ve 80'li yaşlarda iyice şiddetlenmektedir. Örneğin hastaneye yatırılanların %80 kadarı 65 yaş üstüdür ve bu grubun ölüm riski 65 yaş altı olanlara kıyasla 23 kat fazladır.[103] 80-85 yaş ve üzerindeki COVID-19 hastalarının çoğu ölümcül düzeyde hastalanmaktadır ve önemli bir bölümü ölmektedir; çünkü bu yaş grubunda, COVID-19'un şiddetini artıran diyabet ve kalp hastalıkları gibi altta yatan hastalıkların bulunma ihtimali daha yüksektir ve yaş ile birlikte savunma sistemi etkinliği giderek azalmaktadır.[104], [105] Bu etki, aşılanmayla birlikte dikkate değer miktarda azalmaktadır.[106]
Geliştirilen tedaviler, alınan önlemler, aşılanma oranları ve sağlık hizmetlerine erişim gibi faktörlere bağlı olarak, farklı yaş gruplarının salgından nasıl etkilendiği pandemi süresince değişmiştir. Ayrıca bu konuyu inceleyerek araştırmanın kullandığı veri kaynaklarına bağlı olarak da sonuç değişebilmektedir. 24 Şubat 2020'de JAMA'da yayınlanan ve 72.314 vakayı kapsayan bir analize göre, vakaların:[107]
- %3'ü 80 yaş üstüydü.
- %87'si 30-79 yaş arasıydı.
- %8'i 20-29 yaş arasıydı.
- %1'i 10-19 yaş arasıydı.
- %1'i 10 yaş altıydı.
29 Ocak 2020 itibariyle elde edilen, 99 hasta üzerinde yapılan ve The Lancet dergisinde yayınlanan verilere göre, tıpkı grip vakalarında olduğu gibi daha yaşlı ve halihazırda hasta olan (savunma sistemleri zayıf) kişiler hastalıktan daha çok etkilenmekteydi (bununla ilgili daha fazla bilgiyi, yazımızın Müddet Tahmini kısmından alabilirsiniz); ancak hastalar arasında hemen yaştan insan bulmak mümkündür.[108]

Ciddi vakaların sadece %10'u 40 yaş altı insanlardır. Ancak bu veriye dikkatli yaklaşmakta fayda vardır; çünkü araştırma verileri 14+ yaşa hizmet veren hastanelerdeki hastalardan seçilmiştir; yine de gençlerin ve yetişkinlerin ezici çoğunluğunu kapsaması bakımından önemli bir araştırmadır. Ayrıca çeşitli varyantların daha genç nüfusu etkileyebildiği bilinmektedir.
4 Şubat 2020 itibariyle, Çin'de ölen 425 kişinin (tüm Dünya'daki ölümlerin %99.5'inin) %80'inin 60 yaş üstü olduğu ve %75'inin salgın sırasında devam eden başka bir hastalığı olduğu belirlenmiştir.[109]
19 Temmuz 2021 itibariyle farklı yaş gruplarının hastalığa yakalanma, hastaneye kaldırılma ve ölüm oranlarının, 18-29 yaş grubuna göre dağılımı aşağıdaki gibi belirlenmiştir:

Altta Yatan Hastalıklar (Komorbidite)
Savunma sistemiyle ilgili biyolojik faktörler ile genel alışkanlıklar/davranışlar, COVID-19'un etkilerini doğrudan belirlemektedir.[110] COVID-19 nedeniyle ölen insanların büyük bir kısmında hipertansiyon, diyabet (diabetes mellitus) ve kardiyovasküler hastalıklar gibi altta yatan nedenler bulunmaktadır.[111] Mart 2020'de ABD'de hastanelik olan COVID-19 vakalarının %89'unun altta yatan en az 1 sebebi bulunmaktaydı.[112]
İtalya'da salgın başlangıcında elde edilen verilere göre, COVID-19 ölümlerinden sağlık verileri erişilebilir olan %8.8'lik kısmının %96.1'inde en az 1 adet (ortalamada 3.4 adet) altta yatan sebep bulunmaktaydı.[113] Bu rapora göre en yaygın komorbiditeler arasında %66 ile hipertansiyon, %29.8 ile diyabet, %27.6 ile iskemik kalp hastalığı, %23.1 ile atriyal fibrilasyon, %20.2 ile kronik böbrek yetmezliği gelmekteydi.
CDC tarafından belirlenen en yaygın komorbiditeler ağır astım, halihazırda var olan kronik obstrüktif akciğer hastalığı, pulmoner fibroz ve kistik fibrozdur. Daha küçük deney gruplarıyla yapılan meta-analizlere göre sigara tüketimi de daha kötü sonuçlara neden olmaktadır.[114] Benzer şekilde, hâlihazırda solunum hastalıklarıyla boğuşan birinin COVID-19 ile enfekte olması sonucu semptomları daha ağır seyretmektedir. Ek olarak, opioid ve metamfetamin kullananlarda da COVID-19 daha şiddetli geçmektedir; çünkü bu ilaçlar akciğerlere zarar verebilmektedir.[115]
Verem (tüberküloz) da yaygın bir komorbiditedir ve ağır hastalık ile ölüm riskini dikkate değer miktarda arttırmaktadır. Verem ile COVID-19 akciğeri aynı anda etkileyebilmektedir. Pandemi nedeniyle 2025 yılına kadar 6.3 milyon ek tüberküloz vakası ve 1.4 milyon ek tüberküloz ölümü beklenmektedir.[116]
Gebelik
Gebeliğin COVID-19 seyrini nasıl değiştirdiği tam olarak bilinmemektedir. Gebelik sırasında genetik yükün bir kısmı yavruyla paylaşıldığı için gebelik boyunca savunma sistemi tepkisi değişebilmektedir.[117] Gebelik, solunum ve pıhtılaşma biyokimyasını da etkileyerek gebeleri COVID-19 için bir risk grubu hâline getirmektedir. Her ne kadar ilk gebeliğin ilk 12 haftasındaki etkilere yönelik anlamlı bir veri bulunmasa da gebeliğin genelinde fetal gelişimde aksama, erken doğum, doğum öncesi ölüm gibi riskleri artırabildiği düşünülmektedir. Bu nedenle gebelerde aşılanma ekstra önemlidir.
Ancak SARS ve MERS salgınlarında ileri düzey hastalarda ve bu virüslerle ilişkili diğer hastalıklarda ölü doğumlar, anne ölümleri, spontane kürtaj görülmüştü. The Lancet dergisinde 12 Şubat 2020'de yayımlanan bir makalede, gebeliklerinin 3. trimesterinde hastalığa yakalanan 9 annenin hiçbirinde (ve bebeklerin de hiçbirinde) sağlık sorunu bulunmadığı ilan edildi.[118]
Teşhis Yöntemleri
Vücutta SARS-CoV-2'nin varlığı, rRT-PCR (ters transkriptaz polimeraz zincir tepkimesi) adı verilen bir yöntemle, kan örneği veya solunum yolundan alınan mukus örneğiyle teşhis edilebilmektedir.[119] Sonuçlar genellikle birkaç saat ila birkaç gün içinde elde edilebilmektedir. Bir nükleik asit testi olan rRT-PCR testi, virüsün kendisini değil, RNA'sını tespit etmektedir.[120]
Buna ek olarak, virüse karşı üretilen antikorları teşhis eden testler de bulunmaktadır. Bunlar, virüsün test anındaki virüs varlığını değil, virüsü alıp atlatmış olmayı (veya aşıya karşı verilen immün sistem cevabını) teşhis etmektedir. Testin neyi tespit edecek şekilde özelleştiği, test prosedürüne bağlıdır ve testten teste, ülkeden ülkeye değişebilir. Bu nedenle bazı testler, bazı varyantlara karşı üretilen savunma tepkisini teşhis edemeyebilir. Benzer şekilde, bazı testler aşıya verilen tepki ile virüse karşı verilen tepkiyi ayırt edebilmektedir.
Göğüse yönelik bilgisayarlı tomografi görüntülemesi yoluyla COVID-19'un akciğerlerde sebep olduğu tutulum gözlenebilir; fakat rutin testlerde hatalı pozitifler çıkması da olasıdır.[121] Erken enfeksiyonda çift taraflı çok loplu parçalanmış, periferal, asimetrik ve posterior dağılımlı cam opasiteleri yaygındır.[122] Hastalık ilerledikçe subplöral baskınlık, lobüler septal kalınlaşma ve konsolidasyon yaygınlaşır.[123]
Dünya Sağlık Örgütü, SARS-CoV-2 nedeniyle olan ölümler laboratuvar testiyle doğrulandıysa U07.01, klinik veya epidemiyolojik yollarla doğrulandıysa U07.2 koduyla bildirilmesini talep etmektedir.
Tedaviler veya İdare Yöntemleri
COVID-19'un kesin, spesifik ve etkili bir tedavisi bulunmamaktadır.[124] Bu nedenle COVID-19 hastalarının büyük çoğunluğu semptomatik tedavi görmektedir; yani hastalığın sebep olduğu yıkıcı semptomları hafifletecek müdahalelerde bulunulmakta, savunma sisteminin hastalığı yenmesine yardımcı olmaya çalışılmaktadır. Buna bağlı olarak sıvı terapisi ve oksijen desteği uygulanmaktadır ve hasar gören organları tedavi edecek ilaçlar verilmektedir.[125], [126], [127]
Birçok COVID-19 vakası hafif atlatıldığı için, bu kişilere parasetamol ve steroid içermeyen antienflamatuar ilaçlar verilerek ateş, vücut ağrıları ve öksürük gibi semptomlar azaltılmaktadır ve çoğu durumda dinlenme ve burun spreyi kullanımıyla tedavi sürecinin rahat geçmesi hedeflenmektedir.[128], [129] Bu süreçte kişisel hijyen ve sağlıklı beslenmeye önem verilerek tedavi süreci hızlandırılabilmektedir.[130]
Daha ağır vakalarda, özellikle de düşük oksijen seviyelerinin görülmesi hâlinde glukokortikoid deksametazon kullanımı önemle tavsiye edilmektedir; çünkü bu ilaçlar, ölüm riskini dikkate değer miktarda azaltmaktadır.[131] Buna ek olarak invazif olmayan ventilasyon ve daha ağır vakalarda yoğun bakımda mekanik ventilasyon uygulanabilir.[132] Ekstrakorporeal zar oksijenlenmesi (ECMO) yöntemi de solunum yetmezliği tedavisinde sınanmaktadır; ancak etkinliği tartışmalıdır.[133], [134]
Genel olarak viral hastalıklar iki şekilde tedavi edilebilmektedir: Virüslerin üremekte kullandığı proteinlerine engel olan moleküller kullanmak veya antijenler kullanarak virüsleri yok etmek. Bu yöntemlerden ilki, eğer çalışırsa, tedavi açısından çok etkili olsa da, ne yazık ki bu amaçla üretilmeye çalışılan ilaçların %99'u başarısız olmaktadır. Bu nedenle araştırmalar, antijen üretimine odaklanmaktadırlar. Sağlıklı bir insanın doğal yollarla antijen üretmesi 2 haftayı bulabilmektedir. Bu süreçte antijen içeren ilaçlarla tedaviler, savunma sistemine süre tanıyor ve kişilerin iyileşmesini sağlayabilmektedir.
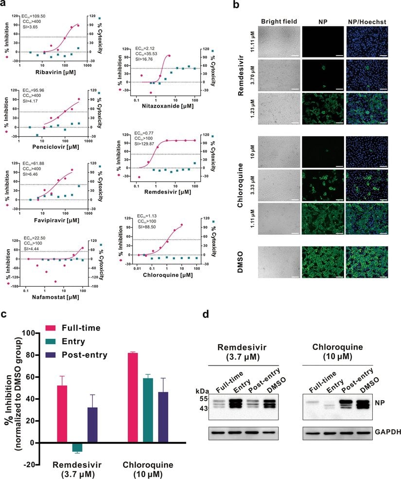
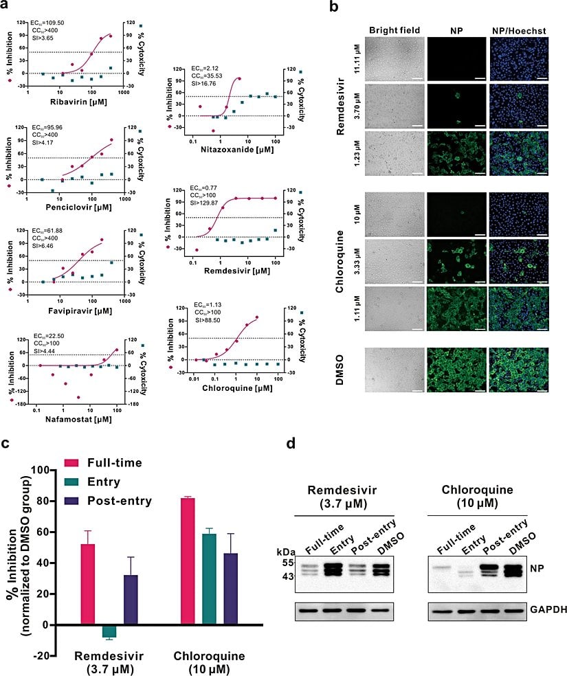
Remdesivir, Klorokin ve Diğerleri
Bazı erken klinik araştırmalarda remdesivir isimli bir ilacın COVID-19 tedavisinde de kullanılabileceğine dair bulgulara erişilmiştir.[135], [136] Aslen Ebola ve Marburg gibi virüslere karşı üretilen remdesivir, genel olarak RNA virüsleri üzerinde (örneğin Junin, Lassa, Hendra virüsleri üzerinde) özellikle etkili bir ilaçtır. Ve MERS ile SARS da dahil, koronavirüslere karşı da etkili gözükmektedir.
Örneğin bir vakada, 35 yaşındaki hastanın ateşi sadece 1 günde 39.4'ten 37.3'e gerilemiştir ve oksijen satürasyon değerleri %94'ten %96'ya yükselmiştir. Ayrıca akciğer alt loplarında duyulan çift taraflı hırıltılar ("ral") kaybolmuştur. 5 günlük uygulama sonrasında ateşi tamamen düşmüştür ve öksürük haricindeki tüm semptomları iyileşmiştir. Aynı araştırmada, anti-sıtma / anti-otoimmün ilacı olarak kullanılan klorokinin SARS-CoV-2 enfeksiyonunu efektif olarak durdurabildiği gösterilmiştir. Ancak bu deney, birçok diğer deney gibi, sadece hayvanlar üzerinde yapılmıştı (spesifik olarak, Afrika yeşil maymunlarından elde edilen Vero E6 böbrek hücrelerinde) ve insanlarda denenmemişti.

Bu erken deneylerden sonra yapılan klinik deneylerde, remdesivir, klorokin, lopinavir/ritonavir gibi ilaçların COVID-19 tedavisinde etkili olmadığı, tam tersine zararlı olabileceği gösterilmiştir.[137], [138] Bu ilaçlarla yapılan deneylerde, ilaçların etkin olduğunu gösteren yeterli kanıtlara ulaşılamamıştır; hatta öyle ki, kanıt yetersizliğinden ötürü Dünya Sağlık Örgütü COVID-19 için üretilmeyen bu ilaçların kullanımını önermemektedir.[139]
Konvalesan plazma tedavisi de bir olasılık olarak denenmiş; ancak sonuçlar başarısız olmuştur.[140], [141] Benzer şekilde baloksavir marboksil, rukolitinib, hidroksiklorokin, interferon β-1a ve kolşisin tedavileri de başarısızlıkla sonuçlanmıştır. Henüz favipiravir ve nafamostat tedavilerinin etkinliği ispatlanamamış olsa da (çalışmalar karışık sonular üretmiştir), bu tedaviler birkaç ülkede rutin olarak uygulanmaktadır.[142], [143], [144]
Aşırı ileri düzey hastalarda deneysel olarak antiviral kokteylleri denenebilmektedir. Örneğin bamlanivimab/etesevimab ve caisirimivab/imdevimab gibi kokteyllerin hastaneye kaldırılma, acil duruma götürülme ve ölüm oranlarını azalttığı gösterilmiştir ve buna bağlı olarak her iki ilaç da ABD Gıda ve İlaç Başkanlığı'ndan acil kullanım onayı almıştır.[145], [146]
T.C. Sağlık Bakanlığı COVID-19 Değerlendirme Prosedürü
Bu kısımdaki bilgiler, 23 Temmuz 2021 tarihinde, Mayıs 2021 tarihli ve en güncel T.C. Sağlık Bakanlığı Bilimsel Danışma Kurulu Raporu'ndan alınmıştır.[147] Bu bilgiler zaman içinde değişebilir. Lütfen güncel hâllerini T.C. Sağlık Bakanlığı'nın sitesinden inceleyiniz. Eğer COVID-19 şüphesiyle bir kliniğe başvuracak olursanız, size şu 3 soru sorulacaktır:
- Ateşiniz veya ateş öykünüz var mı?
- Öksürüğünüz var mı?
- Nefes darlığı, boğaz ağrısı, baş ağrısı, kas ağrıları, tat ve koku alma kaybı veya ishal var mı?
Eğer bu 3 sorudan herhangi birisine verilen yanıt "evet" ise hastaya maske takılır ve COVID-19 için ayrılmış alana yönlendirilir. Cevap, hepsine "hayır" ise, 4 soru daha sorulur:
- Son 14 gün içerisinde yurt dışında bulundunuz mu?
- Son 14 gün içerisinde ev halkından birisi yurt dışından geldi mi?
- Son 14 gün içerisinde yakınlarınızdan herhangi birisi solunum yolu hastalığı nedeni ile hastaneye yattı mı?
- Son 14 gün içerisinde yakınlarınızdan COVID-19 hastalığı tanısı olan birisi oldu mu?
Eğer bu 4 sorudan herhangi birisine verilen yanıt "evet" ise hastaya maske takılır ve COVID-19 için ayrılmış alana yönlendirilir. 7 sorunun hepsine yanıt "hayır" ise, COVID-19 açısından düşük riskli olarak kabul edilir ve şikayeti yönünde değerlendirilmek üzere ilgili bölüme yönlendirilir.
Belirlenen COVID-19 polikliniğine maske takılı olarak, triyaj/yönlendirme alanından gelen hastaların COVID-19 olgu tanımı açısından değerlendirmesi yapılır. Bu değerlendirme kapsamında;
- COVID-19 olgu tanımına uyanlar, belirlenen alana alınır.
- Sağlık personeli, uygun kişisel koruyucu ekipman (önlük, tıbbi maske, gözlük/yüz koruyucu, eldiven) giyerek hastanın bulunduğu alana girer.
- Hastanın anamnezi alınır,
- Muayenesi yapılır:
- Vital bulgularına bakılır (kalp hızı, ritmi, solunum sayısı, kan basıncı, vücut sıcaklığı ve şartlar uygun ise oksijen saturasyonu kontrol edilir),
- Genel durumu stabil olmayan hastanın; solunum desteği, dolaşım desteği sağlanarak ilgili servise yatışı yapılır,
- Durumu stabil olan hastanın muayenesi yapılır.
- Tetkikleri istenir;
- Kan tetkikleri: Tam kan sayımı, üre, kreatinin, sodyum, potasyum, AST, ALT, total bilirubin, LDH, CPK, D-dimer, ferritin, troponin, C-reaktif protein değerleri istenir.
- Görüntüleme: Akciğer grafisi çekilir ve değerlendirilerek, aşağıdaki tanımlanmış durumlarda uygun teknikle Akciğer BT çekilir.
- Akciğer grafisi normal ve hastada aşağıda belirtilen ve ağır hastalık gösteren 4 kriterden biri yoksa BT çekilmesine gerek yoktur;
- Solunum sıkıntısı
- Oksijen saturasyonunun düşük olması (SpO2 < % 93)
- Solunum dakika sayısının ≥24 olması
- Solunum sistemi muayenesinde diğer patolojik bulguların varlığı.
- Akciğer grafisi normal olup yukarıdaki 4 kriterden birisini taşıyanlara BT çekilebilir.
- Akciğer grafisinde COVID-19 pnömonisi ile uyumlu bilateral periferik konsolidasyon varsa BT çekilmesi gerekmeyebilir. Akciğer grafisi ile takip yapılabilir.
- Akciğer grafisinde belirsiz veya viral pnömoni açısından tipik olmayan bulgular varsa BT gerekip gerekmediğine klinik-radyolojik uzlaşı ile karar verilmelidir.
- COVID-19 kuşkusu taşıyan gebelerde BT için kesin bir kontrendikasyon olmamakla beraber BT’den mümkün olduğunca kaçınılması önerilir. BT’nin zorunlu olduğu durumlarda ise hastadan aydınlatılmış onam alınarak, mümkün olan en düşük radyasyon dozu ile ve gerekli fetüs koruma önlemleri uygulanarak çekim yapılmalıdır. BT çekilemeyecek olan gebe hastalarda öykü ve muayene bulgularına göre klinik olarak karar verilir
- Toraks BT:
- BT çekiminde kullanılan cihazın teknolojik alt yapısı ve hastanın fiziksel özellikleri elverdiği ölçüde radyasyon dozunun tanısal kaliteyi etkilemeyecek biçimde azaltılması önerilir. Bu, radyasyona daha duyarlı olan çocuklarda genç hastalarda ve özellikle önemlidir. 50 yaşından genç hastalarda BT olabildiğince düşük radyasyon dozuyla çekilmelidir.
- COVID-19 pnömonisi için çekilen BT’lerde genellikle intravenöz kontrast madde gerekmez.
- Özellikle pulmoner emboli şüphesi gibi intravenöz opak madde kullanılmasını gerektiren bir endikasyon var ise intravenöz kontrast madde verilir.
- 20 yaş altındaki bireylerde BT çekilmesinden kaçınılmalıdır.
- Çapraz bulaşı önlemek için her hastadan sonra BT cihazı uygun şekilde temizlenmelidir.
Yukarıda açıklandığı üzere ilk değerlendirme sonucunda, 3 olasılıktan biri gerçekleşir:
Olasılık-1: Komplike Olmamış Hasta
- Ateş, kas/eklem ağrıları, öksürük ve boğaz ağrısı gibi bulguları olup solunum sıkıntısı olmayan (dakika solunum sayısı <24, SpO2> %93 oda havasında) ve
- Akciğer filmi ve/veya akciğer tomografisi normal olan hastalar
"komplike olmamış hastalık" tablosu olarak değerlendirilir ve aşağıdaki gibi yönetilir:
- Görevli personel, solunum yolu örneği alınması sırasında COVID-19 enfeksiyonundan korunmak için önerilen kişisel koruyucu ekipmanları (önlük, N95 maske, gözlük/yüz koruyucu, eldiven) kullanarak PCR testi için solunum yolu örneğini alır.
- Olası vaka hastane dışında izolasyon önerisi ile; eve veya ilgili izolasyon alanlarına gönderilir (ilgili izolasyon alanı, gerektiğinde, İl/İlçe Sağlık Müdürlüğü tarafından belirlenir).
- Tedavi algoritması doğrultusunda antiviral tedavi başlanır.
- Başlanılan tedavi, hastane eczanesi tarafından verilir.
- Muayene ve görüntüleme ile pnömoniyi destekler bulgusu olmayan ve hafif hastalık tablosu olan bu hasta grubunda antibiyotik tedavisi önerilmez.
- Ayaktan hasta takiplerinin yapılması için belirlenen sağlık ekipleri tarafından telefon ile bu kişilerin semptom sorguları ve klinik durumları sorgusu yapılır. Gereken veya şüpheli durumlarda yerinde değerlendirme yapılır.
- Hastanın genel durumunu izlemesi ve bulgularında kötüleşme olması durumunda tekrar hastaneye tıbbi maske takarak gelmesi hakkında bilgilendirilerek hastane dışında izleme alınır.
- Test sonucu pozitif saptananlardan:
- Semptom ve bulguları düzelenler önerilen tedavi süresini tamamlar ve önerilen süre boyunca izole edilir.
- Semptom ve bulguları devam eden veya klinik durumu kötüleşen hastalar yatırılarak izlem gereksinimi açısından değerlendirmek üzere hastaneye alınır, klinik durumuna göre evde izleme devam edileceğine veya hastaneye alınacağına karar verilir.
- Test sonucu negatif saptananlardan
- Semptom ve bulguları düzelenler tedavi açısından değerlendirilir.
- Semptom ve bulguları devam eden, ateşi olmayıp ateşi çıkanlar, öksürük bulgusunda artış olanlar veya nefes darlığı gelişenler, tıbbi maske takarak, ikinci örnek alınma, yatış veya olası diğer nedenler açısından değerlendirmek üzere hastaneye alınır.
- Not: Ayaktan izlem kararı verilirken (evde veya ilgili izolasyon alanlarında) hastanın klinik tablosu ile birlikte destek tedavisi gereksinimi, hastanın kendini evde izole edip edemeyeceği, hastanın ve yakınlarının işbirliğine uyup uyamayacağı gibi faktörler de göz önünde bulundurulmalı ve bu hastaların hastanede izlenmesi gerekebileceği unutulmamalıdır.
- Komplike olmamış hastalık tablosu olup ilgili hekimin uygun bulması nedeniyle hastaneye yatırılarak izlenecek hastalara tedavi algoritması doğrultusunda antiviral tedavi başlanır.
Olasılık-2: Pnömonili Hastalar
Hafif-Orta Seyirli Pnömoni Hastaları
- Ateş, kas/eklem ağrıları, öksürük ve boğaz ağrısı gibi bulguları olup, solunum sayısı <30/dakika olan, oda havasında SpO2>90 üzerinde olan ve
- Akciğer grafisinde veya tomografisinde hafif-orta pnömoni bulgusu olan hastalar
"hafif seyirli pnömoni (ağır pnömoni bulgusu olmayan)" olarak değerlendirilir ve aşağıdaki gibi yönetilir:
- Görevli personel, solunum yolu örneği alınması sırasında COVID-19 enfeksiyonundan korunmak için önerilen kişisel koruyucu ekipmanları (önlük, N95 maske, gözlük/yüz koruyucu, eldiven) kullanarak PCR testi için solunum yolu örneğini alır.
- Hafif seyirli pnömoni olarak değerlendirilen ve şu ölçütleri taşıyan olası vaka;
- Başvuruda alınmış kan tetkiklerinde kötü prognostik ölçütü (kan lenfosit sayısı <800/µl veya CRP > 10 x Normal değerin üst sınırı veya ferritin>500ng/ml veya D-Dimer >1000 ng/ml, vb) bulunmayan ve
- Solunum sayısı < 24/dakika olan, oda havasında SpO2 düzeyi > %93 olan hastalar ve
- Akciğer görüntülemesinde bilateral yaygın (>%50) tutulumu olmayanlar hastane dışında izolasyon önerisi ile; eve veya ilgili izolasyon alanlarına gönderilebilir (ilgili izolasyon alanı, gerektiğinde, İl/İlçe Sağlık Müdürlüğü tarafından belirlenir).
- (Yukarıdaki ölçütleri uymayan ve özellikle solunum sayısı ≥ 24/dakika olan, oda havasında SpO2 düzeyi ≤ %93 olan hastaların yatırılarak izlenmesi tercih edilmelidir.)
- Tedavi algoritması doğrultusunda antiviral tedavi başlanır.
- Başlanılan tedavi, hastane eczanesi tarafından verilir.
- Ayaktan hasta takiplerinin yapılması için belirlenen sağlık ekipleri tarafından telefon ile bu kişilerin semptom sorguları ve klinik durumları sorgusu yapılır. Gereken veya şüpheli durumlarda yerinde değerlendirme yapılır. Evde izlem kararı alınan hafif-orta seyirli pnömoni olgularından ≥65 yaş olanlar, bağışıklığı baskılanmışlar (HIV’le enfekte, transplantasyon yapılmış olanlar, sistemik kortikosteroidler dahil immunosupresif ilaç kullananlar), kanser, KOAH, kardiyovasküler hastalık, hipertansiyon, DM gibi komorbiditesi olanlar, obezler, sigara içicisi ve gebe olanlarda hastalığın daha ağır seyredebilme riski yüksektir. Bu nedenle hastaların bu konuda bilgilendirilmesi ve evde takiplerinin daha yakından yapılması önerilir.
- Hastanın, genel durumunu izlemesi ve bulgularında kötüleşme olması durumunda tekrar hastaneye maske takarak gelmesi hakkında bilgilendirilerek hastane dışında izleme alınır.
- Test sonucu pozitif saptananlardan:
- Semptom ve bulguları düzelenler önerilen tedavi süresini tamamlar ve önerilen süre boyunca izole edilir.
- Semptom ve bulguları devam eden veya klinik durumu kötüleşen hastalar yatırılarak izlem gereksinimi açısından değerlendirmek üzere hastaneye alınır, klinik durumuna göre evde izleme devam edileceğine veya hastaneye alınacağına karar verilir.
- Test sonucu negatif saptananlardan:
- Semptom ve bulguları düzelenler tedavi açısından değerlendirilir.
- Semptom ve bulguları devam eden, ateşi olmayıp ateşi çıkanlar, öksürük bulgusunda artış olanlar veya nefes darlığı gelişenler, tıbbi maske takarak, ikinci örnek alınma, yatış veya olası diğer nedenler açısından değerlendirmek üzere hastaneye alınır.
- Not: Ayaktan izlem kararı verilirken (evde veya ilgili izolasyon alanlarında) hastanın klinik tablosu ile birlikte destek tedavisi gereksinimi, hastanın kendini evde izole edip edemeyeceği, hastanın ve yakınlarının işbirliğine uyup uyamayacağı gibi faktörler de göz önünde bulundurulmalı ve gerektiğinde bu hastaların hastanede izlenmesi gerekebileceği unutulmamalıdır.
- Hafif-orta pnömoni olup ilgili hekimin uygun bulması nedeniyle hastaneye yatırılarak izlenecek hastalara tedavi algoritması doğrultusunda antiviral tedavi başlanır.
Ağır Pnömoni Hastaları
- Ateş, kas/eklem ağrıları, öksürük ve boğaz ağrısı gibi bulguları olup, takipnesi (≥30/dakika) mevcut, oda havasında SpO2 düzeyi ≤%90 altında olan ve
- Akciğer grafisinde veya tomografisinde bilateral yaygın pnömoni bulgusu saptanan hastalar
Aşağıda belirtilen kriterler doğrultusunda yoğun bakım ünitesine yatış açısından değerlendirilmek üzere yoğun bakım konsültasyonu istenir. Hastaların yoğun bakıma yatışına yoğun bakım sorumlu hekimi ile birlikte karar verilir.
- Görevli personel, solunum yolu örneği alınması sırasında COVID-19 enfeksiyonundan korunmak için önerilen kişisel koruyucu ekipmanları (önlük, N95 maske, gözlük/yüz koruyucu, eldiven) kullanarak PCR testi için solunum yolu örneğini alır.
- Standart temas ve damlacık izolasyon şartlarına uygun olarak hasta izole edilir.
- Tedavi algoritmasına uygun olarak antiviral tedavi başlanır.
- Test sonucu pozitif saptananlardan:
- Semptom ve bulguları düzelenler önerilen tedavi süresini tamamlar. Taburculuğuna karar verilen hastalar, taburcu olduktan sonra önerilen süre boyunca izole edilir.
- Semptom ve bulguları devam eden veya klinik durumu kötüleşen hastalar klinik durumuna göre, diğer tedavi seçenekleri açısından yoğun bakım tedavi önerileri ile değerlendirilir.
- Test sonucu negatif saptananlardan:
- 24 saat sonra tekrar PCR örneği alınır,
- İkinci PCR (-) saptananlar alternatif tanılar yönünden değerlendirilir.
- İkinci PCR (+) saptananlar COVID-19 tedavisine devam eder.
Ağır pnömonili hastalar hastanede yatırılarak tedavi edilir.
Olasılık-3: Yoğun Bakım İhtiyacı Açısından Değerlendirilmesi Gereken Hastalar
- Dispne ve solunum distresi olan
- Solunum sayısı ≥ 30/dk
- PaO2/FiO2 < 300 olan
- Oksijen ihtiyacı izlemde artış gösteren
- 5 L/dk oksijen tedavisine rağmen SpO2 < % 90 veya PaO2 < 70 mmHg olan
- Hipotansiyon (sistolik kan basıncı < 90 mmHg ve olağan SKB dan 40 mmHg dan fazla düşüş ve ortalama arter basıncı < 65 mmHg, taşikardi > 100/ dk
- Akut böbrek hasarı, akut karaciğer fonksiyon testlerinde bozukluk, konfüzyon, akut kanama diyatezi gibi akut organ disfonksiyonu gelişimi ve immünsüpresyonu olan hastalar
- Troponin yüksekliği ve aritmi
- Laktat > 2 mmol
- Kapiller geri dönüş bozukluğu ve cutis marmaratus gibi cilt bozukluklarının varlığı
Bu kriterlere sahip hastaların değerlendirilmesi için yoğun bakım sorumlu hekimlerinden konsultasyon istenmesi önerilir. Yoğun bakım ünitesine yatış kararı yoğun bakım sorumlusu ile birlikte verilir.
T.C. Sağlık Bakanlığı COVID-19 Tedavi Prosedürü
Bu kısımdaki bilgiler, 23 Temmuz 2021 tarihinde, Mayıs 2021 tarihli ve en güncel T.C. Sağlık Bakanlığı Bilimsel Danışma Kurulu Raporu'ndan alınmıştır.[147] Bu bilgiler zaman içinde değişebilir. Lütfen güncel hâllerini T.C. Sağlık Bakanlığı'nın sitesinden inceleyiniz.
Hafif hastalık tablosuyla başvuran hastaların bu dönemde hastanede yatırılarak takibi gerekmeyebilir ve hastalar evde izlem önerilerine göre takip edilebilir. Hastanede veya evde izlem gereksinimine vaka özelinde takip eden hekim tarafından karar verilir.
Evde veya hastaneye yatırılarak izlem kararı verilirken hastanın klinik tablosu, destek tedavisi gereksinimi, ağır hastalık tablosu gelişimi için risk faktörlerinin varlığı, hastanın kendini evde izole edip edemeyeceği, hastanın ve yakınlarının işbirliğine uyup uyamayacağı göz önünde bulundurulmalıdır.
Ağır hastalık gelişme riskinin, hastalığın ikinci haftasında daha yüksek olduğu bilinmeli, ev takibine alınan hastalara, nefes darlığı gelişmesi, ateşin düşmemesi gibi durumlarda mutlaka hastaneye başvurması gerektiği bildirilmelidir. Ev hasta takibiyle izlenecek hastalar “Evde Hasta İzlemi” algoritmasına uygun olarak belirlenmesi önerilir. Benzer şekilde evde takibe alınmış ve ≥65 yaş olanlar, bağışıklığı baskılanmışlar (HIV’le enfekte, transplantasyon yapılmış olanlar, sistemik kortikosteroidler dahil immunosupresif ilaç kullananlar), kanser, KOAH, kardiyovasküler hastalık, hipertansiyon, DM gibi komorbiditesi olanlar, obezler, sigara içicisi ve gebe olanlarda da ağır hastalık gelişme riski daha yüksektir; bu hastaların da evde takipleri daha yakından yapılmalı ve nefes darlığı gelişmesi, ateşin düşmemesi gibi durumlarda mutlaka hastaneye başvurması gerektiği bildirilmelidir.
Aşağıda belirtilmiş ve hastalığın ağır seyrettiğini gösteren ölçütleri bulunan hastaların hastaneye yatırılarak izlenmesi önerilir:
- Hafif-orta seyirli pnömonisi olup solunum dakika sayısı ≥24 ve SpO2 ≤%93 olanlar
- Hafif-orta pnömonisi olup, başvuruda alınmış kan tetkiklerinde kötü prognostik ölçütü (kan lenfosit sayısı <800/µl veya serum CRP>10 x Normal değerin üst sınırı veya ferritin >500ng/ml veya D-Dimer >1000 ng/ml, vb) saptananlar.
- Ağır pnömonisi olanlar (bilinç değişikliği, solunum sıkıntısı olanlar, solunum dakika sayısı ≥ 30, oda havasında SpO2 ≤% 90, akciğer görüntülemesinde bilateral yaygın (>%50) tutulumu olanlar)
- Hipotansiyon (<90/60 mmHg, ortalama kan basıncı < 65 mmHg), taşikardi (> 100)
- Sepsis, septik şok,
- Myokardit, akut koroner sendrom, aritmi,
- Akut böbrek hasarı,
COVID-19 ve influenza ko-enfeksiyonunun nadiren görüldüğü bildirilmektedir. Bu nedenle COVID-19 olgularında sadece influenza tanısının doğrulanması halinde tedaviye oseltamivir eklenmelidir. Bununla birlikte favipravirin influenzaya karşı da etkili olması nedeniyle favipiravir alan hastalara oseltamivir eklenmesi gerekmez. Oseltamivirin COVID-19 tedavisinde yeri yoktur.
COVID-19’da bakteriyel koenfeksiyon sıklığı oldukça düşük olup yapılmış çalışmalarda olguların sadece %3.5 kadarında koenfeksiyon olduğu ve COVID-19 hastalarında ampirik antimikrobik eklenmesinin klinik sonuçlara olumlu etkisinin olmadığı gösterilmiştir. Bu nedenle klinik, laboratuvar ve görüntüleme bulguları COVID-19 pnömonisiyle uyumlu olan hastalarda ampirik antibiyotik kullanımı önerilmez. Bu hastalarda CRP değerlerinin, makrofaj aktivayon sendromu gelişme sürecinde daha fazla olmak üzere yükselebileceği bilinmeli, tek başına yüksek CRP seviyelerinin varlığı antibiyotik başlanması için bir gerekçe oluşturmamalıdır.
Hastalığın ilerleyen dönemlerinde prokalsitonin seviyelerinde CRP artışına eşlik eden hafif düzeyde yükselmelerin olabileceği de akılda tutulmalıdır. Sadece bakteriyel enfeksiyon düşündürecek klinik bulguları, görüntüleme (lober pnömoni vb) veya mikrobiyolojik inceleme sonuçları (balgam Gram boyaması, kültür sonucu vb), özellikle enfeksiyonun ilk haftalarında olmak üzere prokalsitonin değeri de anlamlı yüksek olan veya sepsis bulguları bulunan hastalarda ampirik antimikrobik eklenmesi düşünülebilir. Ampirik antimikrobik başlanmasına karar verilen hastalarda kullanılacak antibiyotiğin seçimi hastanın klinik durumuna (toplum kökenli pnömoni, sağlık bakımı ilişkili pnömoni, sepsis durumu, komorbiditeler, immünsüpresyon, son 3 ayda sağlık bakımı için başvuru, önceden antibiyotik kullanımı) lokal epidemiyolojik verilere ve tedavi rehberlerine göre yapılır. Antibiyotik tedavisi verilecekse, atipik pnömoniyi de içerecek şekilde (betalaktam antibiyotik+makrolid veya solunum kinolonu) planlanmalıdır. Antibiyotikler, herhangi bir şekilde bakteriyel enfeksiyon bulgusu olmayan hastalarda, gereksiz yan etkilere yol açarak klinik seyri de kötü etkileyebileceğinden kesinlikle başlanmamalıdır.
COVID-19 Hastalarında SARS-CoV-2’ye Yönelik Tedavi
SARS-CoV-2’nin 2020 yılının başlarında tanımlanmasına rağmen COVID-19 için güvenilirliği ve etkinliği kesin olarak kanıtlanmış bir antiviral tedavi henüz bulunmamaktadır.
Viral enfeksiyonların genelinde olduğu gibi, SARS’tan ve influenzadan elde edilen veriler, antiviral tedavinin erken başlanmasının daha yararlı olduğunu düşündürdüğü için de antiviral ilaçların mümkün olduğunca erken başlanması önerilmiştir. COVID-19 hastalarında olası tedavi seçeneklerinin kombine kullanımı, hasta özelinde ve var olan ilgili literatürün tümü değerlendirilerek düşünülmeli, kullanılan ilaçların etkileşimleri ve istenmeyen etkileri konusunda tedbirli olunmalıdır.
COVID-19 salgınının başlangıcında, ülkemizde ve başta Avrupa ve ABD olmak üzere diğer ülkelerde bu hastalığa karşı antiviral olarak, insanlarda daha önce başka hastalıkların tedavisi için ruhsatlandırılmış, bu endikasyonlarda yaygın bir şekilde kullanılmış, güvenli olduğu gösterilmiş ve in vitro olarak SARS-CoV’ye etkili olduğu belirlenmiş hidroksiklorokin, favipiravir, remdesivir, lopinavir-ritonavir gibi ilaçlar yeniden konumlandırılarak önerilmiş ve kullanılmış olup, halen pek çok ülkede bu ajanların farklı kombinasyonlarının kullanımına devam edilmektedir. İlerleyen süreçte bu ajanların yaygın kullanımıyla klinik sonuçlarının daha yaygın bir şekilde ortaya çıkması ve COVID-19’daki etkinliğini değerlendiren randomize kontrollü klinik çalışmaların yayımlanmasıyla tedavi önerileri gözden geçirilerek güncellenmiştir. Ancak COVID-19’a karşı etkili anti-viral bulunması konusunda halen çok fazla sayıda klinik çalışma devam ettiğinden, bu çalışmaların sonuçları yakından izlenip, virüsün geçirdiği mutasyonlar ve bu mutasyonların klinik bulgulara yansıması da takip edilerek tedavi rehberinde gerektiğinde tekrar güncellemeler yapılabilecektir.
Salgının ilk dönemlerinde yapılmış çalışmalarda gebe olmanın ağır seyirli COVID-19 için fazladan risk yaratmadığı bildirilmiş olmakla birlikte, son dönemde yapılmış bazı çalışmalarda gebelerde enfeksiyonun daha ağır seyredebileceği görülmüştür. Gebelerde komplike olmayan COVID-19 enfeksiyonu için tedavisiz izlem seçeneği öncelikle düşünülmelidir. Olası tanı almış olan gebelerde risk faktörü varsa veya ağır seyir söz konusu ise tedavi verilmesi düşünülmelidir. Gebelerde etkinliği ve güvenilirliği kanıtlanmış bir tedavi seçeneği bulunmamaktadır. Favipiravir gebelerde ve emzirenlerde kullanılmamalıdır. COVID-19’lu gebelerde antiviral tedavi kararı, hastanın durumuna göre ilgili hekim tarafından hastayla birlikte alınmalıdır.
Favipiravir
Mayıs 2021 itibariyle T.C. Sağlık Bakanlığı, favipiravir isimli bir antiviral ilaç ile 5 gün boyunca 200 miligram tabletler halinde tedavi uygulamaktadır (2x1600 mg yükleme, 2x 600 mg idame). Bununla ilgili şartlar aşağıdaki gibi belirlenmiştir:
- Gebelerde, lohusa veya emziren annelerde kullanılmamalıdır.
- Favipiravirin farklı nedenler ile kullanılamadığı hastalarda, literatürde klinik sonuçlara olumlu etkileri olduğuna dair randomize kontrollü çalışması bulunan alternatif ajanlar ilgili literatür desteğiyle hasta özelinde değerlendirilebilir.
- Nadir de olsa literatürde COVID-19 ve influenzanın ko-enfeksiyon şeklinde görülebildiği bildirilmektedir. Bu nedenle COVID-19 olgularında influenza tanısı doğrulanır ise tedaviye oseltamivir eklenmelidir. Bununla birlikte favipravirin influenzaya karşı da etkili olması nedeniyle favipiravir alan hastalara oseltamivir eklenmesi gerekmez.
- Hafif-orta seyirli ve ağır pnömonili vakalarda tedavi süresi 5-10 güne çıkarılır. Bu kişiler arasında >50 yaş ve komorbiditesi olan hastalarda favipiravir dozu 2x1800 mg yüklemeyi takiben 2x800 mg, toplamda 10 gün olacak şekilde uygulanabilir.
COVID-19'un genel geçer olarak kabul edilen bir tedavisi veya ilacı yoktur. Favipiravir, Japonya'da influenza için kullanılan bir antiviral ilaçtır.[148], [149], [150] Ekim 2020 itibariyle COVID-19 tedavisindeki etkinliği 30 ayrı klinik deneyle test edilmektedir. Şu anda bu ilacın hastalığın tedavisi için güvenli veya uygun olup olmadığı kesin olarak bilinmemektedir; ancak diğer ilaçlara nazaran COVID-19 tedavisine fayda sağlama ihtimali kısmen yüksek görülmektedir.[151] 23 Temmuz 2021 itibariyle Çin, İtalya, Rusya, Hindistan ve Türkiye'de bu ilaç kullanılmış ve/veya kullanılmaktadır.
Kimi zaman yeni tedavi fikirleri gerçekten işe yarayabilmektedir, kimi zaman bu fikirlerin işlevsiz ve hatta zararlı olduğu sonradan öğrenilebilir. Bunu bilmenin en iyi yolu, COVID-19 tedavisine yönelik olarak yapılan randomize kontrollü klinik deneylerdir. Bu konuda devam eden deneyleri buradan görebilirsiniz.
Pandemi Başlangıcında Örnek Tedavi Prosedürü
Salgının erken dönemlerinde The Lancet dergisinde yayımlanan bir makalede tedavi prosedürü şu şekilde anlatılmaktadır:
Öncelikle semptomlarınıza bakılacak; eğer öksürük, soğuk terleme veya boğaz ağrısı varsa ve nefes darlığı çekiyorsanız (oksijen seviyeleriniz %93'ün altındaysa) size oksijen verilebilir ve hemen yalıtım altına alınabilirsiniz. Tedavi olaraksa arbidol ve nemonaksin (veya linezolid) verilebilir. Ayrıca her halükarda, şüphe halinde kan sayımınız yapılacaktır ve ateşiniz ölçülecektir. Eğer ateşiniz 37.3oC üzerindeyse, göğüs tomografiniz çekilerek solunum virüslerinin varlığına bakılacaktır.

Eğer ateşiniz yoksa, lenfosit sayımınız yapılacak ve litre başına 1100μ\mu altında olup olmadığı incelenecektir. Eğer durum buysa, yine göğüs tomografiniz çekilecektir. Eğer bu durumda virüs teşhis edilirse, viral zatürre tanısı koyulabilir. Bu durumda yalıtım altına alınarak SARS-CoV-2 testi uygulanacaktır. İlaç olarak solunum kuinolonları ve arbidol uygulanacaktır. Test pozitif gelirse, derhal COVID-19 konusunda özelleşmiş hastanelere sevk edilirsiniz.
Eğer viral zatürre teşhisi konamazsa, herhangi bir diğer zatürre olup olmadığı incelencektir. Eğer başka bir zatürre tipine rastlanırsa, o zatürreye uygun tedaviye başlanacaktır. Bu süreçte başka bir hastaneye sevk edilebilir veya eve gönderilebilirsiniz.
Eğer başka bir zatürre tespit edilemezse veya lenfosit sayınız 1100'ün altında değilse, evde tedavi tavsiye edilebilir ve oral azithromisin veya amoksisilin uygulanabilir.
Müddet Tahminleri (Prognoz)
COVID-19 hastalığının ilerleyişi, yaşa, altta yatan hastalıkların varlığına, sağlık hizmetlerine erişime, varyantlara, aşılanma oranlarına, uygulanan tedavi yöntemlerine, vb. faktörlere göre değişim göstermektedir. Hastalığın SARS ve MERS gibi hastalıklardan oransal olarak kısmen daha az ölümcül olduğu, hastalığın seyrinin de daha yavaş olduğu söylenebilir. Pandemi süresince hastalığın müddet tahminleri de değişmiştir.
Pandemi Başlangıcındaki Tespitler
Salgının erken evrelerinde yayınlanan bir çalışmaya göre, hastaneye kaldırılan 41 hastadan 6'sı (hastaların %15'i) hayatını kaybetmiştir.[152] Hastaların hastaneye kaldırılmasına kadar geçen süre ortancada 7. günde, nefes darlığı geçmesi 8. günde, Akut Nefes Darlığı Sendromu (ADRS) çekmeye başlaması 9. günde, mekanik ventilasyona başlama ve acil bakım ünitesine kaldırılma gereksinimi 10,5'inci günde yaşanmıştır.

Dünya Sağlık Örgütü tarafından, hastalığa yakalanan 44.000 kişi üzerinde yapılan bir incelemede ise şu istatistiklere ulaşıldı:
- Hastalığın belirtilerinin ortaya çıkması için gereken medyan süre 14 gün; ancak belirtilerin ortaya çıkması 6-41 gün arasında değişebilmektedir.
- Hastaların %80'inde hastalık zayıf/orta şiddette seyretmektedir.
- Hastaların %14'ünde zaatürre (pnömoni) gibi daha şiddetli hastalıkların oluştuğu görülmektedir.
- Hastaların %5'inde hastalık kritik düzeye ulaşmaktadır.
- Hastaların %2'si hayatını kaybetmektedir.
- Ölen hastaların çoğunluğunda hipertansiyon, diyabet, kalp ve damar hastalıkları gibi, halihazırda devam eden hastalıklar bulunmaktadır.
24 Şubat 2020'de JAMA'da yayınlanan ve 72.314 vakayı kapsayan bir analize göre, vakaların:[107]
- %81'i orta şiddetliydi.
- %14'ü ağır hastaydı.
- %5'i kritik düzeye ulaştı.
COVID-19'un Tipik Seyri
8 Ekim 2020 itibariyleyle elde edilen verilerden yola çıkarak, salgının tipik ilerleyişine yönelik olarak aşağıdaki algoritmayı çıkarmak mümkündür:

Kısaca özetleyecek olursak: Enfeksiyon yaşandıktan sonraki ortalama 5 gün (2-12 gün) kuluçka dönemi olarak bilinmektedir. Bu süreçte semptomlar belirmemektedir; ancak semptomlar belirmeden önceki 1-3 günde hastalık, başkalarına bulaştırılabilmektedir.
Kuluçka süresinden sonra semptomların belirme ihtimali kabaca %50'dir. Yani her 2 vakadan 1 tanesinde hiç semptom görülmemektedir (yukarıda tanımladığımız gibi, buna "asemptomatik vaka") denmektedir. Bu kişiler hastalığı bulaştırabilmektedir; ama bu, semptomlulara göre daha düşük ihtimalle gerçekleşmektedir. Bu kişiler, 14+ gün sonunda "iyileşmektedir". Tırnak içinde yazıyoruz, çünkü zaten semptom göstermedikleri için bu kişiler hasta hissetmemektedirler; dolayısıyla onlar için "iyileşme", viral yükün ortadan kalkması anlamına gelmektedir.
Geri kalan %50 vakada ise semptomlar ortaya çıkmaktadır. 7 gün boyunca hafif/orta şiddetli semptomlar görülmektedir. Bu noktada, yeni bir yol ayrımına girilmektedir: Semptomatik vakaların %80'i, hafif semptomlarla 3-7 gün daha hasta kalmaktadır, sonrasında (toplamda 10-14 gün sonunda) iyileşmektedirler. Geriye kalan %20'nin semptomları ise sonraki 2-3 günde ağırlaşmaya başlamaktadır. İşte bu vakalar, "hastanelik vakalar"dır.
Burada yeni bir yol ayrımına girilmektedir: Hastaneye yatanların %85'i, hastaneye yattıktan sonraki 7-14 günde iyileşip çıkmaktadır. Geriye kalan %15 ise yoğun bakıma kaldırılmak zorunda kalınmaktadır (tabii herkes hastanelere ve hizmetlere eşit erişemediği için, yoğun bakımlık durumu olanların hepsi de yatamamaktadır).
Bu noktada bir diğer yol ayrımına girilmektedir: Acile yatırılanların %35-50 civarı, 7-14 gün içinde acilden çıkmaktadır, ek bir 7-14 gün sonra da tamamen iyileşmektedirler. Ama geri kalan, acildeki hastaların %50-65 kadarı, hastanelik olduktan 5-30+ gün içinde ölmektedir.
Elbette bu sayıları etkileyen çok fazla faktör vardır: yaş, kilo, cinsiyet, altta yatan hastalıklar, sosyoekonomik statü, yaşanan ülke, vb. Burada sunduğumuz sadece "tipik" bir vaka takibidir. Ama genel olarak vakaların:
- %50'si semptom göstermektedir,
- %10'u hastanelik olmaktadır,
- %1.5'u yoğun bakımlık olmaktadır,
- %1'i ölmektedir.



Görülme Sıklığı ve Dağılımı (Epidemiyoloji)
Virüs, ilk olarak 31 Aralık 2019'da, Çin'de raporlanmıştır. Çin'in önlem olarak uyguladığı tam ve kısmî karantinalar, 60 milyon civarında insanı etkilemiştir. Bu yazının 22 Temmuz 2021 tarihli güncellemesi sırasında Dünya genelinde 193.3 milyon vaka, 4.15 milyon ölüm ve 175.6 milyon iyileşen hasta bulunmaktaydı; COVID-19 görülen 220 ülke ve bölge bulunmaktaydı, yani pratik olarak tüm Dünya'da salgın devam etmekteydi.[153]
Virüsün merkez üssü olarak Wuhan Güney Çin Hayvan Pazarı tespit edildi. Pazarda bol miktarda egzotik et bulmak mümkündür. CDC tarafından şu açıklama yapılmıştır:[154]
585 çevre örneği içinden tespit edilen 33 pozitif örneğin 31 tanesi, hayvan pazarının batısından geliyordu. Bu bölge, yaban hayatı ticaretinin en yoğun yapıldığı kısımdı. Sonuçlar, yeni koronavirüs salgınının yabani hayvanların ticareti ile yakından ilişkili olduğunu gösteriyor.
Hayvanlarla bu kadar iç içe olan ortamlarda hijyen çok büyük öneme sahip ve buna dikkat edilmezse, salgınların başlaması işten bile değildir. Hatta öyle ki, bu bölgelerde aslında çok daha fazla hastalık olduğu ancak nadiren küresel bir boyuta ulaştığı düşünülmektedir. Yani bu salgın biraz da algıda seçiciliği tetiklemektedir; çünkü sadece Çin'deki ufak bir bölge etkilenmemektedir ve dolayısıyla haberimiz olmaktadır. Hijyen ve denetim, bu tarz salgınların başlamaması gerçekten çok büyük öneme sahiptir!
Önlem Yöntemleri
COVID-19'a karşı alınabilecek en etkili yöntem aşılardır. SARS-CoV-2 virüsüne ve dolayısıyla COVID-19 hastalığına karşı yüksek etkinliği klinik ve gerçek dünya uygulamalarıyla ispatlanmış çok sayıda aşı bulunmaktadır. Temmuz 2021 itibariyle 8 aşı Faz 4, 25 aşı Faz 3, 30 aşı Faz 1/2, 30 aşı Faz 1 olmak üzere 330 aşı adayı klinik olarak araştırılmaktadır. Onaylanan aşılar, 4 farklı şekilde çalışmaktadır:
- mRNA Aşıları (örneğin Pfizer/BioNTech ve Moderna aşıları)
- İnaktif Aşılar (BBIBO-CorV, CoronaVac, Covaxin, CoviVac, COVIran Barakat, vb.)
- Viral Vektör Aşıları (Sputnik V, Oxford-AstraZeneca ,Convidecia, Janssen, vb.)
- Protein Altbirim Aşıları (Abdala, EpiVacCorona, MVC-COV1901, vb.)
Hastalıktan korunmanın en iyi yolu, üretilen COVID-19 aşılarından herhangi birini tam doz olmaktır. Her aşının koruyuculuğu ve yan etkileri farklı olabilmekle birlikte, bunlar arasında herhangi bir mutlak üstünlük sırası bulunmamaktadır. 30 yıldır geliştirilmekte olan mRNA aşıları, geleceğin aşı teknolojisi olarak görülmektedir ve COVID-19 salgınını yavaşlatma konusunda üstün bir başarı göstererek, uygulanabilirliklerini ispatlamışlardır. Ancak diğer aşı platformları da çok uzun yıllardır üzerinde araştırmalar sürdürülen, etkili aşılardır. Bu aşıların Dünya genelindeki kabul edilirlikleri değişmektedir; ancak her aşının kabul edilme oranları genel olarak artan bir trend göstermektedir. Dolayısıyla hekiminiz tarafından belirlenen herhangi bir sağlık engeliniz yoksa, erişebildiğiniz herhangi bir aşıyı olmanızda sakınca yoktur ve bu aşıları olmak, olmamaktan kat kat avantajlıdır.
Aşılanmaya ek olarak, önem sırasına göre dizilmiş aşağıdaki yöntemleri uygulayabilirsiniz:
- Hastaysanız, evden çıkmayın.
- Aşısızsanız, evden çıkmayın.
- İnsanlarla aranızda en az 2 metrelik mesafe bulunduğundan emin olun.
- Bulunduğunuz ortamların iyi havalandırıldığından emin olun.
- Kalabalık ve kapalı ortamlarda bulunmayın.
- Toplu taşıma araçlarından kaçının.
- Özellikle kapalı alanlarda, mümkünse açık alanlarda maske takın.
- Ağzınızı ve burnunuzu bir mendil ile kapatarak öksürün veya hapşırın. Sonrasında mendili çöpe atın.
- Şehiriçi, şehirler arası ve ülkeler arası seyahatten (gerekmedikçe) kaçının.
- Elinizi en az 20 saniye boyunca su ve sabunla yıkayın. Eğer bunlara erişiminiz yoksa, alkol-temelli bir dezenfektan kullanın.
- Ellerinizi yıkamış olsanız bile ağzınıza, gözünüze, burnunuza dokunmaktan kaçının.
- Sıklıkla dokunduğunuz yüzeyleri dezenfekte edin.
- Çin gibi ülkelerdeki egzotik canlı hayvan marketlerinden ve ıslak marketlerden uzak durun.
- Pişmemiş etten uzak durun.
Etimoloji
2019-nCoV isimlendirmesi, 2019 yılında yayılmaya başlayan, "yeni" (İng: "novel", Lat. "novo") bir koronavirüs (CoV) olduğunu belirtmek için kullanılmaktadır. SARS-CoV-2 ismi ise "Severe Acute Respiratory Syndrome CoronaVirus 2" teriminden gelmektedir ve "Ağır Akut Solunum Sendromu Koronavirüsü 2" anlamına gelmektedir. Virüs, insandan insana bulaşabilen bir solunum yolu hastalığı olan Koronavirüs Hastalığı 2019'a (COVID-19) sebep olmaktadır.
Wuhan Salgını ise, virüs ilk olarak Çin'in Wuhan bölgesinde görüldüğü için bu şekilde anılmaktadır. Wuhan, Yangtze Nehri'nin güney tarafında yer alan Wuchang şehri ile kuzey tarafında yer alan Hankou şehrinin isimlerinden türetilmiş bir isimdir. Şehir, 11 milyon nüfus ile Çin'in en büyük yedinci kentidir.
Virüsler ile hastalıkların isimleri farklı olabilmektedir: Tıpkı HIV isimli virüsün sebep olduğu hastalığa AIDS denmesi gibi... AIDS'e neden olan da birden fazla HIV bulunmaktadır ve bunlara HIV-1 ve HIV-2 gibi isimler verilmektedir. SARS-CoV'un neden olduğu hastalığa SARS, SARS-CoV-2'nin neden olduğu hastalığa ise COVID-19 denmektedir.
Bu isimlendirmelerde takip edilen standartlar şu şekildedir:
- Herhangi bir coğrafyaya, hayvana, tekil veya bir grup insana yönelik isim olmamalı,
- Kolayca söylenebilir olmalı,
- Hastalığın doğasıyla ilişkili olmalı.
Dünya Sağlık Örgütü, resmi isimlendirmelerin önemli olduğunu söylemektedir; çünkü "Wuhan Koronavirüsü" veya "Çin Virüsü" tarzı isimler, kişi ve gruplara karşı önyargılar oluşturabilmekte ve hatalı iddiaları doğurabilmektedir.
Diğer Başlıklar
Dünya Sağlık Örgütü Küresel Kriz Bildirisi
Ocak ayı boyunca yaptığı toplantılarda küresel bir kriz ilanı yapmak için erken olduğunu vurgulayan Dünya Sağlık Örgütü, 30 Ocak 2020 günü Wuhan Koronavirüsü dolayısıyla küresel halk sağlığı krizi (PHEIC) ilanında bulundu. Bu ilanın yapılması için 3 şartın sağlanması gerekmektedir:
- Olay (örneğin salgın), olağanüstü veya beklenmedik olmalı.
- Salgın, başladığı ülke haricindeki ülkeleri de tehdit edecek boyutta olmalı.
- Salgının kontrol altına alınması için küresel bir çabanın gerekmesi.
Bu 3 şart da sağlandığı için, öncelikle "küresel halk sağlığı krizi" ilan edilmiştir.
Dünya Sağlık Örgütü'nün küresel kriz ilan etmesi halinde salgına yönelik fon artışı sağlanabilmektedir. Bu, Dünya Sağlık Örgütü'nün Dünya'ya bir nevi "İş ciddi. Siper alın ve çalışmaları hızlandırın." deme yolu olarak görülebilir. Bu süreçte Dünya Sağlık Örgütü, yönlendirici bir çatı kurum olarak faaliyet gösterebilmektedir. Ayrıca bu uyarı sayesinde Dünya Sağlık Örgütü, çeşitli ülkelere karşı geçici seyahat kısıtları uygulayabilmektedir.
Gerçekten de, 5 Şubat 2020 tarihinde Dünya Sağlık Örgütü şu kararları almıştır:
- Acil Durum Fonu'ndan 9 milyon dolar, bu salgına ayrılacak.
- Etkilenen 24 ülkeye 500.000 maske, 350.000 çift eldiven, 40.000 respiratör, 18.000 izolasyon kıyafeti gönderilecek.
- 70'ten fazla referans laboratuvarına 250.000 adet test gönderilecek.
- Daha fazla ülkeye bulaşmayı önlemek için Stratejik Hazırlık ve Tepki Planı hayata geçirilecek. Planın fonlanması için 3 aylığına 675 milyon dolara ihtiyaç duyuluyor.
Dünya Sağlık Örgütü Pandemi Bildirisi
11 Mart 2020'de Dünya Sağlık Örgütü, SARS-CoV-2 salgınını bir "pandemi" (yani küresel salgın) ilan etti. WHO Direktörü Tedros Adhanom Ghebreyesus şöyle dedi:
Bu hastalığın pandemi olarak tanımlanması, virüsün sebep olduğu tehdide yönelik Dünya Sağlık Örgütü analizini değiştirmiyor. Ülkelerin yapması gerekenleri de değiştirmiyor. Dünya Sağlık Örgütü, viral yayılma ve ciddiyetin boyutundan derinden endişe duymaktadır ve son 2 haftada Çin-harici COVID-19 vakaları 13 kat artmış, etkilenen ülke sayısı 3 kat artmıştır.
Eskiden daha sistemli bir şekilde tanımlanan pandemiler için günümüzde çok sistemli bir sınıflandırma birimi bulunmuyor. Dolayısıyla pandemi, Dünya Sağlık Örgütü'nün işin ciddiyetini ve durumunu ilan etmekte kullandığı genel bir kategorizasyon olarak karşımıza çıkıyor ve ülkelere yapılabilecek son uyarı olarak görülüyor.
Aşılar, COVID-19 ve Virüs Hakkındaki Sorularıma Nereden Cevap Alabilirim?
Aşılar, COVID-19 veya virüsün kendisi hakkında sorularınız varsa, buradaki soru dizimizi inceleyebilirsiniz. Eğer sorunuzun cevabını orada bulamadıysanız, Soru & Cevap Platformu'muz üzerinden iletebilirsiniz.
Evrim Ağacı'nda tek bir hedefimiz var: Bilimsel gerçekleri en doğru, tarafsız ve kolay anlaşılır şekilde Türkiye'ye ulaştırmak. Ancak tahmin edebileceğiniz gibi Türkiye'de bilim anlatmak hiç kolay bir iş değil; hele ki bir yandan ekonomik bir hayatta kalma mücadelesi verirken...
O nedenle sizin desteklerinize ihtiyacımız var. Eğer yazılarımızı okuyanların %1'i bize bütçesinin elverdiği kadar destek olmayı seçseydi, bir daha tek bir reklam göstermeden Evrim Ağacı'nın bütün bilim iletişimi faaliyetlerini sürdürebilirdik. Bir düşünün: sadece %1'i...
O %1'i inşa etmemize yardım eder misiniz? Evrim Ağacı Premium üyesi olarak, ekibimizin size ve Türkiye'ye bilimi daha etkili ve profesyonel bir şekilde ulaştırmamızı mümkün kılmış olacaksınız. Ayrıca size olan minnetimizin bir ifadesi olarak, çok sayıda ayrıcalığa erişim sağlayacaksınız.
Makalelerimizin bilimsel gerçekleri doğru bir şekilde yansıtması için en üst düzey çabayı gösteriyoruz. Gözünüze doğru gelmeyen bir şey varsa, mümkünse güvenilir kaynaklarınızla birlikte bize ulaşın!
Bu makalemizle ilgili merak ettiğin bir şey mi var? Buraya tıklayarak sorabilirsin.
Soru & Cevap Platformuna Git- 115
- 50
- 41
- 37
- 30
- 16
- 16
- 10
- 6
- 1
- 0
- 0
- ^ a b Coronaviridae Study Group of the International Committee on Taxonomy of Viruses. (2020). The Species Severe Acute Respiratory Syndrome-Related Coronavirus : Classifying 2019-Ncov And Naming It Sars-Cov-2. Nature Microbiology, sf: 536-544. doi: 10.1038/s41564-020-0695-z. | Arşiv Bağlantısı
- ^ World Health Organization. (2020). Surveillance Case Definitions For Human Infection With Novel Coronavirus (Ncov): Interim Guidance, 11 January 2020. World Health Organization. | Arşiv Bağlantısı
- ^ J. Machhi, et al. (2020). The Natural History, Pathobiology, And Clinical Manifestations Of Sars-Cov-2 Infections. Journal of Neuroimmune Pharmacology, sf: 359-386. doi: 10.1007/s11481-020-09944-5. | Arşiv Bağlantısı
- ^ a b C. Zimmer. The Secret Life Of A Coronavirus. (26 Şubat 2021). Alındığı Tarih: 22 Temmuz 2021. Alındığı Yer: The New York Times | Arşiv Bağlantısı
- ^ A. E. Gorbalenya, et al. (2020). Severe Acute Respiratory Syndrome-Related Coronavirus: The Species And Its Viruses – A Statement Of The Coronavirus Study Group. bioRxiv, sf: 2020.02.07.937862. doi: 10.1101/2020.02.07.937862. | Arşiv Bağlantısı
- ^ P. V’kovski, et al. (2021). Coronavirus Biology And Replication: Implications For Sars-Cov-2. Nature Reviews Microbiology, sf: 155-170. doi: 10.1038/s41579-020-00468-6. | Arşiv Bağlantısı
- ^ D. Wrapp, et al. (2020). Cryo-Em Structure Of The 2019-Ncov Spike In The Prefusion Conformation. Science, sf: 1260-1263. doi: 10.1126/science.abb2507. | Arşiv Bağlantısı
- ^ C. Wu, et al. (2020). Analysis Of Therapeutic Targets For Sars-Cov-2 And Discovery Of Potential Drugs By Computational Methods. Acta Pharmaceutica Sinica B, sf: 766-788. doi: 10.1016/j.apsb.2020.02.008. | Arşiv Bağlantısı
- ^ N. Chen, et al. (2020). Epidemiological And Clinical Characteristics Of 99 Cases Of 2019 Novel Coronavirus Pneumonia In Wuhan, China: A Descriptive Study. The Lancet, sf: 507-513. doi: 10.1016/S0140-6736(20)30211-7. | Arşiv Bağlantısı
- ^ Y. M. Bar-On, et al. (2020). Science Forum: Sars-Cov-2 (Covid-19) By The Numbers. eLife Sciences Publications, Ltd. doi: 10.7554/eLife.57309. | Arşiv Bağlantısı
- ^ a b M. Cascella, et al. (2021). Features, Evaluation, And Treatment Of Coronavirus (Covid-19). StatPearls Publishing. | Arşiv Bağlantısı
- ^ E. Yong. What We Know So Far About Sars-Cov-2. (20 Mart 2020). Alındığı Tarih: 22 Temmuz 2021. Alındığı Yer: The Atlantic | Arşiv Bağlantısı
- ^ S. Gibbens. Why Soap Is Preferable To Bleach In The Fight Against Coronavirus. (18 Mart 2020). Alındığı Tarih: 22 Temmuz 2021. Alındığı Yer: National Geographic | Arşiv Bağlantısı
- ^ P. V’kovski, et al. (2021). Coronavirus Biology And Replication: Implications For Sars-Cov-2. Nature Reviews Microbiology, sf: 155-170. doi: 10.1038/s41579-020-00468-6. | Arşiv Bağlantısı
- ^ M. Kandeel, et al. (2020). From Sars And Mers Covs To Sars-Cov-2: Moving Toward More Biased Codon Usage In Viral Structural And Nonstructural Genes. Journal of Medical Virology, sf: 660-666. doi: 10.1002/jmv.25754. | Arşiv Bağlantısı
- ^ W. Hou. (2020). Characterization Of Codon Usage Pattern In Sars-Cov-2. Virology Journal, sf: 1-10. doi: 10.1186/s12985-020-01395-x. | Arşiv Bağlantısı
- ^ Y. Wang, et al. (2020). Human Sars-Cov-2 Has Evolved To Reduce Cg Dinucleotide In Its Open Reading Frames. Scientific Reports, sf: 1-10. doi: 10.1038/s41598-020-69342-y. | Arşiv Bağlantısı
- ^ A. M. Rice, et al. (2021). Evidence For Strong Mutation Bias Toward, And Selection Against, U Content In Sars-Cov-2: Implications For Vaccine Design. Molecular Biology and Evolution, sf: 67-83. doi: 10.1093/molbev/msaa188. | Arşiv Bağlantısı
- ^ Y. Wang, et al. (2020). Human Sars-Cov-2 Has Evolved To Reduce Cg Dinucleotide In Its Open Reading Frames. Scientific Reports, sf: 1-10. doi: 10.1038/s41598-020-69342-y. | Arşiv Bağlantısı
- ^ CDC. Covid-19 And Your Health. (20 Temmuz 2021). Alındığı Tarih: 22 Temmuz 2021. Alındığı Yer: Centers for Disease Control and Prevention | Arşiv Bağlantısı
- ^ World Health Organization. Coronavirus Disease (Covid-19): How Is It Transmitted?. (13 Aralık 2020). Alındığı Tarih: 22 Temmuz 2021. Alındığı Yer: World Health Organization | Arşiv Bağlantısı
- ^ D. Lewis. (2020). Mounting Evidence Suggests Coronavirus Is Airborne — But Health Advice Has Not Caught Up. Springer Science and Business Media LLC, sf: 510-513. doi: 10.1038/d41586-020-02058-1. | Arşiv Bağlantısı
- ^ P. Anfinrud, et al. (2020). Visualizing Speech-Generated Oral Fluid Droplets With Laser Light Scattering. New England Journal of Medicine, sf: 2061-2063. doi: 10.1056/NEJMc2007800. | Arşiv Bağlantısı
- ^ V. Stadnytskyi, et al. (2020). The Airborne Lifetime Of Small Speech Droplets And Their Potential Importance In Sars-Cov-2 Transmission. Proceedings of the National Academy of Sciences, sf: 11875-11877. doi: 10.1073/pnas.2006874117. | Arşiv Bağlantısı
- ^ M. Klompas, et al. (2020). Airborne Transmission Of Sars-Cov-2: Theoretical Considerations And Available Evidence. JAMA, sf: 441-442. doi: 10.1001/jama.2020.12458. | Arşiv Bağlantısı
- ^ S. Asadi, et al. (2020). The Coronavirus Pandemic And Aerosols: Does Covid-19 Transmit Via Expiratory Particles?. Aerosol Science and Technology, sf: 635-638. doi: 10.1080/02786826.2020.1749229. | Arşiv Bağlantısı
- ^ P. M. D. Oliveira, et al. (2021). Evolution Of Spray And Aerosol From Respiratory Releases: Theoretical Estimates For Insight On Viral Transmission. Proceedings of the Royal Society A, sf: 20200584. doi: 10.1098/rspa.2020.0584. | Arşiv Bağlantısı
- ^ E. Edwards. How Does Coronavirus Spread?. (24 Ocak 2020). Alındığı Tarih: 22 Temmuz 2021. Alındığı Yer: NBC News | Arşiv Bağlantısı
- ^ World Health Organization. Getting Your Workplace Ready For Covid-19. (3 Mart 2020). Alındığı Tarih: 22 Temmuz 2021. Alındığı Yer: World Health Organization | Arşiv Bağlantısı
- ^ N. V. Doremalen, et al. (2020). Aerosol And Surface Stability Of Sars-Cov-2 As Compared With Sars-Cov-1. New England Journal of Medicine, sf: 1564-1567. doi: 10.1056/NEJMc2004973. | Arşiv Bağlantısı
- ^ M. L. Holshue, et al. (2020). First Case Of 2019 Novel Coronavirus In The United States. New England Journal of Medicine, sf: 929-936. doi: 10.1056/NEJMoa2001191. | Arşiv Bağlantısı
- ^ D. Li, et al. (2020). Clinical Characteristics And Results Of Semen Tests Among Men With Coronavirus Disease 2019. JAMA Network Open, sf: e208292-e208292. doi: 10.1001/jamanetworkopen.2020.8292. | Arşiv Bağlantısı
- ^ M. Hoffmann, et al. (2020). Sars-Cov-2 Cell Entry Depends On Ace2 And Tmprss2 And Is Blocked By A Clinically Proven Protease Inhibitor. Cell, sf: 271-280.e8. doi: 10.1016/j.cell.2020.02.052. | Arşiv Bağlantısı
- ^ P. Zhao, et al. (2020). Virus-Receptor Interactions Of Glycosylated Sars-Cov-2 Spike And Human Ace2 Receptor. Cell Host & Microbe, sf: 586-601.e6. doi: 10.1016/j.chom.2020.08.004. | Arşiv Bağlantısı
- ^ A. Popa, et al. (2020). Genomic Epidemiology Of Superspreading Events In Austria Reveals Mutational Dynamics And Transmission Properties Of Sars-Cov-2. Science Translational Medicine, sf: eabe2555. doi: 10.1126/scitranslmed.abe2555. | Arşiv Bağlantısı
- ^ I. Schröder. (2020). Covid-19: A Risk Assessment Perspective. ACS Chemical Health & Safety, sf: 160-169. doi: 10.1021/acs.chas.0c00035. | Arşiv Bağlantısı
- ^ T. Watanabe, et al. (2010). Development Of A Dose-Response Model For Sars Coronavirus. Risk Analysis, sf: 1129-1138. doi: 10.1111/j.1539-6924.2010.01427.x. | Arşiv Bağlantısı
- ^ R. Wölfel, et al. (2020). Virological Assessment Of Hospitalized Patients With Covid-2019. Nature, sf: 465-469. doi: 10.1038/s41586-020-2196-x. | Arşiv Bağlantısı
- ^ K. Kupferschmidt. (2020). Study Claiming New Coronavirus Can Be Transmitted By People Without Symptoms Was Flawed. American Association for the Advancement of Science (AAAS). doi: 10.1126/science.abb1524. | Arşiv Bağlantısı
- ^ K. K. To, et al. (2020). Temporal Profiles Of Viral Load In Posterior Oropharyngeal Saliva Samples And Serum Antibody Responses During Infection By Sars-Cov-2: An Observational Cohort Study. The Lancet Infectious Diseases, sf: 565-574. doi: 10.1016/S1473-3099(20)30196-1. | Arşiv Bağlantısı
- ^ V. A. Avanzato, et al. (2020). Case Study: Prolonged Infectious Sars-Cov-2 Shedding From An Asymptomatic Immunocompromised Individual With Cancer. Cell, sf: 1901-1912.e9. doi: 10.1016/j.cell.2020.10.049. | Arşiv Bağlantısı
- ^ M. A. Billah, et al. (2020). Reproductive Number Of Coronavirus: A Systematic Review And Meta-Analysis Based On Global Level Evidence. PLOS ONE, sf: e0242128. doi: 10.1371/journal.pone.0242128. | Arşiv Bağlantısı
- ^ M. Aly, et al. (2017). Occurrence Of The Middle East Respiratory Syndrome Coronavirus (Mers-Cov) Across The Gulf Corporation Council Countries: Four Years Update. PLOS ONE, sf: e0183850. doi: 10.1371/journal.pone.0183850. | Arşiv Bağlantısı
- ^ N. Wetsman. Coronavirus Outbreak: Everything You Need To Know. (23 Ocak 2020). Alındığı Tarih: 22 Temmuz 2021. Alındığı Yer: The Verge | Arşiv Bağlantısı
- ^ World Health Organization. Severe Acute Respiratory Syndrome (Sars). Alındığı Tarih: 22 Temmuz 2021. Alındığı Yer: World Health Organization | Arşiv Bağlantısı
- ^ N. Imai. (2020). Transmissibility Of 2019-Ncov. MRC Centre for Global Infectious Disease Analysis. | Arşiv Bağlantısı
- ^ CIDRAP. 'Deeply Concerned' Who Declares Covid-19 Pandemic. (11 Mart 2020). Alındığı Tarih: 22 Temmuz 2021. Alındığı Yer: CIDRAP | Arşiv Bağlantısı
- ^ a b A. T. Levin, et al. (2020). Assessing The Age Specificity Of Infection Fatality Rates For Covid-19: Systematic Review, Meta-Analysis, And Public Policy Implications. European Journal of Epidemiology, sf: 1123-1138. doi: 10.1007/s10654-020-00698-1. | Arşiv Bağlantısı
- ^ World Health Organization. Novel Coronavirus (2019-Ncov) Situation Report - 3. (23 Ocak 2020). Alındığı Tarih: 22 Temmuz 2021. Alındığı Yer: World Health Organization | Arşiv Bağlantısı
- ^ Z. Wu, et al. (2020). Characteristics Of And Important Lessons From The Coronavirus Disease 2019 (Covid-19) Outbreak In China: Summary Of A Report Of 72 314 Cases From The Chinese Center For Disease Control And Prevention. JAMA, sf: 1239-1242. doi: 10.1001/jama.2020.2648. | Arşiv Bağlantısı
- ^ D. Benvenuto. (2020). The 2019-New Coronavirus Epidemic: Evidence For Virus Evolution. bioRxiv. | Arşiv Bağlantısı
- ^ P. Zhou, et al. (2020). Discovery Of A Novel Coronavirus Associated With The Recent Pneumonia Outbreak In Humans And Its Potential Bat Origin. bioRxiv. | Arşiv Bağlantısı
- ^ a b A. Kasprak. The Occams Razor Argument’ Has Not Shifted In Favor Of A Covid Lab Leak. (16 Temmuz 2021). Alındığı Tarih: 22 Temmuz 2021. Alındığı Yer: Snopes | Arşiv Bağlantısı
- ^ H. Zhou, et al. (2021). Identification Of Novel Bat Coronaviruses Sheds Light On The Evolutionary Origins Of Sars-Cov-2 And Related Viruses. Cell. doi: 10.1016/j.cell.2021.06.008. | Arşiv Bağlantısı
- ^ M. Cotten, et al. (2013). Full-Genome Deep Sequencing And Phylogenetic Analysis Of Novel Human Betacoronavirus - Volume 19, Number 5—May 2013 - Emerging Infectious Diseases Journal - Cdc. Centers for Disease Control and Prevention (CDC). doi: 10.3201/eid1905.130057. | Arşiv Bağlantısı
- ^ R. Lu, et al. (2020). Genomic Characterisation And Epidemiology Of 2019 Novel Coronavirus: Implications For Virus Origins And Receptor Binding. The Lancet, sf: 565-574. doi: 10.1016/S0140-6736(20)30251-8. | Arşiv Bağlantısı
- ^ D. Cyranoski. (2020). Mystery Deepens Over Animal Source Of Coronavirus. Springer Science and Business Media LLC, sf: 18-19. doi: 10.1038/d41586-020-00548-w. | Arşiv Bağlantısı
- ^ NCCEH. The Basics Of Sars-Cov-2 Transmission | National Collaborating Centre For Environmental Health | Ncceh - Ccsne. (21 Mart 2021). Alındığı Tarih: 22 Temmuz 2021. Alındığı Yer: NCCEH | Arşiv Bağlantısı
- ^ K. Xiao, et al. (2020). Isolation Of Sars-Cov-2-Related Coronavirus From Malayan Pangolins. Nature, sf: 286-289. doi: 10.1038/s41586-020-2313-x. | Arşiv Bağlantısı
- ^ T. T. Lam, et al. (2020). Identifying Sars-Cov-2-Related Coronaviruses In Malayan Pangolins. Nature, sf: 282-285. doi: 10.1038/s41586-020-2169-0. | Arşiv Bağlantısı
- ^ B. Hu, et al. (2021). Characteristics Of Sars-Cov-2 And Covid-19. Nature Reviews Microbiology, sf: 141-154. doi: 10.1038/s41579-020-00459-7. | Arşiv Bağlantısı
- ^ B. Hu, et al. (2021). Characteristics Of Sars-Cov-2 And Covid-19. Nature Reviews Microbiology, sf: 141-154. doi: 10.1038/s41579-020-00459-7. | Arşiv Bağlantısı
- ^ M. Giovanetti, et al. (2021). Evolution Patterns Of Sars-Cov-2: Snapshot On Its Genome Variants. Biochemical and Biophysical Research Communications, sf: 88-91. doi: 10.1016/j.bbrc.2020.10.102. | Arşiv Bağlantısı
- ^ J. Cohen. (2020). Wuhan Seafood Market May Not Be Source Of Novel Virus Spreading Globally. American Association for the Advancement of Science (AAAS). doi: 10.1126/science.abb0611. | Arşiv Bağlantısı
- ^ K. Eschner. We’re Still Not Sure Where The Novel Coronavirus Really Came From. (27 Ocak 2020). Alındığı Tarih: 22 Temmuz 2021. Alındığı Yer: Popular Science | Arşiv Bağlantısı
- ^ a b K. G. Andersen, et al. (2020). The Proximal Origin Of Sars-Cov-2. Nature Medicine, sf: 450-452. doi: 10.1038/s41591-020-0820-9. | Arşiv Bağlantısı
- ^ T. Day, et al. (2020). On The Evolutionary Epidemiology Of Sars-Cov-2. Current Biology, sf: R849-R857. doi: 10.1016/j.cub.2020.06.031. | Arşiv Bağlantısı
- ^ P. Zhou, et al. (2020). A Pneumonia Outbreak Associated With A New Coronavirus Of Probable Bat Origin. Nature, sf: 270-273. doi: 10.1038/s41586-020-2012-7. | Arşiv Bağlantısı
- ^ Z. Tüfekçi. Where Did The Coronavirus Come From? What We Already Know Is Troubling.. (25 Haziran 2021). Alındığı Tarih: 22 Temmuz 2021. Alındığı Yer: The New York Times | Arşiv Bağlantısı
- ^ World Health Organization. (2020). Novel Coronavirus (2019-Ncov): Situation Report, 22. World Health Organization. | Arşiv Bağlantısı
- ^ P. Liu, et al. (2019). Viral Metagenomics Revealed Sendai Virus And Coronavirus Infection Of Malayan Pangolins (Manis Javanica). Viruses, sf: 979. doi: 10.3390/v11110979. | Arşiv Bağlantısı
- ^ J. Cohen. (2020). Wuhan Seafood Market May Not Be Source Of Novel Virus Spreading Globally. American Association for the Advancement of Science (AAAS). doi: 10.1126/science.abb0611. | Arşiv Bağlantısı
- ^ A. Banerjee, et al. (2021). Zooanthroponotic Potential Of Sars-Cov-2 And Implications Of Reintroduction Into Human Populations. Cell Host & Microbe, sf: 160-164. doi: 10.1016/j.chom.2021.01.004. | Arşiv Bağlantısı
- ^ J. Goldstein. Bronx Zoo Tiger Is Sick With The Coronavirus. (6 Nisan 2020). Alındığı Tarih: 22 Temmuz 2021. Alındığı Yer: The New York Times | Arşiv Bağlantısı
- ^ USDA. Usda Statement On The Confirmation Of Covid-19 In A Tiger In New York. (5 Nisan 2020). Alındığı Tarih: 22 Temmuz 2021. Alındığı Yer: USDA | Arşiv Bağlantısı
- ^ CDC. Covid-19 And Your Health. (21 Temmuz 2021). Alındığı Tarih: 22 Temmuz 2021. Alındığı Yer: Centers for Disease Control and Prevention | Arşiv Bağlantısı
- ^ J. Page, et al. In Hunt For Covid-19 Origin, Patient Zero Points To Second Wuhan Market. (26 Şubat 2021). Alındığı Tarih: 22 Temmuz 2021. Alındığı Yer: WSJ | Arşiv Bağlantısı
- ^ M. A. Islam, et al. (2021). Prevalence And Characteristics Of Fever In Adult And Paediatric Patients With Coronavirus Disease 2019 (Covid-19): A Systematic Review And Meta-Analysis Of 17515 Patients. PLOS ONE, sf: e0249788. doi: 10.1371/journal.pone.0249788. | Arşiv Bağlantısı
- ^ M. A. Islam, et al. (2020). Prevalence Of Headache In Patients With Coronavirus Disease 2019 (Covid-19): A Systematic Review And Meta-Analysis Of 14,275 Patients. Frontiers in Neurology. doi: 10.3389/fneur.2020.562634. | Arşiv Bağlantısı
- ^ J. Saniasiaya, et al. (2021). Prevalence Of Olfactory Dysfunction In Coronavirus Disease 2019 (Covid-19): A Meta-Analysis Of 27,492 Patients. The Laryngoscope, sf: 865-878. doi: 10.1002/lary.29286. | Arşiv Bağlantısı
- ^ J. Saniasiaya, et al. (2020). Prevalence And Characteristics Of Taste Disorders In Cases Of Covid-19: A Meta-Analysis Of 29,349 Patients:. Otolaryngology–Head and Neck Surgery, sf: 33-42. doi: 10.1177/0194599820981018. | Arşiv Bağlantısı
- ^ A. A. Agyeman, et al. (2020). Smell And Taste Dysfunction In Patients With Covid-19: A Systematic Review And Meta-Analysis. Elsevier BV, sf: 1621-1631. doi: 10.1016/j.mayocp.2020.05.030. | Arşiv Bağlantısı
- ^ P. D. J. Seladi-Schulman. Coronavirus Loss Of Taste, Loss Of Smell: Is It A Common Symptom?. (12 Ekim 2020). Alındığı Tarih: 22 Temmuz 2021. Alındığı Yer: Healthline | Arşiv Bağlantısı
- ^ A. O. Eketunde, et al. (2020). A Review Of Postmortem Findings In Patients With Covid-19. Cureus. doi: 10.7759/cureus.9438. | Arşiv Bağlantısı
- ^ M. Giani, et al. (2020). Exuberant Plasmocytosis In Bronchoalveolar Lavage Specimen Of The First Patient Requiring Extracorporeal Membrane Oxygenation For Sars-Cov-2 In Europe. Journal of Thoracic Oncology, sf: e65-e66. doi: 10.1016/j.jtho.2020.03.008. | Arşiv Bağlantısı
- ^ D. Lillicrap. (2020). Disseminated Intravascular Coagulation In Patients With 2019-Ncov Pneumonia. Journal of Thrombosis and Haemostasis, sf: 786-787. doi: 10.1111/jth.14781. | Arşiv Bağlantısı
- ^ A. Mitra, et al. (2020). Leukoerythroblastic Reaction In A Patient With Covid-19 Infection. American Journal of Hematology, sf: 999-1000. doi: 10.1002/ajh.25793. | Arşiv Bağlantısı
- ^ a b c d e S. Satturwar, et al. (2021). Postmortem Findings Associated With Sars-Cov-2. Ovid Technologies (Wolters Kluwer Health), sf: 587-603. doi: 10.1097/PAS.0000000000001650. | Arşiv Bağlantısı
- ^ N. Meunier, et al. (2021). Covid 19-Induced Smell And Taste Impairments: Putative Impact On Physiology. Frontiers in Physiology. doi: 10.3389/fphys.2020.625110. | Arşiv Bağlantısı
- ^ B. Nogrady. (2020). What The Data Say About Asymptomatic Covid Infections. Springer Science and Business Media LLC, sf: 534-535. doi: 10.1038/d41586-020-03141-3. | Arşiv Bağlantısı
- ^ D. P. Oran, et al. (2021). The Proportion Of Sars-Cov-2 Infections That Are Asymptomatic. Annals of Internal Medicine, sf: 655-662. doi: 10.7326/M20-6976. | Arşiv Bağlantısı
- ^ R. Li, et al. (2020). Substantial Undocumented Infection Facilitates The Rapid Dissemination Of Novel Coronavirus (Sars-Cov-2). Science, sf: 489-493. doi: 10.1126/science.abb3221. | Arşiv Bağlantısı
- ^ X. He, et al. (2020). Temporal Dynamics In Viral Shedding And Transmissibility Of Covid-19. Nature Medicine, sf: 672-675. doi: 10.1038/s41591-020-0869-5. | Arşiv Bağlantısı
- ^ World Health Organization. Criteria For Releasing Covid-19 Patients From Isolation. (17 Haziran 2020). Alındığı Tarih: 22 Temmuz 2021. Alındığı Yer: World Health Organization | Arşiv Bağlantısı
- ^ H. Ledford. (2020). Coronavirus Reinfections: Three Questions Scientists Are Asking. Springer Science and Business Media LLC, sf: 168-169. doi: 10.1038/d41586-020-02506-y. | Arşiv Bağlantısı
- ^ K. K. To, et al. (2020). Coronavirus Disease 2019 (Covid-19) Re-Infection By A Phylogenetically Distinct Severe Acute Respiratory Syndrome Coronavirus 2 Strain Confirmed By Whole Genome Sequencing. Clinical Infectious Diseases. doi: 10.1093/cid/ciaa1275. | Arşiv Bağlantısı
- ^ R. L. Tillett, et al. (2021). Genomic Evidence For Reinfection With Sars-Cov-2: A Case Study. The Lancet Infectious Diseases, sf: 52-58. doi: 10.1016/S1473-3099(20)30764-7. | Arşiv Bağlantısı
- ^ N. Dehingia, et al. (2021). Sex Differences In Covid-19 Case Fatality: Do We Know Enough?. The Lancet Global Health, sf: e14-e15. doi: 10.1016/S2214-109X(20)30464-2. | Arşiv Bağlantısı
- ^ C. O’Grady. Covid-19 Affects Men And Women Differently. So Why Don’t Clinical Trials Report Gender Data?. (6 Temmuz 2021). Alındığı Tarih: 22 Temmuz 2021. Alındığı Yer: Science | AAAS | Arşiv Bağlantısı
- ^ V. M. M. M. Schiffer, et al. (2020). The “Sex Gap” In Covid-19 Trials: A Scoping Review. EClinicalMedicine, sf: 100652. doi: 10.1016/j.eclinm.2020.100652. | Arşiv Bağlantısı
- ^ A. Palmer-Ross, et al. (2021). Inadequate Reporting Of Covid-19 Clinical Studies: A Renewed Rationale For The Sex And Gender Equity In Research (Sager) Guidelines. BMJ Global Health, sf: e004997. doi: 10.1136/bmjgh-2021-004997. | Arşiv Bağlantısı
- ^ Global Health 50/50. The Sex, Gender And Covid-19 Project. Alındığı Tarih: 22 Temmuz 2021. Alındığı Yer: Global Health 50/50 | Arşiv Bağlantısı
- ^ A. L. Mueller, et al. (2020). Why Does Covid-19 Disproportionately Affect Older People?. Impact Journals, LLC, sf: 9959-9981. doi: 10.18632/aging.103344. | Arşiv Bağlantısı
- ^ R. C. Rabin. Coronavirus Threatens Americans With Underlying Conditions. (12 Mart 2020). Alındığı Tarih: 22 Temmuz 2021. Alındığı Yer: The New York Times | Arşiv Bağlantısı
- ^ S. E. Adler. Coronavirus Most Serious For People Age 65+. (14 Mart 2020). Alındığı Tarih: 22 Temmuz 2021. Alındığı Yer: AARP | Arşiv Bağlantısı
- ^ National Women's Health Network. How Does Covid-19 Affect Different Age Groups? | National Women's Health Network. (16 Mart 2020). Alındığı Tarih: 22 Temmuz 2021. Alındığı Yer: National Women's Health Network | Arşiv Bağlantısı
- ^ a b Z. Wu. (2020). Characteristics Of And Important Lessons From The Coronavirus Disease 2019 (Covid-19) Outbreak In China. JAMA. | Arşiv Bağlantısı
- ^ N. Chen, et al. (2020). Epidemiological And Clinical Characteristics Of 99 Cases Of 2019 Novel Coronavirus Pneumonia In Wuhan, China: A Descriptive Study. The Lancet. | Arşiv Bağlantısı
- ^ C. J. Griffiths. China's Deadliest Day Of Coronavirus Outbreak. (4 Şubat 2020). Alındığı Tarih: 22 Temmuz 2021. Alındığı Yer: CNN | Arşiv Bağlantısı
- ^ N. Dehingia, et al. (2021). Sex Differences In Covid-19 Case Fatality: Do We Know Enough?. The Lancet Global Health, sf: e14-e15. doi: 10.1016/S2214-109X(20)30464-2. | Arşiv Bağlantısı
- ^ World Health Organization. Who Director-General's Statement On The Advice Of The Ihr Emergency Committee On Novel Coronavirus. (23 Ocak 2020). Alındığı Tarih: 22 Temmuz 2021. Alındığı Yer: World Health Organization | Arşiv Bağlantısı
- ^ S. Garg. (2020). Hospitalization Rates And Characteristics Of Patients Hospitalized With Laboratory-Confirmed Coronavirus Disease 2019 — Covid-Net, 14 States, March 1–30, 2020. MMWR. Morbidity and Mortality Weekly Report, sf: 458-464. doi: 10.15585/mmwr.mm6915e3. | Arşiv Bağlantısı
- ^ L. Palmieri. Characteristics Of Sars-Cov-2 Patients Dying In Italy Report Based On Available Data On July 22Nd, 2020. (22 Temmuz 2020). Alındığı Tarih: 22 Temmuz 2021. Alındığı Yer: Istituto Superiore di Sanità | Arşiv Bağlantısı
- ^ Q. Zhao, et al. (2020). The Impact Of Copd And Smoking History On The Severity Of Covid-19: A Systemic Review And Meta-Analysis. Journal of Medical Virology, sf: 1915-1921. doi: 10.1002/jmv.25889. | Arşiv Bağlantısı
- ^ J. DeRobertis. People Who Use Drugs Are More Vulnerable To Coronavirus. Here's What Clinics Are Doing To Help.. (3 Mayıs 2020). Alındığı Tarih: 22 Temmuz 2021. Alındığı Yer: The Advocate | Arşiv Bağlantısı
- ^ CDC. Coronavirus Disease 2019 (Covid-19). (10 Mayıs 2021). Alındığı Tarih: 22 Temmuz 2021. Alındığı Yer: Centers for Disease Control and Prevention | Arşiv Bağlantısı
- ^ E. A. N. Wastnedge, et al. (2020). Pregnancy And Covid-19. Physiological Reviews, sf: 303-318. doi: 10.1152/physrev.00024.2020. | Arşiv Bağlantısı
- ^ H. Chen, et al. (2020). Clinical Characteristics And Intrauterine Vertical Transmission Potential Of Covid-19 Infection In Nine Pregnant Women: A Retrospective Review Of Medical Records. The Lancet. | Arşiv Bağlantısı
- ^ C. Li, et al. (2020). Laboratory Diagnosis Of Coronavirus Disease-2019 (Covid-19). Clinica Chimica Acta, sf: 35-46. doi: 10.1016/j.cca.2020.06.045. | Arşiv Bağlantısı
- ^ J. Bullard, et al. (2020). Predicting Infectious Severe Acute Respiratory Syndrome Coronavirus 2 From Diagnostic Samples. Clinical Infectious Diseases, sf: 2663-2666. doi: 10.1093/cid/ciaa638. | Arşiv Bağlantısı
- ^ S. Salehi, et al. (2020). Coronavirus Disease 2019 (Covid-19): A Systematic Review Of Imaging Findings In 919 Patients. American Journal of Roentgenology, sf: 87-93. doi: 10.2214/AJR.20.23034. | Arşiv Bağlantısı
- ^ A. Pormohammad, et al. (2021). Comparison Of Influenza Type A And B With Covid-19: A Global Systematic Review And Meta-Analysis On Clinical, Laboratory And Radiographic Findings. Reviews in Medical Virology, sf: e2179. doi: 10.1002/rmv.2179. | Arşiv Bağlantısı
- ^ E. Y. P. Lee, et al. (2020). Covid-19 Pneumonia: What Has Ct Taught Us?. The Lancet Infectious Diseases, sf: 384-385. doi: 10.1016/S1473-3099(20)30134-1. | Arşiv Bağlantısı
- ^ R. A. Siemieniuk, et al. (2020). Drug Treatments For Covid-19: Living Systematic Review And Network Meta-Analysis. BMJ, sf: m2980. doi: 10.1136/bmj.m2980. | Arşiv Bağlantısı
- ^ D. Fisher, et al. (2020). Q&A: The Novel Coronavirus Outbreak Causing Covid-19. BMC Medicine, sf: 1-3. doi: 10.1186/s12916-020-01533-w. | Arşiv Bağlantısı
- ^ K. Liu, et al. (2020). Clinical Characteristics Of Novel Coronavirus Cases In Tertiary Hospitals In Hubei Province. Ovid Technologies (Wolters Kluwer Health), sf: 1025-1031. doi: 10.1097/CM9.0000000000000744. | Arşiv Bağlantısı
- ^ T. Wang, et al. (2020). Comorbidities And Multi-Organ Injuries In The Treatment Of Covid-19. The Lancet, sf: e52. doi: 10.1016/S0140-6736(20)30558-4. | Arşiv Bağlantısı
- ^ Y. Wang, et al. (2020). Unique Epidemiological And Clinical Features Of The Emerging 2019 Novel Coronavirus Pneumonia (Covid-19) Implicate Special Control Measures. Journal of Medical Virology, sf: 568-576. doi: 10.1002/jmv.25748. | Arşiv Bağlantısı
- ^ J. Martel. (2020). Could Nasal Nitric Oxide Help To Mitigate The Severity Of Covid-19?. Microbes and Infection, sf: 168-171. doi: 10.1016/j.micinf.2020.05.002. | Arşiv Bağlantısı
- ^ L. Wang, et al. (2020). Review Of The 2019 Novel Coronavirus (Sars-Cov-2) Based On Current Evidence. International Journal of Antimicrobial Agents, sf: 105948. doi: 10.1016/j.ijantimicag.2020.105948. | Arşiv Bağlantısı
- ^ B. M. J. P. Group. (2020). Update To Living Who Guideline On Drugs For Covid-19. BMJ, sf: m4475. doi: 10.1136/bmj.m4475. | Arşiv Bağlantısı
- ^ COVID-19 Treatment Guidelines. Information On Covid-19 Treatment, Prevention And Research. Alındığı Tarih: 22 Temmuz 2021. Alındığı Yer: COVID-19 Treatment Guidelines | Arşiv Bağlantısı
- ^ W. Guan, et al. (2020). Clinical Characteristics Of Coronavirus Disease 2019 In China. New England Journal of Medicine, sf: 1708-1720. doi: 10.1056/nejmoa2002032. | Arşiv Bağlantısı
- ^ B. M. Henry. (2020). Covid-19, Ecmo, And Lymphopenia: A Word Of Caution. The Lancet Respiratory Medicine, sf: e24. doi: 10.1016/S2213-2600(20)30119-3. | Arşiv Bağlantısı
- ^ M. Wang, et al. (2020). Remdesivir And Chloroquine Effectively Inhibit The Recently Emerged Novel Coronavirus (2019-Ncov) In Vitro. Nature. | Arşiv Bağlantısı
- ^ M. L. Holshue, et al. (2020). First Case Of 2019 Novel Coronavirus In The United States. New England Journal of Medicine, sf: 929-936. doi: 10.1056/NEJMoa2001191. | Arşiv Bağlantısı
- ^ R. A. Siemieniuk, et al. (2020). Drug Treatments For Covid-19: Living Systematic Review And Network Meta-Analysis. BMJ, sf: m2980. doi: 10.1136/bmj.m2980. | Arşiv Bağlantısı
- ^ P. S. Kim, et al. (2020). Therapy For Early Covid-19: A Critical Need. JAMA, sf: 2149-2150. doi: 10.1001/jama.2020.22813. | Arşiv Bağlantısı
- ^ J. Hsu. (2020). Covid-19: What Now For Remdesivir?. BMJ, sf: m4457. doi: 10.1136/bmj.m4457. | Arşiv Bağlantısı
- ^ K. L. Chai, et al. (2020). Convalescent Plasma Or Hyperimmune Immunoglobulin For People With Covid‐19: A Living Systematic Review. Cochrane Database of Systematic Reviews. doi: 10.1002/14651858.CD013600.pub3. | Arşiv Bağlantısı
- ^ O. Abani, et al. (2021). Convalescent Plasma In Patients Admitted To Hospital With Covid-19 (Recovery): A Randomised Controlled, Open-Label, Platform Trial. The Lancet, sf: 2049-2059. doi: 10.1016/S0140-6736(21)00897-7. | Arşiv Bağlantısı
- ^ E. Janik, et al. (2021). Existing Drugs Considered As Promising In Covid-19 Therapy. International Journal of Molecular Sciences, sf: 5434. doi: 10.3390/ijms22115434. | Arşiv Bağlantısı
- ^ AVES Publishing Co.. (2021). Review Of Pharmacotherapy Trialed For Management Of The Coronavirus Disease-19. AVES Publishing Co., sf: 137-143. doi: 10.5152/eurasianjmed.2021.20384. | Arşiv Bağlantısı
- ^ A. M. Heustess, et al. (2021). Clinical Management Of Covid-19: A Review Of Pharmacological Treatment Options. Pharmaceuticals, sf: 520. doi: 10.3390/ph14060520. | Arşiv Bağlantısı
- ^ U.S. Food and Drug Administration. Coronavirus (Covid-19) Update: Fda Authorizes Monoclonal Antibodies For Treatment Of Covid-19. (10 Şubat 2021). Alındığı Tarih: 22 Temmuz 2021. Alındığı Yer: U.S. Food and Drug Administration | Arşiv Bağlantısı
- ^ U.S. Food and Drug Administration. Coronavirus (Covid-19) Update: Fda Authorizes Monoclonal Antibodies For Treatment Of Covid-19. (22 Kasım 2020). Alındığı Tarih: 22 Temmuz 2021. Alındığı Yer: U.S. Food and Drug Administration | Arşiv Bağlantısı
- ^ a b Bilimsel Danışma Kurulu. Covid-19 (Sars-Cov-2 Enfeksiyonu) Erişkin Hasta Tedavisi. (7 Mayıs 2021). Alındığı Tarih: 23 Temmuz 2021. Alındığı Yer: T.C. Sağlık Bakanlığı | Arşiv Bağlantısı
- ^ Y. Du, et al. (2020). Favipiravir: Pharmacokinetics And Concerns About Clinical Trials For 2019-Ncov Infection. Clinical Pharmacology & Therapeutics, sf: 242-247. doi: 10.1002/cpt.1844. | Arşiv Bağlantısı
- ^ Y. Zhang, et al. (2020). Overview Of Targets And Potential Drugs Of Sars-Cov-2 According To The Viral Replication. Journal of Proteome Research, sf: 49-59. doi: 10.1021/acs.jproteome.0c00526. | Arşiv Bağlantısı
- ^ L. Dong, et al. (2020). Discovering Drugs To Treat Coronavirus Disease 2019 (Covid-19). Drug Discoveries & Therapeutics, sf: 58-60. doi: 10.5582/ddt.2020.01012. | Arşiv Bağlantısı
- ^ D. B. Shrestha, et al. (2020). Favipiravir Versus Other Antiviral Or Standard Of Care For Covid-19 Treatment: A Rapid Systematic Review And Meta-Analysis. Virology Journal, sf: 1-15. doi: 10.1186/s12985-020-01412-z. | Arşiv Bağlantısı
- ^ C. Huang, et al. (2020). Clinical Features Of Patients Infected With 2019 Novel Coronavirus In Wuhan, China. The Lancet, sf: 497-506. doi: 10.1016/S0140-6736(20)30183-5. | Arşiv Bağlantısı
- ^ Worldometers. Covid-19. (22 Temmuz 2021). Alındığı Tarih: 22 Temmuz 2021. Alındığı Yer: Worldometers | Arşiv Bağlantısı
- ^ N. Musumeci. Coronavirus Origin Traced To Animal Market In Wuhan, Tests Confirm. (27 Ocak 2020). Alındığı Tarih: 27 Ocak 2020. Alındığı Yer: New York Post | Arşiv Bağlantısı
- J. Christensen, et al. Coronavirus Explained: What You Need To Know. (22 Ocak 2020). Alındığı Tarih: 23 Ocak 2020. Alındığı Yer: CNN | Arşiv Bağlantısı
- R. Feltman. The Wuhan Coronavirus Has Officially Hit The Us—But Don’t Panic. (21 Ocak 2020). Alındığı Tarih: 23 Ocak 2020. Alındığı Yer: Popular Science | Arşiv Bağlantısı
- Wikipedia. 2019–20 Outbreak Of Novel Coronavirus (2019-Ncov). (23 Ocak 2020). Alındığı Tarih: 23 Ocak 2020. Alındığı Yer: Wikipedia | Arşiv Bağlantısı
- C. Fernandez. Factbox: Key Facts About Wuhan, Epicenter Of China's Virus Outbreak. (23 Ocak 2020). Alındığı Tarih: 23 Ocak 2020. Alındığı Yer: Reuters | Arşiv Bağlantısı
- W. Ji. (2020). Homologous Recombination Within The Spike Glycoprotein Of The Newly Identified Coronavirus May Boost Cross‐Species Transmission From Snake To Human. Journal of Medical Virology. | Arşiv Bağlantısı
- K. Andersen. Ncov-2019 Codon Usage And Reservoir (Not Snakes V2). (24 Ocak 2020). Alındığı Tarih: 24 Ocak 2020. Alındığı Yer: Viological | Arşiv Bağlantısı
- CBC. China Confirms Human-To-Human Transmission Of New Coronavirus. (20 Ocak 2020). Alındığı Tarih: 27 Ocak 2020. Alındığı Yer: CBC | Arşiv Bağlantısı
- M. Aly, et al. (2017). Occurrence Of The Middle East Respiratory Syndrome Coronavirus (Mers-Cov) Across The Gulf Corporation Council Countries: Four Years Update. PLOS One. | Arşiv Bağlantısı
- A. Badawi, et al. (2016). Prevalence Of Comorbidities In The Middle East Respiratory Syndrome Coronavirus (Mers-Cov): A Systematic Review And Meta-Analysis. International Journal of Infectious Diseases, sf: 129-133. | Arşiv Bağlantısı
- M. Le Page. New Coronavirus: How Soon Will A Treatment Be Ready And Will It Work?. (30 Ocak 2020). Alındığı Tarih: 31 Ocak 2020. Alındığı Yer: New Scientist | Arşiv Bağlantısı
- M. L. Holshue, et al. (2020). First Case Of 2019 Novel Coronavirus In The United States. The New England Journal of Medicine. | Arşiv Bağlantısı
- J. Nathan-Kazis. Gilead Might Have A Coronavirus Treatment. Its Stock Is Rising.. (3 Şubat 2020). Alındığı Tarih: 5 Şubat 2020. Alındığı Yer: Barron's | Arşiv Bağlantısı
- G. Kampf. (2020). Persistence Of Coronaviruses On Inanimate Surfaces And Its Inactivation With Biocidal Agents. Journal of Hospital Infection. | Arşiv Bağlantısı
- CDC. Real-Time Rt-Pcr Panel For Detection 2019-Novel Coronavirus. (22 Şubat 2020). Alındığı Tarih: 22 Şubat 2020. Alındığı Yer: CDC | Arşiv Bağlantısı
- H. Brueck. There's Only One Way To Know If You Have The Coronavirus, And It Involves Machines Full Of Spit And Mucus. (30 Ocak 2020). Alındığı Tarih: 22 Şubat 2020. Alındığı Yer: Business Insider | Arşiv Bağlantısı
- J. Zhang, et al. (2020). Therapeutic And Triage Strategies For 2019 Novel Coronavirus Disease In Fever Clinics. The Lancet. | Arşiv Bağlantısı
- Visuals. Covid: A Visual Library. (14 Ağustos 2020). Alındığı Tarih: 13 Eylül 2020. Alındığı Yer: Visuals | Arşiv Bağlantısı
- Chinese Center for Disease Control and Prevention. (2020). Analysis Of Epidemiological Characteristics Of New Coronavirus Pneumonia. Chinese Journal of Epidemiology. doi: 10.3760/cma.j.issn.0254-6450.2020.02.003. | Arşiv Bağlantısı
- H. İşsever. (2020). Molecular Structure And Genomic Characterization Of The New Coronavirus (Covid-19). Journal of Advanced Research in Health Sciences, sf: 61-71. doi: 10.26650/JARHS2020-726533. | Arşiv Bağlantısı
- S.D Tekol. (2020). Sars-Cov-2: Virolojisi Ve Tanıda Kullanılan Mikrobiyolojik Testler. Southern Clinics of Istanbul Eurasia. | Arşiv Bağlantısı
- C. Wu, et al. (2022). Structure Genomics Of Sars-Cov-2 And Its Omicron Variant: Drug Design Templates For Covid-19. Acta Pharmacologica Sinica, sf: 1-13. doi: 10.1038/s41401-021-00851-w. | Arşiv Bağlantısı
- L. Mousavizadeh, et al. (2021). Genotype And Phenotype Of Covid-19: Their Roles In Pathogenesis. Journal of Microbiology, Immunology and Infection, sf: 159-163. doi: 10.1016/j.jmii.2020.03.022. | Arşiv Bağlantısı
- Sebastian Pomplun. (2021). Targeting The Sars-Cov-2-Spike Protein: From Antibodies To Miniproteins And Peptides. RSC Medicinal Chemistry, sf: 197-202. doi: 10.1039/D0MD00385A. | Arşiv Bağlantısı
Evrim Ağacı'na her ay sadece 1 kahve ısmarlayarak destek olmak ister misiniz?
Şu iki siteden birini kullanarak şimdi destek olabilirsiniz:
kreosus.com/evrimagaci | patreon.com/evrimagaci
Çıktı Bilgisi: Bu sayfa, Evrim Ağacı yazdırma aracı kullanılarak 09/10/2025 14:42:03 tarihinde oluşturulmuştur. Evrim Ağacı'ndaki içeriklerin tamamı, birden fazla editör tarafından, durmaksızın elden geçirilmekte, güncellenmekte ve geliştirilmektedir. Dolayısıyla bu çıktının alındığı tarihten sonra yapılan güncellemeleri görmek ve bu içeriğin en güncel halini okumak için lütfen şu adrese gidiniz: https://evrimagaci.org/s/8217
İçerik Kullanım İzinleri: Evrim Ağacı'ndaki yazılı içerikler orijinallerine hiçbir şekilde dokunulmadığı müddetçe izin alınmaksızın paylaşılabilir, kopyalanabilir, yapıştırılabilir, çoğaltılabilir, basılabilir, dağıtılabilir, yayılabilir, alıntılanabilir. Ancak bu içeriklerin hiçbiri izin alınmaksızın değiştirilemez ve değiştirilmiş halleri Evrim Ağacı'na aitmiş gibi sunulamaz. Benzer şekilde, içeriklerin hiçbiri, söz konusu içeriğin açıkça belirtilmiş yazarlarından ve Evrim Ağacı'ndan başkasına aitmiş gibi sunulamaz. Bu sayfa izin alınmaksızın düzenlenemez, Evrim Ağacı logosu, yazar/editör bilgileri ve içeriğin diğer kısımları izin alınmaksızın değiştirilemez veya kaldırılamaz.