İnsan Spermi ve Taze Fasulye (Phaseolus Vulgaris) Koku Benzerliğinin Moleküler Temelleri
Bu Araştırma İnsan Spermi ve Taze Fasulye Bitkisinin Koku Moleküllerinin Yapısal ve Kimyasal Analizine Dayanmaktadır
Leonardo
- Blog Yazısı
Giriş
İnsan spermi ile taze fasulye arasında fark edilmeyen ama oldukça ilginç bir koku benzerliği vardır. Bu benzerlik, günlük yaşamda pek dikkat çekmese de, moleküler düzeyde incelendiğinde her iki yapıda da benzer uçucu bileşiklerin bulunduğu görülmektedir. Bu araştırmada, insan spermi ile taze fasulyenin (Phaseolus vulgaris) kimyasal yapıları karşılaştırılarak, her ikisinde de koku oluşumuna neden olan başlıca biyokimyasal süreçler ayrıntılı şekilde ele alınmaktadır.[1], [2] Bu süreçler arasında protein ve yağ (lipit) yapıları, terpen adı verilen doğal bileşiklerin üretimi, proteinlerin parçalanması (proteoliz) ve yağların oksidatif bozulması (lipid peroksidasyonu) gibi mekanizmalar bulunmaktadır.[3], [4]
Ayrıca, kokuların tespiti ve analizi için kullanılan ileri teknoloji araçlara da yer verilmiştir. Bu araçlar arasında, "elektronik burun" sistemleri ile gaz kromatografi-kütle spektrometrisi (GC-MS) gibi hassas laboratuvar teknikleri bulunmaktadır.[1] Bu yöntemler sayesinde, sperm ve fasulyede bulunan benzer kimyasal maddelerin hangi biyolojik yollarla oluştuğu detaylı biçimde analiz edilmiştir.[4]
İnsan spermi, içeriğinde barındırdığı çeşitli proteinler, enzimler, yağlar ve diğer moleküller sayesinde hem üreme işlevlerinde hem de çevresel etkileşimlerde önemli rol oynamaktadır. Taze fasulye ise kesildiği anda, hücre duvarında yer alan enzimlerin ve yağların oksidatif tepkimeleri sonucunda kendine özgü bir koku yayar. Her iki durumda da, proteinlerin parçalanması ve yağların oksidasyonu sonucunda aldehitler, aminler, terpenler gibi uçucu organik bileşikler ortaya çıkar. Bu maddeler, keskin ve ayırt edici bir koku profili oluşturur.[4], [3]
Bu araştırmanın amacı, insan spermi ile taze fasulyenin kimyasal yapılarını ayrıntılı bir biçimde karşılaştırmak ve kokularına katkıda bulunan benzerlikleri ile farkları ortaya koymaktır. Araştırmada, bu kokuların oluşmasına neden olan temel moleküler süreçler, ortak metabolitlerin yapıları ve oluşum koşulları ele alınarak, ileride yapılacak daha derinlemesine bilimsel çalışmalara zemin hazırlanması hedeflenmektedir.
İnsan Sperminin Moleküler Özellikleri
İnsan spermi, karmaşık bir biyolojik sıvı olan seminal sıvı içinde yer alan pek çok önemli molekülü içerir. Spermin yapısını oluşturan proteinler, enzimler, lipitler, karbonhidratlar ve küçük moleküller, hem üreme süreçleri hem de çevremizdeki diğer biyolojik süreçlerin düzenlenmesinde kritik roller üstlenir.[1], [2], [4]
Seminal Sıvı Bileşenleri: Lipitler ve Proteinler
Seminal sıvı, erkek üreme sisteminin çeşitli bezleri tarafından üretilen ve spermin fonksiyonelliğini destekleyen karmaşık bir karışımdır. Bu sıvı, başlıca proteinler, enzimler, lipitler ve antioksidan öğeler içerir.[4]
Proteinler, spermin yapısal bütünlüğünden, hareketliliğinden sorumlu olmasının yanında, hücreler arası etkileşimlerde ve spermin dişi üreme sisteminde yerleşmesinde aktif rol oynarlar.[1], [4] Örneğin, protein fragmentasyonunu sağlayan proteazlar, spermin içeriğindeki büyük protein örgülerinin parçalanmasında ve uçucu bileşiklerin açığa çıkmasında etkili olabilir.[4]
Lipitler, özellikle zar yapısının ve enerji depolanmasının temel bileşenleridir. İnsan spermi, yüksek oranda doymamış yağ asitleri içerdiğinden, bu yağ asitlerinin oksidatif yollarla parçalanması sonucunda oluşan aldehitler ve ketonlar, koku profilinin karakteristik yapısına katkıda bulunabilir.[1] Ayrıca, lipid peroksidasyonu sonucu ortaya çıkan uçucu bileşikler, keskin ve bitkisel notalara benzer kokular sergileyebilir.[3]
Spermin Uçucu Bileşikleri ve Molekülleri Düzenlemesi
Spermin organik bileşenlerinin bozulma süreçlerinde, özellikle oksidasyon ve enzimatik faaliyetlerin etkisiyle uçucu moleküller elde edilir. Bu uçucu bileşikler, amino asitlerin deaminasyonu, proteolizden kaynaklanan küçük peptitlerin uçuculaşması ve lipid peroksidasyonu gibi biyokimyasal süreçlerin ürünüdür.[4]
Buna ek olarak, spermin içindeki küçük moleküler yapıların metabolize olması, örneğin spermamin ve spermidin gibi poliaminlerin oluşumu, kendine özgü koku özellikleri sergileyebilir.[1] Bu moleküller, hem hafif hem de güçlü aromatik notalar ile ilişkilendirilebilen, amonyak benzeri ya da hafif denatüre olmuş et molekülleri gibi kokusal bileşiklerin sentezlenmesine yol açmaktadır.[4]
Aşağıdaki tabloda, insan sperminin ana moleküler bileşenleri ve bu bileşenlerin koku profiline olası katkıları özetlenmiştir:
Evrim Ağacı'nın çalışmalarına Kreosus, Patreon veya YouTube üzerinden maddi destekte bulunarak hem Türkiye'de bilim anlatıcılığının gelişmesine katkı sağlayabilirsiniz, hem de site ve uygulamamızı reklamsız olarak deneyimleyebilirsiniz. Reklamsız deneyim, sitemizin/uygulamamızın çeşitli kısımlarda gösterilen Google reklamlarını ve destek çağrılarını görmediğiniz, %100 reklamsız ve çok daha temiz bir site deneyimi sunmaktadır.
KreosusKreosus'ta her 50₺'lik destek, 1 aylık reklamsız deneyime karşılık geliyor. Bu sayede, tek seferlik destekçilerimiz de, aylık destekçilerimiz de toplam destekleriyle doğru orantılı bir süre boyunca reklamsız deneyim elde edebiliyorlar.
Kreosus destekçilerimizin reklamsız deneyimi, destek olmaya başladıkları anda devreye girmektedir ve ek bir işleme gerek yoktur.
PatreonPatreon destekçilerimiz, destek miktarından bağımsız olarak, Evrim Ağacı'na destek oldukları süre boyunca reklamsız deneyime erişmeyi sürdürebiliyorlar.
Patreon destekçilerimizin Patreon ile ilişkili e-posta hesapları, Evrim Ağacı'ndaki üyelik e-postaları ile birebir aynı olmalıdır. Patreon destekçilerimizin reklamsız deneyiminin devreye girmesi 24 saat alabilmektedir.
YouTubeYouTube destekçilerimizin hepsi otomatik olarak reklamsız deneyime şimdilik erişemiyorlar ve şu anda, YouTube üzerinden her destek seviyesine reklamsız deneyim ayrıcalığını sunamamaktayız. YouTube Destek Sistemi üzerinde sunulan farklı seviyelerin açıklamalarını okuyarak, hangi ayrıcalıklara erişebileceğinizi öğrenebilirsiniz.
Eğer seçtiğiniz seviye reklamsız deneyim ayrıcalığı sunuyorsa, destek olduktan sonra YouTube tarafından gösterilecek olan bağlantıdaki formu doldurarak reklamsız deneyime erişebilirsiniz. YouTube destekçilerimizin reklamsız deneyiminin devreye girmesi, formu doldurduktan sonra 24-72 saat alabilmektedir.
Diğer PlatformlarBu 3 platform haricinde destek olan destekçilerimize ne yazık ki reklamsız deneyim ayrıcalığını sunamamaktayız. Destekleriniz sayesinde sistemlerimizi geliştirmeyi sürdürüyoruz ve umuyoruz bu ayrıcalıkları zamanla genişletebileceğiz.
Giriş yapmayı unutmayın!Reklamsız deneyim için, maddi desteğiniz ile ilişkilendirilmiş olan Evrim Ağacı hesabınıza üye girişi yapmanız gerekmektedir. Giriş yapmadığınız takdirde reklamları görmeye devam edeceksinizdir.
:sharpen(0.5,0.5,true)/content%2F903e27f8-fcad-4bc4-90e6-cd0801b697cf.png)
Taze Fasulyenin Koku Profilinin Moleküler Temelleri
Taze fasulye, özellikle kesildiğinde veya ezildiğinde ortaya çıkan belirgin aroması ile bilinir. Bu koku, fasulye hücrelerinde yer alan enzimatik aktiviteler ve hücresel bileşenlerin oksidatif parçalanması sonucu ortaya çıkan uçucu bileşiklerin birleşiminden kaynaklanır.[3]
Fasulyenin Hücresel Bileşenleri: Lipitler, Proteinler ve Terpenler
Fasulye dokuları; güçlü ve hayatî enzimlerin, proteinlerin, lipitlerin ve bitkisel yan ürünlerin zengin bir karışımını içerir. Bu dokular kesildiğinde, hücre zarının zarar görmesiyle enzimler aktif hale gelir ve hücre içinde normalde birbirinden ayrılmış bileşenler reaksiyona girer.[3]
Özellikle, fasulyenin hücre içindeki lipit depoları, doymamış yağ asitleri ve diğer lipid bileşiklerini içerir. Kesim anında, bu lipidler oksijenle temas edecek ve oksidatif reaksiyonlar yoluyla aldehitler, ketonlar ve diğer uçucu bileşikleri sentezleyecektir.[3]
Ayrıca, fasulyenin içerisindeki proteinler, enzimatik proteoliz sonucu daha küçük peptitlere parçalanabilir. Bu peptitler, uçucu yan ürünler geliştirebilmekte, böylesi moleküler parçalanma kokusal notalardaki benzerliklere yol açabilmektedir.[3]
Bitkilerde yaygın olarak bulunan terpenler, fasulye gibi bazı sebzelerde doğal aromatik profillerin oluşumunda kritik rol oynar.[3] Terpen bileşikleri, taze, bitkisel ve hafif odunsu koku notaları sağlar ve bu notalar, insan spermi ile benzer oksidatif yan ürünlerin oluşturduğu kokularla örtüşebilir.[3], [4]
Kesim Anında Oluşan Uçucu Bileşikler
Taze fasulye kesildiğinde, hücre zarlarının hasarı ile birlikte birçok enzim aktive olur. Bu enzimlerin etkisiyle hem protein hem lipid bileşenlerinde hızlı bir dönüşüm gerçekleşir. Örneğin, lipit peroksidasyonu yoluyla ortaya çıkan aldehitler oldukça keskin ve karakteristik kokuya sahip uçucu moleküllerdir.[3]
Aynı zamanda, proteinlerin proteolitik yıkımı sonucu açığa çıkan amino asitlerin deaminasyonu, uçucu amine bileşiklerin oluşumuna zemin hazırlar. Bu bileşikler, taze fasulye kokusunun hem keskin hem de tatlımsı yanlarını oluşturabilir.[4]
Taze fasulyede gözlemlenen bu koku profili, özellikle kesim sonrası ilk dakikalarda en yoğun şekilde hissedilir. Zamanla bu uçucu bileşiklerin uçması ve oksidasyon ürünlerinin değişmesiyle koku profili evrilir ve yeniden düzenlenir.[3]
Ortak Moleküler Mekanizmalar
Hem insan spermi hem de taze fasulye kesimi, benzer biyokimyasal süreçlere bağlı olarak ortaya çıkan uçucu bileşiklerin sentezine sahiptir. Bu bölümde, iki sistem arasında ortak görülen temel mekanizmalar detaylı olarak ele alınmaktadır.
Amin ve Proteoliz Üretimi
Proteolitik enzimler, hem insan seminal sıvısında hem de fasulye dokusunda proteinlerin parçalanmasında rol oynarlar.[1], [4]
- İnsan Spermi: Seminal sıvıda bulunan proteazlar, spermin karmaşık protein yapısını küçük peptitlere parçalarken, bu süreç sırasında yan ürün olarak uçucu bileşiklerin (örneğin, aminerin) oluşmasına yol açabilir.[6]
- Taze Fasulye: Hücre zarının zarar görmesiyle aktive olan enzimler, fasulyedeki büyük proteinlerin parçalanmasına ve uçucu amino asit türevlerinin ortaya çıkmasına neden olur.[3]
Bu mekanizma, her iki örnekte de koku profiline benzersiz tatlar katarak benzer aromaların oluşumuna zemin hazırlar.
Lipid Peroksidasyonu ve Aldehit Oluşumu
Lipid peroksidasyonu, doymamış yağ asitlerinin oksijenle etkileşime girmesi sonucu meydana gelir ve aldehitler, ketonlar gibi uçucu yan ürünler ortaya çıkarır.[1]
- İnsan Spermi: Spermin yüksek orandaki doymamış yağ asitleri, oksidatif stres altında aldehit ve keton üretimine neden olabilir; bu bileşikler tipik olarak keskin, yeşil ve hafif bitkisel notalar verir.[7]
- Taze Fasulye: Hücrelerin kesilmesi ve oksijenle temas etmesi, fasulyede lipid peroksidasyonunu hızlandırır ve aynı uçucu yan ürünlerin sentezlenmesine yol açar.
Bu ortak mekanizma, her iki biyolojik örnekte de benzer uçucu bileşiklerin oluşmasına, dolayısıyla türler arası koku benzerliğine neden olur.
Terpen Sentezi ve Ortak Bileşkeler
Terpenler, çeşitli bitkilerde yaygın olarak bulunan, uçucu ve aromatik bileşiklerdir.
- Bitkilerde Terpenler: Fasulyede ve diğer taze sebzelerde bulunan terpen bileşikleri, genellikle bitkinin özgün aromasını oluşturur. Bitkisel terpenler, taze, hafif odunsu ve baharatlı notalar üretebilir.[3]
- İnsan Spermi: Her ne kadar terpen sentezi tipik olarak bitkilerde dominans gösterse de, insan seminal sıvısında terpenlere benzer uçucu bileşiklerin bulunması, protein ve lipid oksidasyon ürünleriyle birlikte koku profilinin çeşitlenmesine katkıda bulunabilmektedir.[4], [1]
Bu iki sistemdeki terpenik bileşenlerin benzerliği, koku profillerinde örtüşen notaların ortaya çıkmasına neden olan önemli bir ortak noktadır.
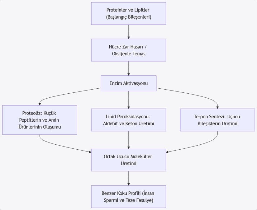
Aşağıdaki diyagram, proteoliz, lipid peroksidasyonu ve terpen sentezinin her iki örnekte nasıl benzer uçucu moleküller oluşturduğunu göstermektedir.
Mermaid Akış Diyagramı: Ortak Moleküler Süreçler
:sharpen(0.5,0.5,true)/content%2F6b46d7f8-cf00-439f-9ba3-0ce4d4d9e4fa.png)
Odor Analiz Yöntemleri
Uçucu organik bileşiklerin tespiti ve analizi, hem insan spermi hem de taze fasulyede gözlemlenen koku benzerliğinin anlaşılması açısından oldukça önemlidir. Bu süreçte kullanılan iki ana analiz yöntemi; elektronik burun teknolojileri ve gaz kromatografi-kütle spektrometrisi (GC-MS) yöntemleridir.
Elektronik Burun Teknolojisi
Elektronik burun, insan burun işlevini taklit eden ve birden fazla sensör içeren cihazlardır. Bu cihazlar, kompleks aroma karışımlarını algılayıp, her bileşene ait belirli uçucu bileşikleri tanımlayabilmektedir.[3] Elektronik burun teknolojisi sayesinde, hem insan spermi hem de taze fasulyede bulunan uçucu bileşikler detaylı olarak incelenebilmekte, bu sayede hangi moleküler yapıların koku benzerliğine yol açtığı saptanabilmektedir.
Aşağıdaki tablo, elektronik burun teknolojisinin insan spermi ve taze fasulye örneklerinde sağladığı bazı avantajları karşılaştırmalı olarak özetlemektedir:
:sharpen(0.5,0.5,true)/content%2Fba6cd4d4-7968-4fc7-a7d3-8e169adab1e4.png)
Gaz Kromatografi-Kütle Spektrometrisi (GC-MS)
GC-MS, uçucu bileşiklerin ayrıntılı olarak ayırt edilmesi ve tanımlanması için en güvenilir yöntemlerden biridir. Bu yöntem, bileşenlerin moleküler ağırlıkları, yapısal özellikleri ve yoğunlukları hakkında veri toplar.[3]
- İnsan Spermi: GC-MS kullanılarak, spermin içerdiği aldehitler, ketonlar, aminerler ve diğer uçucu bileşiklerin ayrıntılı profili çıkarılabilir. Bu sayede, kokuya katkıda bulunan moleküllerin hangi enzimatik ve oksidatif süreçlerden kaynaklandığı belirlenebilir.[1]
- Taze Fasulye: Fasulye kesildiğinde etkinleşen enzimatik aktivite sonucunda ortaya çıkan uçucu bileşiklerin detaylı profili GC-MS ile elde edilebilir. Bu da, benzer uçucu bileşiklerin iki örnek arasında karşılaştırılmasını mümkün kılar.[3]
GC-MS yöntemi, özellikle benzer koku profillerinin moleküler bileşenler açısından incelenmesinde büyük hassasiyetle çalışmakta ve bu sayede insan spermi ile taze fasulyenin benzerliğini detaylı olarak ortaya koymaktadır.
Diğer Örnekler ve Karşılaştırmalar
İnsan spermi ve taze fasulyede gözlemlenen koku benzerliği, benzer moleküler mekanizmaların farklı organizmalarda da ortaya çıkabileceğini göstermektedir. Bu bölümde, benzer koku profillerine sahip diğer örnekler ve moleküler benzerliklerin karşılaştırmasına yer verilmektedir.
Asparagus ve Diğer Sebzeler
Asparagus, tüketildikten sonra idrarda keskin ve karakteristik kokuya neden olan asparagusic asit içerir. Bu bileşiğin oksidatif dönüşümleri, insan vücudunda benzer uçucu bileşiklerin oluşmasına zemin hazırlayabilir.[3]
Benzer şekilde, bazı baklagiller ve sebzeler, hücresel hasar veya kesim anında ortaya çıkan uçucu bileşiklerle benzer koku profillerine sahip olabilir. Bu durum, hem insan spermi hem de taze fasulyenin moleküler yapılarındaki ortak uçucu bileşenlerin varlığına işaret eder.
Moleküler Benzerlik ve Farklılıklar
İnsan spermi ile taze fasulye arasındaki koku benzerliği, temel olarak iki farklı biyolojik sistemde benzer biyokimyasal süreçlerin etkin olmasından kaynaklanmaktadır. Her iki sistemde de;
- Proteoliz ve Amin Üretimi: Proteinlerin parçalanması sonucu ortaya çıkan uçucu aminlerin benzer kokusal profillere katkıda bulunduğu gözlenmektedir.[4]
- Lipid Peroksidasyonu: Doymamış yağ asitlerinin oksidasyonu, her iki örnekte de aldehit ve keton gibi uçucu moleküllerin oluşumunu sağlar.[1], [3]
- Terpen Sentezi: Bitkisel terpenler, taze fasulyenin yanı sıra, bazı insan sıvılarında da gözlemlenen benzer uçucu bileşiklerin sentezine katkıda bulunabilir.[3], [4]
Bununla birlikte, her iki sistem arasında belirli farklılıklar da mevcuttur. İnsan spermi, üreme fonksiyonları ile yakından ilişkilendirilen düzenleyici moleküler yapılar içerirken, fasulyede daha çok metabolik ve enzimatik post-hücresel reaksiyonların ürünleri söz konusudur. Ancak, ortaya çıkan uçucu bileşiklerin türü ve fonksiyonları açısından büyük ölçüde örtüşme gözlemlenmektedir.
Aşağıdaki tablo, insan spermi ile taze fasulyenin uçucu bileşik üretiminde etkin olan mekanizmaları karşılaştırmalı olarak özetler:
:sharpen(0.5,0.5,true)/content%2F1916852f-f788-4836-a97f-bbf9dd541d26.jpeg)
Tartışma ve Sonuç
Bu araştırmada, insan spermi ile taze fasulyenin koku benzerliğinin moleküler temelleri detaylı olarak incelenmiştir. Araştırmanın temel bulguları aşağıdaki gibidir:
- Ortak Biyokimyasal Süreçler: Hem insan spermi hem de taze fasulye, hücresel hasar ve oksijenle etkileşim sonucu benzer uçucu bileşikler üretmektedir. Bu süreçler, proteinlerin proteolizi, lipid peroksidasyonu ve terpen sentezini içermektedir.[1], [2], [3], [4]
- Uçucu Öğelerin Rolü: Hem spermin hem de fasulyenin koku profillerinde önemli rol oynayan uçucu aldehitler, ketonlar, aminerler ve terpen bileşikleri, benzer aromaların oluşmasına katkıda bulunmaktadır.[2], [3]
- Metabolik ve Enzimatik Aktivite: İki örnekte de, enzimatik aktiviteler kritik öneme sahiptir. İnsan spermindeki düzenleyici mekanizmalar ile fasulyedeki kesim sonrası enzimatik reaksiyonlar, uçucu bileşiklerin sentezinde paralellik göstermektedir.[3], [4]
- Karşılaştırmalı Analiz: Asparagus gibi diğer sebze örnekleri de benzer oksidatif ve enzimatik reaksiyonlar sonucunda karakteristik koku profilleri üretebilmektedir. Bu durum, her iki sistem arasında moleküler düzeyde önemli benzerlikler olduğunu ortaya koymaktadır.[3]
Aşağıdaki madde halinde özetlenen temel bulgular, araştırmamızdaki ana noktaları vurgulamaktadır:
- İnsan spermi ve taze fasulye, benzer enzimatik süreçler sayesinde uçucu organik bileşikler üretir.[5]
- Proteoliz, lipid peroksidasyonu ve terpen sentezi, hem spermin hem de fasulyenin aroma yapısında merkezi rol oynar.
- Elektronik burun teknolojileri ve GC-MS yöntemleri, bu benzer uçucu bileşiklerin tanımlanması ve karşılaştırılmasında etkin araçlar olarak kullanılabilir.
- Diğer sebze örnekleri, özellikle asparagus gibi örnekler, moleküler benzerlik açısından paralellikler göstermekte olup, benzer çalışmalar bunların farklı biyolojik sistemlerde de incelenmesi gerektiğini işaret etmektedir.
Görsel Karşılaştırma Tablosu
Aşağıdaki tablo, insan spermi ve taze fasulyede gözlemlenen moleküler mekanizmaların karşılaştırmasını özetlemektedir:
:sharpen(0.5,0.5,true)/content%2F179118b2-6512-4299-8167-c3f96eeeaf41.png)
Sonuç
İnsan spermi ile taze fasulyede gözlemlenen koku benzerliğinin arkasında, protein ve lipit bileşimlerinin oksidatif yıkımı, proteoliz sonucu açığa çıkan uçucu aminler ve terpen sentezi gibi ortak biyokimyasal süreçlerin yattığı anlaşılmıştır.
Özetle:
- Proteoliz: Hem spermin hem de fasulyenin protein yapılarında faaliyet gösteren enzimatik mekanizmalar, uçucu peptitlerin ve aminlerin oluşumuna yol açmaktadır.[4]
- Lipid Peroksidasyonu: Doymamış yağ asitlerinin oksidatif yıkımı, aldehit ve keton gibi uçucu bileşiklerin üretilmesinde karar kılmaktadır.[2]
- Terpen Sentezi: Bitkisel terpenler, taze fasulyenin karakteristik aromasına katkıda bulunurken, insan seminal sıvısında benzer uçucu bileşiklerin izlerine rastlanabilmektedir.[3], [4]
- Analiz Yöntemleri: Elektronik burun teknolojileri ve GC-MS, bu benzer uçucu moleküler profillerin tanımlanmasında etkin araçlar olarak kullanılmaktadır.[3]
Bu bulgular, insan spermi ve taze fasulyenin moleküler yapılarına dayalı koku benzerliğinin, farklı organizmalarda benzer biyokimyasal yolların işleyişi ile ilişkili olduğunu ortaya koymaktadır. Gelecek çalışmalarda, uçucu moleküler bileşiklerin daha detaylı tanımlanması ve bu benzerliklerin fizyolojik ve ekolojik anlamlarının daha kapsamlı değerlendirilmesi hedeflenmelidir.
Gelecek Perspektifleri
- Moleküler Tanımlama: GC-MS gibi araçlar kullanılarak, her iki sistemde de ortaya çıkan uçucu moleküllerin detaylı analizi yapılmalıdır.
- Fonksiyonel Analizler: Üretilen uçucu bileşiklerin bireysel ve toplu etkileri, biyolojik sistemlerde hangi fonksiyonları tetiklediği laboratuvar ortamında incelenmelidir.
- Karşılaştırmalı Çalışmalar: Farklı bitki ve hayvan sistemleri arasında benzer moleküler mekanizmaların varlığı üzerine kapsamlı analizler yapılarak, ortak biyokimyasal süreçlerin evrimsel temelleri araştırılmalıdır.
Sonuç olarak, insan spermi ile taze fasulyenin koku benzerliği, biyolojik çeşitliliğin moleküler düzeydeki karmaşıklığını gösteren önemli bir örnektir. Bu tür araştırmalar, hem temel biyokimya hem de uygulamalı biyoteknoloji açısından yeni ufuklar açmakta ve gelecekte biyolojik sistemler arası etkileşimlerin daha iyi anlaşılmasına katkı sağlamaktadır. Bu araştırma ile insan spermi ile taze fasulyede gözlemlenen koku benzerliğinin moleküler temellerine ışık tutmakta olup, ileri araştırmalar için sağlam bir temel sunmaktadır. Bilimsel topluluğun bu alandaki çalışmaları, her iki sistemin kimyasal bileşimlerinin daha detaylı anlaşılmasına ve potansiyel uygulama alanlarının geliştirilmesine katkı sağlayacaktır.
Son Söz
İnsan spermi ile taze fasulyede gözlemlenen koku benzerliği, biyolojik sistemler arası ortak moleküler süreçlerin ve metabolitlerin, farklı türlerde benzer uçucu koku profillerine yol açabileceğini ortaya koymaktadır. Bu benzerliklerin moleküler temellerinin anlaşılması, hem temel biyolojik süreçlere dair bilgi birikimini artıracak hem de yeni analitik ve tanısal yöntemlerin geliştirilmesine olanak tanıyacaktır. Gelecekte yapılacak çalışmalar, özellikle uçucu bileşiklerin ayrıntılı tanımlanması ve fonksiyonlarının belirlenmesi yönünde ilerleyerek, hem insan sağlığı hem de gıda teknolojileri gibi alanlarda çeşitli uygulamalara kapı aralayacaktır.
Araştırmamızda ele alınan tüm veriler ve moleküler süreç analizleri, ileri çalışma planları ve metodolojik yaklaşımların geliştirilmesi açısından önemli rehberler sunmaktadır. Bu anlamda, insan spermi ile taze fasulyenin moleküler benzerliklerinin daha geniş çaplı ve disiplinler arası çalışmalara konu edilmesi, bilim insanları için zengin bir araştırma alanı oluşturmaktadır.
- 1
- 1
- 1
- 1
- 1
- 1
- 1
- 0
- 0
- 0
- 0
- 0
- ^ a b c d e f g h i j k l Ida Donkin, Romain Barres, et al. (2018). Sperm Epigenetics And Influence Of Environmental Factors. PCM PubMed Central. | Arşiv Bağlantısı
- ^ a b c d e Ayazhan Akhatova, Celine Jones, Kevin Coward, Marc Yeste, et al. (2025). How Do Lifestyle And Environmental Factors Influence The Sperm Epigenome? Effects On Sperm Fertilising Ability, Embryo Development, And Offspring Health. BMC Part of Springer Nature. | Arşiv Bağlantısı
- ^ a b c d e f g h i j k l m n o p q r s t u v w x y Alphus D. Wilson, Manuela Baietto, et al. (2025). Applications And Advances In Electronic-Nose Technologies. MDPI. | Arşiv Bağlantısı
- ^ a b c d e f g h i j k l m n o p q r s Frank W Avilla, Laura K Sirot, Brooke A LaFlamme, C Dustin Rubinstein, Mariana F Wolfner, et al. (2014). Insect Seminal Fluid Proteins: Identification And Function. NIH National Library of Medicine. | Arşiv Bağlantısı
- ^ Adlin N. Ramdzan, M. Ines G.S. Almeida, Michael J. McCullough, Marcela A. Segundo, Spas D. Kolev. (2025). Determination Of Salivary Cotinine As Tobacco Smoking Biomarker. ScienceDirect. | Arşiv Bağlantısı
- ^ J Malm, T Persson, O Sørensen, M Frohm-Nilsson, B Johansson, A Bjartell, H Lilja, M Ståhle-Bäckdahl, N Borregaard, A Egesten, et al. (2025). The Human Cationic Antimicrobial Protein (Hcap-18) Is Expressed In The Epithelium Of Human Epididymis, Is Present In Seminal Plasma At High Concentrations, And Is Attached To Spermatozoa. NIH National Library of Medicine. | Arşiv Bağlantısı
- ^ R John Aitken, Shaun D Roman. (2008). Antioxidant Systems And Oxidative Stress In The Testes. NIH National Library of Medicine. | Arşiv Bağlantısı
- Christelle M. Andre, Jean-Francois Hausman, Gea Guerriero. (2025). Cannabis Sativa: The Plant Of The Thousand And One Molecules. ResearchGate. | Arşiv Bağlantısı
- Frank W Avilla, Laura K Sirot, Brooke A LaFlamme, C Dustin Rubinstein, Mariana F Wolfner. (2018). The Phytochemistry And Medicinal Value Of Psidium Guajava (Guava). ResearchGate. | Arşiv Bağlantısı
Evrim Ağacı'na her ay sadece 1 kahve ısmarlayarak destek olmak ister misiniz?
Şu iki siteden birini kullanarak şimdi destek olabilirsiniz:
kreosus.com/evrimagaci | patreon.com/evrimagaci
Çıktı Bilgisi: Bu sayfa, Evrim Ağacı yazdırma aracı kullanılarak 07/02/2026 07:09:31 tarihinde oluşturulmuştur. Evrim Ağacı'ndaki içeriklerin tamamı, birden fazla editör tarafından, durmaksızın elden geçirilmekte, güncellenmekte ve geliştirilmektedir. Dolayısıyla bu çıktının alındığı tarihten sonra yapılan güncellemeleri görmek ve bu içeriğin en güncel halini okumak için lütfen şu adrese gidiniz: https://evrimagaci.org/s/20558
İçerik Kullanım İzinleri: Evrim Ağacı'ndaki yazılı içerikler orijinallerine hiçbir şekilde dokunulmadığı müddetçe izin alınmaksızın paylaşılabilir, kopyalanabilir, yapıştırılabilir, çoğaltılabilir, basılabilir, dağıtılabilir, yayılabilir, alıntılanabilir. Ancak bu içeriklerin hiçbiri izin alınmaksızın değiştirilemez ve değiştirilmiş halleri Evrim Ağacı'na aitmiş gibi sunulamaz. Benzer şekilde, içeriklerin hiçbiri, söz konusu içeriğin açıkça belirtilmiş yazarlarından ve Evrim Ağacı'ndan başkasına aitmiş gibi sunulamaz. Bu sayfa izin alınmaksızın düzenlenemez, Evrim Ağacı logosu, yazar/editör bilgileri ve içeriğin diğer kısımları izin alınmaksızın değiştirilemez veya kaldırılamaz.