Milankovitch Döngüleri: Paleoiklim Değişiklikleri, İnsansıların Evrimini Nasıl Etkiledi?

- Çeviri
- Evrimsel Ekoloji
- İnsan Evrimi
Dünya’nın yörüngesindeki değişiklikler, binyıllardır iklim değişimlerinin zamanını belirlemede etkili olmuşlardır. Paleoiklim, uzak geçmişteki bu iklim değişikliklerin araştırılması ve modellenmesini konu alan bir bilim dalıdır ve günümüzde paleoiklimbilimciler bu değişimlerin uzak atalarımızın yaşam alanlarını değiştirip değiştirmediklerini ve değiştirdilerse nasıl değiştirdiklerini araştırmaktadırlar.
İnsan türünün evrimindeki kritik dönüm noktaları ve davranışsal gelişimlerin, çevresel etkenler tarafından şekillendirildiği düşüncesi Darwin’den bu yana varlığını sürdüren bir fikirdir. Her ne kadar bir yüzyıl boyunca çeşitli hipotez ve modeller öne sürülmüş, geliştirilmiş ve/veya geride bırakılmış olsalar da, evrimdeki temel itici gücün fiziksel ve cansız çevredeki değişiklikler olduğu görüşünü savunan “Çevresel Determinizm” düşüncesi ve bu düşüncenin insansıların evrimi üzerindeki olası etkileri günümüzde hala daha canlılığını sürdüren bir konu. Her ne kadar işin sonunda evrimsel değişimlerin ardındaki temel kuvvetlerden birisi belirli canlı nüfusları üzerine etki eden yerel ölçekteki çevresel süreçler olsa da, bu gibi değişimler genellikle kendilerinden çok daha büyük olan bölgesel ya da küresel ölçekteki iklimsel yönelimlerin dahilinde gerçekleşirler. (Ç.N: Yazı boyunca kullanılacak boyut kavramları küresel>bölgesel>yerel şeklinde olacaktır.)
Uzun Dönemli Paleoiklim Kayıtları
Sıcaklık ve nem oranı gibi iklimsel bileşenlerin doğrudan ölçümlerine sadece son bir ya da iki yüzyıllık dönem için sahibiz. Daha geniş zaman ölçeklerinin iklimini yeniden yaratmak için bilim insanları, jeolojik kayıtlarda saklanan ve iklimsel ve çevresel paratmetrelerdeki değişikliklere duyarlı olan çeşitli göstergeleri inceleyerek iklimsel bileşenleri dolaylı olarak ölçme yoluna giderler. Su kütlelerindeki çökeltiler ve uzun süre boyunca buzlar altında kalan bölgelerde aşağı doğru kazı yapılarak elde edilen bir tür kayıt olan buz çekirdeklerinden çıkan temsili kayıtlar, geçmişteki iklimler konusundaki bilgilerimizin çoğunu sağlayan birer kaynak oluştururlar. Uzun dönemleri kapsayan ve görece olarak sürekli olan bu doğal arşivler, genellikle geçmişte karalardaki çevrenin nasıl olduğuna dair kurulan modellerle yapılan karşılaştırmalar için referans olarak kullanılırlar.
Örneğin, buzullarda korunan oksijen ve hidrojen izotoplarının birbirlerine olan oranları ve Protistalar Âleminin Delikliler (foraminifera) ve Işınlılar (radiolaria) şubelerine ait deniz canlılarının kabuklarındaki oksijen izotoplarının oranları bizlere geçmişteki deniz seviyelerinin, buzul miktarının, deniz suyu sıcaklığının ve küresel atmosfer sıcaklığının birer kaydını sağlar. Buz çekirdeklerinde saklı kalmış olan hava kabarcıkları atmosferin geçmişteki bileşiminin, özellikle de karbondioksit oranının doğrudan kaydını tutmuş olur. Buz çekirdeklerine benzer yöntemlerle denizlerden elde edilen çekirdeklerde bulunan deniz kabuklarındaki karbon izotoplarının oranı ise hem denizlerdeki su dolaşımının, hem de atmosferdeki karbondioksit miktarının anlaşılmasında eşit derecede yararlıdır.
Benzer şekilde, hem deniz dibi çökeltilerinde, hem de buz çekirdeklerinde saklı kalan ve rüzgarların taşıdığı tozlar, tozun kaynak bölgesindeki iklimsel ve çevresel koşulların, bilhassa da kuraklık seviyesinin temsili olarak anlaşılmasıyla ilintilidir. Grönland’dan gelen buz çekirdeklerinin 100.000 yıldan geriye kadar süreklilik gösterdikleri, Antarktika’da bulunanların ise yaklaşık 800.000 yıl öncesine tarihlenebilecekleri görülmüştür.
Bu sebepten dolayıdır ki, bu kayıtlar Homo cinsinin H. erectus, H. heidelbergensis, H. neanderthalensis, ve H. sapiens gibi üyelerinin anlaşılmasında önem taşımaktadır. Çok daha uzun bir zaman dilimini kapsayan deniz çökeltisi çekirdekleri ise Dünya’nın pek çok yerinden toplanmıştır ve Senozoik zamanın ötesine, yani günümüzden en az 65 milyon yıl öncesine kadar giderek primat fosil kayıtlarının başlangıcına kadar olan zaman dilimini içlerine alan bileşik kayıtlar, bu çekirdekler sayesinde oluşturulmuştur.


Her ne kadar insansıların evrimsel tarihiyle alakalı önemli ve yüksek ayrıntı seviyesine sahip başka kayıtlar olsa da, bunlar deniz çekirdeklerine kıyasla zamansal ve mekânsal olarak daha kısıtlanmış haldedirler. Örneğin Çin’den gelen ve rüzgarlarla taşınan ince malzemenin birikmesi sonucu karalarda oluşan bir çökelti türü olan lös birikimlerinin yoğunlukları ve tane boyutları, son 7 milyon yıl boyunca meydana gelmiş olan ve uzun zaman dilimlerine yayılmış soğuk ve kuru Asya kış muson rüzgarlarıyla bağlantılıdır.
Mağaralarda bulunan dikit ve sarkıtlar gibi oluşumları kapsayan mağara çökeltileri ise bölgedeki yerel paleoiklim hakkındaki verileri sağlayabilecek olan zengin bir arşiv oluştururlar ve uranyum-toryum tarihlendirmesiyle birlikte kullanıldıklarında 500.000 yıl kadar geriye gidebilen ayrıntılı kayıtlar sağlayabilirler. (Ç.N: Burada üst sınırın 500.000 yıl olmasının sebebi ise söz konusu tarihlendirme yönteminde radyoaktiviteyle bozunan uranyum-234 izotopunun ürettiği toryum-230 izotopunun kendisi de radyoaktif olduğu için bozunma hızının üretilme hızına eşit olduğu zamanın günümüze olan uzaklığının (yani üretilen her 1 toryum atomu için 1 toryum atomunun bozulduğu anın) belirlenmesi yoluyla çalışmasıdır.
Bu yöntem de, toryumun yarı ömrü de dâhil olmak üzere çeşitli parametreler sebebiyle en fazla 500.000 yıla kadar tutarlılık göstermektedir.) Mağara çökeltilerinin büyüyen şeritlerinin görece kalınlığı ve karbon ile oksijen izotoplarının analizi; Güney Afrika, Avrupa, Ortadoğu’nun Doğu Akdeniz Kıyıları ve Asya’daki insansı buluntuları etrafındaki bölgenin sıcaklığı, aldığı yağış miktarı, kuraklığı ve bitki örtüsü gibi özelliklerinin temsili verilerini sağlamıştır. Deniz çekirdeklerinin incelenmesine benzer şekilde, bir ile on yıllık dönemler boyunca belirli havzaların ve boşaltma havzalarının uğradıkları karasal iklim değişikliğinin uzun süreli ve süreklilik gösteren arşivleri olma görevi gösteren göl çekirdeklerinin araştırılmasında da geniş bir analitik yöntemler yelpazesi kullanılmıştır.
Günümüzde paleoantropolojik sahaların yakınlarında bulunan göl çekirdekleri genellikle Holosen dönemiyle (9700 yıl öncesi-günümüz)sınırlı olsalar da Ortadoğu’nun Doğu Akdeniz Kıyıları ve Afrika’dan elde edilen diğer çekirdekler 100.000-1 milyon yıl arasına tarihlenmiştir. Başka bilimsel delgi çalışmaları ise Plio-Pleistosen (5.3 milyon yıl – 11.700 yıl öncesi) dönemine ait paleoantropolojik sahalarla doğrudan bağlantılı olan yoğun göl birikimlerini keşfetmeye uğraşmaktadırlar.
Uzun Vadeli İklim Değişikliğinde Gökbilimsel Etkenler
Gezegenin belirli bir noktasında ve belirli bir anda alınan güneş radyasyonu miktarı, hem pek çok paleoiklimsel kayıtta, özellikle de Kuvarterner Buzul Çağı’yla (2,58 milyon yıl önce – günümüz) alakalı olan kayıtlarda görülen yönelimleri, hem de bu kayıtların değişkenliğini anlamada önemli bir etmendir. Radyasyon miktarındaki bu değişiklikler de Dünya’nın “Milankovitch Döngüleri” olarak bilinen doğal yörüngesel salınımları tarafından yönetilirler. Milankovitch döngülerinin üç etmeni dışmerkezlik, eksen eğikliği ve devinmedir.
Aslında maddi destek istememizin nedeni çok basit: Çünkü Evrim Ağacı, bizim tek mesleğimiz, tek gelir kaynağımız. Birçoklarının aksine bizler, sosyal medyada gördüğünüz makale ve videolarımızı hobi olarak, mesleğimizden arta kalan zamanlarda yapmıyoruz. Dolayısıyla bu işi sürdürebilmek için gelir elde etmemiz gerekiyor.
Bunda elbette ki hiçbir sakınca yok; kimin, ne şartlar altında yayın yapmayı seçtiği büyük oranda bir tercih meselesi. Ne var ki biz, eğer ana mesleklerimizi icra edecek olursak (yani kendi mesleğimiz doğrultusunda bir iş sahibi olursak) Evrim Ağacı'na zaman ayıramayacağımızı, ayakta tutamayacağımızı biliyoruz. Çünkü az sonra detaylarını vereceğimiz üzere, Evrim Ağacı sosyal medyada denk geldiğiniz makale ve videolardan çok daha büyük, kapsamlı ve aşırı zaman alan bir bilim platformu projesi. Bu nedenle bizler, meslek olarak Evrim Ağacı'nı seçtik.
Eğer hem Evrim Ağacı'ndan hayatımızı idame ettirecek, mesleklerimizi bırakmayı en azından kısmen meşrulaştıracak ve mantıklı kılacak kadar bir gelir kaynağı elde edemezsek, mecburen Evrim Ağacı'nı bırakıp, kendi mesleklerimize döneceğiz. Ama bunu istemiyoruz ve bu nedenle didiniyoruz.
- Dışmerkezlik, Dünya’nın Güneş etrafındaki yörüngesinin daire şekliyle elips şekli arasındaki değişimini temsil eder. Dışmerkezlik 0 olduğu takdirde yörünge mükemmel bir dairedir, dışmerkezlik arttıkça yörünge de elipsleşir. Dışmerkezliğin iki ayrı döngüsü bulunmaktadır. Bunlardan birisi ortalamada 100.000 yıl civarı sürerken, daha uzun ikinci bir döngü ise 413.000 yıllık dönemlerden oluşur.
- Eksen eğikliği, Dünya’nın dönüş ekseninin, yörünge düzlemine kıyasla ne kadar eğik olduğunu belirtir. 0 derece olduğu takdirde Dünya’nın dönüş ekseni, yörüngesine tamı tamına diktir, ancak eksen eğikliği yaklaşık 41.000 yıllık bir döngüyle 22,1 derece-24,5 derece arasında değişir.
- Devinme ise Dünya’nın dönüş ekseninin hareketlerini belirtir, zira bu eksen sürekli olarak gökyüzündeki sabit bir noktaya bakmak yerine bir topaç gibi saat yönünde 19.000-23.000 yıllık dönemlerle bir çember çizerek hareket eder.

Düşük enlemlerde alınan güneş radyasyonu miktarı, temel olarak dışmerkezlik ve devinmenin toplam etkisine bağlıyken, daha yüksek enlemlerde daha çok eksen eğikliğine bağlı olarak değişir. Dünya’nın yörüngesi yatık olduğundan dolayı Dünya’nın her yeri aynı miktarda enerji almaz ve ekvatora kutuplardan daha çok enerji düşer. Daha yüksek enlemlerde daha düşük bir açıyla atmosfere giren güneş enerjisi, ekvator bölgesine oranla daha kalın bir atmosfer tabakasından geçmesi gerekeceğinden bu enerjinin bir kısmı uzaya geri yansıtılır. Ayrıca daha yüksek enlemlerde aynı miktarda güneş enerjisi daha geniş bir alana yayılır.
Eksen eğikliğinin artması, mevsimsel farklılıkları da arttırırken, azalması bu farklılıkların da azalmasını sağlar. Günümüzde Dünya, yörüngesinde Güneş’e en çok Ocak’taki günberi anında yaklaştığında kuzey Yarımküre Güneş’ten uzağa bakarken, Dünya Güneş’ten en fazla uzaklaştığında, yani Temmuz başlarındaki günöte anında, Kuzey Yarımküre Güneş’e bakmaktadır. Bu sayede mevsimsel farklılıklar günümüzde Kuzey Yarımküre’de azalmışken, Güney Yarımküre’de artar ve Kuzey Yarımküre’de kışlar normalde olacaklarından daha sıcak olurken, yazlar normalde olabilecekleri kadar sıcak olmaz ki bu durum (Şekil 3e’de de görüleceği gibi) 11.000 yıl sonra tersine dönecektir.
Her ne kadar yörüngesel etmenler arasındaki etkileşimler paleoiklimsel değişikliklerin arkasındaki başlıca dış güçlerden olsalar da, iklim sistemlerinin iç dinamikleri de çevresel değişikliklerin zamansal ve mekânsal kalıpları üzerinde önemli ölçüde etki sahibi olabilirler. Bunlara ek olarak, hem iç hem de dış güçler karmaşık bir geribildirim silsilesiyle ve doğrusal olan ya da olmayan, eşzamanlı olan ya da birbiri ardına gelen ve kritik bir eşiğe, yani bir kırılma noktasına sahip olabilecek tepkilerle bağlantılı olabilirler.
Paleoiklim ve İnsansıların Evrimi
İklimin yönlendirdiği çevre değişiklikleriyle insansıların evrimi arasında bağlantı kurmanın ilk örneklerinden biri, insanlara gidecek olan soyun açık bir bozkırda yaşamanın zorlukları yüzünden maymunumsuluktan insanımsılığa doğru basit bir yol izlediğini iddia eden “Çayırlık Hipotezi” idi. Günümüzde insansılarda görülen çok sayıdaki anatomik ve davranışsal değişimden sorumlu olan tek bir ana neden bulunmadığını biliyor olsak da, insan soyunda var olan belirli değişikliklerin daha açık bir yaşam alanında evrimleşmiş olabilecekleri düşüncesi yerini koruyor.
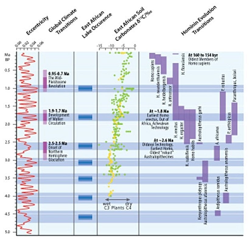
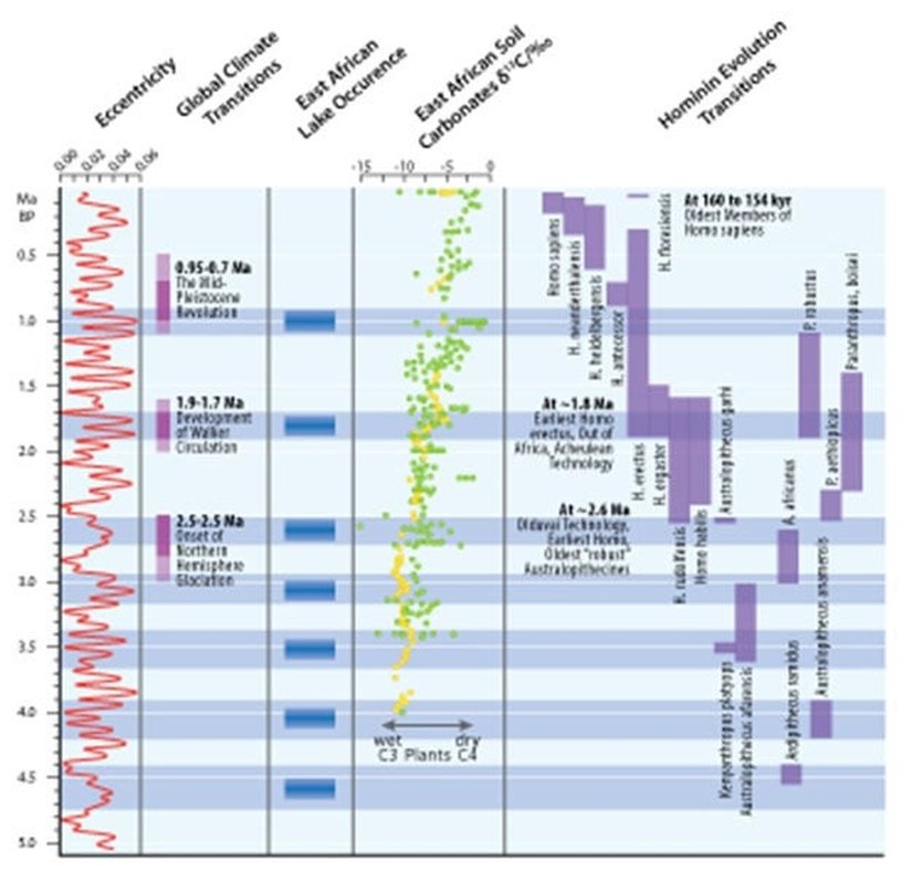
Denizlerdeki paleoiklimsel kayıtların bir çerçeveye oturtulmasının ardından araştırmacılar insansıların evrimsel süreçlerini ve bu süreçte yaşanan olayları Dünya çapındaki iklimsel değişimlerin, özellikle de yaklaşık 2,7 milyon yıl önce meydana gelen Kuzey Yarımküre Buzullaşması’nın (KYB) ışığında değerlendirmeye başlamış bulunmaktalar. Paleontolog Elisabeth Vrba tarafından öne sürülen “Değişim-Dalga Hipotezi”(Turnover-Pulse Hypothesis). Homo cinsine ait türlerin ataları gibi insansılar ile [boynuzlugiller (Bovidae) familyasındaki türleşme ve nesil tükenmesi olayları başta olmak üzere] diğer Afrika temelli memeli soylarında görülen eşzamanlı değişimlere, denizlerdeki oksijen izotopu kayıtlarındaki KYB’nin başlangıcıyla bağdaştırılan keskin bir geçiş sonucu meydana gelen sıcak ve nemli koşullardan daha soğuk, kuru ve açık yaşam alanlarına geçişin sebep olduğunu iddia eder. Hipotezin öne sürülmesinden beri yapılan başka araştırmalar ise belirli Doğu Afrika insansı sahalarındaki kayıtların ya hayvanlarda herhangi bir değişim göstermediğini, ya da birden fazla dalga ve uzun sürelere yayılmış tür değişimleri sonucunda ormanlık alanlardan daha açık yaşam alanlarına olan geçişin aşamalı bir şekilde gerçekleştiğini göstermişlerdir.

Paleo-okyanusbilimci Peter de Menocal tarafından Afrika kıyılarının açıklarından elde edilen deniz çekirdeklerindeki toprak tabanlı tozlar üzerinde yapılan ufuk açıcı bir araştırma, tropikaltı Afrika ikliminin, Dünya’nın yörüngesel değişimleri tarafından etkilenerek belirgin şekilde daha ıslak ya da daha kuru koşullar arasında gidip geldiğini ve iklimsel değişkenlik ile kuraklığın 2,8, 1,7 ve 1,0 milyon yıl önce basamak basamak arttığını ortaya koydu.
Bu basamaklar, yörüngeyi etkileyen baskın süreçlerin sırasıyla dışmerkezlikten eksen eğikliğine, eksen eğikliğinden de devinime geçecek şekilde değişmesiyle ve yüksek enlemlerdeki buzul döngülerinin başlangıç ve yoğunlaşma tarihleriyle aynı dönemlere denk gelmekteydiler. Afrika’daki fosil kayıtlarıyla ve jeolojik kayıtlarla karşılaştırıldıklarında ise bu zaman dilimleri insansı soyundaki çeşitlenme noktaları için önerilen tarihler (2,9-2,4 milyon yıl önce), daha kurak yaşam alanlarının ortaya çıkışına işaret eden paleoçevresel kanıtların bulunduğu ve Homo cinsinin Afrika dışına çıktığı tarihler (1,8-1,6 milyon yıl önce) ve Paranthropus soyunun tükenişi, Homo erectus’ün daha geniş alanlara yayılması ve günümüz çayır ekosistemlerinin ortaya çıkış tarihleriyle de (1,2-0,8 milyon yıl önce) eşzamanlıdırlar.
Tekyönlü değişimlerin yanında, deMenocal aynı zamanda yüksek ve düşük genlikteki 10.000 ile 100.000 yıl süren ve dışmerkezliğin düzenlediği devinim tarafından zamanları belirlenen (Şekil 3a) “değişkenlik paketlerinin” önemini de vurguladı. Birbirini takip eden bu görece olarak istikrarlı (düşük dışmerkezlik durumlarında) ve istikrarsız (yüksek dışmerkezlik durumlarında) paleoiklim dönemleri, doğal seçilime genetik çeşitlilik kazandıran bir mekanizma olarak, zaman içerisinde ortaya çıkan ve uyum sağlanması gereken koşulların arasındaki büyük farklılıkların eninde sonunda yepyeni koşullara cevap verebilecek nitelikte olan karmaşık adaptasyonların tercih edilmesine yol açtığını savunan “Çeşitlilik Seçilimi Hipotezi’nin” anahtar bileşenlerinden birini oluşturuyorlar.

Jeolog Martin Trauth ve meslektaşları tarafından Doğu Afrika göllerinden elde edilmiş kayıtlar üzerinde yapılan incelemeler de 2.6, 1.8 ve 1 milyon yıl öncesi civarındaki kritik dönemlere odaklanmış ve büyük ama istikrarsız göllerin, dolayısıyla da her 800.000 yılda bir düzenli olarak daha sulak ve mevsimsel hale gelen koşulların varlığını ortaya koymuşlardır.
Afrika’daki musonların yoğunluğu devinim tarafından etkilenen güneş radyasyonu miktarıyla bağıntılıdır, kutuplardaki buz miktarındaki artış ise Afrika’daki musonlara bağlı nem örüntülerinin temel düzenleyicisi olan Tropik Bölgeler Arası Hava Karışım Alanı’nın kuzey-güney ekseninde büzülmesine sebep olacak şekilde kutuplarla Ekvator arasındaki ısı değişiminin artmasına sebep olur. Trauth ve meslektaşları, bu durumu 2.6, 1.8 ve 1 milyon yıl önce meydana gelen büyük buzullaşma olaylarıyla bağdaştırarak küresel iklimdeki değişimlerin, dışmerkezliğin en yüksek olduğu dönemlerde sıklıkları yaklaşık 10.000 yılda bire kadar çıkabilecek şekilde büyük göllerin var olduğu durumlarla aşırı kuraklık dönemleri arasındaki devinimce meydana getirilen geçiş devrelerine yol açacak şekilde mevsimselliğin ve yerel iklimlerin güneş radyasyonuna olan duyarlılıklarının artmasına yol açtığını öne sürüyorlar. Ayrıca bunların, deMenocal’ın değişkenlik paketlerine benzer şekilde 2,7 milyon yıl önceden beri her 800.000 yılda bir meydana gelen dışmerkezliğin en fazla olduğu dönemlerde meydana geldiğini savunuyorlar.
Her ne kadar Doğu Afrika’daki göl kayıtlarından bazıları bu düzen için güçlü kanıtlar sunsa da, bu durumların her zaman ve her yerde geçerli olmaması da mümkün. En nihayetinde, bu hipotez 2,7-2,5 , 1,9-1,7 ve 1,1-0,9 milyon yıl önce gerçekleşen yüksek derecede etkili iklimsel dalgalanmaların, insansı yaşam alanlarının devinimce belirlenen zaman dilimlerinde ve insansı soyundaki alakalı tür dağılımı ve yaşam alanı bölünmesi olayları dahilinde ani olarak genişlemelerine ve ardından küçülmelerine ya da bölünmelerine sebep olduklarını iddia ediyor. (Şekil 6)

Tartışma ve Sorunlar
Paleoiklimdeki büyük ölçekte değişimler ve kısa vadeli değişkenliğin eninde sonunda fosilleşmiş atalarımız üzerinde seçilim baskısı uygulayacak şekilde yerel ve bölgesel insansı yaşam alanlarını ve kaynaklara ulaşılabilirliği değiştirdiğini sağduyusal olarak kabul edebiliriz. Ancak iklim sistemleri önemli derecede karmaşık ve dinamiktirler ve görece olarak kısa mesafelerde dahi aşırı derecede farklılık gösterebilirler.
Elimizdeki temsili verilerin miktarının ve zamansal ayrıntı seviyesinin, fosil kayıtlarınınkinden çok daha fazla olduğu durumlar başta olmak üzere, deneysel yollardan elde edilen paleoçevresel verilerin tipleri, kalitesi ve miktarı hakkında eleştirel bir bakış açısına sahip olmak önem taşır. Örneğin, insansıların ilk ve son ortaya çıkış tarihlerindeki hata paylarının varlığı, bir türün gerçek ortaya çıkış ya da yok oluş olaylarının nadiren tespit edilebiliyor olacakları olasılığına işaret eder (Örneğin 5. ve 6. Şekiller) Eldeki örnek miktarının ve jeokronolojik bilinmezliklerin etkileri hesaba katıldığında, bir türün gerçek ortaya çıkışı ile fosil kayıtlarındaki ilk görülüş tarihi (veyahut da yok oluşu ile son görülüş tarihi) arasındaki farkın on binlerce yıl ile yüz binlerce yıl ölçeğinde olması muhtemeldir.
Paleoiklimsel değişiklikler ile insansıların evrimi arasında sebep-sonuç ilişkilerinin varlığını öne süren bütün hipotezler eninde sonunda küresel kalıplar ile yerel ölçekteki tepkilerin orta yolunu bulmalı ve iklim değişikliği ile evrimsel bir olay arasındaki genel bir zamansal ilişkinin çok daha ötesine uzanmalıdır. Çevresel sebeplere dayalı hipotezleri deneye tabi tutmak için gerekli kıstaslar arasında; sebebin sonuçtan önce geldiğinin anlaşılması için çeşitli kayıtların zamansal ayrıntı miktarının yüksek olması, birden fazla temsili kanıt türü arasındaki benzer kalıpları gösterecek ya da benzer yönlere gidecek şekilde sağlam bir uyum olması, çevresel sebeplere dayanmayan alternatif hipotezleri eleyebilme yeteneğinin ve son olarak da bir sebep-sonuç mekanizmasının var olması bulunur.
Bütün bunlara rağmen, küresel ölçekteki paleoiklimsel verileri kullanırken yapılacak varsayımlar ve bu konudaki sınırlamaların kıymeti bilindiği takdirde, geçmişin neredeyse baş döndürücü boyutlardaki doğal arşivleri paleoantropologlara araştırılacak sorular üretebilecekleri ve hipotezleri deneye tabi tutabilecekleri son derece iyi çözümlenmiş bir bağlamsal çerçeve sağlayacaktır.
Evrim Ağacı'nda tek bir hedefimiz var: Bilimsel gerçekleri en doğru, tarafsız ve kolay anlaşılır şekilde Türkiye'ye ulaştırmak. Ancak tahmin edebileceğiniz gibi Türkiye'de bilim anlatmak hiç kolay bir iş değil; hele ki bir yandan ekonomik bir hayatta kalma mücadelesi verirken...
O nedenle sizin desteklerinize ihtiyacımız var. Eğer yazılarımızı okuyanların %1'i bize bütçesinin elverdiği kadar destek olmayı seçseydi, bir daha tek bir reklam göstermeden Evrim Ağacı'nın bütün bilim iletişimi faaliyetlerini sürdürebilirdik. Bir düşünün: sadece %1'i...
O %1'i inşa etmemize yardım eder misiniz? Evrim Ağacı Premium üyesi olarak, ekibimizin size ve Türkiye'ye bilimi daha etkili ve profesyonel bir şekilde ulaştırmamızı mümkün kılmış olacaksınız. Ayrıca size olan minnetimizin bir ifadesi olarak, çok sayıda ayrıcalığa erişim sağlayacaksınız.
Makalelerimizin bilimsel gerçekleri doğru bir şekilde yansıtması için en üst düzey çabayı gösteriyoruz. Gözünüze doğru gelmeyen bir şey varsa, mümkünse güvenilir kaynaklarınızla birlikte bize ulaşın!
Bu makalemizle ilgili merak ettiğin bir şey mi var? Buraya tıklayarak sorabilirsin.
İlgili Sorular
- Son buzullaşmanın sona ermesi ile (pleistosen dönem) tarım toplumuna geçiş arasında nasıl bir ilişki vardır?
- On binlerce yıl boyunca Avcı toplayıcılığa bu denli uyum sağlamışken, bizi tarım yapmaya iten nedenler ne olabilir?
- Pleistoesen çağın bitimi ve Holosen çağın başında av hayvanları ve bunları avlayan avcıların nesilleri neden sona ermiştir?
- Antropojenik unsurlar, Milankovich döngülerinin etkilerini ortadan kaldırmış mıdır?
- 11
- 4
- 4
- 3
- 1
- 1
- 1
- 0
- 0
- 0
- 0
- 0
- Çeviri Kaynağı: Nature | Arşiv Bağlantısı
Evrim Ağacı'na her ay sadece 1 kahve ısmarlayarak destek olmak ister misiniz?
Şu iki siteden birini kullanarak şimdi destek olabilirsiniz:
kreosus.com/evrimagaci | patreon.com/evrimagaci
Çıktı Bilgisi: Bu sayfa, Evrim Ağacı yazdırma aracı kullanılarak 16/10/2025 11:12:26 tarihinde oluşturulmuştur. Evrim Ağacı'ndaki içeriklerin tamamı, birden fazla editör tarafından, durmaksızın elden geçirilmekte, güncellenmekte ve geliştirilmektedir. Dolayısıyla bu çıktının alındığı tarihten sonra yapılan güncellemeleri görmek ve bu içeriğin en güncel halini okumak için lütfen şu adrese gidiniz: https://evrimagaci.org/s/428
İçerik Kullanım İzinleri: Evrim Ağacı'ndaki yazılı içerikler orijinallerine hiçbir şekilde dokunulmadığı müddetçe izin alınmaksızın paylaşılabilir, kopyalanabilir, yapıştırılabilir, çoğaltılabilir, basılabilir, dağıtılabilir, yayılabilir, alıntılanabilir. Ancak bu içeriklerin hiçbiri izin alınmaksızın değiştirilemez ve değiştirilmiş halleri Evrim Ağacı'na aitmiş gibi sunulamaz. Benzer şekilde, içeriklerin hiçbiri, söz konusu içeriğin açıkça belirtilmiş yazarlarından ve Evrim Ağacı'ndan başkasına aitmiş gibi sunulamaz. Bu sayfa izin alınmaksızın düzenlenemez, Evrim Ağacı logosu, yazar/editör bilgileri ve içeriğin diğer kısımları izin alınmaksızın değiştirilemez veya kaldırılamaz.
This work is an exact translation of the article originally published in Nature. Evrim Ağacı is a popular science organization which seeks to increase scientific awareness and knowledge in Turkey, and this translation is a part of those efforts. If you are the author/owner of this article and if you choose it to be taken down, please contact us and we will immediately remove your content. Thank you for your cooperation and understanding.