Çok Eşli (Poligam) Kuş Türlerinde Cinsel Seçilim: Poligam Ötücü Kuşlar, Şarkılarını Daha Hızlı Değiştiriyor!
 Wikipedia
              
                  Wikipedia
              
        - Özgün
- Ornitoloji
- Cinsel Seçilim
Vanderbilt Üniversitesinden biyologlar, Nature dergisinde poligam (birden fazla dişiyi etkilemeye çalışan) ötücü kuşlardaki cinsel seçilim ile alakalı bir çalışma yayınladı. Araştırmada poligam erkek kuşların şarkılarının, monogam (tek eşli) kuşların şarkılarından daha hızlı bir şekilde değiştiği gözlemlendi. Bu değişimin sebebi cinsel seçilim; ancak bu olguyu poligam kuşlarda farklı kılan neydi?
Araştırmanın amacı, İngiliz biyolog Charles Darwin'in kitaplarında bolca yer verdiği kuşlardaki cinsel seçilim mekanizmalarını, özellikle poligam türlerle ilgili olanları test etmekti.
Darwin, bazı canlıların eşlerini etkilemekte nasıl daha başarılı olduğu sorusunu cinsel seçilim teorisiyle açıkladı. Doğal seleksiyon bireysel hayatta kalma (ve doğurganlık) değişkenliğinden kaynaklanırken, cinsel seleksiyon çiftleşme başarısındaki değişkenlikten kaynaklanmaktadır. Darwin'in teorisi, çevre koşullarına en iyi şekilde uyum sağlayanların eş olarak seçilmesinin yararlı olduğunu söyler. Eş seçimi bireysel başarıda önemli bir rol oynar. Çünkü dişiler doğaya adapte olmakta başarılı erkeklerle çiftleştiğinde yavrularının da hayatta kalma şansı artar. Gelecek kuşaklar da genlerindeki bu avantajlardan yararlanır.
Tavus Kuşu "Paradoksu"
Birçok türde seçici olan tür dişidir, bu nedenle erkekler seçilme şanslarını arttırmak için daha fazla özellik geliştirirler. Bazı türler, özellikle kuşlar çevre adaptasyonundan bağımsız, seçilme şanslarını yükseltmeye odaklı özellikler (renkli tüyler) geliştirir.
Bu durum, doğal seçilim açısından bir tehdit oluşturabilir. Örneğin, erkek tavus kuşunun göz kamaştıran tüyleri, onu avcılara karşı açık bir hedef haline getirir. Ancak bu tüyler, yok olarak doğal seçilime yenik düşmemiştir. Çünkü bu yöntemle dişilerin ilgisini çekerler. Darwin bu tutarsızlıktan (erkek kuşların dişileri etkilemek için hayatlarını "tehlikeye" atmaları) hiç memnun değildi, hatta bununla ilgili 1860'da Asa Gray'e şöyle demişti (ve bu sözleri, bilim dışı kaynaklarca bolca çarpıtılmıştır):
Ne zaman tavus kuşunun kuyruğundan bir tüy görsem hasta hissediyorum.
The Descent of Man and Selection in Relation to Sex (İnsanın Türeyişi ve Cinsel Seçilim) isimli kitabında Darwin, tavus kuşunun kuyruğu paradoksuna çözüm olarak erkeklerin dişilerin eş olarak onları seçmesini sağlayacak ama onlara pahalıya mal olacak, doğaya adaptasyonlarını engelleyecek özellikler üretmeye ihtiyaç duyabileceklerini belirten cinsel seçilim teorisini öne sürdü. Dişiler, bu sinyaller sayesinde dolaylı yoldan seçtiği eşinin hayatta kalma becerisinin yüksek olduğunu anlar. Yani erkeğe pahalıya mal olan özellikler en etkileyici olanlardır. Sonuçta tavus kuşunun "güzelliği" doğal seçilimin bir kusuru olarak değil, dişilerin tercihinin bir sonucu olarak ortaya çıkar.
1980'lerde Newcastle Üniversitesinden Marion Petrie, Darwin'in teorisini test etmek için tavus kuşlarının kuyruklarındaki değişimin cinsel başarılarına etkisiyle alakalı bir araştırma deneyi yaptı. Deneyde tavus kuşlarından (Pavo cristatus) bir kontrol grubu oluşturuldu, içlerinden bir tanesinin çiftleşme mevsiminde kuyruğundaki göz lekelerini azaltıldı. Sonuçta bu tavus kuşunun cinsel başarısında düşüş gözlemlendi. Ayrıca kuyruğundaki göz lekelerinin fazlalığının bağışıklık sistemlerinin güçlü olmasıyla bağlantısı belirlendi. Dişiler, gösterişli görünümlerinin yanı sıra göz lekesi fazlalığı bir sağlık belirtisi olduğundan buna da dikkat ediyordu. Ancak 2011 yılında Carleton Üniversitesinden Roslyn Dakin, göz sayısının kuyruğundaki tüy sayısı az olanlara bir ayrıcalık tanıdığı, bunun dışında büyük bir etkisi olmadığını belirledi. Ayrıca renk ve desenin de önemi vardı.
Poligam Kuşlarda Cinsel Seçilim Nasıl İşliyor?
Birden fazla dişinin dikkatini çekmeye çalışan poligam erkek türlerde ise bu özellik -cinsel seçilim içerisindeki rekabet- bir silahlanma yarışına dönecektir. En başarılı erkekler, en cazibeli olanlarsa, o zaman türün diğer erkek bireyleri arasında rekabet başlayacak, bu, popülasyonu kazandığı özelliklerle uç noktalara sürükleyecektir. Eş bulmak için artan rekabet, seçilen ve geliştirilen özelliklerin gitgide daha özenli hale gelmesini sağlayacaktır. Darwin çok eşli türlerle ilgili bu teoriye kitabında (The Descent of Man and Selection in Relation to Sex) yer verdi ve kuşların cinsel seçilimine önemli bir bölüm ayırdı. (Kuşların tüm hayvanlar içerisinde en etkileyici olanı olduğunu söylüyordu.)
Kuşların şarkıları, tavus kuşunun kuyruğunun akustik bir versiyonuydu. Dişi seçiminden ötürü erkek kuşlar şarkı repertuvarları konusunda birbirleriyle rekabet ederek dişilerin ilgisini çekmeye çalışıyordu. Özellikle poligam kuşlarda bu rekabet daha güç olduğundan poligam erkek kuşlar monogam türdeşlerinden daha karmaşık şarkılar geliştiriyor olmalıydı.
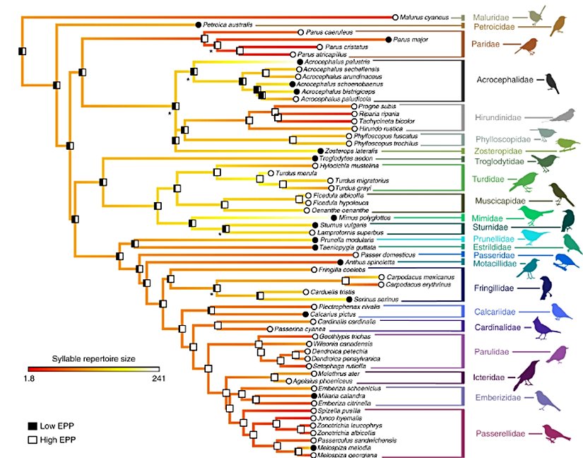
Vanderbilt Üniversitesi, bu teoriyi test için yaptığı çalışmada çok eşli kuşların şarkı repertuvarlarının uç özelliklere sahip olacak şekilde (karmaşıklık bir şekilde) evrimleşme olgusuna rastlanmamıştı. Ancak şarkılar hece repertuvarındaki artış ile daha hızlı, sık bir şekilde değişiyordu.
Yapılan çalışmada 764 tür için çiftleşme sistemleri (çok eşli ve tek eşli), 142 tür için EPP (İng: "extra-pair paternity", Tr: "ekstra çiftleşme") sınıflandırmalarıyla veri tabanı oluşturuldu. Çiftleşme stratejileri karşılaştırılarak bunun şarkıların evrimindeki etkisi araştırıldı.
Aslında maddi destek istememizin nedeni çok basit: Çünkü Evrim Ağacı, bizim tek mesleğimiz, tek gelir kaynağımız. Birçoklarının aksine bizler, sosyal medyada gördüğünüz makale ve videolarımızı hobi olarak, mesleğimizden arta kalan zamanlarda yapmıyoruz. Dolayısıyla bu işi sürdürebilmek için gelir elde etmemiz gerekiyor.
Bunda elbette ki hiçbir sakınca yok; kimin, ne şartlar altında yayın yapmayı seçtiği büyük oranda bir tercih meselesi. Ne var ki biz, eğer ana mesleklerimizi icra edecek olursak (yani kendi mesleğimiz doğrultusunda bir iş sahibi olursak) Evrim Ağacı'na zaman ayıramayacağımızı, ayakta tutamayacağımızı biliyoruz. Çünkü az sonra detaylarını vereceğimiz üzere, Evrim Ağacı sosyal medyada denk geldiğiniz makale ve videolardan çok daha büyük, kapsamlı ve aşırı zaman alan bir bilim platformu projesi. Bu nedenle bizler, meslek olarak Evrim Ağacı'nı seçtik.
Eğer hem Evrim Ağacı'ndan hayatımızı idame ettirecek, mesleklerimizi bırakmayı en azından kısmen meşrulaştıracak ve mantıklı kılacak kadar bir gelir kaynağı elde edemezsek, mecburen Evrim Ağacı'nı bırakıp, kendi mesleklerimize döneceğiz. Ama bunu istemiyoruz ve bu nedenle didiniyoruz.
Çok eşli çiftleşme, kuşlarda sıkça rastlanan bir çiftleşme stratejisidir. Poligam türlerdeki bireysel başarı, monogam türlerden daha fazladır. Ancak aynı zamanda bu strateji, daha fazla erkek bireyi ekstra çiftleşmede (Az sonra bahsedeceğimiz EPP) başarılı olmazlarsa dişisiz bırakabilir. EPP ile çiftleşme şansı yakalayan erkek birey, daha fazla yumurta dölleyecektir.
EPP, bir dişinin sosyal olarak bağ kurup çiftleştiği erkeğin dışında başka erkeklerle de çiftleşme durumudur. Ötücü kuşlarda EPP yaygın olarak görülmekle birlikte (örn: zebra ispinozu), poligam ötücü türlerde monogam türlerden daha fazladır. Bu nedenle EPP'nin kuşların şarkıları üzerindeki etkilerini araştırmak, poligam ve monogam kuşların şarkılarını karşılaştırmakta önemli bir rol oynuyordu.

Yüksek EPP durumunda dişi kuşların tercihlerinin de bir yöne kayacağını, dolayısıyla örneğin şarkıların karmaşıklığının artabileceği düşünüldü. Poligam türlerde EPP yüksek olduğuna göre şarkıları da daha karmaşık olmalıydı.
Ötücü kuşlar için şarkıların eş seçiminde, cinsiyetler arası rekabette ve diğer sosyal ilişkilerde önemli bir yeri var. Bu şarkılar jenerasyonlar boyunca değişebilir, popülasyondaki çeşitliliği artabilir. Birçok ötücü kuş ailesinde dişilerin daha fazla heceli veya daha büyük repertuvara, daha uzun şarkılara sahip erkekleri seçtiği biliniyor. Örneğin poligam bir tür olan büyük kamışçın kuşunun dişileri hem eş seçerken, hem de EPP seçerken (fazladan çiftleşeceği birey) şarkılardaki bu özelliklere dikkat ediyor. Sonuçta, şarkıların evrimi ile EPP birbiriyle bağlantılı gibi görünüyordu.
EPP'nin yüksek olduğu erkeklerin şarkı repertuvarlarının daha büyük olduğu zebra ispinozlarında gözlemlenmişti, ancak Kındıra kamışçında durum tam tersiydi (Yüksek EPP, daha az karmaşık şarkı demekti). Ayrıca 21 adet Yeni Dünya karatavukları üzerinde yapılan araştırmada, karatavukların çiftleşme sisteminde şarkıların karmaşıklığının bir etkisi olmadığı gözlemlendi. Buna poligam bir tür olan Acrocephalus ötleğenlerinin birkaç monogam türden daha basit repertuvarlara sahip olduğu sonucu da eklenince, poligam türlerdeki cinsel seçilimin sanıldığının aksine daha karmaşık şarkılara yol açmadığı sonucuna ulaşıldı.
Aslında monogam ve poligam türlerin şarkılarının karmaşıklığında önemli bir farklılık yoktu. Bu sonuca EPP'nin düşük olduğu bazı türlerde daha karmaşık şarkıların olması nedeniyle varıldı (EPP ve şarkıların karmaşıklığı aslında ters orantılıydı).

Poligam ötücü kuş türlerinin şarkılarının neden karmaşıklığa doğru evrimleşmediği henüz tam olarak bilinmiyor. Ancak dişinin seçeceği erkeği belirlemekte kısa bir zaman harcaması gerekliliği, erkeklerin şarkıları daha hızlı öğrenme gerekliliğini beraberinde getirdiği için erkekler karmaşık ve uzun şarkılardan -öğrenmesi zaman gerektiren- uzak duruyor olabilirler. Şarkılardaki hece repertuvar büyüklüğünün hızlı evriminin mekanizması da hala bir araştırma konusu.
Evrim Ağacı'nda tek bir hedefimiz var: Bilimsel gerçekleri en doğru, tarafsız ve kolay anlaşılır şekilde Türkiye'ye ulaştırmak. Ancak tahmin edebileceğiniz gibi Türkiye'de bilim anlatmak hiç kolay bir iş değil; hele ki bir yandan ekonomik bir hayatta kalma mücadelesi verirken...
O nedenle sizin desteklerinize ihtiyacımız var. Eğer yazılarımızı okuyanların %1'i bize bütçesinin elverdiği kadar destek olmayı seçseydi, bir daha tek bir reklam göstermeden Evrim Ağacı'nın bütün bilim iletişimi faaliyetlerini sürdürebilirdik. Bir düşünün: sadece %1'i...
O %1'i inşa etmemize yardım eder misiniz? Evrim Ağacı Premium üyesi olarak, ekibimizin size ve Türkiye'ye bilimi daha etkili ve profesyonel bir şekilde ulaştırmamızı mümkün kılmış olacaksınız. Ayrıca size olan minnetimizin bir ifadesi olarak, çok sayıda ayrıcalığa erişim sağlayacaksınız.
Makalelerimizin bilimsel gerçekleri doğru bir şekilde yansıtması için en üst düzey çabayı gösteriyoruz. Gözünüze doğru gelmeyen bir şey varsa, mümkünse güvenilir kaynaklarınızla birlikte bize ulaşın!
Bu makalemizle ilgili merak ettiğin bir şey mi var? Buraya tıklayarak sorabilirsin.
Soru & Cevap Platformuna Git- 5
- 3
- 1
- 1
- 1
- 1
- 0
- 0
- 0
- 0
- 0
- 0
- K. T. Snyder, et al. (2019). Polygyny Is Linked To Accelerated Birdsong Evolution But Not To Larger Song Repertoires. Nature. | Arşiv Bağlantısı
- C. Darwin. The Descent Of Man. (2 Mayıs 1871). Alındığı Tarih: 2 Mayıs 2020. Alındığı Yer: darwin online | Arşiv Bağlantısı
- E. Richards. (2017). Darwin And The Making Of Sexual Selection.
- M. Petrie, et al. Experimental And Natural Changes In The Peacock's (Pavo Cristatus) Train Can Affect Mating Success. (4 Mayıs 2020). Alındığı Tarih: 4 Mayıs 2020. Alındığı Yer: Springer Link | Arşiv Bağlantısı
- R. Dakin, et al. Peahens Prefer Peacocks Displaying More Eyespots, But Rarely. (4 Mayıs 2011). Alındığı Tarih: 4 Mayıs 2020. Alındığı Yer: Science Direct | Arşiv Bağlantısı
- T R Birkhead, et al. Extra-Pair Copulation And Sperm Competition In The Zebra Finch. (7 Ağustos 1988). Alındığı Tarih: 5 Mayıs 2020. Alındığı Yer: PubMed | Arşiv Bağlantısı
Evrim Ağacı'na her ay sadece 1 kahve ısmarlayarak destek olmak ister misiniz?
Şu iki siteden birini kullanarak şimdi destek olabilirsiniz:
kreosus.com/evrimagaci | patreon.com/evrimagaci
Çıktı Bilgisi: Bu sayfa, Evrim Ağacı yazdırma aracı kullanılarak 31/10/2025 10:01:01 tarihinde oluşturulmuştur. Evrim Ağacı'ndaki içeriklerin tamamı, birden fazla editör tarafından, durmaksızın elden geçirilmekte, güncellenmekte ve geliştirilmektedir. Dolayısıyla bu çıktının alındığı tarihten sonra yapılan güncellemeleri görmek ve bu içeriğin en güncel halini okumak için lütfen şu adrese gidiniz: https://evrimagaci.org/s/8558
İçerik Kullanım İzinleri: Evrim Ağacı'ndaki yazılı içerikler orijinallerine hiçbir şekilde dokunulmadığı müddetçe izin alınmaksızın paylaşılabilir, kopyalanabilir, yapıştırılabilir, çoğaltılabilir, basılabilir, dağıtılabilir, yayılabilir, alıntılanabilir. Ancak bu içeriklerin hiçbiri izin alınmaksızın değiştirilemez ve değiştirilmiş halleri Evrim Ağacı'na aitmiş gibi sunulamaz. Benzer şekilde, içeriklerin hiçbiri, söz konusu içeriğin açıkça belirtilmiş yazarlarından ve Evrim Ağacı'ndan başkasına aitmiş gibi sunulamaz. Bu sayfa izin alınmaksızın düzenlenemez, Evrim Ağacı logosu, yazar/editör bilgileri ve içeriğin diğer kısımları izin alınmaksızın değiştirilemez veya kaldırılamaz.
 
             
             
       
           
                 
                   
                   
                   
                   
                   
                   
                   
                   
                   
                   
                   
                  