Süperpozisyon Teoremi Mühendislikte Nasıl Kullanılır?
 Pexels
              
                  Pexels
              
        
          
    
          Elektrik devre analizi, mühendislik ve bilim dünyasında karmaşık problemleri çözmek için hayati bir öneme sahiptir. Bu alandaki temel yaklaşımlardan biri olan Süperpozisyon Teoremi, özellikle lineer devrelerin analizinde vazgeçilmez bir araç olarak karşımıza çıkar. Bir devrede birden fazla bağımsız kaynağın bulunması durumunda her bir kaynağın etkisini ayrı ayrı incelememizi ve sonuçları birleştirerek çözümü elde etmemizi sağlayan bu teorem, devre analizi süreçlerini hem daha anlaşılır hem de sistematik hale getirir.
Süperpozisyon Yöntemi'nin kökleri, lineerlik prensibine dayanır ve yalnızca lineer devrelerde uygulanabilir. Bu özelliği sayesinde elektrik devrelerinin yanı sıra sinyal işleme, iletişim ve kontrol sistemleri gibi birçok mühendislik alanında da önemli bir yer tutar. Bu yazıda, Süperpozisyon Teoremi'nin ne olduğu, nasıl kanıtlandığı ve hangi alanlarda kullanıldığı detaylı bir şekilde ele alınacaktır. Ayrıca teoremin tarihsel gelişimi, avantajları ve sınırlamaları gibi konulara da değinilecektir.
Süperpozisyon Yöntemi Nedir?
Süperpozisyon Teoremi, elektrik devrelerinde birden fazla bağımsız kaynağın etkisini analiz etmek için kullanılan bir yöntemin temelidir. Bu yöntem, lineer devrelerde geçerlidir ve devredeki her bir bağımsız kaynağın etkisinin ayrı ayrı hesaplanarak toplam sonucun bulunabileceğini ifade eder.[2]
Bu teorem, devrede bulunan tüm diğer bağımsız kaynaklar kapatıldığında (gerilim kaynakları kısa devre, akım kaynakları ise açık devre yapılır) her bir kaynağın devre üzerindeki etkisinin hesaplanmasını temel alır.[2] Elde edilen bu etkiler, süperpozisyon ilkesine uygun olarak toplandığında devrenin toplam voltaj veya akımı bulunur.
Matematiksel olarak ifade edecek olursak bir devrede VTV_T, yani toplam gerilim ya da ITI_T yani toplam akım hesaplanacaksa, her bir bağımsız kaynağın (V1,V2,...,VnV_1, V_2, ... , V_n veya I1,I2,...,InI_1, I_2, ... , I_n) devredeki etkisi ayrı ayrı bulunur ve bu etkiler toplanarak toplam değerler elde edilir:
VT=V1+V2+...+VnV_T=V_1+V_2+...+V_n
IT=I1+I2+...+InI_T=I_1+I_2+...+I_n
Yöntemin Matematiksel Temeli
Süperpozisyon Yöntemi'nin matematiksel temeli, lineerlik prensibi ve bağımsız kaynakların etkilerinin toplanmasına dayanır. Bu prensip, elektrik devrelerinde karmaşık problemleri daha basit ve yönetilebilir hale getirmek için büyük bir rol oynar. Devrelerdeki bağımsız kaynakların etkileri, doğrudan birbirlerinin etkilerini etkilemeden ele alınabilir; çünkü lineer devreler bu tür bir çözümleme yöntemine uygundur.[13], [14]
Lineerlik, bir sistemin girişine karşılık çıkışının doğrusal bir şekilde tepki verdiği anlamına gelir. Matematiksel olarak bir sistemin lineer olması, iki temel özellik olan homojenlik ve toplanabilirlik (süperpozisyon) ile tanımlanır.[7], [9], [10], [11], [12], [13], [14]
- Homojenlik: Giriş sinyali x(t)x(t), sistemin çıkışını yani y(t)y(t)'yi verir. Eğer giriş sinyali x(t)x(t) bir skaler büyüklük olan kk ile çarpılırsa, çıkış da aynı skalerle çarpılır:
x(t)→y(t) ise k⋅x(t)→k⋅y(t)\Large x(t)\to y(t) \space \space \space \text{ise} \space \space \space k\cdot{x(t)}\to k\cdot{y(t)}
- Toplanabilirlik: Sistemde birden fazla giriş varsa, her girişin çıkış üzerindeki etkisi bağımsız olarak hesaplanabilir ve sonuçlar toplanarak toplam çıkış elde edilir. Örneğin, x1(t)x_1(t) ve x2(t)x_2(t) girişlerinin çıktıları y1(t)y_1(t) ve y2(t)y_2(t) ise, bu iki girişin birleşimi x1(t)+x2(t)x_1(t)+x_2(t) toplam çıkışı y1(t)+y2(t)y_1(t)+y_2(t) olacaktır:
x1(t)+x2(t)→y1(t)+y2(t)\Large x_1(t)+x_2(t)\to y_1(t)+y_2(t)
Aslında maddi destek istememizin nedeni çok basit: Çünkü Evrim Ağacı, bizim tek mesleğimiz, tek gelir kaynağımız. Birçoklarının aksine bizler, sosyal medyada gördüğünüz makale ve videolarımızı hobi olarak, mesleğimizden arta kalan zamanlarda yapmıyoruz. Dolayısıyla bu işi sürdürebilmek için gelir elde etmemiz gerekiyor.
Bunda elbette ki hiçbir sakınca yok; kimin, ne şartlar altında yayın yapmayı seçtiği büyük oranda bir tercih meselesi. Ne var ki biz, eğer ana mesleklerimizi icra edecek olursak (yani kendi mesleğimiz doğrultusunda bir iş sahibi olursak) Evrim Ağacı'na zaman ayıramayacağımızı, ayakta tutamayacağımızı biliyoruz. Çünkü az sonra detaylarını vereceğimiz üzere, Evrim Ağacı sosyal medyada denk geldiğiniz makale ve videolardan çok daha büyük, kapsamlı ve aşırı zaman alan bir bilim platformu projesi. Bu nedenle bizler, meslek olarak Evrim Ağacı'nı seçtik.
Eğer hem Evrim Ağacı'ndan hayatımızı idame ettirecek, mesleklerimizi bırakmayı en azından kısmen meşrulaştıracak ve mantıklı kılacak kadar bir gelir kaynağı elde edemezsek, mecburen Evrim Ağacı'nı bırakıp, kendi mesleklerimize döneceğiz. Ama bunu istemiyoruz ve bu nedenle didiniyoruz.
Bu iki özellik sayesinde lineer devrelerde Süperpozisyon Yöntemi uygulanabilir.
Bağımsız Kaynakların Etkilerinin Matematiksel İfadesi
Bir elektrik devresinde birden fazla bağımsız kaynağın bulunduğu durumlarda, her bir kaynağın etkisini ayrı ayrı inceleyebiliriz. Her bir kaynağın devredeki etkisini değerlendirirken diğer kaynakların etkisini devreden çıkararak analiz yaparız.
- Gerilim Kaynağı: Bir bağımsız gerilim kaynağının etkisini incelemek için, gerilim kaynağını aktif bırakırken, diğer tüm gerilim kaynaklarını kısa devre (0 V) ve akım kaynaklarını açık devre (0 A) yaparız.
- Akım Kaynağı: Bir bağımsız akım kaynağının etkisini incelemek için, akım kaynağını aktif bırakırken diğer tüm akım kaynaklarını açık devre ve gerilim kaynaklarını kısa devre yaparız.
Matematiksel olarak, bir devredeki toplam gerilim VTV_T ve toplam akım ITI_T şu şekilde hesaplanır:
VT=V1+V2+...+Vn\Large V_T=V_1+V_2+...+V_n
IT=I1+I2+...+In\Large I_T=I_1+I_2+...+I_n
Burada V1,V2,...,Vn\large V_1, V_2, ... , V_n ve I1,I2,...,InI_1, I_2, ... , I_n her bir kaynağın etkisidir. Süperpozisyon Teoremi'nin temelinde bu bağımsız etkilerin toplamı yer alır.
  Lineer Devre Elemanları ve Bağımsız Kaynaklar
Süperpozisyon Teoremi yalnızca lineer devre elemanlarıyla çalışır. Elektrik devrelerinde kullanılan direnç (RR), endüktans (LL) ve kapasitans (CC) gibi elemanlar lineer olup bunlar için gerilim ve akım arasındaki ilişki doğrusal bir fonksiyonla ifade edilebilir.
 Direnç (RR): Ohm Kanunu'na göre, gerilim ve akım arasındaki ilişki doğrusal bir ilişkidir:
V=I⋅R\Large V=I\cdot{R}
- Endüktans (LL): Endüktif elemanlar, gerilim ile akım arasındaki ilişkiyi doğrusal bir şekilde düzenler.
- Kapasitans (CC): Kapasitif elemanlar, gerilim ve akım arasındaki ilişkiyi yine doğrusal bir şekilde kontrol eder.
Bu lineer ilişkiler, Süperpozisyon Teoremi sayesinde her bir kaynağın etkisini bağımsız olarak incelemenizi sağlar.
Süperpozisyon Yönteminin İspatı
Süperpozisyon Yönteminin kanıtı, matematiksel temel üzerinden ve devreler üzerinden somut bir örnekle yapılabilir. Bu kanıt, her bir kaynağın bağımsız etkisini hesapladıktan sonra bu etkilerin toplamının devrenin genel davranışını nasıl doğru bir şekilde verdiğini gösterecek şekilde adım adım yapılabilir.[2], [3]
Öncelikle, bir devre ele alalım. Diyelim ki elimizde iki bağımsız kaynağa sahip bir elektrik devresi var: Bir gerilim kaynağı V1V_1 ve bir akım kaynağı I2I_2 olsun. Devremizdeki elemanlar, direnç (RR) ve endüktans (LL) gibi lineer bileşenlerden oluşsun. Bu devrede, süperpozisyon teoremine göre her bir kaynağın etkisini ayrı ayrı değerlendireceğiz.
Birinci Kaynağın Etkisini Hesaplama
İlk olarak, yalnızca V1V_1 gerilim kaynağını aktif ve diğer tüm kaynakları devre dışı bırakıyoruz:
- Akım kaynağını devre dışı bırakıyoruz: Akım kaynağı I2I_2 devre dışı bırakıldığı için, akım kaynağının etkisini incelemiyoruz. Akım kaynağı açık devreye alınır, yani I2=0I_2=0 olacaktır.
- Gerilim kaynağını aktif bırakıyoruz: V1V_1 gerilim kaynağının etkisini hesaplayacağız. Bu etkiyi, devredeki direnç ve endüktans gibi elemanları kullanarak buluyoruz.
Örneğin, eğer V1V_1 gerilim kaynağının etkisi, akım I1I_1 olarak hesaplanıyorsa ve devrede sadece bir direnç varsa hesaplamamız şöyle olacaktır:
I1=V1R \Large I_1=\frac{V_1}{R} \space \space \space
Bu durumda, yalnızca V1V_1 kaynağının etkisiyle devredeki akımı hesapladık.
İkinci Kaynağın Etkisini Hesaplama
Şimdi, yalnızca I2I_2 akım kaynağını aktif bırakıyoruz ve V1V_1 gerilim kaynağını devre dışı bırakıyoruz:
- Gerilim kaynağını devre dışı bırakıyoruz: Gerilim kaynağını kısa devre yapıyoruz, yani V1=V_1= 00 olacak.
- Akım kaynağını aktif bırakıyoruz: Akım kaynağının devredeki etkisini hesaplıyoruz. Bu etkiyi yine devredeki lineer elemanları kullanarak buluyoruz.
Örneğin, I2I_2 kaynağının etkisi, akım I2I_2 olarak hesaplanıyorsa:
I2=I2, Çu¨nku¨ akım kaynag˘ının deg˘eri sabittir.I_2=I_2, \space \space \space \text{Çünkü akım kaynağının değeri sabittir.}
Son Adım: Toplam Etkiyi Hesaplama
Son adımda, her iki kaynağın bağımsız etkilerinin toplamını alıyoruz. Süperpozisyon Yöntemine göre, her bir kaynağın etkisi birbirine eklenir. Yani, toplam akım ITI_T şu şekilde hesaplanır:
IT=I1+I2\Large I_T=I_1+I_2
Burada I1I_1 yalnızca V1V_1'in etkisiyle, I2I_2 ise yalnızca I2I_2 'nin etkisiyle hesaplanan akımlardır.
Eğer devremizde daha fazla bağımsız kaynak varsa, her bir kaynağın etkisini hesapladıktan sonra aynı şekilde toplarız.
Her bir kaynağın bağımsız etkisini ayrı ayrı hesapladıktan sonra, bu etkilerin toplamının devrenin toplam davranışını doğru bir şekilde verdiğini gözlemliyoruz. Bu, Süperpozisyon Yönteminin doğruluğunu kanıtlar.
Uygulamalı Örnek
Bu bölümde, Süperpozisyon Teoremi'ni daha iyi kavrayabilmek için Proteus programı üzerinden bir devrel kurarak her bir kaynağın etkisini inceleyeceğiz. İlk olarak, devreyi kurup her kaynağın tek başına devrede yarattığı etkileri hesaplayacağız. Ardından, bu etkilerin toplamını görsel olarak gözlemleyerek teoremin doğruluğunu doğrulayacağız. Görsellerle destekleyeceğimiz her adımda, teoriyi pratikte nasıl uygulayabileceğimizi göreceğiz.

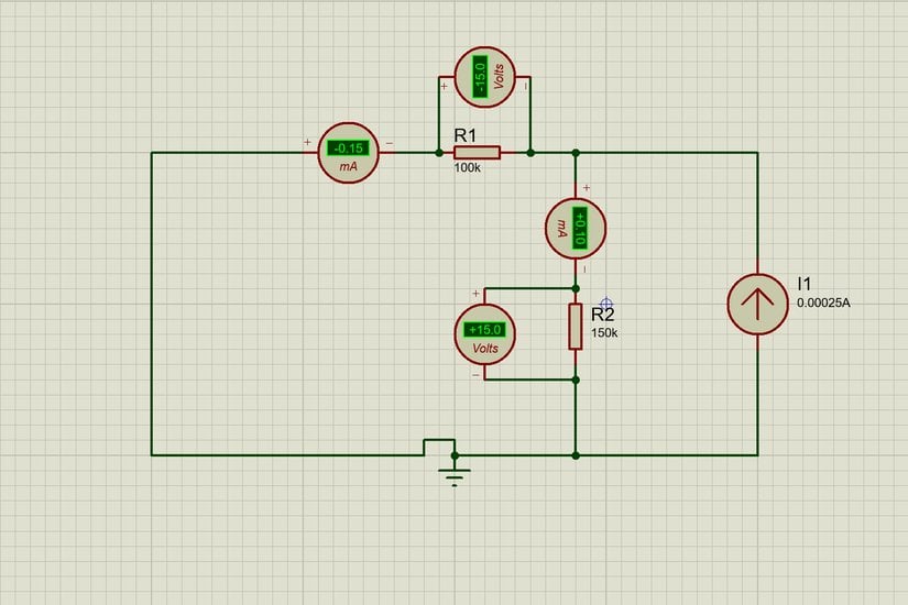
Görsel 1'de yer alan devrede R1R_1 üzerinden geçen akım ve VR1V_{R_1}gerilimi gösterilmiştir. Şimdi süperpozisyon yönteminin adımlarını sırasıyla takip edelim.
Akım kaynağını devre dışı bırakarak sadece V1V_1 gerilim kaynağının devredeki etkisini görelim. Bunun için I1I_1 akım kaynağımızı devreden çıkarıp bulunduğu yeri açık devre yapacağız.

Görsel 2'de yer alan devrede sadece V1V_1 'e bağlı olarak R1R_1 üzerinden geçen akımı ve VR1V_{R_1} 'i görüyoruz. Şimdi bir sonraki adıma geçelim ve devreden gerilim kaynağını çıkarıp sadece akım kaynağının etkisine bakalım. Bunun için gerilim kaynağının olduğu hattı kısa devre yapacağız.

Görsel 3'te yer alan devrede sadece I1I_1 'e bağlı olarak R1R_1 üzerinden geçen akımı ve VR1V_{R_1}'i görüyoruz. Daha önceki başlıklarda anlattığımız üzere kaynakların tek tek R1R_1 üzerinde yaptığı etkiler toplandığında bu değer aynı anda yaptıkları etkiye eşit olmalıydı. Şimdi sağlamalar yaparak bunu test edelim.
İşlem yaparken kolaylık sağlaması için Görsel 1'de R1R_1 üzerinden geçen akımı ii olarak, Görsel'2 de i′i' ve Görsel'3 de ise i′′i'' olarak isimlendirelim. Aynı şekilde Görsel 1'de R1R_1 direnci üzerindeki gerilimi VR1V_{R_1}, Görsel 2'de VR1′V_{R_1}' ve Görsel 3'de ise VR1′′V_{R_1}'' olarak isimlendirelim.
i=i′+i′′ eşitlig˘i sag˘lanmalı:i=i'+i'' \space \space \space \text{eşitliği sağlanmalı}:
−0.09mA=0.06mA+(−0.15mA) ✓-0.09 mA=0.06mA+(-0.15mA) \space \space \space \checkmark
VR1=VR1′+VR1′′ eşitlig˘i sag˘lanmalı:V_{R1}=V_{R1}'+V_{R1}'' \space \space \space \text{eşitliği sağlanmalı}:
−8.98V=6V+(−15V) ✓-8.98V=6V+(-15V) \space \space \space \checkmark
İkinci denklemde sayısal olarak tam eşitliğin sağlanmamasının nedeni simülasyon programındaki ölçüm elemanlarının virgülden sonra 2 basamak ile çalışmalarıdır. Görüldüğü üzere Süperpozisyon Yöntemi bizlere doğru sonucu elde etmemizi sağlamıştır.
Süperpozisyon Teoremi ve Diğer Yöntemler
Süperpozisyon Teoremi, lineer devrelerdeki bağımsız kaynakları ayrı ayrı inceleyerek devrenin genel davranışını anlamayı sağlar. Bu yöntem, özellikle Thevenin ve Norton Teoremleriyle yakından ilişkilidir.
Süperpozisyon Teoremi, Thevenin ve Norton eşdeğer devrelerini bulmak için bir temel oluşturabilir. Her iki teorem de bir devrenin belirli bir noktadaki davranışını basitleştirmek için kullanılır ve bu süreçte Süperpozisyon ilkelerinden faydalanılır.
Süperpozisyon Teoremi, özellikle birden fazla bağımsız kaynağa sahip devrelerde sezgisel bir çözüm sunar. Ancak, Düğüm ve Mesh Analizleri, tüm kaynakları aynı anda değerlendirerek daha hızlı sonuç verebilir. Süperpozisyon, kaynak etkilerinin ayrı ayrı incelenmesini gerektirdiği için bu yöntemlere kıyasla daha fazla işlem adımı içerebilir.
Bu karşılaştırmalar, Süperpozisyon Teoremi'nin diğer yöntemlerle nasıl tamamlayıcı bir araç olabileceğini ve hangi durumlarda tercih edilmesi gerektiğini bize açıkça gösterir.
Yöntemin Avantaj ve Dezavantajları
Süperpozisyon Teoremi, devre analizlerinde birçok durumda büyük kolaylık sağlasa da her yöntem gibi avantajları ve dezavantajlarıyla değerlendirilmelidir. Daha önce ele aldığımız matematiksel temel, diğer yöntemlerle ilişkisi ve kullanım alanları bağlamında teoremin güçlü yanlarını şu şekilde özetleyebiliriz:
- Sezgisel Yaklaşım: Süperpozisyon Teoremi, her bir kaynağın devre üzerindeki etkisini ayrı ayrı inceleme imkânı sunarak devre davranışını anlamayı kolaylaştırır. Bu özellik, özellikle eğitim ve öğretim süreçlerinde öğrenciler için önemli bir avantajdır.
- Çözüm Basitliği: Özellikle birden fazla bağımsız kaynağa sahip basit devrelerde, her kaynağı tek tek ele alarak analizin sistematik bir şekilde yapılmasını sağlar. Bu, devrelerin teorik olarak daha kolay çözülmesine olanak tanır.
- Esneklik: Haberleşme sistemleri ve güç sistemleri gibi birden fazla kaynak içeren karmaşık uygulamalarda kullanılabilir. Her bir kaynağın etkisini inceleyebilme kabiliyeti, sistemlerin analizinde esneklik sunar.
Yöntemin dezavantajları ise şu şekildedir:
- Kaynak Sayısına Bağlı İş Yükü: Devredeki kaynak sayısı arttıkça, teoremin uygulanması daha fazla hesaplama gerektirir. Her bir kaynak için ayrı analiz yapılması, özellikle karmaşık devrelerde zaman alıcı olabilir.
- Sadece Lineer Sistemlerde Geçerlilik: Süperpozisyon Teoremi, yalnızca lineer devreler ve elemanlar için geçerlidir. Lineer olmayan devrelerde, teoremin uygulanabilirliği sınırlıdır.
- Tüm Değişkenlerin Yeniden Hesaplanması: Her kaynak ayrı ayrı analiz edildiği için, tüm devre değişkenlerinin (akım, gerilim vb.) her defasında yeniden hesaplanması gerekir. Bu durum, hızlı çözüm gerektiren uygulamalarda dezavantaj oluşturabilir.
Daha önce değindiğimiz gibi, Süperpozisyon Teoremi'nin Thevenin ve Norton Teoremleri ile yakın ilişkisi vardır. Ancak, bu yöntemler bir devreyi daha az adımda analiz etmek için kullanılabilirken Süperpozisyon Teoremi daha fazla adım ve işlem gerektirebilir. Düğüm ve mesh analizleri ise tüm kaynakları aynı anda değerlendirdiğinden daha karmaşık devrelerde daha verimli olabilir.
Modern Uygulamalar ve Teknolojiler
Süperpozisyon Teoremi, elektrik ve elektronik mühendisliğinde klasik bir analiz yöntemi olsa da, modern teknolojilerde ve uygulamalarda hâlâ geçerliliğini korumaktadır. Özellikle lineer sistemler üzerine kurulu yeni nesil teknolojilerde, teoremin temelleri hem analiz hem de tasarım süreçlerinde kullanılmaktadır. Daha önce bahsettiğimiz kullanım alanları ve avantajları doğrultusunda, teoremin modern dünyadaki uygulamalarını özetleyebiliriz.
Süperpozisyon Teoremi modern güç elektroniği uygulamalarında, özellikle farklı kaynakların bir arada çalıştığı hibrit enerji sistemlerinde kullanılır:
- Güneş ve Rüzgâr Enerjisi Entegrasyonu: Bu sistemlerde her enerji kaynağının şebeke üzerindeki etkisini ayrı ayrı analiz ederek optimum enerji yönetimi sağlanabilir.
- Akıllı Şebekeler: Akıllı enerji sistemlerinde, farklı kaynakların etkileri süperpozisyon kullanılarak değerlendirilir.
Ek olarak modern haberleşme sistemlerinde birden fazla sinyalin aynı ortamı paylaştığı durumlarda Süperpozisyon Teoremi, sinyal analizi için temel bir araçtır:
- 5G ve Kablosuz Haberleşme Sistemleri: Süperpozisyon ilkeleri, birden fazla frekans bileşeninin birleştirildiği ve ayrıştırıldığı sistemlerde kullanılır.
- Anten Tasarımı: Çoklu giriş ve çıkış sistemlerinde (MIMO), her bir kaynağın anten üzerindeki etkisi süperpozisyon ile analiz edilir.
Elektronik devre tasarımında, özellikle analog devrelerde, kaynakların etkilerinin ayrı ayrı değerlendirilmesi tasarım sürecinde yol göstericidir. Modern simülasyon araçlarında Süperpozisyon Teoremi'ne dayalı hesaplamalar kullanılarak daha karmaşık sistemlerin analiz edilmesi sağlanır.
Robotik sistemlerde birden fazla bağımsız kontrol kaynağının etkisi Süperpozisyon Teoremi ile analiz edilir:
- Sensör Füzyonu: Robotlarda farklı sensörlerin çıktıları, sistem davranışını optimize etmek için süperpozisyon yöntemiyle değerlendirilir.
- Güç Dağıtım Sistemleri: Otonom sistemlerde farklı kaynaklardan gelen enerjinin etkisi bu yöntemle analiz edilir.
Süperpozisyon ilkesi, akustik mühendisliğinde birden fazla ses kaynağının etkisini analiz etmek için de uygulanır:
- Gürültü Engelleme Sistemleri: Farklı gürültü kaynaklarının etkilerinin ayrıştırılması için kullanılır.
- Konser ve Ses Sistemleri: Birden fazla hoparlörden gelen seslerin dinleyici üzerindeki etkisi analiz edilir.
Eğitimdeki Yeri ve Önemi
Süperpozisyon Teoremi, yalnızca bir devre analizi yöntemi değil, aynı zamanda mühendislik eğitiminde öğrencilerin temel kavramları anlamasını kolaylaştıran bir araçtır. Daha önce bahsettiğimiz matematiksel temeller, avantajlar ve modern uygulamalar göz önüne alındığında, bu teoremin eğitimdeki rolü kritik bir öneme sahiptir. Yöntemin bazı faydaları şöyle sıralanabilir:
- Temel Kavramları Öğretmek: Süperpozisyon Teoremi, öğrencilerin lineerlik, bağımsız kaynaklar ve devre çözümleme gibi elektrik mühendisliğinin temel ilkelerini kavramalarına yardımcı olur. Bu teorem, teorik derslerin yanı sıra laboratuvar çalışmalarıyla desteklenerek öğrencilere gerçek dünyadaki sistemlerin nasıl analiz edildiğini öğretir.
- Karmaşık Devrelerin Anlaşılmasını Kolaylaştırmak: Elektrik ve elektronik mühendisliği müfredatında, özellikle birden fazla kaynağa sahip karmaşık devrelerin çözümünde, Süperpozisyon Teoremi basitleştirici bir yöntem olarak sunulur. Bu, öğrencilere karmaşık sistemlerin daha sade adımlarla anlaşılabileceğini gösterir.
- Diğer Yöntemlere Geçiş İçin Bir Köprü: Teorem, Thevenin, Norton ve düğüm analizi gibi diğer yöntemlerin öğrenilmesi için bir köprü görevi görür. Öğrenciler, Süperpozisyon Teoremi'ni öğrendiklerinde, diğer analiz yöntemlerini daha kolay anlayabilir ve bu yöntemleri daha etkin bir şekilde uygulayabilir.
- Teoriden Pratiğe Geçiş: Öğrenciler, süperpozisyonu kullanarak devre çözümlemede yalnızca teorik bilgilerle sınırlı kalmaz, aynı zamanda simülasyon yazılımları ve gerçek devrelerde bu yöntemi uygulayarak pratik beceriler kazanır. Bu sayede teori ile uygulama arasında bir bağ kurarlar.
- Eleştirel Düşünme ve Problem Çözme Becerilerini Geliştirmek: Süperpozisyon Teoremi, öğrencileri devrelerdeki her bir kaynağın etkisini ayrı ayrı analiz etmeye yönlendirir. Bu süreç, problem çözme becerilerini geliştirmenin yanı sıra, sistematik ve eleştirel bir düşünme yaklaşımını teşvik eder.
Geleneksel eğitim materyallerinin yanı sıra, modern teknolojiler ve simülasyon araçları ile teoremin öğretilmesi, geleceğin mühendislerini yetiştirmede kritik bir rol oynar. Öğrenciler bu teoremi öğrendikten sonra aşağıdaki üç temel kazanımı elde eder:
- Devre analizinde temel bir yaklaşımı benimser.
- Karmaşık problemleri basitleştirme becerisi kazanır.
- Modern mühendislik uygulamalarını daha iyi anlar.
Bu bağlamda Süperpozisyon Teoremi, mühendislik eğitiminde hem teorik hem de pratik bir araç olarak vazgeçilmez bir yer tutar. Öğrencilerin, teoremin kapsamını anlamaları ve diğer yöntemlerle ilişkilerini kavramaları, onları daha donanımlı birer mühendis yapar.
Son Söz: Süperpozisyon Teoremi'nin Önemi ve Geleceği
Süperpozisyon Teoremi, elektrik ve elektronik mühendisliği dünyasında hem klasik hem de modern bir araç olarak kendine sağlam bir yer edinmiştir. Bu yazıda ele aldığımız gibi, teorem sadece bir analiz yöntemi olarak değil, aynı zamanda mühendislik eğitimi, modern uygulamalar ve problem çözme süreçlerinde temel bir rehberdir.
Lineer sistemlerin analizindeki güçlü yanları, farklı kaynakların etkilerinin ayrıştırılmasını sağlayarak devre davranışlarını anlamamıza yardımcı olur. Ancak teoremin sadece lineer sistemlerde uygulanabilmesi gibi sınırlamaları, onun başka yöntemlerle birlikte kullanılmasını gerekli kılar. Bu bağlamda Süperpozisyon Teoremi, mühendislik dünyasında yalnız başına bir çözümden ziyade, diğer yöntemlerle entegre edilerek güçlü bir araç haline gelir.
Gelecekte, modern simülasyon yazılımlarının ve yapay zekâ destekli analiz yöntemlerinin gelişmesiyle, Süperpozisyon Teoremi'nin de bu sistemlerde daha verimli bir şekilde kullanılacağı öngörülmektedir. Öğrenciler ve mühendisler için, teoremin temelini ve kullanımını anlamak, hem teorik bilgiyi hem de pratik becerileri geliştirmek açısından büyük bir öneme sahiptir.
Sonuç olarak Süperpozisyon Teoremi, mühendislikte klasik bir yaklaşımdan öte, sürekli gelişen teknolojilerle birlikte değer kazanan temel bir analiz aracıdır. Geçmişten günümüze taşıdığı bilgi ve uygulamalar, gelecekte de elektrik elektronik mühendisliği için vazgeçilmez bir rehber olmaya devam edecektir.
Evrim Ağacı'nda tek bir hedefimiz var: Bilimsel gerçekleri en doğru, tarafsız ve kolay anlaşılır şekilde Türkiye'ye ulaştırmak. Ancak tahmin edebileceğiniz gibi Türkiye'de bilim anlatmak hiç kolay bir iş değil; hele ki bir yandan ekonomik bir hayatta kalma mücadelesi verirken...
O nedenle sizin desteklerinize ihtiyacımız var. Eğer yazılarımızı okuyanların %1'i bize bütçesinin elverdiği kadar destek olmayı seçseydi, bir daha tek bir reklam göstermeden Evrim Ağacı'nın bütün bilim iletişimi faaliyetlerini sürdürebilirdik. Bir düşünün: sadece %1'i...
O %1'i inşa etmemize yardım eder misiniz? Evrim Ağacı Premium üyesi olarak, ekibimizin size ve Türkiye'ye bilimi daha etkili ve profesyonel bir şekilde ulaştırmamızı mümkün kılmış olacaksınız. Ayrıca size olan minnetimizin bir ifadesi olarak, çok sayıda ayrıcalığa erişim sağlayacaksınız.
Makalelerimizin bilimsel gerçekleri doğru bir şekilde yansıtması için en üst düzey çabayı gösteriyoruz. Gözünüze doğru gelmeyen bir şey varsa, mümkünse güvenilir kaynaklarınızla birlikte bize ulaşın!
Bu makalemizle ilgili merak ettiğin bir şey mi var? Buraya tıklayarak sorabilirsin.
Soru & Cevap Platformuna Git- 5
- 2
- 2
- 1
- 1
- 0
- 0
- 0
- 0
- 0
- 0
- 0
- V. Illingworth. (2001). The Penguin Dictionary Of Physics. ISBN: 9780140514599. Yayınevi: Penguin Books.
- ^ a b c D. Irwin, et al. (2024). Temel Mühendislik Devre Analizi / Basic Engineering Circuit Analysis. ISBN: 9786051334257. Yayınevi: Nobel Akademik Yayıncılık.
- ^ A. B. Yıldız. Elektrik Devreleri 2 Teori Ve Çözümlü Örnekler. ISBN: 9786057858405. Yayınevi: Umuttepe Yayınları.
- R. Mersereau, et al. (2005). Circuit Analysis: A Systems Approach. ISBN: 9780130932242. Yayınevi: Pearson Education.
- M. Nahvi, et al. (2017). Schaum's Outline Of Electric Circuits 7E. ISBN: 9781260011968. Yayınevi: McGraw Hill Education.
- J. Kang. (2017). Electric Circuits. ISBN: 9781305635210. Yayınevi: Cengage Learning.
- ^ H. M. Edwards. (1995). Linear Algebra. ISBN: 9780817637316. Yayınevi: Springer. sf: 78.
- J. Stewart. (2008). Calculus : Early Transcendentals. ISBN: 9780495011668. Yayınevi: Thomson Brooks/Cole.
- ^ L. Evans. (2010). Partial Differential Equations, Second Edition. American Mathematical Society. doi: 10.1090/gsm/019. | Arşiv Bağlantısı
- ^ C. L. Phillips, et al. (2008). Signals, Systems, And Transforms (4 Ed.). ISBN: 9780131989238. Yayınevi: Pearson.
- ^ H. J. Bessai. Mimo Signals And Systems. ISBN: 9781489993670. Yayınevi: Springer.
- ^ O. Alkın. (2014). Signals And Systems: A Matlab® Integrated Approach. ISBN: 9781466598539. Yayınevi: CRC Press.
- ^ a b D. Sundararajan. Signals And Systems. Alındığı Tarih: 1 Aralık 2024. Alındığı Yer: SpringerLink doi: 10.1007/978-3-031-19377-4. | Arşiv Bağlantısı
- ^ a b M.J. Roberts. (2017). Signals And Systems: Analysis Using Transform Methods & Matlab. ISBN: 9780078028120. Yayınevi: McGraw-Hill Higher Education. sf: 131,133-134.
- A. Celal. Süper Pozisyon Teoremi. (15 Haziran 2020). Alındığı Tarih: 1 Aralık 2024. Alındığı Yer: Diyot | Arşiv Bağlantısı
- A. Zengin. Süperpozisyon Teoremi Nedir?. (16 Eylül 2020). Alındığı Tarih: 1 Aralık 2024. Alındığı Yer: Elektrikport | Arşiv Bağlantısı
- R. C. Dorf, et al. (1993). Pocket Book Of Electrical Engineering Formulas. ISBN: 9780849344732. Yayınevi: CRC Press.
- G. P. Tolstov. (1976). Fourier Series. ISBN: 9780486633176. Yayınevi: Courier Corporation.
Evrim Ağacı'na her ay sadece 1 kahve ısmarlayarak destek olmak ister misiniz?
Şu iki siteden birini kullanarak şimdi destek olabilirsiniz:
kreosus.com/evrimagaci | patreon.com/evrimagaci
Çıktı Bilgisi: Bu sayfa, Evrim Ağacı yazdırma aracı kullanılarak 31/10/2025 02:44:52 tarihinde oluşturulmuştur. Evrim Ağacı'ndaki içeriklerin tamamı, birden fazla editör tarafından, durmaksızın elden geçirilmekte, güncellenmekte ve geliştirilmektedir. Dolayısıyla bu çıktının alındığı tarihten sonra yapılan güncellemeleri görmek ve bu içeriğin en güncel halini okumak için lütfen şu adrese gidiniz: https://evrimagaci.org/s/19109
İçerik Kullanım İzinleri: Evrim Ağacı'ndaki yazılı içerikler orijinallerine hiçbir şekilde dokunulmadığı müddetçe izin alınmaksızın paylaşılabilir, kopyalanabilir, yapıştırılabilir, çoğaltılabilir, basılabilir, dağıtılabilir, yayılabilir, alıntılanabilir. Ancak bu içeriklerin hiçbiri izin alınmaksızın değiştirilemez ve değiştirilmiş halleri Evrim Ağacı'na aitmiş gibi sunulamaz. Benzer şekilde, içeriklerin hiçbiri, söz konusu içeriğin açıkça belirtilmiş yazarlarından ve Evrim Ağacı'ndan başkasına aitmiş gibi sunulamaz. Bu sayfa izin alınmaksızın düzenlenemez, Evrim Ağacı logosu, yazar/editör bilgileri ve içeriğin diğer kısımları izin alınmaksızın değiştirilemez veya kaldırılamaz.
 
             
             
       
           
                 
       
                   
                   
                   
                   
                   
                   
                   
                   
                   
                   
                   
                  