TAM OTONOM CASUS SU ALTI ARACI
Teknolojik Tasarım

- Blog Yazısı


GİRİŞ
Son yıllarda ülkeler teknolojilerinin gelişmişliği ile ön plana çıkmaktadır. Bunun sonucunda gelişmiş ülkeler arasında teknolojik rekabet oluşmuş ve teknolojisi güçlü olan ülkeler her alanda ön sıralara geçmeye başlamıştır. Değişen Dünya düzeninde güncel kalma çabası da ülkeleri teknolojik gelişmelere ve projelere muhtaç kılmıştır. Özellikle askeri istihbarat, tehdit algılama ve önleme alanında teknoloji büyük önem arz etmektedir. İstihbarat alanında ülkeler birçok teknolojik araç üretmelerine rağmen su altında yapılan gelişmeler hava ve karadan daha az sayıdadır. Bu durum da ülkelerin su altı istihbarat alanında gelişime muhtaç olduğunu göstermektedir.
Projenin amacı; koordinatları belli bir noktaya ulaşabilen, rotası üzerinde herhangi bir noktadan görüntü alabilen ve aldığı görüntüyü işleyebilen, bir tehdit algıladığında ise kendini kanatları yardımıyla su üstüne fırlatıp bir süre süzüldükten sonra tekrar suya dalarak tehditten kurtulabilen, tam otonom ve GPS’siz casus su altı aracı üretmektir.
Bu doğrultuda gerekli araştırmalar yapıldıktan sonra bir model oluşturulmuş, model online platformda gerekli analizlere sokulduktan sonra 3D yazıcı ile maket olarak bastırılmıştır. Üretim maliyeti düşük olması sebebiyle ekonomik bir modeldir. Model üzerine Deneyap Kart kullanılarak elektronik devre kurulmuştur. Casus balık koordinatları belli bir noktaya GPS’siz ve tam otonom şekilde ulaşıp üzerindeki kamerası ile görüntü alarak gönderildiği noktaya tekrar geri dönebilmektedir. Isparta, Kozluca Şehit Göksel Koç Baraj’ında yapılan su altı ve su üstü testleri sonucunda modelin tam otonom hareket ve kaçış manevralarını başarılı bir şekilde gerçekleştirdiği görülmüştür.
Otonom Araçlar
Otonom araçlar hedef noktaya ulaşabilecek, etrafında olan olayları kendine göre yorumlayabilecek ve gelişen olaylara karşı tedbirini alıp tepki verebilecek, görevini başarıyla gerçekleştirecek ve tüm bunları hiçbir insan müdahalesine gerek kalmadan kendi başına yapacak şekilde kodlanmış ve üretilmiş araçlardır.[1]
Otonom Olmanın Faydaları
Otonom araçlar insansız oldukları için tehdit teşkil eden durumlarda herhangi bir can kaybı yaşanmaz. Kontroller yapay zeka tarafından yapıldığından dolayı hata payı insana bağlı çalışan araçlardan daha düşük olur, bu nedenle daha güvenilirdir. Dışarıdan herhangi bir emir veya komut gerektirmedikleri için sürekli ve zahmetsiz çalışabilirler. [1]
Askeri Alanda Su Altı Casusluğun Önemi
Savaşlarda başarılı sonuçların alınabilmesi için ülkenin amaç, çıkar ve yeterlilikleriyle uyumlu olan stratejilerin geliştirilmesi ne kadar önemliyse; bu stratejilerin oluşturulması için gerekli olan bilgilere ulaşılması ve bu bilgilerin kapsamlı bir değerlendirme sürecinden geçirilerek anlamlandırılması da bir o kadar önemlidir. Bu doğrultuda, savaş stratejilerinin belirlenebilmesi için devletlerin güçlü bir istihbarat ağına sahip olmaları gerekmektedir. İstihbarat ağı da güçlü istihbarat araçları ile sağlanır. Ülkelerin çeşitli istihbarat toplama yöntemlerinden biri de su altı casusluğudur. Ülkelerin su altı istihbarat ağlarını geliştirmeleri sonucunda istihbarat toplanması daha kolay ve hızlı olacaktır.[2]
Bazı Su Altı Otonom Araç Çalışmaları
Ülkeler karada ve havada olduğu gibi su altında da birbiri ile rekabet halindedir. Otonom araç kullanımının son yıllarda artması üzerine çeşitli su altı otonom araç çalışmaları yapılmıştır.
- “Advanced Navigation” tarafından üretilen “Hydrus” su altında otonom bir şekilde veri toplayabilmektedir ancak güvenlik yönü zayıftır. Tehdit karşısında kaçış mekanizmasına sahip değildir ve casus olarak kullanılamaz.[3]
- Boston Engineering su altı otonom çalışmaları yapmıştır ancak çalışmaları güvenlik amaçlı olduğu için hem boyut olarak hem de GPS kullanmaları nedeniyle fark edilme ihtimalleri yüksek ve manevra yetenekleri zayıftır.[4]
GPS’siz Çalışmanın Faydaları
GPS ile çalışan araçlar yaydıkları sinyallerin uydular tarafından alınması ile yerlerini tanımlarlar. Ancak bu yöntem ile sadece uydu değil istenmeyen alıcılara da bilgi verilebilir. Eğer bir casus araç yapmak isteniyorsa aracın GPS’siz olması büyük bir avantajdır çünkü casusluğun öncelikli riski olası savunma mekanizmaları tarafından yakalanmaktır. GPS’siz çalışma ise bu riski minimalize ederek daha güvenli çalışma imkânı sunar.[5]
Torpidolar ve Türleri
Pervanesi ve dümeni bulunan torpidoların görevi su altındaki hedeflere kitlenerek onları imha etmektir.
- Düz Koşucu Torpidolar: Düz koşucu torpidolarda hedef arama sistemi yoktur. Yeniden saldırı yeteneğine sahip olmayan düz koşucu torpidolar kısa mesafede etkilidir. Manevralar veya sert öldürme yöntemleriyle karşılık verilebilir.
- Tel Güdümlü Torpidolar: Torpido tel güdümlü olarak aracın çevresine gidecek; pasif ve aktif olmak üzere gizli aramalar gerçekleştirecektir. Özel tasarlanmış güdümlü tel sistemi, torpido ile hedef arasında iki yönlü veri alışverişini sağlayarak savaş gücünü en üst seviyeye çıkarmaktadır.
- Akustik Güdümlü Torpidolar: Hedefinin karakteristik sesini dinleyerek ve sonar kullanarak hedefleme yapar. Orta menzilli kullanım için uygundur. [6]
Torpidoya Karşı Alınabilecek Tedbirler ve Yakalanma İhtimalinin Azaltılması
Torpidolara karşı birçok tuzak mekanizması mevcuttur fakat modern torpidolar bu tuzakları bir süre sonra tespit eder. Anti-torpido sistemleri ile torpidoyu etkisiz hale getirmek mümkündür ancak küçük boyutlu sistemlerin böyle bir şey yapması mümkün değildir. Torpidolardan kurtulmanın bir yolu da torpidonun bataryası bitene kadar aradaki mesafeyi korumaktır. Bu mesafe koruma işlemi dikey veya yatay manevralarla sağlanır.[7]
MEKANİK YÖNTEM
Tasarım yapılırken öncelikle Kırlangıç balığı incelenmiştir. İnceleme sonucunda balığın özelliklerine göre bir tasarım çizgisi oluşturulmuştur. Oluşturulan çizgi ve yapılan analizler ile tasarımın ana hatları kesinlik kazanmıştır. Sonrasında kanat, kamera ve motor bölümlerinin sürüklenme katsayısı, kaldırma katsayısı, yapısal dayanıklılık ve dinamik akış analizleri yapılmıştır. Çıkan sonuçlara göre alternatif tasarımlar yapılarak tekrardan analiz işlemleri uygulanmıştır. Böylece ideal geometriye ulaşılmıştır. İdeal geometri oluşturulduktan sonra hareketi sağlayacak olan elektronik malzemelerin yuvaları ve bağlantı noktaları tasarımın ve malzemelerin boyutlarına uygun bir şekilde eklenmiştir. Malzeme yerleri eklendikten sonra tasarıma tekrardan analizler yapılmıştır. Analizlerin sonuçları ideal olduğu zaman genel tasarım tamamlanmıştır. Tasarımlar FUSION 360 ve analizler ANSYS yazılımları üzerinden yapılmıştır. Tasarım aşaması sona erdiğinde nihai ürün baskı sürecine girmiştir. 3D baskı ile toplam 9 parça olarak üretilmiştir. Üretim malzemesi olarak PLA plastik kullanılmıştır. Üretim ile paralel olarak elektronik malzemelerin bağlantıları yapılmış ve kodları yazılmıştır. Gövde ile elektronik kısım birleştirilerek test modeli oluşturulmuştur. Yapılan modelin barajda test edilerek istenilen değerleri sağlayıp sağlamadığı kontrol edilme aşamasındadır.
Prototip üretiminde PLA plastik kullanılmasının öncelikli sebebi kolay basılabilmesidir. PLA’nın darbe direnci ABS plastiğe göre daha düşüktür ama bu değerin yeterli olduğu yapılan testler sonucunda kanıtlanmıştır. PLA’nın fiyatı ABS’ye göre daha düşüktür, bu durum prototipin maliyetini azaltmaktadır. PLA yüksek ısılara dayanamamaktadır ama deniz ortamında suyun sıcaklığı değişken ve yüksek olmadığı için tasarıma olumsuz bir etkisi bulunmamaktadır.
Evrim Ağacı'nın çalışmalarına Kreosus, Patreon veya YouTube üzerinden maddi destekte bulunarak hem Türkiye'de bilim anlatıcılığının gelişmesine katkı sağlayabilirsiniz, hem de site ve uygulamamızı reklamsız olarak deneyimleyebilirsiniz. Reklamsız deneyim, sitemizin/uygulamamızın çeşitli kısımlarda gösterilen Google reklamlarını ve destek çağrılarını görmediğiniz, %100 reklamsız ve çok daha temiz bir site deneyimi sunmaktadır.
KreosusKreosus'ta her 50₺'lik destek, 1 aylık reklamsız deneyime karşılık geliyor. Bu sayede, tek seferlik destekçilerimiz de, aylık destekçilerimiz de toplam destekleriyle doğru orantılı bir süre boyunca reklamsız deneyim elde edebiliyorlar.
Kreosus destekçilerimizin reklamsız deneyimi, destek olmaya başladıkları anda devreye girmektedir ve ek bir işleme gerek yoktur.
PatreonPatreon destekçilerimiz, destek miktarından bağımsız olarak, Evrim Ağacı'na destek oldukları süre boyunca reklamsız deneyime erişmeyi sürdürebiliyorlar.
Patreon destekçilerimizin Patreon ile ilişkili e-posta hesapları, Evrim Ağacı'ndaki üyelik e-postaları ile birebir aynı olmalıdır. Patreon destekçilerimizin reklamsız deneyiminin devreye girmesi 24 saat alabilmektedir.
YouTubeYouTube destekçilerimizin hepsi otomatik olarak reklamsız deneyime şimdilik erişemiyorlar ve şu anda, YouTube üzerinden her destek seviyesine reklamsız deneyim ayrıcalığını sunamamaktayız. YouTube Destek Sistemi üzerinde sunulan farklı seviyelerin açıklamalarını okuyarak, hangi ayrıcalıklara erişebileceğinizi öğrenebilirsiniz.
Eğer seçtiğiniz seviye reklamsız deneyim ayrıcalığı sunuyorsa, destek olduktan sonra YouTube tarafından gösterilecek olan bağlantıdaki formu doldurarak reklamsız deneyime erişebilirsiniz. YouTube destekçilerimizin reklamsız deneyiminin devreye girmesi, formu doldurduktan sonra 24-72 saat alabilmektedir.
Diğer PlatformlarBu 3 platform haricinde destek olan destekçilerimize ne yazık ki reklamsız deneyim ayrıcalığını sunamamaktayız. Destekleriniz sayesinde sistemlerimizi geliştirmeyi sürdürüyoruz ve umuyoruz bu ayrıcalıkları zamanla genişletebileceğiz.
Giriş yapmayı unutmayın!Reklamsız deneyim için, maddi desteğiniz ile ilişkilendirilmiş olan Evrim Ağacı hesabınıza üye girişi yapmanız gerekmektedir. Giriş yapmadığınız takdirde reklamları görmeye devam edeceksinizdir.

Biyomimikri
Kırlangıç balığı laboratuvarda incelenmiştir. Öncelikle gövde ve kanat yapısına bakılmıştır. İskelet yapısının ön kısımdan arka kısma doğru kavisli bir yapıda olduğu gözlenmiştir. İskeletin orta eksenin ön kısmında bulunan kavis arkaya göre daha yüksek eğimlidir. Kanatların konumu gövdenin orta eksenin daha önünde olduğu gözlemlenmiştir. Yapılan gözlem sonuçlarına göre ana tasarım çizgisi oluşturulmuştur.

İnceleme sonucunda FUSION 360 üzerinden ilk modelin ana gövdesi oluşturulmuştur. Gövde elektronik malzemeler göz önünde bulundurularak yapılmıştır. Yapılan bu tasarıma ANSYS yazılımında analizler yapılmıştır. Analizlere bakılarak tasarımın olumlu ve olumsuz yönleri belirlenmiştir.
Kanat Tasarımı
Gövde tamamlandıktan sonra kanat tasarımına geçilmiştir. Öncelikle kanatın ölçüleri oluşturulmuştur. Ölçüler balığın kanat uzunluklarına göre orantılı olarak yapılmıştır. Kanadın ana ölçüleri Uzunluk 242mm x Genişlik 112.5mm x En 30mm belirlendikten sonra kanadın iç destek sütunları çizilmiştir. Ağırlığı azaltmak (210g) için kanadın iç yapısı boşluklu bir yapıda tasarlanmıştır. İlk tasarımda kanat Low Speed ULM profilinde çizilmiştir. Kanadın ANSYS üzerinden analizleri yapıldığı zaman kaldırma ve sürüklenme kuvvetlerinin istenilen değerlerden çok yüksek olduğu görülmüştür. Bunun sonucunda simetrik bir kanat yapısı tasarlanarak motor kullanılarak kanatlara hücum açısı verilmiştir. Motorlar ile kaldırma ve sürüklenme kuvvetleri istenilen değerlerde tutulmuştur.

Kanat Analizi
Kanat ve gövde tasarımları belirlendikten sonra parçalar birleştirilerek ANSYS üzerinden akışkan analizi, yapısal dayanıklılık, kaldırma, sürüklenme kuvvetleri ve itme moment analizleri yapılmıştır. Sonuçlarına göre bu değerlerin dağılımları grafik ve simülasyon olarak hazırlanmıştır. Kanatlar simetrik bir profilde olduğu için 2 derece iken kaldırma kuvveti, Bernoulli İlkesinden dolayı sıfıra çok yakın bir değerdir. Hareket halindeyken aracın derinliğini ayarlamak için kanatlara belirli açılar verilerek aşağı veya yukarı yönlü hareket sağlanacaktır. Verilen açılara göre kanadın sürüklenme ve kaldırma kuvvetleri hesaplanmıştır.[8]


Hareket halindeyken dönüşleri sağlamak için 2 yöntem bulunmaktadır. Birincisi, sağa dönmek için sol kanadı sabit tutup sağ kanadı 6 derece kadar kaldırarak sağ taraftaki kaldırma kuvvetini arttırmaktır. Bunun sonucunda aracın dengesi sağ yönünde bozulmuş olmaktadır. Bu daha kavisli bir dönüş sağlamaktadır. İkincisi, hızlı bir dönüş için sol kanadı kaldırıp sağ kanadı indirerek dönüş sağlamaktır. Böylece kanatlar arasındaki kuvvet farkı artarak dönüş daha keskin bir hale getirilmiştir.
Hareket sırasında aracın dönüşünü sağlamak için kanatların açısı değiştirilmektedir. Değişim sonucunda kanatlar arasındaki kaldırma ve sürüklenme kuvvetleri arasında fark oluşmaktadır. Oluşan fark iki taraf arasındaki çizgisel hızı değiştirecektir. Bunun sonucunda çizgisel hızın az olduğu tarafa doğru bir hareketi gerçekleştirilecektir. Kanatlarda oluşan değişim aşağıdaki tabloda verilmiştir.



Su Geçirmez Fırçasız Motor
Tasarımın gövdesinin alt bölümünde gövde çapının %10 uzunluğunda bir girinti oluşturulmuştur. Girinti tüm gövde boyunca devam etmektedir. Girinti bölümüne su geçirmez fırçasız motor için bir yuva tasarımı eklenmiştir. Girinti yapıp motor yuvası ekleyerek modelin dinamik akış geometrisini bozulmasının önüne geçilmiştir. Motor seçiminde sürüklenme kuvveti ve balığın ağırlığı dikkate alınmıştır. Bu değerleri karşılayabilecek bir motor seçilmiş ve motorun dönüş sayısı ve pervane geometrisine göre ANSYS üzerinden pervane itki analizi yapılmıştır. Bu itki değerleri farklı dönüş sayılarında yapılarak bir tablo oluşturulmuştur. Oluşan tablodaki itki değerleri ve belirli hızlarda araca etki eden sürüklenme kuvveti karşılaştırılarak motorun çalışma yüzdesi belirlenmiştir.

Motor Dönüş Hızı Belirlenmesi
Motor seçiminde 20.000 RPM gücünde su geçirmez fırçasız bir motor tercih edilmiştir. 20.000 RPM çok yüksek bir dönüş hızı olduğu için itki kuvveti fazla olmaktadır. 20.000 RPM değeri hava ortamında sağlanabilmektedir. Çünkü havanın yoğunluğu dönüş sırasında pervane üzerinde yüksek basınç oluşturmamaktadır. Motoru aynı pervane ile su altında çalıştırdığımızda en fazla 3.500 RPM olarak kullanılabilmektedir. 3.500 RPM üzerindeki değerler pervanede yüksek basınç oluşturacağından pervane parçalanmaktadır. Motorun itki kuvveti su içerisinde 0-3.500 RPM aralığında hesaplanmıştır. İtki tablosu ve pervane basınç analizleri aşağıdaki grafiklerde bulunmaktadır.

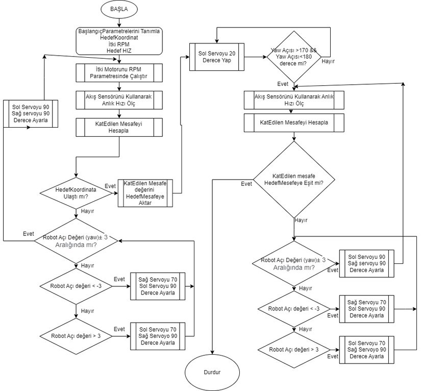
GPS'siz Konum Belirleme
Modelde GPS bulunmadığı için rotasını kendi algoritmasıyla oluşturmaktadır. Rotayı oluşturabilmesi için aracın su içerisindeki hızının saniyelik olarak bilinmesi gerekmektedir. Suya göre hızı ölçmek için akış sensörü kullanılmıştır. Akış sensöründen saniyelik olarak geçen su L/dk cinsinden alınmaktadır. Bu değer m/s cinsine dönüştürülmektedir. Gelen değer balığın 1 saniyede metre cinsinden aldığı yola eşit olmaktadır. Değerler toplanarak istenilen yönde kaç metre gittiğini algılayabilmektedir. Bunun sonucunda A noktasından B noktasına kaç saniyede gittiğini ve kaç metre yol aldığını belirlemektedir. Değerler sonucunda sürekli olarak bir rota oluşturmaktadır.

Görüntü İşleme
Gövdenin üst kısmında kamera bölümü bulunmaktadır. Kamera yuvası çıkarılabilir bir yapıda tasarlanmıştır. Kullanılan kamera modeline göre yuva değiştirilerek araca eklenebilir. Modelde Deneyap Kamera kullanılmıştır. Kamera kızılötesi görüş özelliğine sahiptir. Kameradan alınan görüntüler sayesinde her türlü ışık durumunda veri elde edilebilmektedir. Veriler aracın içerisinde kayıt edilecektir. Gelen görüntüler üzerinden etrafta bulunan unsurlar ayıklanarak değerlendirilecektir. Görüntüler yapay zekâ ile de ayıklanabilir nitelikte olacaktır.
Görüntü işleme için Python, OpenCV ve YOLO adlı algoritma kullanılmıştır. OpenCV görüntü işleme için kullanılan en yaygın Python kütüphanesidir. YOLO ise konvansiyel sinir ağları ile obje algılama algoritmasıdır. YOLO, diğer algoritmalara kıyasla çok hızlı ve yaygın olması sebebiyle tercih edilmiştir. Algoritma ile birlikte balık objesi üzerine önceden eğitilmiş bir model kullanılmıştır. Sıfırdan model eğitilmemesinin sebebi kaynak ve zaman kısıtlamasıdır.
Bu teknolojiler kullanılarak geliştirilen yazılım ile balık tespit edilir ve işaretlenir. Algoritma aynı zamanda tespit ettiği balık için bir "Confidince" değeri, yani objenin doğru tanındığına dair kesinlik ölçütü verir. Bu değer ne kadar yüksekse, objenin doğru bir şekilde tanımlanmış olma ihtimali o kadar yüksektir.


Sızdırmazlık
Su sızdırmazlığını sağlamak için gövde iki parça olarak üretilmiştir. Birincisi ön gövde ikincisi arka gövdedir. Gövdeler arasında 20mm uzunluğunda omuzluk uzunluğu (ing: "Shoulder Lenght") bulunmaktadır. Birbirine geçirilip 6 adet 3mm vida ile gövdeler birbirine sabitlenir. Sabitleme sırasında iki gövde arasına lastik koyulur böylece su sızdırmazlık sağlanmaktadır. Kamera bölümünün gövdeye bağlantısı sıkı geçme olarak tasarlanmıştır. Böylece su sızdırmazlık sağlanmıştır. Kanat kısımlarında da sıkı geçme toleransı kullanılmıştır. Kanatlarda devamlı hareket olduğu için daha düşük tolerans kullanılmıştır. Kanat kısımları hareketli olduğu için bağlantı noktasından içeriye su girme ihtimali çok yüksektir. Bu sebeple kullanılan servo motorlar su geçirmez ve 20 kilogram gücündedir. Giren suyun iç bölümde bulunan elektronik kısıma gitmesini engellemek için servoların etrafına bir kasa tasarlanmıştır. Suyun geçişini önlemek için kasaya kapak tasarlanmıştır. Servo yerine 4 vida ile montajlanmaktadır sonra kapak 4 vida ile sabitlenmektedir. Servo bağlantıları X su geçirmez bağlantı aracı ile yapılmaktadır.
Kuyruk kısmında yapılan testlere göre yuvarlama oranı ve boyutları ayarlanmıştır. Bunun sonucunda aracın arka kısmında sabit bir kuyruk bölümü oluşturulmuştur. Kuyruk sayesinde aracın ön tarafından gelen akışkanın iki tarafa eşit bir şekilde dağıtılmasıyla denge sağlanmaktadır. Aynı zamanda kuyruk sayesinde dış görünüş olarak balık geometrisine uygun hale getirilmiştir.
Montaj Stratejisi
Montaj stratejisi olarak öncelikle ön gövdede bulunan akış ölçer yuvasına yerleştirilir ve bağlantıları gövdenin içerisine aktarılır. Onun üst kısmında bulunan motor yuvasına motor yerleştirilir ve bağlantıları iç kısma aktarılır. Sonrasında ana motoru kontrol eden su geçirmez ESC modülü yerleştirilir ve bağlantıları yapılır. Batarya ESC üzerine yerleştirilir ve bağlantıları tamamlanır. Akış sensörünün bağlantıları Deneyap kartına eklenir. Sonrasında servolar yerleştirilir bağlantıları yapılır ve kapaklar sabitlenerek tamamlanır. IMU içerisinde kullandığımı GY-85 modüllerinden 3 tanesi yapılan yuvalara sabitlenir ve bağlantıları tamamlanır. Kamera üst taraftan yerleştirilir ve kablo kanalından bağlantıları yapılır. Elektronik kısmın montajı tamamlandıktan sonra ön gövde ile arka gövde birbirine takılır ve vidalar yardımıyla sabitlenir. Sonrasında kanatlar servoların uç bölümüne sabitlenir. Bu aşamalar
sonucunda araç başarılı bir şekilde montajını tamamlar.

Kaçış Manevrası
Tehdit algılandığı zaman model kaçış manevrasını devreye sokmaktadır. Kaçış algoritmasına göre tehdit algılandıktan sonra iki kanadın da açısı artırılır böylece istenilen 45 derece fırlama açısına getirilir. Fırlama açısına geldikten sonra motorların tam güç çalışmasıyla sudan fırlar. Sudan fırlaması sonucunda yatay atış hareketiyle bir süre havada hareket eder. Bu hareketi sonucunda fırlama açısı ile aynı açı değeriyle suya dalar. Böyle tehdit unsurunu aldatmış olur. Manevra sonucunda torpidonun menzilinden bir süreliğine çıkılmaktadır. Torpidoların büyük çoğunluğu enerji kullanımı azaltmak için hedefe yaklaştığı zaman sonarını çalıştırmaktadır. Bu durum torpidonun enerjisini daha verimli kullanmasını sağlamaktadır. Manevranın sürekli yapılması sonucunda torpidonun sonarlarının devamlı çalışması sağlanmaktadır. Böylece torpido yorularak etkisiz hale getirilmektedir.




Aracın hareketi sırasında kanatların tamamını oynatılmasının sebebi oluşabilecek kırılmaların önüne geçmektir. Hava araçlarında genellikle kanadın arka kısmında yön için küçük kanatçıklar olur. Kanatçıklar havada dönüşü sağlamak için yeterli hız farkını oluşturabilmektedir. Suyun ve havanın yoğunluğu çok farklı olduğu için küçük kanatçık şeklindeki bir tasarım üzerinde oluşacak yüklere dayanamamaktadır. Bu sebeple kanatların tamamı hareket ettirilmiştir. Böylece kanadın malzemesi olan PLA Plastik maruz kaldığı kuvvetlere dayanabilmektedir. PLA Dayanımı 7250 psi = 49.986.990 Pascaldır.

Elektronik Yöntem- Yazılımsal Yöntem
- Akış Sensörü (YF-B6): Akış sensörü bir dakikada içerisinden geçen su miktarını litre cinsinden anlık değer vermektedir. Verilen değer işlenerek balığın su içerisindeki hızı m/s cinsinden hesaplanmaktadır. L/dk×a=m^3/s×1/60.000×a → L/dk×a= m_s^2 ×m/s×a, [a=Sensörden gelen değer,〖 m〗_s^2=13^2/1000000] Yukarıda verilen denklem sayesinde sensörden gelen veri anlık olarak m/s cinsine çevrilmektedir. Böylece balığın anlık hızı sürekli ölçülmektedir.
- 9 Eksenli IMU Sensörü (GY-85): 1 adet GY-85 sensörü ile x,y ve z eksenlerindeki açı değerleri hesaplanmaktadır. Gelen değerler ile balığın yön değişimi hesaplanmaktadır. Gelen değerler bize balığın su içerisindeki konumunu vermektedir. Konuma göre servolar yardımıyla kanatların açı değeri değiştirilmektedir. Değişim sayesinde balığın konumu istenilen değerlere getirilmektedir. Başlangıç Değerleri x:0, y:0 ve z:0'dır.
- Su Geçirmez Fırçasız Motor: Motor hava ortamında 20.000 rpm, su içerisinde 3.500 rpm dönüş sayısında çalışmaktadır. Dönüş sayısı ve pervane geometrisi ile balığı 5 m/s hıza çıkarmaya yetecek itki kuvveti oluşturmaktadır. Motorun “Anma gerilimi: 11.1V”, “Anma akımı:17A”, “Anma gücü: 200W” dır.
- Batarya: 11.1V 3S Lipo 6200 mAh 45C batarya kullanılmıştır. Kullanılan sensör ve motorları beslemek için yeterli güce sahiptir. Boyutu ve ölçüleri ile balığın geometrisine uygundur. Motor bağlantısı su geçirmez ESC dönüştürücüsü ile, sensör bağlantıları güç dağıtım kartı "Matek PDB-XT60 Bec 5V & 12V" ile yapılmıştır.
- ESC: Fırçasız motor kontrolü su geçirmez ESC 30a ile sağlanmaktadır. ESC sayesinde motorun ani değişimlerde ve fazla akım gelmesi durumunda zarar görmesini engellenmektedir. Aynı zamanda motor ve batarya arasında bağlantı olarak bataryanın suyla temasını önlemektedir. ESC’ler motorun devir hızını belirlemektedir. Böylece istenilen değerlerde hareket sağlanmaktadır.
- Servo Motor: Çalışma Gerilimi:4.8V-6.8V, Çalışma Hızı: 0.14sn / 60 ° yüksüz, Durma Torku: 21.5 kg / cm değerlerine sahip "DS3218MG" su geçirmez servo kullanılmıştır. Servo seçiminde kanatlara uygulanan kaldırma ve sürüklenme kuvvetleri dikkate alınmıştır.
- Deneyap Kart: Akış sensörü "YF-B6", "ESC", "GY-85" ve Servolar Deneyap Kart’a bağlanmıştır. Bu sensörlerin kontrolü Deneyap Kart ile sağlanmaktadır. Deneyap Kart 3.3V ve 5V çıkış gerilimi, 3.3V – 5.5V giriş gerilimi, tüm dijital çıkış pinleri PWM’i destekler ve üzerinde LSM6DSM ile 3-Eksen Dönüölçer ve 3-Eksen İvmeölçer bulundurmaktadır. Bu özellikleri sayesinde balığın hareketi için gerekli ihtiyaçların hepsini karşılamaktadır.

- Raspberry Pi Kamera: Raspberry Pi Kamera yüksek kaliteli görüntü algılama, 8 megapiksel sabit odak noktalı, 1080p, 720p60 ve VGA90 destekli, Sony IMX219PQ CMOS görüntü algılayıcı ve 15-pin şerit kablo bulundurmaktadır.
Raspberry Pi Kamera’dan sürekli görüntü alınmaktadır. Gelen görüntüler Raspberry Pi 4 üzerinde bulunan SD karta depolanmaktadır. Depolanan görüntüler yukarıda anlatılan görüntü işleme yöntemi ile işlenmektedir. Böylece su altında haritalandırma, gemi veya torpido algılama işlemleri yapılmaktadır.
- Raspberry Pi 4: Broadcom 2711 işlemci, 2-hatlı MIPI CSI kamera portu, USB-C üzerinden 5V güç girişi, Çalışma ortam sıcaklığı: 0 – 50 °C ve İşletim sistemi ve veri depolama için mikro SD kart yuvası bulundurması sebebiyle kamera kontrolünde Raspberry Pi 4 kullanılmıştır.
- Derinlik Sensörü: “5837 Su Basıncı Sensörü MS5837-30BA” modeli derinlik sensörü tercih edilmiştir. Güç 3-5V, iletişim I2C uyumlu olmasından dolayı devrede kullanılmıştır. 2mm hassasiyetinde olması su altındaki rota oluşturma görevindeki hata payını azaltmaktadır. Bu sensörün değerleri ile balığın yukarı aşağı hareketi kontrol edilmektedir.

Pervane ve Akustik Güç Analizi
Orta frekanslı aktif sonar (1kHz-10kHz) frekansları arasında çalışır. Modelin görünmezliğini sağlamak için verilen değerin altında hareket sağlanması gerekmektedir. Bu sebeple modelde kullanılan pervanenin okyanus gürültüsüyle beraber akustik gücü hesaplandı. Bulunan değer yaklaşık olarak 55 Db çıktı. 55 Db ile orta menzilli aktif sonarların menzilinden çıkmaktadır böylece görünmezlik sağlayarak casus hareketi gerçekleştirmektedir.[9]


Modelin uzaktan kontrolünü sağlamak için OTA ve esp32 kullanılarak wifi üzerinden kodlar modele gönderilmiştir. Farklı görevler için hazırlanan kodlar OTA kullanılarak aynı wi-fi bağlantısı üzerinden gönderilmektedir. Görev tamamlanıp model başladığı yere döndüğü zaman kontrol merkezinin bağlı olduğu wi-fi a bağlanarak topladığı görüntü, rota bilgisi, hareket geçmişini ve kullanılan enerji miktarını kontrol merkezine arayüz üzerinden aktarmaktadır. Böylece kontrol merkezi dışında wifi kullanılmadığı için casus olarak görev gerçekleştirilebilmektedir.

BULGULAR
Fusion 360 uygulamasında yapılan tasarımı çalıştırmak için parçalar 3D yazıcıdan çıktı alınmıştır. Üretilen modelin fiyatı 5601 Türk Lirasıdır. Birleşimlerden su girişini engellemek için parçalar arasına yapıştırıcı sürülmüştür. Bu sayede tek seferde tüm sistemler kurulup montaj işlemi gerçekleştirilmiştir.

Hareketi sağlayacak devrenin içinde bulunan Raspberry Pi 4’e kodlar VNC Viewer üzerinden wi-fi ile kablosuz olarak gönderilmiştir. Aynı zamanda Raspberry Pi 4, Deneyap Kartını da aktif hale getirmiştir.
Dışardan kontrol edilerek motor çalıştırılmıştır. Sonrasında Isparta, Kozluca Şehit Göksel Koç Barajı’nda modelin çalışma testi gerçekleştirilmiştir. Test sonucunda balık otonom hareketini sağlamış ve hem su altında hem de su üstünde hareket edebilmiştir. Herhangi bir su kaçağı olmadığı için devre başarılı bir şekilde çalışmıştır. Şekil-31 ve Şekil-32’de test görüntüleri verilmiştir.
TESTLER
Su üstünde yapılan testte balığın sürtünme kuvvetine ve motorun suda oluşturduğu kuvvete bakılmıştır. Elde edilen verilerin yazılımlar üzerinden yapılan hesaplamalarla tutarlı olduğu tespit edilmiştir.

Yapılan su altı testi ile modelin su geçirmezliğinin, manevra kabiliyetinin ve hareket dengesinin bilgileri elde edilmiştir. Elde edilen bilgiler yapılan analizler ile uyuşmaktadır. Bu sebeple analiz-test ilişkisi başarılı bir şekilde sağlanmıştır.


SONUÇ VE TARTIŞMA
Su altı casus balık modelinin istenilen görevleri (koordinatları belli bir noktaya tam otonom ve GPS’siz ulaşma, yolda herhangi bir noktadan görüntü alıp işleyerek iletme, gidiş ve dönüşte aldığı yolun haritasını çıkarma, tehlike durumunda kaçış mekanizmasını devreye sokarak başarılı bir şekilde tehdit unsurundan kurtulma, istihbarat) başarıyla yerine getirdiği test edilerek tespit edilmiştir. Testin başarılı olması durumu bize casus balığın barajın başından sonuna istenilen doğrultuda tam otonom şekilde yol aldığını, aynı zamanda görüntü alarak ve görüntüyü işleyerek istenilen görevi başarıyla yerine getirdiğini göstermiştir. Olası bir torpido saldırısında kaçış mekanizması sayesinde belirli aralıklarla sudan fırlayıp bir süre süzüldükten sonra tekrar dalarak torpidonun bataryasını tüketecek ve tehlikeyi savuracaktır.
Ülkemizin 3 tarafının denizlerle çevrili olması, denizlerde söz sahibi olmamızı zorunlu kılmaktadır. Casus balığın denizlerimizin herhangi birinden salınması durumunda kıyı şeritlerimiz taranarak bilgi elde edilebilir ve bu bilgiler istihbarat bilgileri olarak kullanılabilir.
Buna bağlı olarak ülkemizin denizlerdeki hakimiyetinin güçleneceği tahmin edilmektedir. Modellerin çoğaltılması hakimiyet bölgesinin genişlemesini, dolayısıyla daha geniş bir istihbarat alanına sahip olunmasını sağlayacaktır. Geniş istihbarat alanı ise ülkemizi su altında daha yetkin ve söz sahibi hale getirecektir.
ÖNERİLER
Proje, sadece casusluk amacıyla değil; tasarımda ve malzemelerde birtakım değişikliğe gidilerek güvenlik, su altı haritalandırılması, su üstü birimlere destek, intihar görevleri gibi görevlerde kullanılabilir. Böylece farklı görev takımları ile birçok amaç için kullanılabilir.
- 1
- 1
- 0
- 0
- 0
- 0
- 0
- 0
- 0
- 0
- 0
- 0
- ^ a b A. Otonakit. Otonom Nedir? Otonom Araçların Çalışma Prensibi.. Alındığı Tarih: 10 Ocak 2023. Alındığı Yer: Otonakit | Arşiv Bağlantısı
- ^ E. Çıtak. Savaş Stratejisinde İstihbaratın Önemi. Alındığı Tarih: 10 Ocak 2023. Alındığı Yer: Bingöl Üniversitesi Sosyal Bilimler Enstitüsü Dergisi | Arşiv Bağlantısı
- ^ A. Navigation. The Drone Revolution Underwater. (9 Aralık 2022). Alındığı Tarih: 10 Ocak 2023. Alındığı Yer: Advanced Navigation | Arşiv Bağlantısı
- ^ B. Engineering. Imagine A Robotic Fish That Defends Against Underwater Threats. (22 Şubat 2022). Alındığı Tarih: 10 Ocak 2023. Alındığı Yer: Boston Engineering | Arşiv Bağlantısı
- ^ I. Denli. Gps Nedir, Nasıl Çalışır, Açılımı Ne Anlama Geliyor?. (27 Ağustos 2021). Alındığı Tarih: 10 Ocak 2023. Alındığı Yer: Webtekno | Arşiv Bağlantısı
- ^ S. Aksoy. Yakalama (Intercept) Sonarları. Alındığı Tarih: 10 Ocak 2023. Alındığı Yer: Gebze Teknik Üniversitesi | Arşiv Bağlantısı
- ^ R. White. How Do Modern Warships Defend Themselves Against Torpedoes? - Naval Post- Naval News And Information. (21 Mart 2021). Alındığı Tarih: 29 Nisan 2023. Alındığı Yer: Naval Post- Naval News and Information | Arşiv Bağlantısı
- ^ M. T. DEMİR. Aerodynamic Wing Design With Biomimetic Approach And A Practice. Alındığı Tarih: 10 Ocak 2023. Alındığı Yer: Dergipark | Arşiv Bağlantısı
- ^ S. Aksoy. Sonar Çeşitleri. Alındığı Tarih: 10 Ocak 2023. Alındığı Yer: Gebze Teknik Üniversitesi | Arşiv Bağlantısı
Evrim Ağacı'na her ay sadece 1 kahve ısmarlayarak destek olmak ister misiniz?
Şu iki siteden birini kullanarak şimdi destek olabilirsiniz:
kreosus.com/evrimagaci | patreon.com/evrimagaci
Çıktı Bilgisi: Bu sayfa, Evrim Ağacı yazdırma aracı kullanılarak 09/10/2025 07:10:31 tarihinde oluşturulmuştur. Evrim Ağacı'ndaki içeriklerin tamamı, birden fazla editör tarafından, durmaksızın elden geçirilmekte, güncellenmekte ve geliştirilmektedir. Dolayısıyla bu çıktının alındığı tarihten sonra yapılan güncellemeleri görmek ve bu içeriğin en güncel halini okumak için lütfen şu adrese gidiniz: https://evrimagaci.org/s/14490
İçerik Kullanım İzinleri: Evrim Ağacı'ndaki yazılı içerikler orijinallerine hiçbir şekilde dokunulmadığı müddetçe izin alınmaksızın paylaşılabilir, kopyalanabilir, yapıştırılabilir, çoğaltılabilir, basılabilir, dağıtılabilir, yayılabilir, alıntılanabilir. Ancak bu içeriklerin hiçbiri izin alınmaksızın değiştirilemez ve değiştirilmiş halleri Evrim Ağacı'na aitmiş gibi sunulamaz. Benzer şekilde, içeriklerin hiçbiri, söz konusu içeriğin açıkça belirtilmiş yazarlarından ve Evrim Ağacı'ndan başkasına aitmiş gibi sunulamaz. Bu sayfa izin alınmaksızın düzenlenemez, Evrim Ağacı logosu, yazar/editör bilgileri ve içeriğin diğer kısımları izin alınmaksızın değiştirilemez veya kaldırılamaz.