Makine öğrenimi ve yapay zeka, günümüzde hızla gelişen teknolojinin temel taşlarından biri haline gelmiştir. Bu alanın başarısında, derin öğrenme modellerinin temel yapı taşlarından biri olan aktivasyon fonksiyonlarının kritik rolü vardır. Aktivasyon fonksiyonları, sinir ağlarının karmaşık işlemlerini gerçekleştiren temel yapı taşlarıdır.
Aktivasyon Fonksiyonlarının Temel Görevleri
Aktivasyon fonksiyonları, sinir ağlarında her bir nöronun çıkışını belirleyen matematiksel işlevlerdir. Bu fonksiyonlar, nöronların aktivasyon seviyelerini kontrol ederek, bilgi akışını düzenler ve sinir ağlarının öğrenme yeteneklerini artırır. Makine öğrenimi modellerinin başarısı, doğru aktivasyon fonksiyonlarının seçilmesine ve uygun bir şekilde yapılandırılmasına bağlıdır.
Farklı Aktivasyon Fonksiyonları ve Özellikleri
Makine öğrenimi alanında kullanılan birçok farklı aktivasyon fonksiyonu bulunmaktadır. ReLU (Rectified Linear Unit), Sigmoid, Tanh, Leaky ReLU gibi yaygın olarak kullanılan fonksiyonlar, her birinin avantajları ve dezavantajlarıyla birlikte incelenecektir. Bu fonksiyonların matematiksel yapısı ve nasıl çalıştığı, okuyuculara geniş bir perspektif sunacaktır.
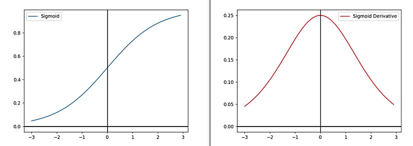
1) Sigmoid Fonksiyonu: Klasik Ama Sınırlı
Sigmoid fonksiyonu, aktivasyon fonksiyonları arasında en eski olanlardan biridir. Ancak, derin öğrenme uygulamalarında yaygın olarak kullanılmamaktadır. Sigmoid, sınırlı çıkış aralığı nedeniyle "gradientsizlik" sorunuyla karşılaşabilir ve bu da ağın eğitimini zorlaştırabilir.
:sharpen(0.5,0.5,true)/content%2Fbb5fcd6b-a0ca-49df-a1d0-386e3a6fbd88.png)
Formül ise aşağıda;
f(x)=1/1+e−if(x)=1/1+e^{-i}
2) ReLU: Yenilikçi ve Etkili
Rectified Linear Unit (ReLU), son yıllarda popülerlik kazanan bir aktivasyon fonksiyonudur. Matematiksel basitliği ve hızlı hesaplama özellikleri nedeniyle birçok derin öğrenme modelinde tercih edilmektedir. Ancak, ReLU'nun negatif girişlere sıfır çıkış üretmesi, "dead neuron" sorununa yol açabilir.
Evrim Ağacı'nın çalışmalarına Kreosus, Patreon veya YouTube üzerinden maddi destekte bulunarak hem Türkiye'de bilim anlatıcılığının gelişmesine katkı sağlayabilirsiniz, hem de site ve uygulamamızı reklamsız olarak deneyimleyebilirsiniz. Reklamsız deneyim, sitemizin/uygulamamızın çeşitli kısımlarda gösterilen Google reklamlarını ve destek çağrılarını görmediğiniz, %100 reklamsız ve çok daha temiz bir site deneyimi sunmaktadır.
KreosusKreosus'ta her 50₺'lik destek, 1 aylık reklamsız deneyime karşılık geliyor. Bu sayede, tek seferlik destekçilerimiz de, aylık destekçilerimiz de toplam destekleriyle doğru orantılı bir süre boyunca reklamsız deneyim elde edebiliyorlar.
Kreosus destekçilerimizin reklamsız deneyimi, destek olmaya başladıkları anda devreye girmektedir ve ek bir işleme gerek yoktur.
PatreonPatreon destekçilerimiz, destek miktarından bağımsız olarak, Evrim Ağacı'na destek oldukları süre boyunca reklamsız deneyime erişmeyi sürdürebiliyorlar.
Patreon destekçilerimizin Patreon ile ilişkili e-posta hesapları, Evrim Ağacı'ndaki üyelik e-postaları ile birebir aynı olmalıdır. Patreon destekçilerimizin reklamsız deneyiminin devreye girmesi 24 saat alabilmektedir.
YouTubeYouTube destekçilerimizin hepsi otomatik olarak reklamsız deneyime şimdilik erişemiyorlar ve şu anda, YouTube üzerinden her destek seviyesine reklamsız deneyim ayrıcalığını sunamamaktayız. YouTube Destek Sistemi üzerinde sunulan farklı seviyelerin açıklamalarını okuyarak, hangi ayrıcalıklara erişebileceğinizi öğrenebilirsiniz.
Eğer seçtiğiniz seviye reklamsız deneyim ayrıcalığı sunuyorsa, destek olduktan sonra YouTube tarafından gösterilecek olan bağlantıdaki formu doldurarak reklamsız deneyime erişebilirsiniz. YouTube destekçilerimizin reklamsız deneyiminin devreye girmesi, formu doldurduktan sonra 24-72 saat alabilmektedir.
Diğer PlatformlarBu 3 platform haricinde destek olan destekçilerimize ne yazık ki reklamsız deneyim ayrıcalığını sunamamaktayız. Destekleriniz sayesinde sistemlerimizi geliştirmeyi sürdürüyoruz ve umuyoruz bu ayrıcalıkları zamanla genişletebileceğiz.
Giriş yapmayı unutmayın!Reklamsız deneyim için, maddi desteğiniz ile ilişkilendirilmiş olan Evrim Ağacı hesabınıza üye girişi yapmanız gerekmektedir. Giriş yapmadığınız takdirde reklamları görmeye devam edeceksinizdir.
:sharpen(0.5,0.5,true)/content%2F2dfb31c7-c56a-4709-8a0a-8b8c301cd1d6.png)
Formül ise aşağıda;
f(x)=max(0,x)f(x)=max(0,x)
3) Leaky ReLU: ReLU'nun İyileştirilmiş Hali
Leaky ReLU, ReLU'nun "dead neuron" sorununu aşmak için geliştirilmiş bir versiyonudur. Negatif girişler için küçük bir eğim sağlayarak, ağın daha genel ve çeşitli özellikleri öğrenmesine yardımcı olur. Ancak, Leaky ReLU'nun kendine özgü sorunları da bulunmaktadır.
:sharpen(0.5,0.5,true)/content%2F36e70217-154d-45a9-a356-7983209e994e.png)
Formülü ise aşağıda;
f(x)=max(0.1∗x,x)f(x)=max(0.1*x,x)
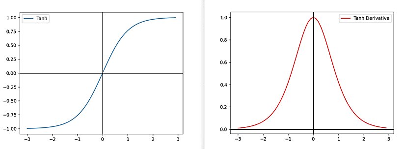
4) Tanh Fonksiyonu: Sıfır Merkezli ve Hassas
Tanh fonksiyonu, sigmoid fonksiyonuna benzer ancak sıfır merkezli bir çıkış aralığına sahiptir. Bu özelliği, ağın daha hızlı ve etkili öğrenmesine yardımcı olabilir. Ancak, tanh fonksiyonu da sigmoid gibi gradientsizlik sorunuyla karşılaşabilir.
:sharpen(0.5,0.5,true)/content%2F6b4d8c63-6739-423a-b0a2-769585bdd7c9.png)
Formül ise aşağıda;
f(x)=ei−e−i/ei+e−if(x) = {e^{i} - {e^{-i}}}/{e^{i} + {e^{-i}}}
5) Softmax: Sınıflandırma İçin İdeal
Softmax fonksiyonu, özellikle çok sınıflı sınıflandırma problemleri için idealdir. Çıkışları, olasılıkları temsil eden bir dağılıma dönüştürür. Bu özellik, sınıflandırma görevlerinde doğru tahminler yapmak için kullanışlıdır.
:sharpen(0.5,0.5,true)/content%2Fc14b2650-7d1f-4ba7-932e-6e50c4c39a16.png)
Softmax Output: [0.09003057 0.24472847 0.66524096]
Softmax Derivative: [ 0.09003057 0.24472847 -0.33475904]
Formül ise aşağıda;
f(xi)=exi/∑j=1nexjf(x_i)=e^{x_i}/{\sum_{j=1}^n}e^{x_j}
6) Swish Fonksiyonu: Aktivasyonun Yumuşak ve Esnek Yolu
Swish fonksiyonu, 2017 yılında Google tarafından önerilen bir aktivasyon fonksiyonudur. Swish, ReLU türevli bir fonksiyon olup, Daha yumuşak eğrilere sahiptir.
:sharpen(0.5,0.5,true)/content%2F09c23e0a-2971-45ca-8be2-96e1f857738d.png)
Formül;
f(x)=x/1+e−βxf(x)=x/{1+e^{-βx}}
Neden Türev Önemli ?
- Geri Yayılım (Backpropagation): Derin öğrenme modellerinde eğitim, genellikle geri yayılım (backpropagation) adı verilen bir optimizasyon algoritması kullanılarak gerçekleştirilir. Bu algoritma, ağın hatasını azaltmak için ağırlıkları günceller. Aktivasyon fonksiyonlarının türevi, bu geri yayılım sürecinde kullanılarak ağın güncellenmesine katkıda bulunur.
- Gradient Descent Optimizasyonu: Modelin eğitimi sırasında, genellikle bir kayıp fonksiyonu kullanılır ve bu fonksiyonun minimum noktasına ulaşmak için gradient descent gibi optimizasyon algoritmaları kullanılır. Türev, gradient descent'in hangi yönde ve ne kadar hızda ilerlemesi gerektiğini belirler.
- Aktivasyon Fonksiyonunun Özellikleri: Aktivasyon fonksiyonlarının türeviden elde edilen bilgiler, ağın öğrenme sürecinde önemlidir. Özellikle, türev, bir noktada aktivasyon fonksiyonunun eğiminin pozitif mi yoksa negatif mi olduğunu gösterir. Bu bilgi, ağı eğitirken hangi yönde güncelleme yapılması gerektiğini belirlemede kullanılır.
- Vanishing Gradient Sorunu: Bazı aktivasyon fonksiyonları, özellikle sigmoid ve tanh gibi fonksiyonlar, gradientin çok küçük olduğu bölgelerde vanishing gradient sorununa yol açabilir. Bu durum, geri yayılım sırasında önceki katmanlarda güncellemelerin çok küçük olmasına neden olabilir. Leaky ReLU veya Swish gibi fonksiyonlar, bu sorunu hafifletmek için tasarlanmıştır.
Vanishing Gradient Problemi ve Çözümleri
Aktivasyon fonksiyonlarının seçimi, sinir ağlarının derinleştirilmesi sürecinde karşılaşılan sorunlardan biri olan "vanishing gradient" problemini etkileyebilir. Bu makalede, vanishing gradient probleminin nedenleri ve çeşitli aktivasyon fonksiyonlarının bu soruna olan etkileri detaylı bir şekilde açıklanacaktır.
Geleceğin Aktivasyon Fonksiyonları İçin Diyeceklerim
Makine öğrenimi ve yapay zeka alanındaki sürekli gelişmelerle birlikte, geleceğin aktivasyon fonksiyonları üzerine spekülasyonlar da bulunacaktır. Farklı aktivasyon fonksiyonları da bulunacaktır.
Sonuç
:sharpen(0.5,0.5,true)/content%2F62176291-eaaa-4a5a-b45b-8f0e36b96197.png)
Kısaca aktivasyon fonksiyonları, sinir ağlarının temel yapı taşları olarak makine öğrenimi ve yapay zeka alanında kritik bir rol oynamaktadır. Aktivasyon fonksiyonlarının temel rolü, sinir ağlarının öğrenme yeteneğini non-lineer dönüşümler ekleyerek artırmaktır. Bu, ağların karmaşık ve genellemeye uygun özellikleri öğrenmesine olanak tanır. Aynı zamanda, aktivasyon fonksiyonları, modelin çıktılarını belirleyerek sınıflandırma, regresyon ve diğer görevlere uygun hale getirirler.
- 1
- 0
- 0
- 0
- 0
- 0
- 0
- 0
- 0
- 0
- 0
- 0
Evrim Ağacı'na her ay sadece 1 kahve ısmarlayarak destek olmak ister misiniz?
Şu iki siteden birini kullanarak şimdi destek olabilirsiniz:
kreosus.com/evrimagaci | patreon.com/evrimagaci
Çıktı Bilgisi: Bu sayfa, Evrim Ağacı yazdırma aracı kullanılarak 07/02/2026 05:32:57 tarihinde oluşturulmuştur. Evrim Ağacı'ndaki içeriklerin tamamı, birden fazla editör tarafından, durmaksızın elden geçirilmekte, güncellenmekte ve geliştirilmektedir. Dolayısıyla bu çıktının alındığı tarihten sonra yapılan güncellemeleri görmek ve bu içeriğin en güncel halini okumak için lütfen şu adrese gidiniz: https://evrimagaci.org/s/16793
İçerik Kullanım İzinleri: Evrim Ağacı'ndaki yazılı içerikler orijinallerine hiçbir şekilde dokunulmadığı müddetçe izin alınmaksızın paylaşılabilir, kopyalanabilir, yapıştırılabilir, çoğaltılabilir, basılabilir, dağıtılabilir, yayılabilir, alıntılanabilir. Ancak bu içeriklerin hiçbiri izin alınmaksızın değiştirilemez ve değiştirilmiş halleri Evrim Ağacı'na aitmiş gibi sunulamaz. Benzer şekilde, içeriklerin hiçbiri, söz konusu içeriğin açıkça belirtilmiş yazarlarından ve Evrim Ağacı'ndan başkasına aitmiş gibi sunulamaz. Bu sayfa izin alınmaksızın düzenlenemez, Evrim Ağacı logosu, yazar/editör bilgileri ve içeriğin diğer kısımları izin alınmaksızın değiştirilemez veya kaldırılamaz.