İnsan Beynini Taklit Etmek: Yapay Zeka ve Arkasında Yapılan İşlemler

- Blog Yazısı
İnsan beyni, varlığındaki karmaşıklığıyla bilinen en gizemli ve sofistike organlardan biridir. Bu karmaşıklık, beyin içindeki muazzam ağlar ve etkileşen bileşenler arasındaki olağanüstü bağlantılardan kaynaklanır. Ancak, şaşırtıcı bir şekilde, insan zekasını ve düşünme yeteneğini taklit etme çabaları giderek artmaktadır.

Beyin, temel yapı taşları olan nöronlardan oluşur. Ancak, bu karmaşıklığı sadece "nöronlar" kelimesiyle açıklamak, organın gerçek doğasını anlamamıza yeterli bir perspektif sunmaz. Beyin, milyarlarca nöronun özenle düzenlenmiş bir ağıdır ve bu ağ, sinir hücreleri arasındaki elektriksel ve kimyasal sinyallerin karmaşık bir dansını içerir.
Beynin taklit edilebilirliği, modern bilim ve teknolojinin ilerlemesiyle mümkün hale gelmiştir. Yapay zeka ve sinir ağı teknolojileri, insan beyninin karmaşıklığını anlamaya ve bu karmaşıklığı taklit etmeye yönelik çabaların bir ürünüdür. Bilgisayarlar ve yapay zeka algoritmaları, nöral ağların yapısını modelleyerek ve bu ağları kullanarak çeşitli zeka görevlerini gerçekleştirebilecek düzeye ulaşmıştır.
Nöral ağların taklit edilmesi, derin öğrenme ve karmaşık algoritmaların kullanılmasıyla gerçekleşir. Bu teknolojiler, büyük veri setlerinden öğrenme yetenekleri kazanarak, benzer bir öğrenme sürecini insan beynine benzer şekilde uygular. Bu, örneğin dil anlama, görüntü tanıma ve karmaşık problem çözme gibi zorlu görevlerde etkileyici başarılar elde edilmesine olanak tanır.
Ancak, beyin taklit edilebilirliği konusu, hala birçok soru işareti ve bilinmezlikle doludur. Beynin gerçek işleyişini anlamak ve tam olarak taklit etmek, bilim dünyası için hala büyük bir zorluktur. Ancak, bu alandaki ilerlemeler, yapay zeka ve nörobilim arasındaki sinerjiyi güçlendirmekte ve insan beyninin sırlarını çözme yolunda yeni kapılar açmaktadır.
Sonuç olarak, insan beyninin karmaşıklığını taklit etme çabaları, bilim ve teknolojide çığır açan gelişmelere yol açmaktadır. Bu çabalar, yapay zeka sistemlerinin daha da geliştirilmesi ve insan benzeri düşünme kapasitesine sahip makinelerin oluşturulması hedefine doğru önemli adımları temsil etmektedir. Ancak, bu alandaki keşiflerin derinleşmesi ve daha fazla anlayış kazanılması için bilim dünyası, zorlu bir araştırma ve geliştirme sürecine devam etmektedir. Aşağıdaki fotoğraf da nöronun yapısını göstermekte.

Şimdi gelelim asıl konumuza bu nöronları nasıl taklit ediyoruz. Nöronları taklit etmek zor olmasa da olayımız o değil. Bunları kullanırken nasıl bir işlem yapacağımız önemli.
Yapay Nöron Yapısı ve Fonksiyonları

Eğer bir sinir ağına aktivasyon fonksiyonu uygulanmazsa, çıkış sinyali basit bir doğrusal fonksiyon halini alır. Doğrusal fonksiyonlar, yalnızca tek dereceli polinomları ifade eder ve sınırlı bir öğrenme kapasitesine sahiptirler. Bu durumda, sinir ağı, bir doğrusal bağlanım gibi davranacak ve karmaşık örüntüleri kavrama ve öğrenme yeteneğini yitirecektir.
Aktivasyon fonksiyonları, sinir ağlarının doğrusal olmayan durumları da öğrenmesini sağlar.

Çünkü sinir ağları genellikle gerçek dünya verileriyle, örneğin görüntüler, videolar, yazılar ve sesler gibi karmaşık bilgilerle eğitilir. Aktivasyon fonksiyonları, sinir ağlarının içindeki nöronlara bir tür "uyandırma" sinyali göndererek, bu nöronların çıkışını belirli bir eşik değerini aşarak aktive etmelerini sağlar. Bu, sinir ağının doğrusal olmayan özellikleri kavramasına olanak tanır.
Her zaman yapılacak iş: Girişler ile ağırlıkları çarp, bias ile topla ve aktivasyon uygula!
Linear Fonksiyonu
Aslında maddi destek istememizin nedeni çok basit: Çünkü Evrim Ağacı, bizim tek mesleğimiz, tek gelir kaynağımız. Birçoklarının aksine bizler, sosyal medyada gördüğünüz makale ve videolarımızı hobi olarak, mesleğimizden arta kalan zamanlarda yapmıyoruz. Dolayısıyla bu işi sürdürebilmek için gelir elde etmemiz gerekiyor.
Bunda elbette ki hiçbir sakınca yok; kimin, ne şartlar altında yayın yapmayı seçtiği büyük oranda bir tercih meselesi. Ne var ki biz, eğer ana mesleklerimizi icra edecek olursak (yani kendi mesleğimiz doğrultusunda bir iş sahibi olursak) Evrim Ağacı'na zaman ayıramayacağımızı, ayakta tutamayacağımızı biliyoruz. Çünkü az sonra detaylarını vereceğimiz üzere, Evrim Ağacı sosyal medyada denk geldiğiniz makale ve videolardan çok daha büyük, kapsamlı ve aşırı zaman alan bir bilim platformu projesi. Bu nedenle bizler, meslek olarak Evrim Ağacı'nı seçtik.
Eğer hem Evrim Ağacı'ndan hayatımızı idame ettirecek, mesleklerimizi bırakmayı en azından kısmen meşrulaştıracak ve mantıklı kılacak kadar bir gelir kaynağı elde edemezsek, mecburen Evrim Ağacı'nı bırakıp, kendi mesleklerimize döneceğiz. Ama bunu istemiyoruz ve bu nedenle didiniyoruz.
Lineer fonksiyonlar, sinir ağlarının temel yapı taşlarından biridir ancak tek başlarına sınırlı bir öğrenme kapasitesine sahiptirler. Aktivasyon fonksiyonlarıyla birleştirildiklerinde ise sinir ağları, çeşitli görevlerde başarıyla kullanılabilir ve karmaşık bilgi yapılarını öğrenme yeteneğini artırabilirler. Bu fonksiyonu bir nevi zamanı geçmiş elektronik eşya olarak adlandırmak pek de yanlış olmaz. Formül;
f(x)=xf(x) = x
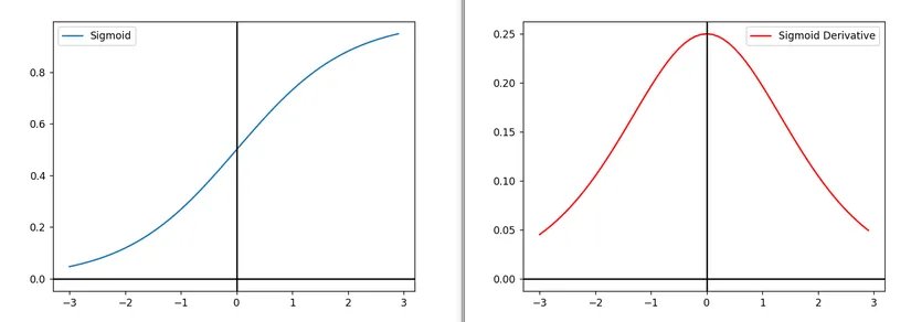
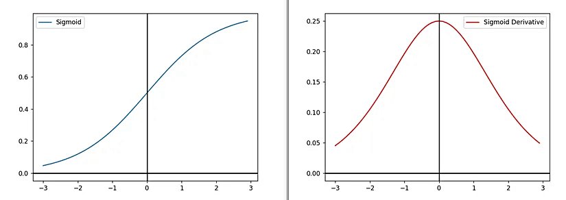
Sigmoid Fonksiyonu : Yumuşak Eğrilerle Aktivasyon
Sigmoid fonksiyonu, genel formu itibariyle S şeklinde bir eğriye sahip olan ve sinir ağlarında en yaygın kullanılan fonksiyondur. Sigmoid fonksiyonu, sinir ağlarında yaygın olarak kullanılan bir aktivasyon fonksiyonudur. İkili sınıflandırma problemleri ve Gradyan hesaplamaları gibi alanlarda etkili bir şekilde kullanılabilecek yumuşak eğrili bir fonksiyondur. Formül;
f(x)=1.0/1.0+e−if(x)=1.0/{1.0 + e^{-i}}

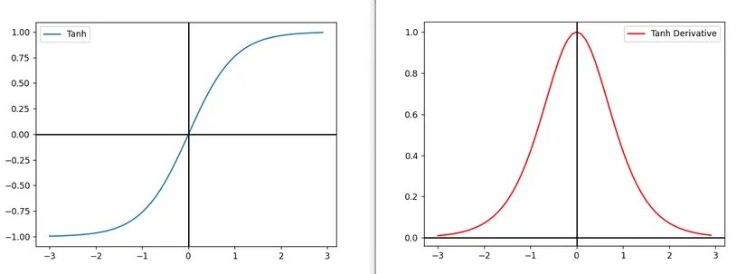
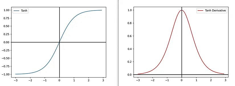
Hiperbolik Tanjant Fonksiyonu: Doğrusal Olmayan Yumuşak Fonksiyon
Hiperbolik tanjant (tanh) fonksiyonu, yaygın olarak kullanılan bir aktivasyon fonksiyonudur. Tanh fonksiyonu, sıklıkla sinir ağlarında içsel katmanlarda ve özellikle simetrik bir çıkış aralığına ihtiyaç duyulan durumlarda kullanılır. Formül;
f(x)=ei−e−i/ei+e−if(x) = {e^{i} - {e^{-i}}}/{e^{i} + {e^{-i}}}
- Sıfır Merkezli Olma : Tanh fonksiyonu, sıfır merkezli bir aktivasyon fonksiyonudur. Bu, sinir ağlarının daha iyi öğrenme yeteneklerine katkıda bulunabilir.
- Sigmoid İle İlgili : Tanh fonksiyonu, sigmoid fonksiyonunun genişletilmiş bir versiyonudur. Sigmoid fonksiyonunun çıkış aralığı 0 ile 1 iken, tanh fonksiyonunun çıkış aralığı -1 ile 1 arasındadır.
- Vanishing Gradient Sorunu : Sigmoid fonksiyonu gibi tanh fonksiyonu da, çok derin sinir ağlarında vanishing gradient sorununa neden olabilir.

Tanh fonksiyonu, genellikle lojistik regresyon ve sinir ağlarının içsel katmanlarında kullanılır. Ayrıca, veri seti özelliklerinin standartlaştırılmasında da kullanılabilir çünkü çıkış aralığı -1 ile 1 olduğu için ortalaması sıfırdır.
ReLU Fonksiyonu: Aktivasyonun Yeniden Canlanması
ReLU (Rectified Linear Unit),fonksiyonu genellikle sinir ağlarında tercih edilen bir aktivasyon fonksiyonudur. Ancak, bu fonksiyonun kullanılacağı durumlar, veri setleri ve model mimarileri dikkate alınmalıdır. Formül;
f(x)=max(0,x)f(x)=max(0,x)
- Dead ReLU (Ölü Nöron) Problemi: ReLU'nun sıfır olan giriş değerlerini sıfır çıkışa dönüştürmesi, bazı durumlarda öğrenmeyi durdurabilir. Bu duruma "Dead ReLU" problemi denir.
- Vanishing Gradient Sorunu: ReLU, bazı durumlarda vanishing gradient sorununa neden olabilir, yani gradyanın çok küçük olması ve ağırlıkların güncellenmemesi durumu.

Günümüzde, Leaky ReLU, Parametric ReLU ve Exponential Linear Unit (ELU) gibi türetilmiş versiyonları da kullanılmaktadır, bu fonksiyonlar özellikle "Dead ReLU" problemini hafifletmeye çalışır. ReLU dezavantajları aşağıdaki gibidir.
Leaky ReLU Fonksiyonu: Sızıntılı Aktivasyonun Gücü
Leaky ReLU fonksiyonu, sıfır olan giriş değerlerine daha esnek bir yaklaşım sunarak öğrenme performansını artırabilir. Ancak, kullanılacağı durumlar, veri setleri ve model mimarileri dikkate alınmalıdır. Yani yapay sinir ağlarında belirli yerlerde kullanıldığı zaman tam bir terminatöre dönüşebilir...

Formül;
f(x)=max(0.1∗x,x)f(x)=max(0.1*x,x)
Softmax Fonksiyonu: Olasılıklı Sınıflandırma İçin Normalizasyon
Softmax fonksiyonu, genellikle çok sınıflı sınıflandırma problemlerinde kullanılan bir aktivasyon fonksiyonudur. Bu fonksiyon, giriş değerlerini olasılıklara dönüştürerek, sınıflar arasındaki rekabeti yumuşatır ve toplam olasılığı 1'e normalleştirir. Formül;
f(xi)=exi/∑j=1nexjf(x_i)=e^{x_i}/{\sum_{j=1}^n}e^{x_j}
- Olasılık Dağılımı : Softmax, çıkışları bir olasılık dağılımına dönüştürür, çünkü her sınıfın olasılığı 0 ile 1 arasında ve toplam olasılık 1'e eşittir.
- Rekabeti Yumuşatma : Softmax, sınıflar arasındaki rekabeti yumuşatarak, özellikle çok sınıflı sınıflandırma problemlerinde bir sınıfın diğerlerine göre daha belirgin bir şekilde öne çıkmasını sağlar.
- Gradyan Hesaplama : Softmax fonksiyonu genellikle çok sınıflı sınıflandırma problemlerinde kullanıldığı için, ağın eğitimi sırasında gradyanın doğru bir şekilde hesaplanmasına olanak tanır.
Softmax fonksiyonunun yaygın kullanım alanları şunlardır:
- Çok Sınıflı Sınıflandırma : Softmax, giriş vektörünü sınıflar arası olasılıklara dönüştürerek, bir örnek için hangi sınıfa ait olduğunu tahmin etmek için kullanılır.
- Lojistik Regresyon : Softmax fonksiyonu, lojistik regresyonun çok sınıflı sınıflandırmaya genişletilmiş halidir.

Softmax Output: [0.09003057 0.24472847 0.66524096]
Softmax Derivative: [ 0.09003057 0.24472847 -0.33475904]
Softmax fonksiyonunun avantajları arasında, çıkışın olasılık dağılımına dönüştürülmesi ve sınıflar arasındaki rekabetin yumuşatılması sayesinde daha hassas sınıflandırmalar elde etmek bulunmaktadır.
Swish Fonksiyonu: Aktivasyonun Yumuşak ve Esnek Yolu
Swish fonksiyonu, 2017 yılında Google tarafından önerilen bir aktivasyon fonksiyonudur. Swish, ReLU türevli bir fonksiyon olup, Daha yumuşak eğrilere sahiptir. Formül;
f(x)=x/1+e−βxf(x)=x/{1+e^{-βx}}
- Doğrusal ve Doğrusal Olmayan Bölgeler : Swish, negatif giriş değerlerinde doğrusal, pozitif giriş değerlerinde doğrusal olmayan bir davranış sergiler. Bu, ağın öğrenme kapasitesini genişletir.
- Yumuşak Aktivasyon : Swish, özellikle derin sinir ağlarında daha yumuşak eğrilerle çalıştığı için eğitim süreçlerini iyileştirebilir.
- Vanishing Gradient Problemini Hafifletme : Swish, bazı durumlarda vanishing gradient problemini hafifletir, yani eğitim sırasında gradyanların çok küçük olması sorununu azaltabilir.

Swish fonksiyonunun avantajları arasında, ReLU'ya benzer bir doğrusal olmayan davranış sergileyerek modelin öğrenme kapasitesini artırması ve derin sinir ağlarında daha iyi performans göstermesi bulunmaktadır. Kısaca Swish fonksiyonu, özellikle derin sinir ağlarında kullanılmak üzere tasarlanmıştır, ancak her türlü sinir ağı mimarisinde denenebilir.
Sonuç Olarak

- Sigmoid Fonksiyonu : Genellikle ikili sınıflandırma problemlerinde kullanılır ve çıkışı 0 ile 1 arasında olasılık olarak normalleştirir. Ancak, vanishing gradient problemine eğilimlidir.
- ReLU Fonksiyonu : Rektifiye edilmiş doğrusal bir fonksiyondur ve genellikle sinir ağlarında yaygın olarak kullanılır. Negatif girişlerin çıkışı sıfır yapması, öğrenmeyi hızlandırabilir ancak "Dead ReLU" problemine yol açabilir.
- Leaky ReLU Fonksiyonu : ReLU'nun bir genişlemesi olarak, negatif giriş değerlerini sıfır yapmak yerine küçük bir negatif eğim ekler. "Dead ReLU" sorununu hafifletir.
- Softmax Fonksiyonu : Çok sınıflı sınıflandırma problemlerinde kullanılır. Giriş vektörlerini sınıflar arasındaki olasılıklara dönüştürerek, toplam olasılığın 1'e eşit olduğu bir olasılık dağılımı elde eder.
- Swish Fonksiyonu : Doğrusal olmayan yumuşak bir aktivasyon fonksiyonudur. Daha yumuşak eğrilerle çalışır ve özellikle derin sinir ağlarında performans artışı sağlayabilir.
- Tanh (Hiperbolik Tanjant) Fonksiyonu : Sigmoid fonksiyonuna benzer, ancak çıkış aralığı -1 ile 1 arasındadır. Sigmoid fonksiyonunun genişletilmiş bir versiyonudur.
- 3
- 0
- 0
- 0
- 0
- 0
- 0
- 0
- 0
- 0
- 0
- 0
Evrim Ağacı'na her ay sadece 1 kahve ısmarlayarak destek olmak ister misiniz?
Şu iki siteden birini kullanarak şimdi destek olabilirsiniz:
kreosus.com/evrimagaci | patreon.com/evrimagaci
Çıktı Bilgisi: Bu sayfa, Evrim Ağacı yazdırma aracı kullanılarak 17/10/2025 10:04:41 tarihinde oluşturulmuştur. Evrim Ağacı'ndaki içeriklerin tamamı, birden fazla editör tarafından, durmaksızın elden geçirilmekte, güncellenmekte ve geliştirilmektedir. Dolayısıyla bu çıktının alındığı tarihten sonra yapılan güncellemeleri görmek ve bu içeriğin en güncel halini okumak için lütfen şu adrese gidiniz: https://evrimagaci.org/s/16716
İçerik Kullanım İzinleri: Evrim Ağacı'ndaki yazılı içerikler orijinallerine hiçbir şekilde dokunulmadığı müddetçe izin alınmaksızın paylaşılabilir, kopyalanabilir, yapıştırılabilir, çoğaltılabilir, basılabilir, dağıtılabilir, yayılabilir, alıntılanabilir. Ancak bu içeriklerin hiçbiri izin alınmaksızın değiştirilemez ve değiştirilmiş halleri Evrim Ağacı'na aitmiş gibi sunulamaz. Benzer şekilde, içeriklerin hiçbiri, söz konusu içeriğin açıkça belirtilmiş yazarlarından ve Evrim Ağacı'ndan başkasına aitmiş gibi sunulamaz. Bu sayfa izin alınmaksızın düzenlenemez, Evrim Ağacı logosu, yazar/editör bilgileri ve içeriğin diğer kısımları izin alınmaksızın değiştirilemez veya kaldırılamaz.