Türkiye'de İlk Defa Mersin Üniversitesi Su Ürünleri Fakültesi Bünyesinde Aksolotl Yetiştirip, Moleküler Belirteçler ile Tür Tayini Yaptık!

- Makaleni Açıkla
- Denizel Ürün Yetiştiriciliği (Marikültür)
- Filogenetik
Bu haber 3 yıl öncesine aittir. Haber güncelliğini yitirmiş olabilir; ancak arşivsel değeri ve bilimsel gelişme/ilerleme anlamındaki önemi dolayısıyla yayında tutulmaktadır. Ayrıca konuyla ilgili gelişmeler yaşandıkça bu içerik de güncellenebilir.
Ambystoma mexicanum, her ne kadar dünyada biyomedikal mühendislik alanında deney hayvanı olarak uzun yıllardır kullanılsa da, ülkemizde yeni yeni önemi kavranan bir canlı türüdür. Evrimsel biyolojiden, rejeneratif tıbba, embriyolojiden, gelişim biyolojisine ve onkoloji çalışmalarına kadar birçok alanda model organizma olarak kabul edilmektedir. Bu ilginç hayvan; beyin, kalp, böbrek vb. iç organları ile kuyruk, ayak (limb) gibi uzuvlarını rejenere edebilme kapasitesine sahiptir.
Buna ek olarak, yaşlanma biyolojisinin araştırıldığı ve bu süreci tersine çevirmeyi amaçlayan çalışmalarda da son yıllarda sıklıkla kullanılmaktadırlar. Aksolotlların rejenerasyon mekanizmalarının tamamen anlaşılabilmesi neticesinde insanlarda yaşlanma sürecinin yavaşlatılabileceğini ve yaşlılığa bağlı hastalıkların önlenebileceğini/tedavi edilebileceğini düşünüyoruz. Ayrıca aksolotllar, düşük kanser insidansına sahip oldukları için, son yıllarda kanser araştırmalarında da bilim insanlarının ilgi odağı olmaya başladı.
Ben, Gülsemin Şen ve fakülte dekanı Prof. Dr. Mehmet Tahir Alp ile birlikte Mersin Üniversitesi Su Ürünleri Fakültesi'nde uzun bir süredir araştırmalar yapmaktayız ve ülkemizde ilk defa üniversite bünyesinde tıbbi araştırmalarda kullanılmak üzere aksolotl üreterek bir ilke imza attık.
Üniversitemizin Kök Hücre ve Rejeneratif Tıp Anabilim Dalı'nda görevli olan Dr. Öğr. Üyesi Badel Arslan da, Adıyaman Üniversitesi Fen-Edebiyat Fakültesi Biyoloji Bölümü'nde görevli Doç. Dr. Serdar Sönmez'in önderliğinde moleküler belirteçlerin kullanıldığı biyoinformatik analizler ile, yetiştirdiğimiz türün A. mexicanum olduğunu kesinleştirdiler. Araştırmada yüksek lisans öğrencimiz olan biyomühendis Gamze Ayar da genç araştırmacı olarak yer aldı. Bu makalede, yaptığımız çalışmanın detaylarını ve önemini hep birlikte size anlatmaya çalışacağız.

Aksolotlları Bu Kadar Özel Yapan Ne?
Bahsettiğimiz gibi, aksolotlların deney hayvanı olarak bu kadar popüler ve vazgeçilmez olmasının temel nedeni rejenerasyon kapasiteleridir. Diğer birçok semender türünün aksine metamorfoz geçirmedikleri için, embriyonik hücre benzeri yapılara sahiptirler ve bu sayede yaşamları boyunca vücutlarında bulunan birçok organ ve dokuyu rejenere edebilmektedirler. Ayrıca A. mexicanum'un lobektomi yöntemi ile alınan telensefalon bölgesini rejenere edebildiğini ve beynin bu bölgesinde oluşan hasarları giderebildiğini biliyoruz.
Aksolotlların telensefalik nöroanatomileri, teleostların (kemikli balıklar) aksine memeliler ile büyük benzerlikler göstermektedir. Bu da özellikle insanlarda gelişen beyin hasarlarını, şizofreni, alzheimer gibi hastalıkları tedavi etmede A. mexicanum’u gelecek vaat eden model organizma haline getirmektedir.
Yara İyileşme Süreçlerini Hızlandırmamız Şart!
Son yıllarda diyabet vakalarındaki artışlar nedeniyle insanlarda görülen kronik yaraların sayısındaki yükseliş ve yara iyileşme sürecinin uzaması, modern tıpta aşılması gereken en büyük zorluklardan biri haline gelmiştir. Yaptığımız araştırmalarda bulduklarımızdan birkaç örnek vermek gerekirse:
- Sadece Büyük Britanya'da 2.2 milyon hastanın kronik yaralardan muzdarip olduğu ve bunun sağlık sistemine 5.3 milyar £ ek yük getirdiği tahmin edilmektedir.
- Almanya'da 2-4 milyon hastanın kronik yara sorunu taşıdığı ve sağlık sistemine bunun maliyetinin 4 milyar € olduğu hesaplanmıştır.
- Amerika Birleşik Devletleri'nde (ABD) ise kronik yaraların ekonomik ve insani maliyeti çok daha dramatik durumdadır. ABD'de kronik yaraların etkilediği insan sayısının 6.5 milyon olduğu ve bunun sağlık sistemine 25 milyar $ ek yük getirdiği rapor edilmiştir.
- Ülkemizde ise bu konu üzerine bir veri bulunmamakla beraber, maliyetin yüksek olduğuna dair çalışmalar mevcuttur.
Yara iyileşmesi konusunda çok sayıda terapötik ürün geliştirilmiş olmasına rağmen, sürecin komplikasyonlara açık, yavaş ve çoğunlukla kalıcı iz bırakarak devam ettiği görülmektedir. Yara izi olmadan, etkin ve hızlı doku rejenerasyonunun sağlanması çoğu vakada henüz mümkün olamamaktadır.
Son yıllarda, A. mexicanum’dan sentezlenen AmbLOXe (Amphibian Epidermal Lipoxygenase) enziminin, insandaki homoloğu olan ALOXe3 (Arachidonate Lipoxygenase 3) enzimine kıyasla, in vitro yara modellerinde epidermal hücrelerin proliferasyonu ve migrasyonunu artırarak yara iyileşmesini önemli oranda hızlandırdığını bildiren araştırmalar rapor edildi. Bu da bize çeşitli travmalar sonrasında doku rejenerasyonunda, aksolotllardan elde edilen AmbLOXe enzimini içeren biyoteknolojik ürün geliştirme fikrini verdi.
Model Organizmalarda Tür Teşhisinin Önemi Nedir?
T.C. Tarım ve Orman Bakanlığı'nın, Deneysel ve Diğer Bilimsel Amaçlar için Kullanılan Hayvanların Refah ve Korunmasına Dair Yönetmeliği çerçevesine göre, ülkemizde aksolotl yetiştiriciliği üzerine tedarik ve çalışma izni bulunan iki kuruluş bulunmaktadır. Ne var ki yaptığımız araştırmalarda, bu iki kurumda da aksolotl türünün yurtdışından özel izinler ile temin edildiği ve üretildiği, türün sadece kurum içi çalışmalarda ve projeye özgü ruhsatlı merkezlere temin edildiği/kullanıldırıldığı ve bu sebeple araştırma dışından yurtiçine tedarik yapılmadığını tespit ettik. Bu da aksolotl üzerine araştırma yapmak isteyen tüm üniversiteler, araştırma enstitüleri ve bilim insanları için üç temel sorunu gündeme getirmektedir:
- Ruhsatsız işletmelerden tedarik edilen axolotlların amatör yetiştiricilerin beceri, devamlılığı ve insiyatifine bırakılması,
- Tedarik edilen axolotlun genetik saflığının bilinmesinin mümkün olmaması,
- Türün yetiştiricilik koşullarının rastgelelik, bilimsel nesnellikten uzak deneme-yanılma pratikleri üzerine kurulu olması.


Bu yüzden model organizma olarak bu türü fakültemiz bünyesinde bilim camiasına tedariğin sağlanması amacıyla yetiştirmeye başladık ve A. mexicanum'u ilk kez üniversite bünyesinde kültür koşullarına adapte ederek üretimlerini gerçekleştirdik. Yakın zamanda ruhsatlandırma çalışmalarımızı da tamamlayacağız.
Aslında maddi destek istememizin nedeni çok basit: Çünkü Evrim Ağacı, bizim tek mesleğimiz, tek gelir kaynağımız. Birçoklarının aksine bizler, sosyal medyada gördüğünüz makale ve videolarımızı hobi olarak, mesleğimizden arta kalan zamanlarda yapmıyoruz. Dolayısıyla bu işi sürdürebilmek için gelir elde etmemiz gerekiyor.
Bunda elbette ki hiçbir sakınca yok; kimin, ne şartlar altında yayın yapmayı seçtiği büyük oranda bir tercih meselesi. Ne var ki biz, eğer ana mesleklerimizi icra edecek olursak (yani kendi mesleğimiz doğrultusunda bir iş sahibi olursak) Evrim Ağacı'na zaman ayıramayacağımızı, ayakta tutamayacağımızı biliyoruz. Çünkü az sonra detaylarını vereceğimiz üzere, Evrim Ağacı sosyal medyada denk geldiğiniz makale ve videolardan çok daha büyük, kapsamlı ve aşırı zaman alan bir bilim platformu projesi. Bu nedenle bizler, meslek olarak Evrim Ağacı'nı seçtik.
Eğer hem Evrim Ağacı'ndan hayatımızı idame ettirecek, mesleklerimizi bırakmayı en azından kısmen meşrulaştıracak ve mantıklı kılacak kadar bir gelir kaynağı elde edemezsek, mecburen Evrim Ağacı'nı bırakıp, kendi mesleklerimize döneceğiz. Ama bunu istemiyoruz ve bu nedenle didiniyoruz.
Model organizmaların kullanıldığı araştırmalarda canlının tür teşhisinin doğru yapılması deneylerin tekrarlanabilirliği ve karşılaştırılabilirliği açısından son derece önemlidir. Tür sınırlarını belirleme metotları, bütünleşik taksonomi ve sistematik çalışmalarında son yıllarda sıklıkla kullanılan güncel yaklaşımlardır. Özellikle analiz edilen bireylerin aynı türü temsil ettiklerinden emin olunması için neredeyse bir ön koşul niteliğindedir.

Büyük ölçüde morfolojik karakterlere dayanan geleneksel tür tanımlama yöntemleri halen yaygın bir biçimde kullanılsa da her geçen gün türlerin tanımlanmasında ve tür sınırlarının belirlenmesinde yeni nesil yaklaşım ve yöntemler geliştirilmektedir. Moleküler verilerin büyük hacimlerde ve kısa sürede üretilebilmesi ve biyoinformatik alanındaki gelişmelere paralel olarak tür sınırlarının belirlenmesinde uygulamalı yaklaşımlar geliştirilmekte ve kullanılmaktadır.

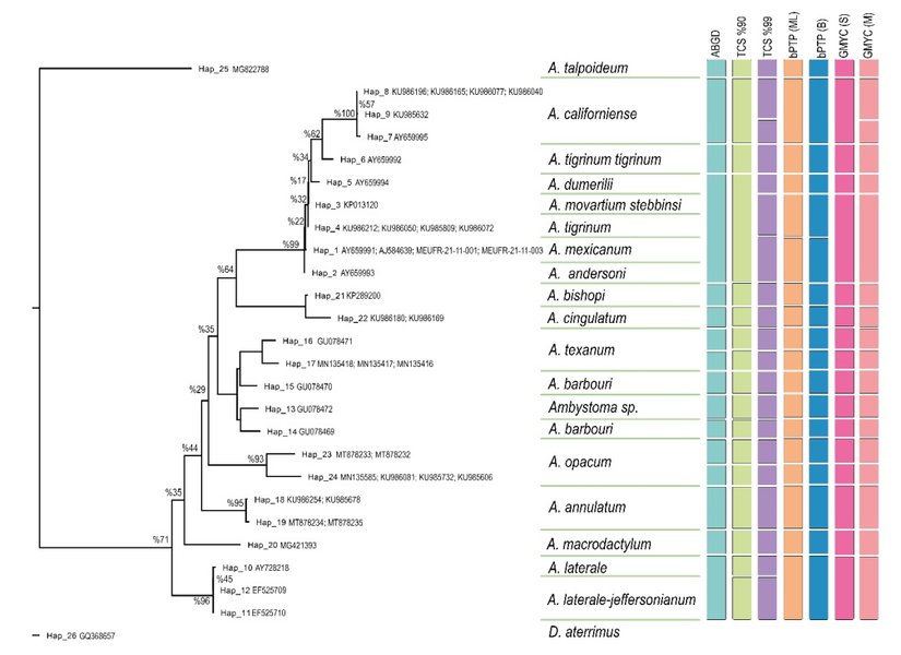
Bu sebeple çalışmamız kapsamında Mersin Üniversitesi Su Ürünleri Fakültesi Uygulama Birimleri’nde Yetiştirilen A. mexicanum’un tür teşhisini bütünleşik taksonomik yöntemler kullanarak tespit ettik. Bu amaçla mitokondri genomunda bulunan ve hayvanlar için DNA barkodlama bölgesi olarak bilinen sitokrom oksidaz alt ünite 1 (COI) ve sitokrom b (Cytb) gen fragmentleri moleküler belirteç olarak belirledik ve NCBI GenBank'ta daha önce dizisi verilmiş olan Ambsytoma türlerini filogenetik analizler ve tür sınırlarını belirleme testleri ile karşılaştırdık.




Sonuçlar
Farklı veri setlerinin kullanıldığı analizlerin tamamında söz konusu bireyler daha önceki çalışmalarda elde edilen A. mexicanum türü ile birlikte gruplanmıştır.

Model organizma olarak Mersin Üniversitesi Su Ürünleri Fakültesi'nde yetiştirdiğimiz aksolotlların tür teşhislerini yaparak bu canlıların deney hayvanı olarak kullanım süreçlerinin önündeki ilk engeli kaldırmış olduk.
YÖK'ün öncelikli alanlarından olan biyomedikal ekipman ve biyoteknolojik ilaç teknolojileri üzerine multidisipliner çalışmaların önünü açabilme potansiyeli taşıyan A. mexicanum türünün yetiştiriciliğini yaptığımız ve tür teşhisini kesinleştirdiğimiz için mutluyuz. Bundan sonra ruhsatlandırma çalışmalarını tamamlayarak bu deney hayvanları ile çalışma yapmak isteyen tüm üniversite ve enstitülere tedarik sürecini en yakın zamanda başlatmış olacağız. Proje ekibine katkılarından dolayı teşekkür ederiz.
Düzeltmeler: Bu yazının önceki bir versiyonunda, yeni çalışma öncesinde aksolotl tedarikinin Türkiye'de sadece amatör yetiştiricilerle yapılabildiği imâ edilmiştir. Bu doğru değildir. Talep olması durumunda proje bazlı olarak yurt dışından aksolotl getirmek mümkündü. Yeni çalışma sayesinde Türkiye'de üretilen ve üretimi bilimsel standartları daha yakından takip eden aksolotl yetiştiriciliği mümkün olmaktadır. Yazı, bu detayları açığa kavuşturacak biçimde güncellenmiştir.
Evrim Ağacı'nda tek bir hedefimiz var: Bilimsel gerçekleri en doğru, tarafsız ve kolay anlaşılır şekilde Türkiye'ye ulaştırmak. Ancak tahmin edebileceğiniz gibi Türkiye'de bilim anlatmak hiç kolay bir iş değil; hele ki bir yandan ekonomik bir hayatta kalma mücadelesi verirken...
O nedenle sizin desteklerinize ihtiyacımız var. Eğer yazılarımızı okuyanların %1'i bize bütçesinin elverdiği kadar destek olmayı seçseydi, bir daha tek bir reklam göstermeden Evrim Ağacı'nın bütün bilim iletişimi faaliyetlerini sürdürebilirdik. Bir düşünün: sadece %1'i...
O %1'i inşa etmemize yardım eder misiniz? Evrim Ağacı Premium üyesi olarak, ekibimizin size ve Türkiye'ye bilimi daha etkili ve profesyonel bir şekilde ulaştırmamızı mümkün kılmış olacaksınız. Ayrıca size olan minnetimizin bir ifadesi olarak, çok sayıda ayrıcalığa erişim sağlayacaksınız.
Makalelerimizin bilimsel gerçekleri doğru bir şekilde yansıtması için en üst düzey çabayı gösteriyoruz. Gözünüze doğru gelmeyen bir şey varsa, mümkünse güvenilir kaynaklarınızla birlikte bize ulaşın!
Bu makalemizle ilgili merak ettiğin bir şey mi var? Buraya tıklayarak sorabilirsin.
Soru & Cevap Platformuna Git- 11
- 1
- 1
- 0
- 0
- 0
- 0
- 0
- 0
- 0
- 0
- 0
- B. ARSLAN. (2021). Mersin Üniversitesi Su Ürünleri Fakültesi Uygulama Birimleri’nde Rejeneratif Tıp Araştırmalarında Model Organizma Olarak Yetiştirilen Ambystoma Mexicanum’un Dna Barkodlaması Ve Filogenisi. Commagene Journal of Biology, sf: 161-176. doi: 10.31594/commagene.1015429. | Arşiv Bağlantısı
Evrim Ağacı'na her ay sadece 1 kahve ısmarlayarak destek olmak ister misiniz?
Şu iki siteden birini kullanarak şimdi destek olabilirsiniz:
kreosus.com/evrimagaci | patreon.com/evrimagaci
Çıktı Bilgisi: Bu sayfa, Evrim Ağacı yazdırma aracı kullanılarak 09/10/2025 22:56:16 tarihinde oluşturulmuştur. Evrim Ağacı'ndaki içeriklerin tamamı, birden fazla editör tarafından, durmaksızın elden geçirilmekte, güncellenmekte ve geliştirilmektedir. Dolayısıyla bu çıktının alındığı tarihten sonra yapılan güncellemeleri görmek ve bu içeriğin en güncel halini okumak için lütfen şu adrese gidiniz: https://evrimagaci.org/s/11479
İçerik Kullanım İzinleri: Evrim Ağacı'ndaki yazılı içerikler orijinallerine hiçbir şekilde dokunulmadığı müddetçe izin alınmaksızın paylaşılabilir, kopyalanabilir, yapıştırılabilir, çoğaltılabilir, basılabilir, dağıtılabilir, yayılabilir, alıntılanabilir. Ancak bu içeriklerin hiçbiri izin alınmaksızın değiştirilemez ve değiştirilmiş halleri Evrim Ağacı'na aitmiş gibi sunulamaz. Benzer şekilde, içeriklerin hiçbiri, söz konusu içeriğin açıkça belirtilmiş yazarlarından ve Evrim Ağacı'ndan başkasına aitmiş gibi sunulamaz. Bu sayfa izin alınmaksızın düzenlenemez, Evrim Ağacı logosu, yazar/editör bilgileri ve içeriğin diğer kısımları izin alınmaksızın değiştirilemez veya kaldırılamaz.