Petrol Nedir? Nasıl Oluşur, Nasıl Çıkarılır, Nasıl İşlenir? Nerelerde Kullanılır?
Küresel Isınma, Enerji, Çevre ve İklim Gibi Dünyamızı Yakından İlgilendiren Pek Çok Konuda Karşımıza Çıkan Petrol Nedir?

Bu Makalede Neler Öğreneceksiniz?
- Define petroleum as a naturally occurring, flammable hydrocarbon mixture found primarily in liquid form with varying colors and viscosities.
- Classify crude oil by volatility, fluidity, and sulfur content, distinguishing between light, heavy, sweet, and sour types.
- Explain petroleum's chemical composition as organic hydrocarbons mainly consisting of hydrogen and carbon atoms.
İnsanlık bugüne kadar pek çok bilimsel atılım yapmış, tüm dünyayı küresel olarak etkileyen pek çok buluş gerçekleştirmiştir. Bilimsel atılımların ve insanlığın durmadan ilerleyişinin önündeki en büyük engellerden bir tanesi de enerji ve ham maddenin doğal kaynaklarla sınırlı olmasıdır. Siz değerli okurlarımıza bu sınırlamayı insanlık için büyük ölçüde kaldıran, hayatlarımızı hem iyi yönde hem de kötü yönde derinden etkileyen petrolü anlatmayı, bunu da olabildiğince geniş bir yönden ele almayı hedefliyoruz. İyi okumalar dileriz!
Petrol Nedir?
Ham Petrolün Genel Özellikleri
Yazımıza başlarken petrolün önce ne olduğunu açıklamak doğru olacaktır. Petrol çoğunlukla sıvı hâlde bulunan, çeşitli renklerde bulunabilen, yağ kıvamında bir maddedir. Yoğun, kolaylıkla alev alabilen petrol, yeryüzünde doğal olarak bulunan katı, sıvı ve gaz hâldeki hidrokarbonların bir karışımıdır. Petrol kelimesi Latince "petra" ve "oleum" kelimelerinden türemiştir. Petra, Latince "kaya" anlamına gelirken, oleum kelimesi de "yağ" anlamına gelir. Ham petrolün rengi çıkarıldığı yere göre farklılık gösterebilir. Petrolün renginin değişkenlik göstermesinin sebebi, içeriğinde bulunan hidrokarbonların çeşitleri ve karışım oranlarındaki farktır.

Ham petrol içeriğine göre sınıflandırılır. Uçuculuğu ve akışkanlığı yüksek olan petrollere hafif petrol adı verilirken, ağır petrolün akışkanlığı azdır ve kolayca buharlaşmaz. Petrol içindeki kükürt elementinin miktarı da petrolün sınıflandırılmasında ayrı bir unsurdur. Kükürt içeriği az olan ham petrol kolayca arıtılabildiğinden tatlı petrol olarak adlandırılır. Buna karşın içeriğinde fazla kükürt bulunduran petrollerin arıtılmasında daha çok işlem gerektiğinden bu tip ham petrollere ekşi (veya acı) petrol denir.1,2
Petrolün Kimyası
Petrol yukarıda da bahsedildiği üzere, bir hidrokarbon karışımıdır. Hidrokarbon olarak adlandırılan maddeler, esas olarak hidrojen ve karbon elementlerinden meydana gelmiş organik bileşiklerdir. Adlarını da buradan almaktadırlar. Hidrokarbonların ne olduğunu anlatmak için basit yapılı metan ve oktan bileşiklerini ele alacağız.


Metan, tek karbon atomunun çevresine bağlanmış dört hidrojen atomundan oluşurken; oktan, sekiz karbondan oluşur ve on sekiz hidrojen atomuna sahiptir. Bu doğrultuda, metan ve oktan aynı zamanda sırasıyla CH4 ve C8H18 olarak gösterilebilirler. Metan, oda sıcaklığı olan 25°C'de gaz hâldeyken, oktan bu sıcaklıkta sıvı haldedir. Bu iki molekülün birbirinden farklı özelliklere sahip olmasını sağlayan şey esasında molekül yapıları ve bağ kurduğu atomlardır. İşte, dünyamızda metan ve oktan gibi birbirinden oldukça farklı, çok sayıda hidrokarbon bileşiği doğal olarak bulunmaktadır. Petrol, bu hidrokarbon bileşiklerinin zengin bir karışımıdır. Parafinler, naftenler, olefinler ve aromatik bileşikler petrolü oluşturan ana hidrokarbon çeşitleridir. Petrolün içinde hidrokarbonların yanında aynı zamanda azot, kükürt ve oksijen gibi bileşenler de bulunur.
Petrolün içeriğindeki hidrokarbon ve diğer bileşiklerin çeşitleri ve bulunma oranları, çıkarıldığı yere göre büyük ölçüde değişkenlik gösterirken, elementlerin bulunma oranı pek değişmez. Ortalama bir ham petrolün ağırlıkça %83-87'si karbon, %12-15'i hidrojen elementinden meydana gelir. Azot, oksijen ve kükürt (N, O, S) elementleri ise petrolde genellikle ağırlıkça %5'ten az miktarlarda bulunmaktadır.3
Petrol Nasıl Oluşur, Nerelerde Bulunur?
Petrolün Oluşum Süreci
Petrolün ne olduğunu artık biliyoruz. Petrolün oluşumu da oldukça önemli bir konudur. Çoğunlukla organik moleküllerden meydana gelen petrol, doğal süreçlerle oluşan bir ham maddedir.
Okyanuslar, sayısız canlı çeşidine ev sahipliği yaparlar. Biyoçeşitliliği oldukça yüksek olan okyanusların en önemli canlılarından biri planktonlardır. Plankton, okyanuslarda yaşayan birçok türün ana besin kaynağı olan ve birçoğunun boyutu mikroskobik seviyelerde olan canlıların genel ismidir. Okyanuslarda yaşayan bakteriler, protozoalar, arkeler, diatomlar, mavi-yeşil algler ve delikliler, planktonlara birer örnektir. Plankton ismi, bu canlıların ekolojik nişine göre verilmiş genel bir isimdir.


Planktonlar okyanuslarda bol miktarda bulunurlar. Bunu daha iyi görebilmek için şu görseli incelemek yeterli olacaktır:

Günümüzden yaklaşık 541 milyon yıl önce başlamış olan paleozoik dönemde, plaktonlar okyanuslarda bol miktarlarda bulunmaktaydı.1 Planktonlar öldüklerinde, kalıntıları okyanusun dibine çöker. Çökelen bu kalıntıların üstü, bakterilerin oksijenli solunumla parçalama hızından çok daha hızlı bir şekilde çamur, silt gibi materyallerle kaplanır. Bunun sebebi okyanusların derinliklerinde, suda çözünen oksijen miktarının oldukça az olmasıdır.
Petrol oluşumunun ilk aşaması diyajenez (taşlaşma) adı verilen bir süreçtir. Bu süreçte üstü kum ve silt ile kaplanmış organik kalıntılardaki protein, yağ ve karbonhidrat, bakteriler tarafından oksijensiz solunumla çürütülürek hümik ve fulvik asit gibi organik maddelere dönüşür. Söz konusu organik tabaka kalınlaşıp taşlaştıkça yoğun ısı ve basınç açığa çıkar. Çürüme sonucu ortaya çıkan yeni organik maddeler, bu ısı ve basınç ile kerojen adı verilen maddeye dönüşür. Kerojen, tortul kayaçlarda bulunan kahverengi, siyah tonlarında bir maddedir.
Evrim Ağacı'nın çalışmalarına Kreosus, Patreon veya YouTube üzerinden maddi destekte bulunarak hem Türkiye'de bilim anlatıcılığının gelişmesine katkı sağlayabilirsiniz, hem de site ve uygulamamızı reklamsız olarak deneyimleyebilirsiniz. Reklamsız deneyim, sitemizin/uygulamamızın çeşitli kısımlarda gösterilen Google reklamlarını ve destek çağrılarını görmediğiniz, %100 reklamsız ve çok daha temiz bir site deneyimi sunmaktadır.
KreosusKreosus'ta her 50₺'lik destek, 1 aylık reklamsız deneyime karşılık geliyor. Bu sayede, tek seferlik destekçilerimiz de, aylık destekçilerimiz de toplam destekleriyle doğru orantılı bir süre boyunca reklamsız deneyim elde edebiliyorlar.
Kreosus destekçilerimizin reklamsız deneyimi, destek olmaya başladıkları anda devreye girmektedir ve ek bir işleme gerek yoktur.
PatreonPatreon destekçilerimiz, destek miktarından bağımsız olarak, Evrim Ağacı'na destek oldukları süre boyunca reklamsız deneyime erişmeyi sürdürebiliyorlar.
Patreon destekçilerimizin Patreon ile ilişkili e-posta hesapları, Evrim Ağacı'ndaki üyelik e-postaları ile birebir aynı olmalıdır. Patreon destekçilerimizin reklamsız deneyiminin devreye girmesi 24 saat alabilmektedir.
YouTubeYouTube destekçilerimizin hepsi otomatik olarak reklamsız deneyime şimdilik erişemiyorlar ve şu anda, YouTube üzerinden her destek seviyesine reklamsız deneyim ayrıcalığını sunamamaktayız. YouTube Destek Sistemi üzerinde sunulan farklı seviyelerin açıklamalarını okuyarak, hangi ayrıcalıklara erişebileceğinizi öğrenebilirsiniz.
Eğer seçtiğiniz seviye reklamsız deneyim ayrıcalığı sunuyorsa, destek olduktan sonra YouTube tarafından gösterilecek olan bağlantıdaki formu doldurarak reklamsız deneyime erişebilirsiniz. YouTube destekçilerimizin reklamsız deneyiminin devreye girmesi, formu doldurduktan sonra 24-72 saat alabilmektedir.
Diğer PlatformlarBu 3 platform haricinde destek olan destekçilerimize ne yazık ki reklamsız deneyim ayrıcalığını sunamamaktayız. Destekleriniz sayesinde sistemlerimizi geliştirmeyi sürdürüyoruz ve umuyoruz bu ayrıcalıkları zamanla genişletebileceğiz.
Giriş yapmayı unutmayın!Reklamsız deneyim için, maddi desteğiniz ile ilişkilendirilmiş olan Evrim Ağacı hesabınıza üye girişi yapmanız gerekmektedir. Giriş yapmadığınız takdirde reklamları görmeye devam edeceksinizdir.

Kerojen oluşumundan sonra, çökme ve birikmenin etkisiyle sıcaklık ve basınç artmaya devam eder. Kerojen bu yüksek basınç altında, 60°C'den yüksek sıcaklıklara ulaşıldığında kimyasal olarak parçalanmaya başlar. Bu evreye katajenez (parçalanma) evresi adı verilir. Bu aşamada söz konusu organik tabaka üzerine etkiyen sıcaklık 50 ila 150°C arasında değişirken, basınç da 1500 bar gibi değerlere ulaşabilir. Bu basınç değeri atmosfer basıncının yaklaşık 1480 katı kadardır! Tüm bu etkiler altında kerojenin parçalanmasıyla ortaya petrol ve doğal gaz çıkar.
Ancak şunu da belirtelim, petrol, doğal gaz, kömür gibi maddelerin oluşum süreçleri benzerdir. Yer kabuğuna gömülen organik tabakanın hangi fosil yakıtı oluşturacağı içeriğindeki hidrojenin karbona atomik oranı ile ilgilidir. Karbon atomu oranı yüksek olan kerojenden kömür, antrasit gibi fosil yakıtlar oluşurken, hidrojen oranı yüksek veya karbona yakın olan kerojenden petrol ve doğal gaz oluşur. Bu atomik oran, ağırlıkça oran ile karıştırılmamalıdır. Kömür, doğal gaz ve farklı kerojen tiplerini başka bir yazımızda daha kapsamlı bir şekilde anlatmayı düşünüyoruz.
Diyajenez ve katajenez evrelerinden sonra gelen son evre metajenezdir. Metajenez evresinde, yer kabuğu içinde oldukça ilerlemiş olan organik tabaka (artık petrol), magmanın etkisi altında daha da yüksek sıcaklık ve basınçlara maruz kalır. Metajenez evresinde, katajenez ile oluşan petrolden geriye metan gazı ve karbon kalıntısı kalır.3
Petrol Rezervleri
Dünya üzerinde pek çok bölgede petrol rezervleri bulunmaktadır. Jeolojik yaşına göre farklı coğrafyalarda birçok bölgede petrol çıkarılmaktadır. Dünya üzerindeki rezervlerin petrol miktarını gösteren haritayı aşağıda görebilirsiniz:

Petrol söz konusu olduğunda hepimizin aklına gelecek ilk sorulardan biri genellikle "petrolün ne zaman tükeneceği" sorusudur. Petrol kesinlikle sınırlı bir kaynaktır ve tükenmektedir. Petrolün aşağı yukarı ne zaman tükeneceğine dair bir tahminde bulunulabilir ancak kesin bir yanıt vermek pek de mümkün sayılmaz. Bunu başlıca dört sebep altında inceledik:
- Rezerv Arayışı: Her geçen gün ülkeler petrol ve doğal gaz gibi önemli enerji kaynakları arayışına devam etmektedir. Bu arayış sonucunda da her sene dünya üzerinde yeni petrol rezervleri keşfedilmektedir.
- Üretim ve Tüketim Hızı: Ülkelerin ve şirketlerin petrol çıkarma ve ürüne dönüştürme hızları devamlı surette değişkenlik gösterir. Örneğin Norveç gibi bazı ülkeler buldukları rezervler hakkında uzun dönemli planlar yaparak üretim ve tüketim hızlarını sınırlandırırken, Venezuela ve Libya gibi ülkeler de ekonomilerini tamamen petrol üzerine kurarak, rezervlerini hızla tüketmektedir.4,5
- Teknolojik gelişmeler: Bilimsel araştırmalar ve yenilikler devam ettikçe, bunların bir sonucu olarak her gün yeni teknolojiler geliştirilmekte ve uygulanmaktadır. Petrol gibi ham maddeler, bu teknolojik gelişmelerden oldukça etkilenir. Petrol kayası veya şeyl olarak bilinen tortul kayaçlardaki kerojeni yüksek sıcaklıklarda ısıtarak yapay sıvı petrol elde etme teknolojisinin gelişimi buna bir örnektir.
- Öngörülemeyen sebepler: Dünya üzerinde siyasi, ekonomik ve kültürel pek çok değişim yaşanmaktadır. Bazı petrol rezervlerini kontrol etmek amacıyla verilen savaşlar, darbeler ve terör olayları ne yazık ki bu sebeplerin başında gelir. Tarihe şöyle bir bakıldığında Yom Kippur Savaşı, İran Devrimi, 2003 Irak Savaşı, Arap Baharı gibi pek çok olayda petrol fiyatlarının büyük değişimler geçirdiği görülür.6 Bu durum farklı petrol rezervlerinin tüketilme hızını etkiler. Ülkelerin izlediği politikalar da oldukça önemli bir unsurdur. Ülkelerin birbirlerine uyguladıkları ambargolar ve petrole dair yasal düzenlemeler bu politikalara birer örnektirler. Örneğin, çevreci bir politika izlemeye başlayan bir ülke, karbon salınımlarını azaltmayı hedefleyebilir. Halkı ve şirketleri elektrikli arabalar ve yenilenebilir enerji kaynaklarına yöneltecek yasal düzenlemeler, vergi indirimleri gibi politikalar petrolün kullanımını azaltıp, ülkenin rezervlerini korumasına yardımcı olacaktır. Öte yandan bir ülkeye çeşitli sebeplerle ekonomik ambargo uygulamak, ambargo yapılan ülkenin petrol satışlarını ve rezervlerini tüketme hızını doğrudan etkiler. Bunun bir örneğini, ABD'nin İran'a uyguladığı ambargolarda görebiliriz.7,8
Tüm bu sebeplere rağmen, yine de petrolün ne zaman tükeneceğine dair bir tahmin yapmak için üretim ve tüketim oranlarını kullanırsak karşımıza şöyle bir sonuç gelecektir:
2019'da, dünyanın toplam petrol üretimi 2018'e göre 2,2 milyon artarak günde ortalama 100 milyon 750 bin varile yaklaşırken, tüketim oranı da yine 2018'e göre 1,4 milyon artarak günde 100 milyon 770 bin varil gibi değerlere gelmiştir. Bu üretim ve tüketim hızlarına karşın, 2018 yılında dünya çapındaki ispatlı petrol rezervlerinde ortalama 1.73 trilyon varil petrol olduğu belirlenmiştir. Bu da şu anlama gelir: Dünya çapında petrol içerdiği kesinleşmiş rezervlerin 2019'daki tüketim hızımızla yaklaşık 47-50 senelik bir ömrü vardır.6,7

Ancak az önce de belirttiğimiz üzere, bu veriler gerçeği tam olarak yansıtmayabilir. Yukarıda verilen sebepler dolayısıyla petrolün tükenme hızı değişkenlik gösterdiğinden, ömrüne biçilen seneler de elbette değişecektir. Saydıklarımızın üzerine pek çok sebep eklenebilir. Bundan dolayı da dünya genelindeki petrol rezervlerinin ne zaman tükeneceği konusunda kesin yorumlarda bulunmak, bilimsel olmamakla beraber gerçeği kesin olarak yansıtmaz. Ancak tahminlerin gerçeğin çok da uzağında olduğunu söyleyemeyiz. Petrol hızla tükenmekte. Elimizdeki veriler ışığında sürekli tahminler yaparak, enerjimizin tek başına yüzde 34'ünü karşılayan6,9 petrolün tükenmesine ne kadar süre kaldığını devamlı güncellemeliyiz. Petrol macerasının sonuna geldiğimizde insanlık olarak enerji kaynakları konusundaki tercihlerimizi çoktan değiştirmiş olmalıyız. Aksi takdirde hem ülkemizde hem de dünya çapında büyük bir enerji krizinin patlak vermesi olasıdır.
Petrol Nasıl Çıkarılır?
Petrolü Aramak ve Bulmak
Yer altındaki petrolü çıkarabilmek için önce petrolün nerede olduğunun belirlenmesi gerekir. Bu işle jeologlar ve jeofizikçiler ilgilenmektedir. Petrolün nerelerde bulunabileceğine dair yapılan araştırmalarda kullanılan yöntemler, petrolün arandığı yere göre değişir.
Petrolün jeolojik araştırmasında havadan fotoğraflama ve haritalandırma yöntemleri kullanılır. Bu sayede jeologlar petrol araştırılacak bölgeye dair genel bir bilgi edinmiş olurlar. Bundan sonra jeofizikçiler dört ana metot ile petrol aramalarına devam ederler:
- Sismik Metot: Bu jeofizik yönteminde dinamit patlamaları veya titreşim cihazları olan kamyonlar vasıtasıyla yere şok dalgaları gönderilir. Yansıyan dalgalar toprağın karakterine göre değişir. Gelen sismik veriler sismograf ve bilgisayarlar yardımıyla ölçülür ve yorumlanır. Bu sayede petrol içermesi ihtimali yüksek olan bölgeler belirlenebilir. Eğer denizde araştırma yapılıyorsa, sıkıştırılmış hava veya akustik şok dalgaları denizin derinliklerine gönderilerek, yansıyan veriler hidrofon gibi cihazlar yardımıyla ölçülür petrolün yeri tespit edilir.
- Gravimetrik Metot: Araştırma yapılan bölgelerdeki yerin jeolojik yapısındaki değişimler gravimetre cihazıyla ölçülebilir. Gravimetrik analiz ile petrol bulunma olasılığı yüksek olan bölgeler analiz edilir.
- Manyetik Metot: Manyetik şiddeti ölçmeye yarayan manyetometre aletiyle, yer kabuğu boyunca manyetik düzensizlikler ölçülebilir, bu sayede de petrol bulunan yerler açığa çıkarılabilir.
- Petrol araştırma kuyusu açma: Adından da anlaşılacağı üzere, petrol bulunma ihtimali yüksek olan bölgelerde önceden belirlenmiş noktalara kuyular açılarak petrol olup olmadığı direkt olarak belirlenebilir. Ancak bu yöntem diğer yöntemlere göre masraflı olmakla beraber petrol bulunma ihtimali çokça yüksek bir bölgeyse, kullanışlı olabilir.10

Petrol Sondajı
Petrol bulunduktan sonra, sıra petrolün çıkartılmasına gelir. Petrolün bulunduğu rezervden çıkarılabilmesi için çeşitli sondaj işlemleri uygulanır. Bulunan petrol denizde veya okyanusta ise bir petrol platformu kurulur.
Petrol sondajı ve çıkartılması işlemleri, petrol ve doğal gaz mühendisliği kapsamına girer. Petrol ve doğal gaz mühendisleri, ham maddeye ulaşmak için gerekli sondaj tekniklerinin uygulanması, ham maddenin güvenlik ve çevre standartlarına uygun bir biçimde çıkarılması ve belli bir düzeye kadar da işlenmesinden sorumlulardır. Petrol ve doğal gaz mühendisleri aynı zamanda petrol rezervlerinin araştırılması ve istenilen yere taşınmasıyla ilgilenirler.
Denizdeki petrol platformları ve karadaki petrol kuyularında sondaj işlemi esasında aynıdır. Bu işlem çelik kule benzeri yapılarla gerçekleştirilir. İskele olarak adlandırılan bu yapıların içerisinde sondaj donanımı bulunur. Donanımın ucunda bulunan matkap yeri delerek petrolün bulunduğu rezerve ilerler. Sondaj işlemi genelde aşama aşama gerçekleştirilir. Her bir aşamada açılan deliğin çapı giderek azalır. Rezerve ulaşıldığında matkap kuyudan çıkartılır. Uzunluğu binlerce metreyi bulabilen bu derin kuyuların içi betonla kaplanır veya yerine göre çelik boru sistemleri kullanılır. Kuyu açıldıktan sonra petrol artık çıkartılmaya hazırdır.



Karada Petrol İstihsali
Petrol için kuyu açıldıktan sonra sıra onu çıkartacak bir sistem kurmaya gelir. Karada petrol istihsalinde (çıkartılmasında) at başı adı verilen mekanik sistem kullanılır. Sistem, genelde elektrikle çalışan bir motor yardımıyla çalıştırılır. Motor, krank adı verilen parçayı döndürür. Dönmekte olan krank da kiriş adlı uzun parçayı hareket ettirir. Bu yüzden bu kirişe hareketli kiriş de denilir. Kirişin ucuna monte edilmiş büyük parça ise at başıdır. Petrol çıkarma sistemi de Türkçe takma adını bu parçadan almıştır.


At başına bağlı olan pompa çubuğu, krankın her bir dönüşüyle aşağı ve yukarı hareket eder. At başı aşağı hareket ettiğinde, pompa çubuğu da kuyunun içinde aşağı iner. Kuyunun rezerve yakın kısmında bir tane sabit vana bulunur. Çubuğun ucunda da hareketli bir vana bulunur. Çubuk aşağı inerken hareketli vana açık, sabit vana da kapalıdır. At başı yukarı hareket ettiğindeyse çubuk yukarı çıkar. Bu sefer hareketli vana kapanır, sabit vana açılır. Bu sayede rezervdeki petrol yukarı çıkar ve hareketli vananın kapanmasıyla da yüzeye doğru taşınır. Kuyunun içindeki hareketi şematik olarak şu şekilde gösterebiliriz:

Bu sistemi esasında basit bir tulumbaya benzetebiliriz. Suyu kuyudan çıkarmak için kullanılan basit el tulumbalarıyla petrol kuyuları temel anlamda aynı mantıkla çalışırlar. Sistemi biraz daha iyi canlandırabilmek adına, şu basit görselleri incelememiz yeterli olacaktır:


Denizde, Okyanusta ve Göllerde Petrol İstihsali
Deniz ve okyanuslarda sondaj için petrol platformlarının kurulduğundan bahsetmiştik. Petrol platformları, petrol bulunan bölgede su üzerine kurulan yapılardır. Platformların birden fazla çeşidi olmakla beraber, suda yüzen, yapay bir adacığa oturtulanlar ve okyanus tabanına oturtulanlar olarak üç çeşide ayrılabilir. Bunun haricinde platformlar sondaj süresi, yüksekliği, kullanım amacı gibi pek çok unsura göre başka çeşitlere ayrılırlar.11

Platformlar birden fazla işleve sahip kompleks yapılardır. Hem petrolün çıkartılmasında hem de kuyunun açılmasında petrol platformları kullanılır. Bu operasyonları gerçekleştirecek personelin kaldığı ve ihtiyaçlarının sağlandığı kısımlardan tutun da, helikopter pistine kadar pek çok kısmı bulunur. Bazı petrol platformlarında, denizin altından çıkarılan petrolü belirli bir düzeye kadar işleyebilecek ekipmanlar da vardır. Ancak bu ekipmanlar sınırlı olmakla beraber, birazdan anlatacağımız petrol rafinerilerindeki ekipmanlar ve işlemler kadar karmaşık değildir.
Petrolün Saflaştırılması
Petrolün yerin derinliklerinden, geniş çeşitlilikte ürünlere dönüştürülmesi serüveninin artık sonuna gelmiş bulunuyoruz. Rezervden çıkarılan ham petrolün günlük hayatta kullandığımız ürünlere dönüştürülebilmesi için arıtılması ve saflaştırılması gerekir. Ham petrol, rafineri (İngilizce: Refinery) adı verilen tesislerde işlenerek benzin, dizel, jet yakıtı, asfalt gibi pek çok ürüne dönüştürülür.
Petrolün Rafineriye Gelişi
Petrol az önce bahsettiğimiz şekillerde çıkarıldıktan sonra kara ve deniz yoluyla rafinerilere taşınır. Karadan taşımada yük trenleri ve kamyonlar kullanılır. Deniz yoluyla taşımada ise büyük petrol tankerleri kullanılır. Bu gemiler petrolü çıkarılan noktalardan rafinerilerin limanlarına getirir. Tankerlerden boşaltılan ham petrol, boru hatlarıyla rafineriye yollanır. Rafinerilere gelen ham petrol, işleme sokulacakları zamana kadar depolama tanklarında tutulur.

Rafineride Gerçekleşen İşlemler
Petrol rafinerileri, büyük alanlara yayılmış karmaşık üretim tesisleridir. Bu kısımda rafinerilerde hangi işlemlerle ürünlerin elde edildiğini oldukça genel bir şekilde ele almayı hedefledik. Bu sayede rafineri ve petrokimya sanayisindeki genel kavramları açıklamak istiyoruz.

Rafinerilerdeki ünite operasyonları ve ünite proseslerinden sorumlu kişiler kimya mühendisleridir. Kimya mühendisleri ham maddelerin çeşitli birçok ürüne dönüştürüldüğü tesislerin tasarımı, kurulumu, işletilmesi ve geliştirilmesinden sorumlu mühendislerdir. Rafinerilerin işletilmesinde kimya mühendisliği disiplininin geliştirdiği teknolojiler kullanılır. Kimya mühendisliği ve Türkiye'deki gelişimi hakkında daha fazla bilgi için şu makalemize göz atabilirsiniz.
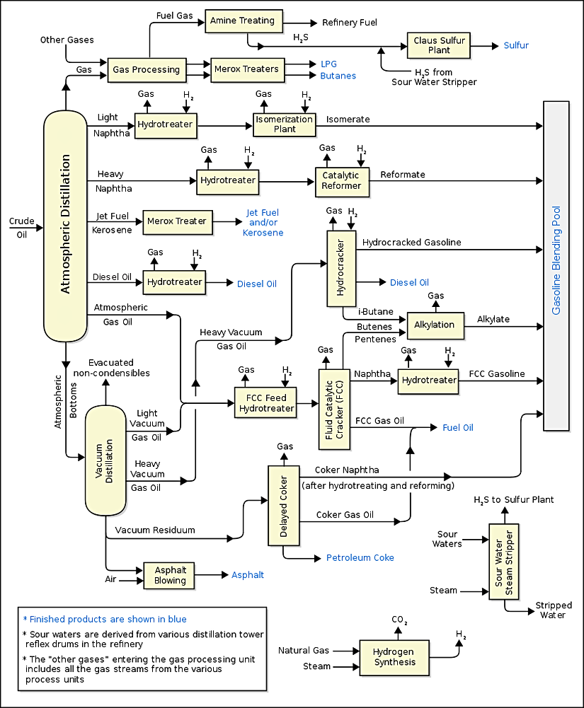
Rafinerilerdeki işlemleri genel olarak ele almadan önce şu iki resme göz atalım:


İki görsel de karman çorman ve anlaması zor bir şema gibi görünebilir. Ancak bu işlemlere genel olarak baktığımızda ve neden yapıldıklarını anladığımızda göründüğü kadar zor olmadığını fark edeceğiz.
Ham petrol rafineriye geldiğinde ilk önce bir tuz gidericiye girer. Bu aşamada ham petrolün içinde bulunan ve rafinerideki diğer ekipmanlara zarar verebilecek aşındırıcı maddeler çöktürülerek atık su arıtımına gönderilir. Tuz gidericiden çıkan ham petrol bir buhar kazanına girer. Buhar kazanında petrol oldukça yüksek sıcaklıklara ısıtılır. Bu aşamadan sonraysa ham petrol atmosferik damıtma (distilasyon) kolonuna beslenir. Bu ünite, ham petrolün ayrımsal damıtma işlemiyle kısımlarına ayrıldığı ünitedir. Dolayısıyla ham petrol distilasyon ünitesi olarak da adlandırılmaktadır.

Petrolün kimyasından bahsederken içeriğinde hangi maddelerin olduğundan bahsetmiştik. Petrolün içeriğindeki hidrokarbonlar, damıtma kolonlarında kaynama noktası farkına göre ayrılırlar. Bu kolonların içinde yüksek kaynama noktasına sahip hidrokarbon bileşikleri dibe doğru inerken, düşük kaynama noktasına sahip hidrokarbon bileşikleri yukarı doğru yükselirler. Aşağı doğru inildikçe kaynama noktası ve yoğunluk artarken, yukarı çıktıkça azalır.
Cabir bin Hayyan'ın damıtma işlemi için ilk kez imbiği kullanmasından bu yana geçen bin küsür yılda insanlığın kat ettiği mesafe gerçekten fazladır. Günümüzde damıtma teknolojileri hızla ilerlemekte, her yıl yeni teknolojiler geliştirilmekte, fikirler sunulmaktadır.

Atmosferik damıtma sonucu ham petrolden pek çok distilat elde edilir. Bu distilatlar rafineri boyunca boru hatlarıyla başka ünitelere taşınır ve pek çok işlemden geçer. Bu üniteler yukarıdaki akış şemalarında gösterilmektedir. Ham petrol distilatlarından elde edilen nihai ürünler şu şekilde sıralanabilir:
- Kaynama noktası 30°C'den düşük olan ürün: Bu ürünler bileşiklerinde 1 ile 4 arası karbon atomu içerir. Esas olarak propan (C3H8) ve bütandan (C4H10) oluşan bu gaz karışımına LPG (liquefied petroleum gases) adı verilir. Propan ve bütanın yanında metan ve etan da bulunur. LPG'nin Türkçe açılımı "sıvılaştırılmış petrol gazları"dır. LPG günümüzde pek çok yerde yakıt olarak kullanılmaktadır.
- Kaynama noktası 30-200°C arası olan ürün: Bu kaynama noktası aralığındaki ürün benzin adını verdiğimiz sıvı hidrokarbon karışımıdır. 5 ile 12 karbon arası karbon atomu içeren hidrokarbonlara sahip olan benzin otomobillerde kullanılan yakıttır.
- Kaynama noktası 90-200°C arası olan ürün: 12-16 karbon atomu içeren hidrokarbonlara sahip bu distilata nafta adı verilir. Nafta adlı bu sıvı hidrokarbon karışımı, günlük hayatta kullandığımız pek çok şeyin ham maddesi olan plastiğin yapımında kullanılır. Naftadan yazımızın ilerleyen kısımlarında bahsedeceğiz.
- Kaynama noktası 180-260°C arası olan ürün: Günlük hayatta gaz yağı adı verilen, uçaklarda jet yakıtı olarak kullanılan kerosen, 10-16 arası karbon atomu içeren hidrokarbonlardan meydana gelen bir sıvı karışımdır.
- Kaynama noktası 250-350°C arası olan ürün: Hidrokarbon bileşiklerinde 14-20 arası karbon atomu içeren bu karışım dizeldir. Dizel de tıpkı benzin gibi günlük hayatta kullanılan bir yakıttır.
- Kaynama noktası 300-370°C arası olan ürün: 20-50 arası karbon atomu içeren hidrokarbon karışımı olan bu distilattan petrol türevi yağlayıcı sıvılar elde edilir.
- Kaynama noktası 370-600°C arası olan ürün: Hidrokarbon bileşiklerinde 20-70 arası karbon olan bu ürün fuel oil adı verilen ağır yakıttır. Bu yakıt çeşidi gemiler, fabrikalar ve doğal gaza erişimi olmayan bölgelerde merkezi ısıtma sistemleri için yakıt olarak kullanılır.
- Kaynama noktası 600°C'den fazla olan ürün: Bu ürün bileşiklerinde 70'ten fazla karbon atomu içerir. Kalıntı (residue) olarak adlandırılan bu kısım, atmosferik damıtma kolonunun dibinde kalır. Bu kalıntı (dip akım olarak da adlandırılır) tekrar işlemden geçirilmek için başka bir üniteye gönderilir.12,13
Bu kaynama noktaları ve çıkan ürünler farklı kaynaklara göre değişiklik gösterebilir. Bunun sebebi de yukarıda ismi geçen ürünlerin birer karışım olmasıdır. Bu karışımların kaynama noktaları, içindeki hidrokarbonların birbirine oranına göre değişkenlik gösterir.

Atmosferik distilasyon kolonundan çıkan ham petrol kısımları, başka saflaştırma işlemleri için diğer ünitelere gönderilir. Yukarıda sayılan ürünler ancak bu ünitelerdeki işlemler sonucunda kullanılabilir ürünlere dönüşürler.
Örneğin yukarıda bahsettiğimiz kalıntı adı verilen kısım, vakum distilasyon kolonuna gönderilerek yeniden işlenir. Bu kolonda basınç atmosfer basıncının altına düşürülür. Böylece içerideki sıvının daha düşük sıcaklıklarda kaynaması sağlanır. Vakum kolonundan çıkan distilatlar, çeşitli işlemlerden geçirilerek asfalt, cila (İng: "wax"), petrokok gibi ürünlere dönüşür.14

Rafinerilerde atmosferik distilasyon ve vakum distilasyon kolonu dışında çok fazla ünite bulunur. Bu ünitelerde distilatlar ileri düzeyde kimyasal ve fiziksel işleme tabi tutularak az önce saydığımız ürünler üretilir. Bu ünitelere örnek olarak koklaştırma, rejenerasyon, alkilasyon, reforming, kükürt giderme üniteleri örnek olarak verilebilir.14 Ancak rafineriler büyük ve kompleks yapılar olduğundan bu ve diğer işlemleri açıklamaktansa, yazımızı daha kısa ve öz tutarak damıtma işlemlerini açıklayıp, çeşitli diğer işlemlerden geçerek üretilen ürünleri sıralamakla yetindik.

Petrolden Elde Edilen Ürünler
Rafineriden çıkan ham petrol ürünleri kullanıma hazırdır. Günlük hayatta çok uzun süredir kullanılan fosil yakıtlar olan benzin, dizel, jet yakıtı gibi yakıtlar dünyanın dört bir tarafına ihraç edilir. Çıkan yan ürünlerden olan kükürt direkt satılabilir. Asfalt yol yapımında kullanılırken, elde edilen gazlar da yakıt veya ham madde olarak kullanılır. Mekanik tüm araç gereçlerde kullanılabilen cila ve yağlar da ham petrolden elde edilebilir. Ancak petrolden elde edilen ürünler sadece bu saydıklarımızla sınırlı değildir.
Rafinerilerde ham petrolden üretilen ürünlerden biri de naftadır. Nafta kelimesi birçok Orta Doğu dilinde petrol, yanıcı madeni yağ anlamına gelen bir kelimedir. Farsça'daki "neft" kelimesi buna örnektir. Ancak naftanın günümüzdeki anlamı az önce de anlattığımız üzere, farklıdır.
Petrolün saflaştırılmasıyla elde edilen, sarı, şeffaf bir görünümü olan nafta, günlük hayatın neredeyse her bölümünde kullandığımız plastiklerin ham maddesidir. Plastikler hakkında daha fazla bilgiyi buradaki yazımızdan alabilirsiniz. Rafinerilerde üretilen nafta, petrokimya fabrikalarına gönderilerek pek çok plastiğin üretiminde kullanılır.12

Petrokimya
Petrokimya fabrikaları tıpkı rafineriler gibi büyük ve karmaşık yapılardır. İçlerinde distilasyon kolonları, kimyasal reaktörler gibi pek çok ünite barındırırlar. Petrolden elde edilen nafta ile polietilen, polipropilen, polivinilklorür (PVC) gibi pek çok plastik üretilir. Bu plastikler de, kullanılacağı yerlere satılarak hayatımızın her yerindeki ürünlere dönüşürler. Otomobillerden tutun da poşetlere kadar çok geniş bir kullanımı olan plastikleri, başka bir yazımızda geniş bir şekilde ele almayı planlıyoruz.

Sonuç
Petrolün ne olduğu, nerelerde bulunduğu, nasıl çıkarıldığı ve petrolden elde edilen ürünler hakkında sizlere genel kapsamda bilgiler sunmayı hedefledik. Bunu yaparken de olabildiğince bilimsel verilerden yararlandık.
Petrolün çevre ve ekosistem ile ilişkisini, Türkiye'deki durumunu inceleyeceğimiz gelecek makalelerimize dek sağlıcakla ve bilimle kalın!
Düzeltmeler: Ufak yazım hataları düzeltildi.
Evrim Ağacı'nda tek bir hedefimiz var: Bilimsel gerçekleri en doğru, tarafsız ve kolay anlaşılır şekilde Türkiye'ye ulaştırmak. Ancak tahmin edebileceğiniz gibi Türkiye'de bilim anlatmak hiç kolay bir iş değil; hele ki bir yandan ekonomik bir hayatta kalma mücadelesi verirken...
O nedenle sizin desteklerinize ihtiyacımız var. Eğer yazılarımızı okuyanların %1'i bize bütçesinin elverdiği kadar destek olmayı seçseydi, bir daha tek bir reklam göstermeden Evrim Ağacı'nın bütün bilim iletişimi faaliyetlerini sürdürebilirdik. Bir düşünün: sadece %1'i...
O %1'i inşa etmemize yardım eder misiniz? Evrim Ağacı Premium üyesi olarak, ekibimizin size ve Türkiye'ye bilimi daha etkili ve profesyonel bir şekilde ulaştırmamızı mümkün kılmış olacaksınız. Ayrıca size olan minnetimizin bir ifadesi olarak, çok sayıda ayrıcalığa erişim sağlayacaksınız.
Makalelerimizin bilimsel gerçekleri doğru bir şekilde yansıtması için en üst düzey çabayı gösteriyoruz. Gözünüze doğru gelmeyen bir şey varsa, mümkünse güvenilir kaynaklarınızla birlikte bize ulaşın!
Bu makalemizle ilgili merak ettiğin bir şey mi var? Buraya tıklayarak sorabilirsin.
İlgili Sorular
Soru & Cevap Platformuna Git- 36
- 13
- 10
- 8
- 3
- 2
- 0
- 0
- 0
- 0
- 0
- 0
- J. P. Riva, et al. Petroleum. (12 Ağustos 2019). Alındığı Tarih: 27 Ocak 2020. Alındığı Yer: Encyclopedia Britannica | Arşiv Bağlantısı
- AAPG. What Is Petroleum?. (1 Ocak 2019). Alındığı Tarih: 25 Ocak 2020. Alındığı Yer: American Association of Petroleum Geologists | Arşiv Bağlantısı
- B. P. Tissot, et al. (1984). Petroleum Formation And Occurence. ISBN: 0-387-13281. Yayınevi: Springer-Verlag Berlin Heidelberg.
- T. Meyer. 5 Most Oil-Dependent Economies In The World. (12 Ocak 2016). Alındığı Tarih: 27 Ocak 2020. Alındığı Yer: Investopedia | Arşiv Bağlantısı
- C. Recknagel, et al. Norway’s Energy Policies A Lesson For The World. (29 Kasım 2014). Alındığı Tarih: 27 Ocak 2020. Alındığı Yer: Oil Price | Arşiv Bağlantısı
- BP. (Araştırma Raporu, 2019). Bp Statistical Review Of World Energy 2019.
- BBC. Six Charts That Show How Hard Us Sanctions Have Hit Iran. (14 Ocak 2020). Alındığı Tarih: 28 Ocak 2020. Alındığı Yer: BBC News | Arşiv Bağlantısı
- S. Mirsaeedi-Glossner. Iran’s Flourishing Regional Influence. (15 Temmuz 2013). Alındığı Tarih: 29 Ocak 2020. Alındığı Yer: Science & Diplomacy | Arşiv Bağlantısı
- EIA. Short-Term Energy Outlook. (14 Ocak 2020). Alındığı Tarih: 28 Ocak 2020. Alındığı Yer: U.S. Energy Information Administration | Arşiv Bağlantısı
- C. Sivas. (1962). Petrolün Temel Unsurları. Yayınevi: Türkiye Cumhuriyeti Deniz Basımevi.
- K. Sadeghi. (2007). An Overview Of Design, Analysis, Construction And Installation Of Offshore Petroleum Platforms Suitable For Cyprus Oil/Gas Fields. GAU Journal of Social and Applied Science. | Arşiv Bağlantısı
- B. Beşergil. (2007). Ham Petrolden Petrokimyasallara. ISBN: 978-975-01762-0-3. Yayınevi: Gazi Kitabevi.
- J. H. Gary, et al. (2007). Petroleum Refining Technology And Economics. ISBN: 978-0-8493-7038-0. Yayınevi: CRC Press.
- R. Meyers, et al. (2016). Handbook Of Petroleum Refining Processes. ISBN: 978-0071391092. Yayınevi: McGraw-Hill Education.
Evrim Ağacı'na her ay sadece 1 kahve ısmarlayarak destek olmak ister misiniz?
Şu iki siteden birini kullanarak şimdi destek olabilirsiniz:
kreosus.com/evrimagaci | patreon.com/evrimagaci
Çıktı Bilgisi: Bu sayfa, Evrim Ağacı yazdırma aracı kullanılarak 08/10/2025 13:50:35 tarihinde oluşturulmuştur. Evrim Ağacı'ndaki içeriklerin tamamı, birden fazla editör tarafından, durmaksızın elden geçirilmekte, güncellenmekte ve geliştirilmektedir. Dolayısıyla bu çıktının alındığı tarihten sonra yapılan güncellemeleri görmek ve bu içeriğin en güncel halini okumak için lütfen şu adrese gidiniz: https://evrimagaci.org/s/8223
İçerik Kullanım İzinleri: Evrim Ağacı'ndaki yazılı içerikler orijinallerine hiçbir şekilde dokunulmadığı müddetçe izin alınmaksızın paylaşılabilir, kopyalanabilir, yapıştırılabilir, çoğaltılabilir, basılabilir, dağıtılabilir, yayılabilir, alıntılanabilir. Ancak bu içeriklerin hiçbiri izin alınmaksızın değiştirilemez ve değiştirilmiş halleri Evrim Ağacı'na aitmiş gibi sunulamaz. Benzer şekilde, içeriklerin hiçbiri, söz konusu içeriğin açıkça belirtilmiş yazarlarından ve Evrim Ağacı'ndan başkasına aitmiş gibi sunulamaz. Bu sayfa izin alınmaksızın düzenlenemez, Evrim Ağacı logosu, yazar/editör bilgileri ve içeriğin diğer kısımları izin alınmaksızın değiştirilemez veya kaldırılamaz.