Makroevrim: Primat Dünyasından Örnekler

- Çeviri
- Primatoloji
- Makroevrim
Bu Makalede Neler Öğreneceksiniz?
- Define macroevolution as evolutionary patterns over long timescales, including adaptive radiations, extinctions, and convergent evolution above the species level.
- Explain microevolution as changes in allele frequencies within species caused by mutation, migration, genetic drift, and natural selection over shorter timescales.
- Highlight macroevolutionary studies rely mainly on fossil records to observe large-scale evolutionary trends not visible through microevolutionary changes.
Makroevrim nedir? Neden önemlidir? Makroevrimsel düşünce, primat evriminin modellerini yorumlamaya nasıl yardım eder?
Makroevrim Nedir?
Yaşam ağacında, hepsinin ortak bir ataya bağlandığı birçok dal vardır ve ağaç üzerindeki yaşam çeşitliliği evrimsel süreçlerden kaynaklanmaktadır. Yeryüzündeki yaşamı hiyerarşilere ayırarak düzenlediğimiz gibi, evrimsel süreçler ve modelleri için de aynısını yapmak istiyoruz. Bu nedenle, birçok bilim insanı, aralarındaki ayrım biraz yapay olsa da, evrimin mikroevrim ve makroevrim olarak iki ayrı hiyerarşik sürece ayrılabileceğini önermektedir. Mikroevrim, türlerin gen havuzlarındaki alellerin frekanslarını değiştiren mekanizmaları tanımlar (Rexnick & Ricklefs 2009). Bu mekanizmalar mutasyon, göç, genetik sürüklenme ve doğal seçilimi kapsar. Teori, bu süreçlerin etkilerinin zaman içinde biriktiğini ve bazen de popülasyonların ayrışmasına ve yeni türlerin doğmasına neden olabildiğini ileri sürmektedir. Buna karşılık, makroevrim geniş zaman dilimleri boyunca yaşam ağacı üzerindeki modelleri büyük bir ölçekte tanımlar. Denge, kademeli değişim, hızlı değişim, adaptif radyasyonlar, nesil tükenmeleri, iki veya daha fazla türün birlikte evrimi ve türler arasındaki genetik özelliklerde yakınsak evrim (convergent evolution) sadece birkaçı olmak üzere, yaşam ağacında büyük ölçekte birçok farklı model gözlemlenebilir (Görsel 1). Makroevrimsel çalışmalar, sonuçlarını çoğunlukla fosil buluntularından elde eder. Fosiller yeni yaşam formlarının ortaya çıkışını, coğrafi dağılımlarının zaman içinde nasıl değiştiğini ve sonunda nesillerinin ne zaman tükendiğini belgelemektedir. Buna karşılık, mikroevrimsel değişimler genelde fosil buluntularından gözlenemez, çünkü türlerin kendi içindeki evrimsel değişimleri yöneten süreçlerin çok daha kısa zaman ölçeklerinde gerçekleştiği düşünülmektedir. Bu nedenle, makroevrim, tür seviyesinin üzerindeki evrimsel modelleri açıklamaya odaklanmıştır (Rexnick & Ricklefs 2009) ve bu konuda çalışan araştırmacılar, bu modelleri açıklayan temel ilkeleri araştırmaktadırlar.

Makroevrim Neden Önemlidir?
Makroevrimi anlamak önemlidir çünkü makroevrim hem yaşamın çeşitliliğini hem de evrimsel değişimin hızını açıklar. Evrim yavaş mı, yoksa hızlı mı olur? Makroevrimin modu ve temposu hakkında iki ana düşünce tarzı vardır (Eldredge & Gould 1972, Eldredge ve ark. 2005). Bir grup, mikroevrimsel süreçlerin tek başına, yaşam ağacı üzerindeki büyük modelleri ve radikal değişimleri yeterince açıklayabildiğini savunur. Başka bir deyişle mutasyon, göç, genetik sürüklenme ve doğal seçilim, yeterli zaman verildiğinde, büyük evrimsel değişiklikler üretebilirler. Buradaki anahtar unsur, çoğu insanın hayal etmekte zorlanacağı bir ölçekte, büyük miktarda zamandır. Makroevrimin bu modeline soyiçi aşamalı değişim (phyletic gradualism) adı verilir. Soyiçi aşamalı değişim, çoğu türleşme olayının anagenez adı verilen bir süreçle bir türün başka bir türe kademeli ve birörnek dönüşümünün sonucu olduğunu öne sürmektedir.
Öte yandan, birçok bilim insanı yaşam tarihindeki büyük modellerin zaman içinde, hatta hızlı olanlarda bile, alel frekanslarındaki değişikliklerle açıklanamayacağını öne sürmektedir. Bunun yerine, bu bilim insanları yaşam ağacındaki büyük değişikliklerin öncesinde, evrimsel değişimin tempo ve modunu öngörülebilir mikroevrimsel süreçlerden ayıran olayların gerçekleştiğini ileri sürmektedirler. Çoğunlukla bu ayrışma olayları büyük, hatta dehşet verici, yeni nişler açan veya nesil tükenmelerine neden olan çevresel değişimlerdi. Böyle bir olayın klasik bir örneği, Kretase Dönemi’nin sonunda gerçekleşen ve dinozorların neslinin tükenmesine yol açan meteor etkisiydi ve sonuç olarak bu olay, memelilerin çeşitlenmesini hızlandıran yeni nişler açtı. Bitkilerde üreme aracı olarak çiçeklerin ortaya çıkması gibi yeni genetik özelliklerin edinilmesi de dahil olmak üzere, bu tür olayların başka örnekleri de vardır. Bu makroevrim modeline kesintili denge (sıçramalı evrim) adı verilir (Eldredge & Gould 1972). Kesintili denge modeli, yaşam ağacındaki büyük evrimsel değişim modellerinin, bir ata türün dallanma (kladogenez) yoluyla iki veya daha fazla torun türe hızlı bir şekilde bölünmesine yol açtığını, ancak daha sonra torun türlerde çoğunlukla uzun durağan dönemler yaşandığını ileri sürmektedir (Eldredge ve ark. 2005).
Yaşam Ağacının Dallarında Makroevrim Örnekleri Var mıdır?
Fosil buluntularında tetrapodların aniden ortaya çıkması gibi büyük olaylar, köpekbalıkları ve timsahlarda gözlendiği gibi uzun süren durağanlıklar (stazlar) ve yaklaşık 70 milyon yıl önce başlayan memelilerin (oldukça!) yakın zamanda çeşitlenmesini içeren adaptif radyasyonlar göz önünde bulundurulduğunda makroevrim modellerini yaşam ağacında görmek kolaydır. Yaşam ağacının dalları boyunca ilerledikçe belirli bir dal üzerinde biyoçeşitliliğin zengin modellerini üreten süreçleri anlamak ve yorumlamak daha zor olabilir.
Yine de, primatlar takımında durağanlıklar, adaptif radyasyonlar, tüm soy hattının neslinin tükenmesi, birlikte evrim ve yakınsak evrim gibi birçok makroevrimsel fenomen örneği vardır.
Adaptif radyasyonlar ve durağanlıklar - Primatlar takımı boyunca filogenetik ağaçlar
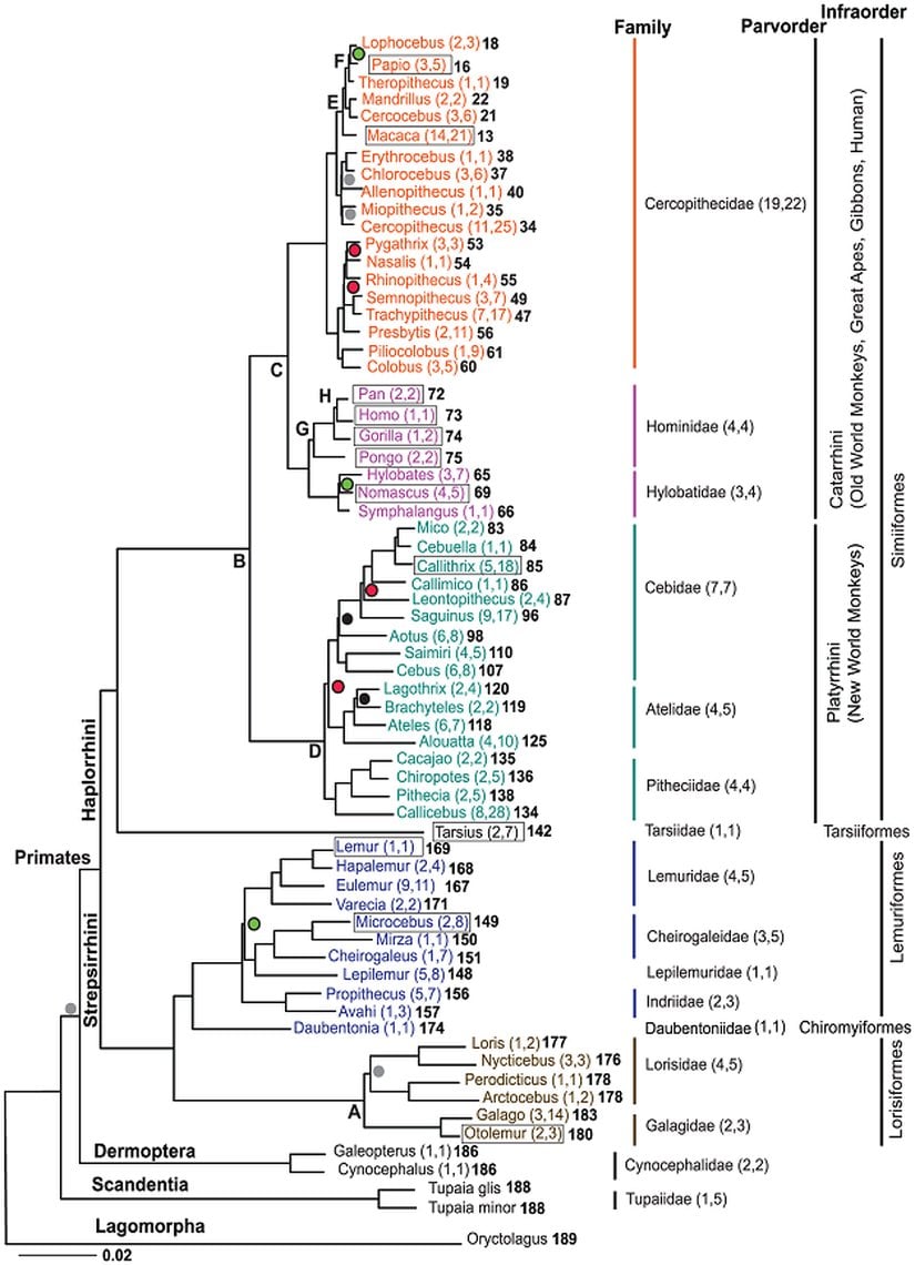
Yakın zamandaki çalışmalar, birçok mevcut primat soy hattının genomlarından toplanan genetik verilerle oluşturulan filogenetik ağaçları kullanarak primat evriminin temposu ve modu hakkında yeni bilgiler sağlamıştır (Fabre ve ark. 2009, Perelman ve ark. 2011). Bu çalışmalar, primatlar arasındaki evrim tempo ve modunun eski kalıntı soy hatlarının kalıcılığı (yani durağanlığı), adaptif radyasyonla tutarlı olabilen türleşme patlamaları ve hatta mikroevrimsel süreçlerle yönetilmekte olan ve hala devam eden türleşme tarafından kesintilere uğradığını ortaya çıkarmıştır. Perelman ve ark. (2011) yakın zamanda 61 primat cinsi için bir primat genetik filogenetik ağacı inşa etmiştir (Görsel 2). Tarsiyerleri diğer primatlardan ayıran uzun dal, bu grubun diğer primatlara göre durağanlıkta kalan eski kalıntı bir soy hattı olduğunu ileri sürmektedir. Buna karşılık, ağacın Lemursular (Lemuriformes: lemur-benzeri ıslak burunlular) kısmı, ilk dönemlerindeki çok sayıda kısa dalı takip eden bazı uzun dallara sahiptir (bkz. Görsel 1). Bu da bize mevcut lemurların atalarının yaklaşık 62-65 milyon yıl önce büyük ihtimalle Madagaskar’ın kolonileşmesiyle çakışan hızlı bir adaptif radyasyon yaşadığını göstermektedir (Perelman ve ark. 2011).

Filogenetik ağaçlar, fosil ve genetik veriler kullanılarak belirlenen farklı primat grupları arasındaki evrim modu ve temposunun kıyaslanması ve karşılaştırılmasını da sağlar. Örneğin Eski Dünya maymunlarıyla karşılaştırıldığında, Yeni Dünya maymunlarında evrim farklı bir şekilde mi ilerledi? Yeni Dünya maymunları en son yaklaşık 30-50 milyon yıl önce Eski Dünya maymunları ile ortak atayı paylaştılar fakat Yeni Dünya maymunlarının çeşitlenmesi ve bu soy hatlarının ıraksama zamanları iyi anlaşılmamıştır. Fosil buluntuları, Yeni Dünya maymunlarının Amerika’da ilk kolonileşmelerinin ardından durağanlık yaşadığını gösterirken Eski Dünya maymunlarında kesintili denge modeli altında öngörülen modellerle yakından eşleşen ‘hayvanlardaki değişime (faunal turnover)’ kanıt göstermektedir (Delson & Rosenberger 1984, Rosenberger 2002). Hodgson ve ark. (2009) diğer primatlara göre durağanlık içinde oldukları hipotezini araştırmak amacıyla birçok Yeni Dünya maymunu türünün ıraksama tarihlerini tahmin etmek ve filogenetik ağaçlarını inşa etmek için moleküler verileri kullandılar. Yeni Dünya maymunlarının evrimleşmeleri sırasında birbirini izleyen radyasyonlar ve durağanlıklar yaşadıklarını buldular. Özellikle, en eski Yeni Dünya maymunu fosillerinin, mevcut Yeni Dünya maymunu türleri için tahmin ettikleri ıraksama tarihinden çok daha eski olduğunu buldular. Araştırmacılar, filogenetik ağaçlarda görülen modellerle birlikte bu delilleri kullanarak, Yeni Dünya maymunu atalarının erken dönemdeki bir radyasyonun ardından bir durağanlık dönemi yaşadıklarını ve daha sonra Miyosen’den önce bu grubun çoğunun neslinin tükendiğini öne sürdüler. Bu dönemin devamında başlangıçtaki radyasyondan kurtulanlar sonradan mevcut Yeni Dünya maymunu “taç grupları” haline dönüşecek hızlı bir çeşitlenme patlaması yaşadılar (Hodgson ve ark. 2009).
Adaptif radyasyonlar ve nesil tükenmeleri – Miosen kuyruksuz maymunlarının yükselişi ve düşüşü
Genetik verilere dayanan filogenetik ağaçlar, adaptif radyasyonlara veya nesil tükenmelerine neden olan şey hakkında çok fazla bilgi veremez. Yaşadıkları zamanlardaki Dünya ortamı göz önüne alınarak fosillerin dikkatli bir şekilde incelenmesi, farklı makroevrimsel olayları neyin tetiklediğini anlamak için kullanılabilir. Örneğin Miyosen sırasında Eski Dünya maymunları ve kuyruksuz maymunların ataları, iklim değişikliğiyle ilişkilendirilen hem radyasyon hem de nesil tükenmeleri yaşamışlardır (Harrison 2010). Miyosen’in ilk zamanlarında Afrika ve Arap Yarımadası’nda bulunan primatlar, tropik ormanlarda ve ağaçlık alanlarda yaşayan farklı bir gruptu (Görsel 3). Miyosen’in ortalarında Afrika Avrasya ile yeniden birleşti ve büyük bir küresel ısınma dönemi tropikal habitatların kuzeye doğru genişlemesine neden oldu. Bu gelişmeler, yeni ortaya çıkan hominoid soy hattının dallara ayrılmasına ve yeni ortaya çıkmakta olan Avrasya habitatlarında kolonileşmesine olanak tanıyarak kuyruksuz maymun türlerinin Avrasya’nın büyük bölümü boyunca önemli ölçüde çoğalması ve yayılmasına yol açtı. Ancak yaklaşık 9,6 milyon yıl önce daha kuru iklimlere geçiş, Avrasya’da hominoid taksonların azalmasına yol açan daha açık habitatlar yarattı. Sonuçta 5 milyon yıl önceye gelindiğinde, günümüz orangutanlarının ve gibonlarının oluşmasına yol açan birkaç tür hariç çoğu kuyruksuz maymun türünün nesli tükenmişti (Moyà-Solà ve ark. 2009, Harrison 2010).

Anagenez - Homo heidelbergensis’ ten H. neanderthalensis'e kademeli geçiş
Primat evriminin temposunu ve modunu anlamak zordur çünkü primat fosiller oldukça nadirdir. Ancak Avrupa’daki Pleistosen homininleri bir istisnadır, çünkü bu grup için daha bütün halde fosil buluntuları ve tamamlayıcı genetik veri mevcuttur. Neandertalle modern insana ait DNA’ların karşılaştırılması bu iki türün son ortak atayı, büyük olasılıkla Homo heidelbergensis’i, yaklaşık 0,35 ila 0,40 milyon yıl önce paylaştığını göstermektedir (Green ve ark. 2006, Noonan ve ark. 2006). Büyük beyinli Orta Pleistosen homininleri olan Homo heidelbergensis, Eski Dünya’da birçok yerde bulunur ve fosil buluntularında yaklaşık 1,3 milyon yıldan yaklaşık 0,20 milyon yıl öncesine kadar görülür. Bazen “ortadaki bulanık” olarak adlandırılır. Bu gruba bu takma ismi aldı çünkü Homo heidelbergensis’i, atasından (Homo erectus) ve büyük ihtimalle Afrika’daki torunları (H. sapiens) ve Avrupa’daki torunlarından (H. neanderthalensis) tamamen ayıran hiç morfolojik genetik özellik yoktur (Görsel 4). Tanılayıcı özelliklerin bu eksikliği, insan evriminin sonraki aşamalarının temposunu ve modunu anlamak için önemlidir. Bazı paleoantropologlar, Homo heidelbergensis’in Avrupa dalındaki Neandertalistik özelliklerini, fosil buluntularında ayırt edici Neandertal özelliklerine doğru zamanla gerçekleşen kademeli değişimden tanırlar. Bu Neandertal özellikler geniş kaş tümseği, biraz çıkıntılı bir yüz ve belirgin bir çene bulunmayışı gibi özelliklerdir (Dean ve ark. 1998, Harvarti 2007, Hublin 2009). Bu bulgular, bazı araştırmacıların bunun Homo heidelbergensis’ten Homo neanderthalensis’e kesintisiz bir evrimi (yani anagenez) kanıtladığını ileri sürmesine yol açmıştır (Dean ve ark. 1998, Hublin 2009).

Yakınsak evrim – Uluyan maymunlarda (Howler monkeys) renk görme
Makroevrimsel bir bakış açısı, primatlarda renk görme evrimi gibi yakınsak evrim modellerini de açıklayabilir (Görsel 5). Çoğu memeli dikromattır. Bu, görme yeteneklerinin iki çeşit görsel pigmente veya opsine dayandığı anlamına gelir. İnsanlar da dahil olmak üzere birçok primat memeliler arasında eşsizdir, çünkü dikromatlarla karşılaştırıldığında daha zengin renk dizilerini algılamalarına olanak tanıyan, üç farklı pigmente sahip trikromatlardır (Jacobs 2008). Bir primatın trikromat olması için iki yol vardır. S opsin, kromozom 7 üzerinde bulunan bir gen tarafından kodlanır ve tüm primatlar tarafından paylaşılır. Eski Dünya maymunları, hominoidler ve insanlar X kromozomunda bulunan ve “L” ve “M” olarak adlandırılan pigmentleri kodlayan iki ekstra opsin genine sahiptir. Buna karşın, Yeni Dünya maymunlarının sadece tek bir poliformik M/L opsin geni vardır. X kromozomu anneden alındığından ve erkekler heterogametik cinsiyet olduğundan, her Yeni Dünya maymunu erkeği bir dikromattır, çünkü S fotopigmenti ile birlikte sadece tek bir M veya L pigmenti olabilir. Dişilerde X kromozomunun iki kopyası vardır ve bu nedenle Yeni Dünya maymunu dişileri dikromat ya da trikromat olabilirler (Jacobs 2008). Gündüz hareketli olan (diurnal) uluyan maymunlar (Alouatta), Yeni Dünya maymunları arasında istisnadırlar. M/L opsin geninde yakın zamanda bir gen çiftlenmesi olduğundan hem erkekleri hem de dişileri trikromat olabilirler (Jacobs ve ark. 1996, Boissinot ve ark. 1998). Trikromasinin bu "yeniden icadı", Yeni Dünya maymunlarına evrimsel bir avantaj sağladığını gösterir (Lucas ve ark. 2003). Bu örnek primat evrimi üzerinde makroevrimsel bir bakış açısına sahip olmanın önemini göstermektedir, çünkü renk görmedeki yakınsak evrim, primat evrimine geniş bir perspektiften bakılmadan görülemeyecektir.
Evrim Ağacı'nın çalışmalarına Kreosus, Patreon veya YouTube üzerinden maddi destekte bulunarak hem Türkiye'de bilim anlatıcılığının gelişmesine katkı sağlayabilirsiniz, hem de site ve uygulamamızı reklamsız olarak deneyimleyebilirsiniz. Reklamsız deneyim, sitemizin/uygulamamızın çeşitli kısımlarda gösterilen Google reklamlarını ve destek çağrılarını görmediğiniz, %100 reklamsız ve çok daha temiz bir site deneyimi sunmaktadır.
KreosusKreosus'ta her 50₺'lik destek, 1 aylık reklamsız deneyime karşılık geliyor. Bu sayede, tek seferlik destekçilerimiz de, aylık destekçilerimiz de toplam destekleriyle doğru orantılı bir süre boyunca reklamsız deneyim elde edebiliyorlar.
Kreosus destekçilerimizin reklamsız deneyimi, destek olmaya başladıkları anda devreye girmektedir ve ek bir işleme gerek yoktur.
PatreonPatreon destekçilerimiz, destek miktarından bağımsız olarak, Evrim Ağacı'na destek oldukları süre boyunca reklamsız deneyime erişmeyi sürdürebiliyorlar.
Patreon destekçilerimizin Patreon ile ilişkili e-posta hesapları, Evrim Ağacı'ndaki üyelik e-postaları ile birebir aynı olmalıdır. Patreon destekçilerimizin reklamsız deneyiminin devreye girmesi 24 saat alabilmektedir.
YouTubeYouTube destekçilerimizin hepsi otomatik olarak reklamsız deneyime şimdilik erişemiyorlar ve şu anda, YouTube üzerinden her destek seviyesine reklamsız deneyim ayrıcalığını sunamamaktayız. YouTube Destek Sistemi üzerinde sunulan farklı seviyelerin açıklamalarını okuyarak, hangi ayrıcalıklara erişebileceğinizi öğrenebilirsiniz.
Eğer seçtiğiniz seviye reklamsız deneyim ayrıcalığı sunuyorsa, destek olduktan sonra YouTube tarafından gösterilecek olan bağlantıdaki formu doldurarak reklamsız deneyime erişebilirsiniz. YouTube destekçilerimizin reklamsız deneyiminin devreye girmesi, formu doldurduktan sonra 24-72 saat alabilmektedir.
Diğer PlatformlarBu 3 platform haricinde destek olan destekçilerimize ne yazık ki reklamsız deneyim ayrıcalığını sunamamaktayız. Destekleriniz sayesinde sistemlerimizi geliştirmeyi sürdürüyoruz ve umuyoruz bu ayrıcalıkları zamanla genişletebileceğiz.
Giriş yapmayı unutmayın!Reklamsız deneyim için, maddi desteğiniz ile ilişkilendirilmiş olan Evrim Ağacı hesabınıza üye girişi yapmanız gerekmektedir. Giriş yapmadığınız takdirde reklamları görmeye devam edeceksinizdir.

Özet
Makroevrim, yaşam ağacındaki modelleri tür seviyesinin daha yukarısından incelemeyi ve bu modelleri oluşturması muhtemel olan süreçleri anlamayı içerir. Bu nedenle, makroevrimsel düşünce primatların evrimsel tarihi hakkında daha eksiksiz bir tablo oluşturulmasına yardımcı olur.
Terimler Sözlüğü
adaptif radyasyon (adaptive radiation): Muhtemelen farklı nişlere adaptasyon olarak farklı özellikler gösteren yeni üyelerin ortaya çıkmasıyla soy hattındaki türlerin sayısında oluşan hızlı bir artış.
anagenez (anagenesis): Bir türün yavaş yavaş yeni bir türe dönüşme süreci. Anagenez, kladogenezde olduğu gibi bir dallanma olayından ziyade tüm popülasyonda değişiklik gerektirir.
birlikte evrim (co-evolution): Bir organizmadaki adaptif değişikliklerin başka bir organizmadaki adaptif değişiklikler nedeniyle tetiklenmesi.
dallanma/kladogenez (cladogenesis): Bir türün yavaşça başka türe dönüşmesi yerine, bir türün hızlı bir şekilde farklı iki türe ayrılma süreci.
filogenetik ağaç (phylogenetic tree): Farklı türler veya diğer biyolojik sınıflamalar arasındaki evrimsel ilişkileri dallara ayırarak gösteren bir diyagram. Birleşme noktaları arasındaki bağlantılar, iki veya daha fazla dalın ortak atasını belirtir ve bazen dal uzunluğu, ortak atadan ayrıldıktan sonra geçen zamanla orantılı olabilir.
opsin (opsin): Retinanın fotoreseptör hücrelerinde bulunan bir protein.
yakınsak evrim (convergent evolution): Akraba olmayan veya uzaktan akraba olan organizmalarda aynı biyolojik özelliklerin kazanılması.
Evrim Ağacı'nda tek bir hedefimiz var: Bilimsel gerçekleri en doğru, tarafsız ve kolay anlaşılır şekilde Türkiye'ye ulaştırmak. Ancak tahmin edebileceğiniz gibi Türkiye'de bilim anlatmak hiç kolay bir iş değil; hele ki bir yandan ekonomik bir hayatta kalma mücadelesi verirken...
O nedenle sizin desteklerinize ihtiyacımız var. Eğer yazılarımızı okuyanların %1'i bize bütçesinin elverdiği kadar destek olmayı seçseydi, bir daha tek bir reklam göstermeden Evrim Ağacı'nın bütün bilim iletişimi faaliyetlerini sürdürebilirdik. Bir düşünün: sadece %1'i...
O %1'i inşa etmemize yardım eder misiniz? Evrim Ağacı Premium üyesi olarak, ekibimizin size ve Türkiye'ye bilimi daha etkili ve profesyonel bir şekilde ulaştırmamızı mümkün kılmış olacaksınız. Ayrıca size olan minnetimizin bir ifadesi olarak, çok sayıda ayrıcalığa erişim sağlayacaksınız.
Makalelerimizin bilimsel gerçekleri doğru bir şekilde yansıtması için en üst düzey çabayı gösteriyoruz. Gözünüze doğru gelmeyen bir şey varsa, mümkünse güvenilir kaynaklarınızla birlikte bize ulaşın!
Bu makalemizle ilgili merak ettiğin bir şey mi var? Buraya tıklayarak sorabilirsin.
İlgili Sorular
Soru & Cevap Platformuna Git- 6
- 3
- 1
- 1
- 1
- 1
- 1
- 0
- 0
- 0
- 0
- 0
- Çeviri Kaynağı: The Nature Education | Arşiv Bağlantısı
- P. S. Clee & M. C. Gonder, et al. Macroevolution: Examples From The Primate World. (19 Ekim 2012). Alındığı Tarih: 14 Ağustos 2018. Alındığı Yer: Nature Education Knowledge | Arşiv Bağlantısı
Evrim Ağacı'na her ay sadece 1 kahve ısmarlayarak destek olmak ister misiniz?
Şu iki siteden birini kullanarak şimdi destek olabilirsiniz:
kreosus.com/evrimagaci | patreon.com/evrimagaci
Çıktı Bilgisi: Bu sayfa, Evrim Ağacı yazdırma aracı kullanılarak 19/10/2025 03:53:56 tarihinde oluşturulmuştur. Evrim Ağacı'ndaki içeriklerin tamamı, birden fazla editör tarafından, durmaksızın elden geçirilmekte, güncellenmekte ve geliştirilmektedir. Dolayısıyla bu çıktının alındığı tarihten sonra yapılan güncellemeleri görmek ve bu içeriğin en güncel halini okumak için lütfen şu adrese gidiniz: https://evrimagaci.org/s/7354
İçerik Kullanım İzinleri: Evrim Ağacı'ndaki yazılı içerikler orijinallerine hiçbir şekilde dokunulmadığı müddetçe izin alınmaksızın paylaşılabilir, kopyalanabilir, yapıştırılabilir, çoğaltılabilir, basılabilir, dağıtılabilir, yayılabilir, alıntılanabilir. Ancak bu içeriklerin hiçbiri izin alınmaksızın değiştirilemez ve değiştirilmiş halleri Evrim Ağacı'na aitmiş gibi sunulamaz. Benzer şekilde, içeriklerin hiçbiri, söz konusu içeriğin açıkça belirtilmiş yazarlarından ve Evrim Ağacı'ndan başkasına aitmiş gibi sunulamaz. Bu sayfa izin alınmaksızın düzenlenemez, Evrim Ağacı logosu, yazar/editör bilgileri ve içeriğin diğer kısımları izin alınmaksızın değiştirilemez veya kaldırılamaz.
This work is an exact translation of the article originally published in The Nature Education. Evrim Ağacı is a popular science organization which seeks to increase scientific awareness and knowledge in Turkey, and this translation is a part of those efforts. If you are the author/owner of this article and if you choose it to be taken down, please contact us and we will immediately remove your content. Thank you for your cooperation and understanding.