Koprolit Nedir? Fosilleşmiş Dışkı, Bize Canlılık Tarihi Hakkında Neler Öğretebilir?

Bu Makalede Neler Öğreneceksiniz?
- Classify koprolites as fossilized animal feces providing behavioral and dietary information, important for paleontology and predator-prey studies.
- Attribute the discovery of koprolites to Mary Anning in 1824, with William Buckland identifying them as fossilized feces by 1829.
- Distinguish koprolites from paleofeces, with the former belonging to non-human animals and formed by mineral replacement of organic material.
Koprolit, hayvanların fosilleşmiş dışkılarıdır. Kategorik olarak "iz fosilleri" altında sınıflandırılırlar, çünkü hayvanların vücut morfolojisinden ziyade davranışları (özellikle de diyetleri) hakkında bilgi verirler. Av-avcı ilişkileri ve soyu tükenmiş organizmaların diyeti (beslenme prensipleri) hakkında çok kritik bilgiler verdikleri için paleontoloji sahasında çok önemli bulgular arasındadır. Koprolitler, birkaç milimetre boyutunda olabileceği gibi, kimi zaman 60 santimetreyi aşan uzunluğa erişebilirler.
Koprolit sözcüğü, Yunancada "dışkı" anlamına gelen κόπρος ve "taş" anlamına gelen λίθος sözcüklerinin birleşiminden türetilmiştir. İlk olarak 1824 yılında tarihin ilk kadın paleontoloğu Mary Anning tarafından (25 yaşındayken) keşfedilip "bezoar taşı" olarak nitelendirilmişlerdir. 1829 yılında William Buckland tarafından aslından hayvan dışkısı fosilleri olduğu anlaşılan koprolitlerin, bu tarihten önce görünümleri nedeniyle "kozalak fosili" olduğu da düşünülmüştür.[1][2] Buckland, ilk dinozor fosilini keşfeden İngiliz teolog, jeolog ve paleontologdur; ancak "dinozor" sözcüğü sonradan Richard Owen tarafından türetilmiştir.
Koprolitler kimi zaman "paleodışkı" ile karıştırılırlar ve bu kafa karışıklığının nedeni, isimlendirme konusundaki sorunlardır: Paleodışkı, antik insanlara ait dışkı kalıntılarıdır ve arkeolojik bir bulgu olarak görülürler. Koprolitlerse, insan-harici hayvanların fosilleşmiş dışkılarıdır. Muhtemelen insan dışkılarına özel bir isim verip, genel olarak tüm hayvanların taşlaşmış dışkılarına "paleodışkı" demek daha mantıklı olurdu; fakat tarihsel nedenlerle bu isimlendirme bu şekilde yapılmamıştır. Bağlama bağlı olarak, arkeolojide "koprolit" ve "paleodışkı" eş anlamlı olarak kullanılabilmektedir.[3], [4], [5]
Diğer fosiller gibi koprolitler de aslında orijinal organik malzemenin yerinin silikat ve kalsiyum karbonat gibi minerallerce doldurulmasıyla oluşan kalıntılardır. Öte yandan insanlara ait paleodışkılar, gerçekten de organik dışkı malzemesinin büyük bir kısmının korunmasıyla elde edilirler.
Koprolitler yalnızca şekilsiz, çirkin taş parçalarına benzeseler de içerdikleri yarı sindirilmiş yiyecek parçaları, sunabilecekleri bilgi sayesinde çok değerlidir. Örneğin, Mary Anning tarafından keşfedilen ilk koprolitin içeriğinde balık pulları ve kemikler bulunuyordu. Bu da, bulunduğu bölgede yaşamış olan Ichthyosaur isimli bir deniz sürüngeninin dışkısı olabileceğine işaret etmektedir.[2]

Koprolitlerin Önemi
Diğer fosil türlerinden farklı olarak koprolitlerin besin parçaları barındırıyor olması, neden toplanıp araştırıldıklarını gözler önüne serer: Sıradan fosiller nesli tükenmiş bir canlının beslenme davranışı hakkında çok sınırlı bir bilgi sunabilirken, koprolitler bu konuda doğrudan ve kapsamlı bilgi kaynaklarıdır. Bu sayede, günümüzde gözlemleyemediğimiz canlıların birbirleriyle etkileşimi üzerinde eşi benzeri olmayan bilgiler edinme potansiyeline sahip oluruz.
Ne var ki koprolitler sadece potansiyel bir bilgi kaynağı olabilirler çünkü içeriklerinden elde edebileceklerimiz, bulundukları bölgedeki yaşamın şartlarına ve bölge hakkında önceden gelen bilgimize bağlıdır. Örneğin, çok sayıda otçul canlının yaşadığı bir bölgede bulunan bir otçul koproliti içinden çıktığı canlı hakkında kapsamlı bilgi sunamaz; çünkü bölgedeki sayısız otçuldan herhangi birine ait olabilir ve hangisine ait olduğu çözmenin kolay bir yolu yoktur. Tabii böyle bir koprolit, yine de bölgedeki bitki faunası gibi konular ile ilgili değerli fikirler verebilir. Dolayısıyla her koprolit altın değerindedir denemese de bazıları çok kıymetli bilgiler sunarlar.
Koprolitlerin sayesinde edindiğimiz bilgilerden birkaçına bakalım:
Koprolitlerden Faydalanan Araştırmalar
T-rex Kakası "Barnum"
Hayatınızda hiç bir Tyrannosaurus rex dışkısı görmüş müydünüz? En meşhur koprolitlerden biri 2019'da bulunan bir T. rex dışkısıdır. Bu koprolitin bir ismi bile vardır: Barnum. Barnum, yaklaşık 65.7 cm uzunluğunda ve 9.2 kg ağırlığındadır. Tyrannosaurus rex'in yaygın olarak yaşadığı bir alanda bulunması, devasa boyutu, parçalanmış kemiklerden açığa çıkan yüksek fosfor ve kalsiyum içeriği Barnum'un kesin olarak bir T. rex'ten çıkmış olduğunu gösteriyor. Barnum'un, bulunan en büyük etçil koproliti olduğuna dair bir Guinness Dünya Rekorları sertifikası bile var![6]

Ekosisteme Koprolitten Bakış
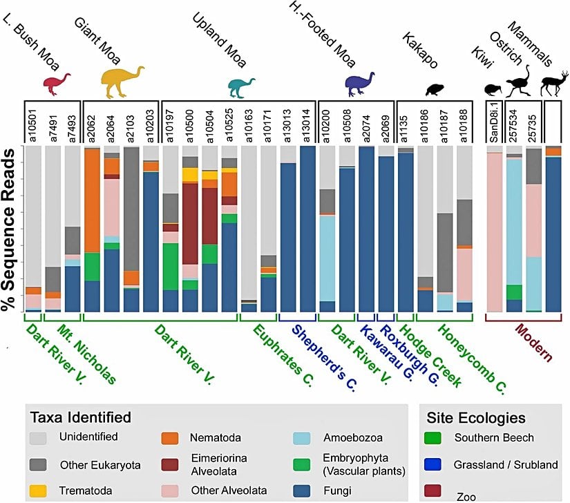
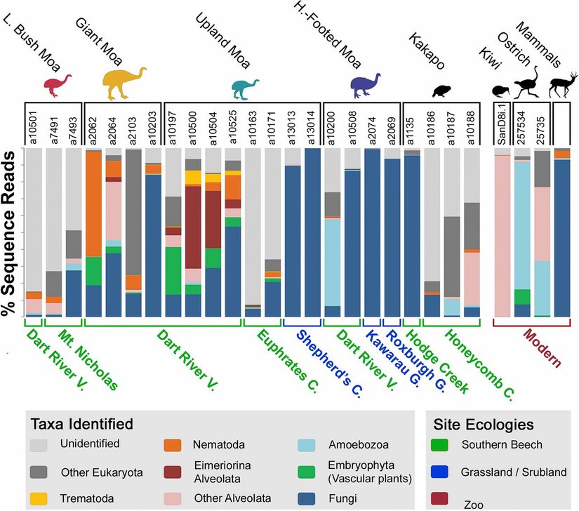
2018'den bir araştırma, Moa ve Kakapo türü kuşların yaşam alanları ve beslenmeleri hakkında bilgi edinmek amacıyla onların koprolitlerini inceledi.[7] İncelenen koprolitlerin içinde bitki, mantar ve hatta parazit DNA'sı bile bulundu. Aşağıdaki görselden görüleceği üzere farklı türler arasındaki beslenmeye dayalı bu etkileşimler ekosistemin dengesi için kritik öneme sahiptir. Araştırmacılar, Yeni Zelanda'nın ekosistemindeki sert değişimin, insan yerleşmesi sonucu bahsi geçen kuş türlerinin popülasyonlarındaki düşüş olduğunu öne sürdüler. Bu bilgi, fosilleşmiş dışkı sayesinde gün yüzü görmüş oldu!

İkinci Beynin Mikrobiyomu
Son olarak, 2020 yılındaki bir araştırma, bağırsak mikrobiyomu kompozisyonunun koprolitlerdeki kalıntılarına bakarak farklı memelilerin koprolitlerinin nasıl birbirinden ayırt edilebileceğini buldu.[8] Araştırma için DNA dizileme yöntemi kullanıldı. Farklı memeli türlerinin dışkıları farklı bağırsak mikrobiyomları içereceği için araştırmanın önerdiği benzer görüntüdeki koprolitleri ayırt etmenin yeni yolunun, bulunan bir koprolitin hangi cins bir memeliden çıkmış olduğunu anlamak için oldukça güvenilir olduğu söylenebilir.
Aslında maddi destek istememizin nedeni çok basit: Çünkü Evrim Ağacı, bizim tek mesleğimiz, tek gelir kaynağımız. Birçoklarının aksine bizler, sosyal medyada gördüğünüz makale ve videolarımızı hobi olarak, mesleğimizden arta kalan zamanlarda yapmıyoruz. Dolayısıyla bu işi sürdürebilmek için gelir elde etmemiz gerekiyor.
Bunda elbette ki hiçbir sakınca yok; kimin, ne şartlar altında yayın yapmayı seçtiği büyük oranda bir tercih meselesi. Ne var ki biz, eğer ana mesleklerimizi icra edecek olursak (yani kendi mesleğimiz doğrultusunda bir iş sahibi olursak) Evrim Ağacı'na zaman ayıramayacağımızı, ayakta tutamayacağımızı biliyoruz. Çünkü az sonra detaylarını vereceğimiz üzere, Evrim Ağacı sosyal medyada denk geldiğiniz makale ve videolardan çok daha büyük, kapsamlı ve aşırı zaman alan bir bilim platformu projesi. Bu nedenle bizler, meslek olarak Evrim Ağacı'nı seçtik.
Eğer hem Evrim Ağacı'ndan hayatımızı idame ettirecek, mesleklerimizi bırakmayı en azından kısmen meşrulaştıracak ve mantıklı kılacak kadar bir gelir kaynağı elde edemezsek, mecburen Evrim Ağacı'nı bırakıp, kendi mesleklerimize döneceğiz. Ama bunu istemiyoruz ve bu nedenle didiniyoruz.

Dışkı Fosillerini Nasıl Ayırt Edersiniz?
Koprolitleri diğer fosillerden ayırt etmek için, sarmal veya dairesel işaretler, kimyasal içerik, sindirilmemiş gıda parçaları ve ilişkili fosil kalıntıları gibi yapısal modellerden faydalanmak mümkündür. Çok küçük koprolitleri inorganik peletlerden veya yumurtalardan ayırt etmek genellikle zordur. Çoğu koprolit, az miktarda organik madde ile birlikte esas olarak kalsiyum fosfattan oluşur.

Koprolitler, Kambriyen döneminden son zamanlara kadar uzanan tortularda kaydedilmiştir ve dünya çapında bulunurlar.[9] Fransa'daki Haute-Savoie'nin Jurassic döneminden Favreina gibi türlerin koprolitleri, indeks fosilleri olarak kullanılmaktadır.
Bazı deniz birikintileri yüksek oranda dışkı kalıntısı içerir. Bununla birlikte, hayvan dışkısı kolayca parçalanır ve yok olur, bu nedenle genellikle fosilleşme şansı çok düşüktür.
Evrim Ağacı'nda tek bir hedefimiz var: Bilimsel gerçekleri en doğru, tarafsız ve kolay anlaşılır şekilde Türkiye'ye ulaştırmak. Ancak tahmin edebileceğiniz gibi Türkiye'de bilim anlatmak hiç kolay bir iş değil; hele ki bir yandan ekonomik bir hayatta kalma mücadelesi verirken...
O nedenle sizin desteklerinize ihtiyacımız var. Eğer yazılarımızı okuyanların %1'i bize bütçesinin elverdiği kadar destek olmayı seçseydi, bir daha tek bir reklam göstermeden Evrim Ağacı'nın bütün bilim iletişimi faaliyetlerini sürdürebilirdik. Bir düşünün: sadece %1'i...
O %1'i inşa etmemize yardım eder misiniz? Evrim Ağacı Premium üyesi olarak, ekibimizin size ve Türkiye'ye bilimi daha etkili ve profesyonel bir şekilde ulaştırmamızı mümkün kılmış olacaksınız. Ayrıca size olan minnetimizin bir ifadesi olarak, çok sayıda ayrıcalığa erişim sağlayacaksınız.
Makalelerimizin bilimsel gerçekleri doğru bir şekilde yansıtması için en üst düzey çabayı gösteriyoruz. Gözünüze doğru gelmeyen bir şey varsa, mümkünse güvenilir kaynaklarınızla birlikte bize ulaşın!
Bu makalemizle ilgili merak ettiğin bir şey mi var? Buraya tıklayarak sorabilirsin.
Soru & Cevap Platformuna Git- 13
- 11
- 7
- 5
- 5
- 4
- 4
- 3
- 1
- 0
- 0
- 0
- H. Torrens. (1995). Mary Anning (1799–1847) Of Lyme; ‘The Greatest Fossilist The World Ever Knew’. The British Journal for the History of Science, sf: 257-284. doi: 10.1017/S0007087400033161. | Arşiv Bağlantısı
- ^ The Royal Society. Coprolite Chemistry - What Fossilised Faeces Can Tell Us About Extinct Animals (Fiona Gill). Alındığı Tarih: 23 Ocak 2023. Alındığı Yer: YouTube | Arşiv Bağlantısı
- ^ M. T. P. Gilbert, et al. (2008). Dna From Pre-Clovis Human Coprolites In Oregon, North America. American Association for the Advancement of Science (AAAS), sf: 786-789. doi: 10.1126/science.1154116. | Arşiv Bağlantısı
- ^ H. Poinar, et al. (2009). Comment On “Dna From Pre-Clovis Human Coprolites In Oregon, North America”. American Association for the Advancement of Science (AAAS), sf: 148-148. doi: 10.1126/science.1168182. | Arşiv Bağlantısı
- ^ P. Goldberg, et al. (2009). Comment On “Dna From Pre-Clovis Human Coprolites In Oregon, North America”. American Association for the Advancement of Science (AAAS), sf: 148-148. doi: 10.1126/science.1167531. | Arşiv Bağlantısı
- ^ Poozeum. Meet Barnum, The T. Rex Poop - The World's Largest Coprolite. Alındığı Tarih: 23 Ocak 2023. Alındığı Yer: Poozeum | Arşiv Bağlantısı
- ^ A. P. Boast, et al. (2018). Coprolites Reveal Ecological Interactions Lost With The Extinction Of New Zealand Birds. Proceedings of the National Academy of Sciences, sf: 1546-1551. doi: 10.1073/pnas.1712337115. | Arşiv Bağlantısı
- ^ M. Borry, et al. (2020). Coproid Predicts The Source Of Coprolites And Paleofeces Using Microbiome Composition And Host Dna Content. PeerJ, sf: e9001. doi: 10.7717/peerj.9001. | Arşiv Bağlantısı
- ^ J. Kimmig, et al. (2017). Coprolites In Mid-Cambrian (Series 2-3) Burgess Shale-Type Deposits Of Nevada And Utah And Their Ecological Implications. Czech Geological Survey, sf: 297-309. doi: 10.3140/bull.geosci.1667. | Arşiv Bağlantısı
Evrim Ağacı'na her ay sadece 1 kahve ısmarlayarak destek olmak ister misiniz?
Şu iki siteden birini kullanarak şimdi destek olabilirsiniz:
kreosus.com/evrimagaci | patreon.com/evrimagaci
Çıktı Bilgisi: Bu sayfa, Evrim Ağacı yazdırma aracı kullanılarak 06/10/2025 09:49:09 tarihinde oluşturulmuştur. Evrim Ağacı'ndaki içeriklerin tamamı, birden fazla editör tarafından, durmaksızın elden geçirilmekte, güncellenmekte ve geliştirilmektedir. Dolayısıyla bu çıktının alındığı tarihten sonra yapılan güncellemeleri görmek ve bu içeriğin en güncel halini okumak için lütfen şu adrese gidiniz: https://evrimagaci.org/s/13863
İçerik Kullanım İzinleri: Evrim Ağacı'ndaki yazılı içerikler orijinallerine hiçbir şekilde dokunulmadığı müddetçe izin alınmaksızın paylaşılabilir, kopyalanabilir, yapıştırılabilir, çoğaltılabilir, basılabilir, dağıtılabilir, yayılabilir, alıntılanabilir. Ancak bu içeriklerin hiçbiri izin alınmaksızın değiştirilemez ve değiştirilmiş halleri Evrim Ağacı'na aitmiş gibi sunulamaz. Benzer şekilde, içeriklerin hiçbiri, söz konusu içeriğin açıkça belirtilmiş yazarlarından ve Evrim Ağacı'ndan başkasına aitmiş gibi sunulamaz. Bu sayfa izin alınmaksızın düzenlenemez, Evrim Ağacı logosu, yazar/editör bilgileri ve içeriğin diğer kısımları izin alınmaksızın değiştirilemez veya kaldırılamaz.