Dünya Sağlık Örgütü, COVID-19 Bağlamında İç Mekan Havalandırması İçin Yol Haritası Yayınladı!

Bu Makalede Neler Öğreneceksiniz?
- Inform WHO was alerted on December 31, 2019, about unknown pneumonia cases detected in Wuhan, China, with 44 cases reported by January 3, 2020.
- Declare COVID-19 as a global public health emergency on January 30, 2020, and as a pandemic on March 11, 2020, with over 118,000 cases worldwide.
- Advocate for recognition of airborne transmission of COVID-19 by scientists and call for improved ventilation and preventive measures in public spaces.
31 Aralık 2019'da Dünya Sağlık Örgütü (DSÖ) Çin Ülke Ofisi, Çin'in Hubei Eyaleti, Wuhan Şehrinde tespit edilen nedeni bilinmeyen pnömoni vakaları hakkında bilgilendirildi.
3 Ocak 2020 itibariyle, Çin'deki ulusal makamlar tarafından Dünya Sağlık Örgütü'ne nedeni bilinmeyen toplam 44 hasta bildirilmişti. Bildirilen 44 vakadan 11'i ağır hasta iken geri kalan 33 hastanın durumu stabildi. Basında çıkan haberlere göre, Wuhan'daki ilgili hayvan pazarı 1 Ocak 2020'de çevresel temizlik ve dezenfeksiyon nedeniyle kapatıldı.
Dünya Sağlık Örgütü, 10 Ocak 2020’de yeni koronavirüs hakkındaki ilk kılavuzunu yayımladı. Bu kılavuz, SARS ve MERS gibi diğer koronavirüslere referansla geliştirilen, ülkelerin yeni koronavirüsü tespit etme ve bunlara yanıt verme becerilerini kontrol etmeleri için bir araç olarak yayımlandı.
Çin dışındaki ilk yeni koronavirüs vakası 13 Ocak 2020’de Tayland’da doğrulandı. Yeni koronavirüs vakalarının Çin dışında ortaya çıkması beklenmedik değildi ve Dünya Sağlık Örgütü'nün neden diğer ülkelerde aktif izleme ve hazırlık çağrısında bulunduğunu destekliyordu.
Dünya Sağlık Örgütü Genel Direktörü Tedros Ghebreyesus, 30 Ocak 2020’de yeni koronavirüsün küresel salgınına ilişkin uluslararası endişe kaynağı olan bir “halk sağlığı acil durumu" ilan etti.
11 Şubat 2020’de yapılan basın toplantısında virüsün ismi COVID-19 olarak anons edildi. Bu toplantıda Dünya Sağlık Örgütü Genel Direktörü'nün bulaşma yollarına yönelik yaptığı açıklama önemliydi:
Tabii ki Ebola ve bu aynı değil. Bu (airborne) havadan, korona havadan bulaşıyor, daha bulaşıcı ve az sayıda vaka olmasına rağmen 24 ülkeye nasıl girdiğini gördünüz. Ortalığı kasıp kavurma potansiyeli açısından korona, Ebola'dan çok farklıdır; korona daha güçlü virülansa sahiptir. Daha ciddiye alıyoruz.
11 Mart 2020’de DSÖ, COVID-19'u pandemi olarak ilan etti. O anda 114 ülkede 118.000'den fazla vaka vardı ve 4.291 kişi hayatını kaybetmişti.
Hava Yoluyla Taşınan COVID-19
Pandemi ilanından sonra, bulaşma yolları ve önlemler üzerinde pek çok çalışma yapıldı. Virüsün hava yolu ile bulaşabileceği, kaynak kişi ortamdan ayrılsa dahi havada kalabileceği iddiasında olan bilim insanları ve önerileri uzun süre dikkate alınmadı. Dünya Sağlık Örgütü direktörü ise bir daha "airborne" ("hava yoluyla taşınan") sözcüğünü kullanmadı.
- Maske Gibi Önlemler Konusundaki Kurumsal Kararsızlıklar, COVID-19 Mücadelesinde Kafa Karışıklıklarına ve Tehlikeli İhmallere Neden Oldu!
- Düşmanla Burun Buruna: Mikroskop Altında Tüm Detaylarıyla SARS-CoV-2 (COVID-19 Virüsü)
- Akışkanlar Fiziği Simülasyonları, Ağaç Polenlerinin, SARS-CoV-2 Gibi Virüsleri Daha Uzaklara Taşıyabildiğini Gösteriyor!
2020 yılı temmuz ayında 32 ülkeden 239 bilim insanı tarafından kaleme alınan Dünya Sağlık Örgütü’ne yönelik manifesto “COVID-19'un Hava Yoluyla İletimini Konuşma Vakti Geldi!” başlığını taşıyordu. Metinde, özetle, şöyle yazıyordu:
Kısa ve orta mesafelerde virüs yüklü mikroskobik damlacıkların (mikro damlacıklar) solunması halinde enfeksiyon riski açısından önemli bir potansiyel söz konusudur ve bizler hava yoluyla bulaşmayı hafifletmek için önleyici tedbirlerin alınması gerekliliğini savunuyoruz. COVID-19'un hava yoluyla bulaşma riskinin tanınmamasının ve havadaki virüse karşı kontrol önlemleri hakkında net tavsiyelerin bulunmamasının önemli sonuçlara yol açacağından endişe duyuyoruz: insanlar mevcut önerilere bağlı kaldıklarında tamamen korunduklarını düşünebilirler, ancak gerçekte, enfeksiyon riskinin daha da azaltılması için ek olarak, hava kaynaklı müdahalelere ihtiyaç vardır. Ülkeler, kapanmaları takiben yeniden açıldığında, insanlar işyerlerine, öğrenciler okullara ve üniversitelere geri döndüğünde bu konu daha da önem kazanıyor. Hava yolu ile bulaşma riskini azaltmak için özellikle halka açık binalarda, işyeri ortamlarında, okullarda, hastanelerde ve yaşlı bakım evlerinde yeterli ve etkili havalandırma sağlayın (temiz dış ortam havası getirin, sirkülasyon havasını en aza indirin).
Dünya Sağlık Örgütü'nün enfeksiyon önleme komitesinde de yer alan Hunter, bu çağrıya cevaben, "Havadan bulaşmayı kontrol etmek, COVID-19'un yayılmasını kontrol etmek açısından çok bir şey değiştirmeyecektir. DSÖ'nün tavsiyelerini bu yönde güncellemesi kaynakları yetersiz olan ülkelerde 'gereksiz bir yük' yaratacaktır." açıklaması yaptı. Dünya Sağlık Örgütü'nün tavsiyelerini mektupta yer alan uyarıya göre güncellemesi halinde, sosyal mesafe uygulanan kapalı ortamlarda bile maske takılması, ısıtma-havalandırma-klima sistemlerinin değiştirilmesi gibi yeni önlemler alınması gerekecekti.
Dünya Sağlık Örgütü Yavaş da Olsa Uyanıyor!
Salgının ilanının 1. yılının ardından, dünyada salgının etkisinin artarak devam etmesi ve "kapalı, kalabalık alanlarda, kalış süresine bağlı olarak” virüsün alınabileceğini gösteren bulaşma örnekleri, havalandırmanın önemi konusunda bilim insanlarının uzlaşmasını sağladı. Dünya Sağlık Örgütü de bu çağrılara sessiz kalamadı ve “COVID-19 bağlamında iç mekan havalandırmasını iyileştirmek ve sağlamak için yol haritası” başlıklı bir kılavuzu geçtiğimiz günlerde yayımladı.
Evrim Ağacı'nın çalışmalarına Kreosus, Patreon veya YouTube üzerinden maddi destekte bulunarak hem Türkiye'de bilim anlatıcılığının gelişmesine katkı sağlayabilirsiniz, hem de site ve uygulamamızı reklamsız olarak deneyimleyebilirsiniz. Reklamsız deneyim, sitemizin/uygulamamızın çeşitli kısımlarda gösterilen Google reklamlarını ve destek çağrılarını görmediğiniz, %100 reklamsız ve çok daha temiz bir site deneyimi sunmaktadır.
KreosusKreosus'ta her 50₺'lik destek, 1 aylık reklamsız deneyime karşılık geliyor. Bu sayede, tek seferlik destekçilerimiz de, aylık destekçilerimiz de toplam destekleriyle doğru orantılı bir süre boyunca reklamsız deneyim elde edebiliyorlar.
Kreosus destekçilerimizin reklamsız deneyimi, destek olmaya başladıkları anda devreye girmektedir ve ek bir işleme gerek yoktur.
PatreonPatreon destekçilerimiz, destek miktarından bağımsız olarak, Evrim Ağacı'na destek oldukları süre boyunca reklamsız deneyime erişmeyi sürdürebiliyorlar.
Patreon destekçilerimizin Patreon ile ilişkili e-posta hesapları, Evrim Ağacı'ndaki üyelik e-postaları ile birebir aynı olmalıdır. Patreon destekçilerimizin reklamsız deneyiminin devreye girmesi 24 saat alabilmektedir.
YouTubeYouTube destekçilerimizin hepsi otomatik olarak reklamsız deneyime şimdilik erişemiyorlar ve şu anda, YouTube üzerinden her destek seviyesine reklamsız deneyim ayrıcalığını sunamamaktayız. YouTube Destek Sistemi üzerinde sunulan farklı seviyelerin açıklamalarını okuyarak, hangi ayrıcalıklara erişebileceğinizi öğrenebilirsiniz.
Eğer seçtiğiniz seviye reklamsız deneyim ayrıcalığı sunuyorsa, destek olduktan sonra YouTube tarafından gösterilecek olan bağlantıdaki formu doldurarak reklamsız deneyime erişebilirsiniz. YouTube destekçilerimizin reklamsız deneyiminin devreye girmesi, formu doldurduktan sonra 24-72 saat alabilmektedir.
Diğer PlatformlarBu 3 platform haricinde destek olan destekçilerimize ne yazık ki reklamsız deneyim ayrıcalığını sunamamaktayız. Destekleriniz sayesinde sistemlerimizi geliştirmeyi sürdürüyoruz ve umuyoruz bu ayrıcalıkları zamanla genişletebileceğiz.
Giriş yapmayı unutmayın!Reklamsız deneyim için, maddi desteğiniz ile ilişkilendirilmiş olan Evrim Ağacı hesabınıza üye girişi yapmanız gerekmektedir. Giriş yapmadığınız takdirde reklamları görmeye devam edeceksinizdir.
Bu belge, COVID-19 için Çevre ve Mühendislik Kontrol Uzmanı Danışma Paneli (ECAP), ve Techne, Dünya Sağlık Örgütü (WHO) Sağlık Ağı Teknik Bilimi ile istişare edilerek geliştirildi.
Belgenin amacı şu şekilde özetlenmiştir:
COVID-19'a yakalanma riski, enfekte kişilerle yakın temasta uzun süre birlikte vakit geçirilen kalabalık ve yetersiz havalandırılan alanlarda daha yüksektir. Bu ortamlar, virüsün solunum damlacıkları veya aerosollerle daha kolay yayıldığı yerlerdir, bu nedenle önlem gereklidir.
Bina havalandırmasını anlamak ve kontrol etmek, soluduğumuz havanın kalitesini artırabilir ve COVID-19'un iç mekanlarda yayılmasına neden olan virüsün önlenmesi dahil olmak üzere iç mekan sağlık sorunları riskini azaltabilir.
SARS-CoV-2 iletimi özellikle havalandırmanın zayıf olduğu veya hiç olmadığı kalabalık, kapalı iç ortamlarda etkilidir. Bu nedenle, yeterli havalandırmanın sağlanması COVID-19 enfeksiyonu riskini azaltabilir. Bu yol haritası, COVID-19'un yayılma riskini azaltmak için kullanıcıların iç mekan havalandırmasını değerlendirirken düşünmesi gereken temel soruları ve önerilen havalandırma seviyelerine ulaşmak veya iç mekan hava kalitesini iyileştirmek için gereken ana adımları tanımlamayı amaçlamaktadır. Ayrıca, özellikle sağlık bakım, konut dışı ve konut ortamlarında farklı parametrelerin nasıl değerlendirileceği ve ölçüleceği konusunda tavsiyeler içerir. Kullanıcıların bina Isıtma Havalandırma ve Klima (IHK) sistemlerini analiz etmelerine yardımcı olan teknik bir belge olması amaçlanmıştır.
Not: İç ortam havalandırması, COVID-19 dahil olmak üzere belirli viral solunum yolu hastalıklarının yayılmasını sınırlayabilen kapsamlı bir önlem paketinin bir parçasıdır. Bununla birlikte, doğru şekilde uygulansa bile havalandırma tek başına koruma sağlamak için yetersizdir. SARS-CoV-2'nin bulaşmasını önlemek için doğru maske kullanımı, el hijyeni, fiziksel mesafe, solunum görgü kuralları, test, temaslı takip, karantina, izolasyon ve diğer enfeksiyon kontrol önlemleri kritiktir.
Bu yol haritası, sağlık tesisi yöneticileri, bina yöneticileri (uzun süreli bakım, konut dışı ve yatılı tesisler dahil), evde bakım ve evde karantina gerektiğinde halk için genel bir rehberlik sağlar.
Havalandırma Ne Demek?
Rehberi anlayabilmek için bazı temel bilgiler verilmiş - ki havalandırma konusunu “pencereleri açmak” olarak değerlendiren algıyı düzeltmek açısından bu bilgiler oldukça faydalıdır.
Havalandırma, bir mahalden, kirlenmiş hava çıkarılırken, içeriye temiz hava verilmesidir.
Havalandırma sistemi, dış havayı bir binaya veya bir odaya taşır ve onu bina veya oda içinde dağıtır. Dış ortam havası yüksek partikül madde konsantrasyonu içeriyorsa, dış havanın bina içinde dağıtılmadan önce işlemden geçirilmesi gerekebilir (filtreleme).
Binalarda havalandırmanın genel amacı, bina içindeki havanın solunum için sağlıklı olmasını sağlamaktır. Havalandırma, koku, kirletici madde kontrolü ve iklimsel kontrol (sıcaklık ve bağıl nem) için kullanılır.
Bina havalandırmasının üç temel unsuru vardır:
- Havalandırma oranı (m³/saat, l/s veya değ/saat): Alana sağlanan dış hava hacmi;
- Hava akış yönü: Bir bina ve mahallerdeki, temiz bölgelerden kirli bölgelere doğru olması gereken genel hava akış yönü; ve
- Hava dağıtımı veya hava akış modeli: Dış hava, mahalin her bir kısmına etkili ve verimli bir şekilde iletilmeli ve mahallin her bir bölümünde oluşan hava kaynaklı kirleticiler de etkili ve verimli bir şekilde uzaklaştırılmalıdır.
Bir binayı havalandırmak için kullanılabilecek üç yöntem vardır: doğal, mekanik ve hibrit (karma mod) havalandırma. Yayımlanan bu “yol haritası” yalnızca mekanik ve doğal havalandırmayı dikkate alır, bununla birlikte açıklanan tüm temel sorular ve stratejiler hibrit havalandırma için de benimsenebilir.
Farklı Ortamlarda Dikkat Edilmesi Gerekenler
DSÖ’nün yol haritası üç farklı ortama odaklanmakta:
- Sağlık merkezleri
- Konut dışı binalar
- Konutlar
1. Sağlık Merkezleri
Tüm hasta bakım alanlarında yeterli havalandırma, enfeksiyonların önlenmesine ve azaltılmasına yardımcı olmak için önemli bir rol oynar. Bununla birlikte bu belge özellikle COVID-19 tedavi merkezleri ve karantina koğuşları gibi COVID-19 yapılarını ve uzun süreli bakım tesislerini hedeflemektedir.
Doğrulanmış ve şüpheli vakaların varlığı, tıbbi bakım sağlamak için gereken yakın temas, potansiyel olarak gerçekleştirilen Aerosol Oluşturan İşlemler ve ziyaretçi akını gibi bazı risk faktörleri, havalandırma sistemlerinin etkisini azaltabilir. Güvenli bir çalışma ortamı sağlamak ve sağlık çalışanları, hastalar ve ziyaretçiler arasında sağlık hizmetiyle ilişkili enfeksiyon riskini azaltmak için sıkı havalandırma önlemleri gereklidir.


2. Konut Dışı Binalar
Bu belge için, “konut dışı ortam'', aynı haneye ait olmayan insanların bir arada olduğu heterojen bir insan topluluğu ile karakterize edilen, işyerleri, okullar, üniversiteler, konaklama sektörü binaları, dini ve ticari alanlardır.
Bir binada potansiyel olarak ortama salınan hava kirliliği veya bulaşıcı aerosol yükü, içeride gerçekleştirilen faaliyetlere, bina sakinlerinin sayısına ve bina sakinlerinin maske takıp takmadığına bağlıdır.
Her mahal için ulusal, bölgesel veya uluslararası standartlar mevcuttur. Bununla birlikte, COVID-19 risk değerlendirmesini basitleştirmek ve önlemlerin uygulanmasını kolaylaştırmak için “kişi başına minimum havalandırma miktarı” değeri önerilmektedir. Mahal doluluğu ile doğrudan bağlantılı olan bu rakam, havalandırmanın değerlendirilmesine, iyileştirilmesine ve mümkün değilse, maksimum bina doluluğunun ayarlanmasına imkan verecektir.


3. Konutlar
Mevcut COVID-19 salgını bağlamında, DSÖ, COVID-19 vakalarının hızlı bir şekilde tanımlanmasını ve bunların, tıbbi bir tesiste veya ev gibi alternatif bir ortamda izolasyonunu ve yönetimini önermektedir. Bu yol haritası, bir kişi evde bakım veya evde karantina altında olduğunda, hane üyeleri arasında COVID-19 bulaşma riskini azaltmak için mühendislik kontrol önlemi olarak havalandırmanın kullanımını güçlendirmeyi amaçlamaktadır ve halihazırda mevcut önlemlere tamamlayıcı bir parça olarak düşünülmelidir.

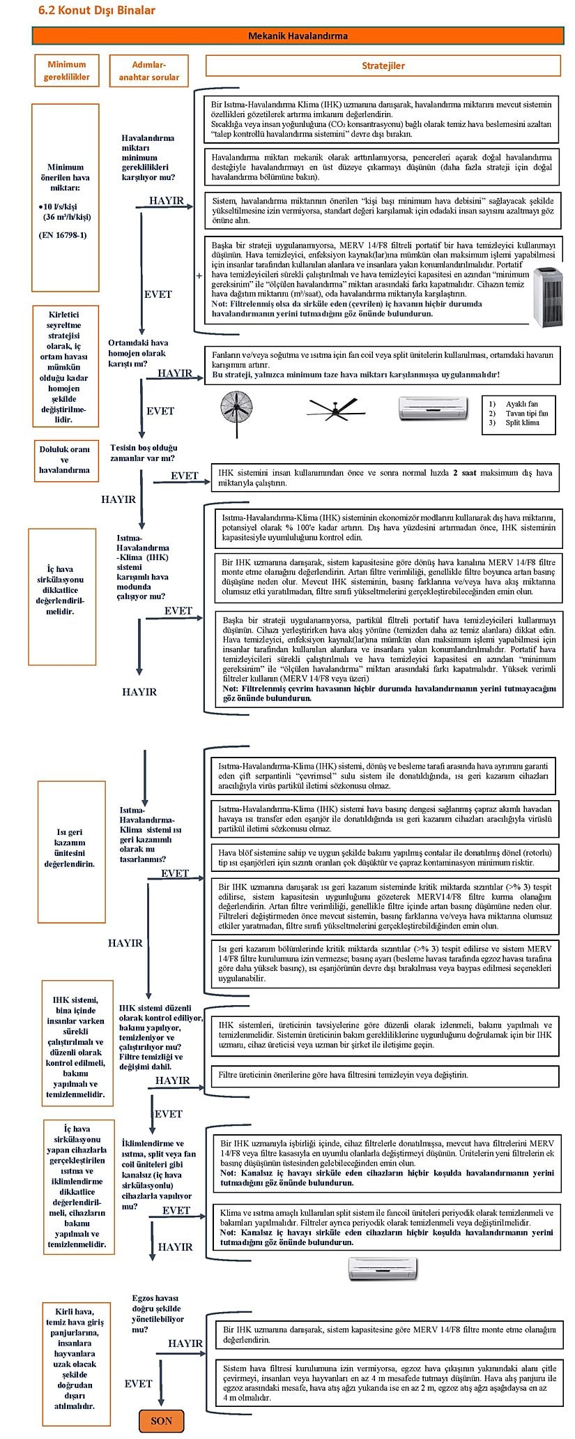
Yol Haritası Nasıl Kullanılır?
Bina sahipleri ve bina yöneticileri, bina sistemlerinin uygun sırada çalışıp çalışmadıklarını kontrol edebilirler.
Isıtma Havalandırma Klima (IHK) sistemlerini, yayılımı azaltma stratejileriyle uyumlu olacak şekilde değiştirmek, gereken eksiklikleri belirleyebilmek için bu yol haritasını kullanabilirler.
IHK uzmanlarına danışılarak, öneriler dikkate alınmalıdır.
Nihai yol haritası üç ortama ayrılmıştır: sağlık hizmetleri, konut dışı alanlar ve konut alanları. Her kategori için havalandırma sistemine göre farklı kademelendirme söz konusudur - mekanik veya doğal havalandırma.
Rehberi kullanan kişi havalandırma sistemini belirledikten sonra (doğal veya mekanik), "adım - anahtar sorular" etiketli sütundan-yukarıdan başlamalıdır.
Sol tarafta, her bir kilit soru için minimum gereksinimler ve standartlar, sağ tarafta ise konuyu iyileştirmek için farklı stratejiler önerilmiştir.
Stratejiler, tercih sırasına göre en etkili olandan en az etkili olana doğru sıralanmıştır, yani birden fazla strateji uygulanabiliyorsa ilki yani en üstte olan tercih edilmelidir.
Bununla birlikte, uygulama için ne maliyetin ne de zamanın dikkate alınmadığını vurgulamakta fayda var. Genel bir kural olarak, listenin başında yer alan stratejiler en etkili olsalar da en pahalı olabilirler ve uygulanması uzun sürebilir. Yol haritasını uygularken, bina sahipleri ve yöneticileri diğer faktörlerin yanı sıra hava koşullarını ve dış hava kirliliğini de göz önünde bulundurmalıdır. Birkaç özel durum için, aynı anda iki veya daha fazla stratejinin uygulanması tercih edilebilir. Bu durumlar, birleştirilecek stratejiler arasında artı (+) sembolü ile işaretlenmiştir.
Evrim Ağacı'nda tek bir hedefimiz var: Bilimsel gerçekleri en doğru, tarafsız ve kolay anlaşılır şekilde Türkiye'ye ulaştırmak. Ancak tahmin edebileceğiniz gibi Türkiye'de bilim anlatmak hiç kolay bir iş değil; hele ki bir yandan ekonomik bir hayatta kalma mücadelesi verirken...
O nedenle sizin desteklerinize ihtiyacımız var. Eğer yazılarımızı okuyanların %1'i bize bütçesinin elverdiği kadar destek olmayı seçseydi, bir daha tek bir reklam göstermeden Evrim Ağacı'nın bütün bilim iletişimi faaliyetlerini sürdürebilirdik. Bir düşünün: sadece %1'i...
O %1'i inşa etmemize yardım eder misiniz? Evrim Ağacı Premium üyesi olarak, ekibimizin size ve Türkiye'ye bilimi daha etkili ve profesyonel bir şekilde ulaştırmamızı mümkün kılmış olacaksınız. Ayrıca size olan minnetimizin bir ifadesi olarak, çok sayıda ayrıcalığa erişim sağlayacaksınız.
Makalelerimizin bilimsel gerçekleri doğru bir şekilde yansıtması için en üst düzey çabayı gösteriyoruz. Gözünüze doğru gelmeyen bir şey varsa, mümkünse güvenilir kaynaklarınızla birlikte bize ulaşın!
Bu makalemizle ilgili merak ettiğin bir şey mi var? Buraya tıklayarak sorabilirsin.
Soru & Cevap Platformuna Git- 4
- 1
- 1
- 1
- 1
- 1
- 1
- 0
- 0
- 0
- 0
- 0
Evrim Ağacı'na her ay sadece 1 kahve ısmarlayarak destek olmak ister misiniz?
Şu iki siteden birini kullanarak şimdi destek olabilirsiniz:
kreosus.com/evrimagaci | patreon.com/evrimagaci
Çıktı Bilgisi: Bu sayfa, Evrim Ağacı yazdırma aracı kullanılarak 06/10/2025 07:57:44 tarihinde oluşturulmuştur. Evrim Ağacı'ndaki içeriklerin tamamı, birden fazla editör tarafından, durmaksızın elden geçirilmekte, güncellenmekte ve geliştirilmektedir. Dolayısıyla bu çıktının alındığı tarihten sonra yapılan güncellemeleri görmek ve bu içeriğin en güncel halini okumak için lütfen şu adrese gidiniz: https://evrimagaci.org/s/10278
İçerik Kullanım İzinleri: Evrim Ağacı'ndaki yazılı içerikler orijinallerine hiçbir şekilde dokunulmadığı müddetçe izin alınmaksızın paylaşılabilir, kopyalanabilir, yapıştırılabilir, çoğaltılabilir, basılabilir, dağıtılabilir, yayılabilir, alıntılanabilir. Ancak bu içeriklerin hiçbiri izin alınmaksızın değiştirilemez ve değiştirilmiş halleri Evrim Ağacı'na aitmiş gibi sunulamaz. Benzer şekilde, içeriklerin hiçbiri, söz konusu içeriğin açıkça belirtilmiş yazarlarından ve Evrim Ağacı'ndan başkasına aitmiş gibi sunulamaz. Bu sayfa izin alınmaksızın düzenlenemez, Evrim Ağacı logosu, yazar/editör bilgileri ve içeriğin diğer kısımları izin alınmaksızın değiştirilemez veya kaldırılamaz.