Karnitin
Karnitin nedir, vücuttaki işlevleri nelerdir?

- Blog Yazısı
Karnitin; formülü C7 H15 NO3, molar kütlesi 161.201 g·mol olan, biyoyararlanım açısından %10’u geçmeyen, suda kolay çözünen, oda sıcaklığında renksiz ve beyaz bir toz hâlinde bulunan bir amonyum bileşiğidir. Yağ asitlerini enerjiye dönüştürmek için oksitlenmek üzere mitokondriye taşımakta, metabolik atıkları hücrelerden uzaklaştırmakta ve enerji metabolizmasını desteklemekte önemli bir role sahiptir. Karnitin iki hâlden biri olarak bulunur: D-Karnitin ve L-Karnitin. Her iki form da canlılar üzerinde aktif role sahiptir ancak sadece L-Karnitin hayvanlarda doğal olarak bulunur. D-Karnitin, L-Karnitin’in aktivitesini inhibe ettiği için toksik etkiye sahiptir. Toksisitesi düşüktür ve suda çözünürlüğü yüksek bir dipolar iyondur.

Çoğu memelide, bitkide ve bazı bakterilerde bulunur. Metabolik rollerinden ötürü çoğunlukla iskelet ve kalp kasında yoğunlaşmış bir bileşiktir. Bütün canlıların tüm diyetlerinde, örneğin en katı vejeteryanların diyetlerinde bile yeterli karnitin bulunduğu bilinmektedir. Karnitinin ilk defa aminoasitlerden üretimi 1905 yılında etin ekstrakte edilmesiyle (özütlenmesiyle) gerçekleştirilmiştir. Bu yüzden adını Latince’de et/etten anlamına gelen “caro/carnis” kelimelerinden almıştır
Genel sentez veya tüketim açısından genetik bozukluk veya tıbbi bozukluk ile mücadele eden bazı bireyler (erken doğmuş bebekler, kromozomal bozukluğa sahip kişiler vb.) yeterli karnitin sentezleyemezler. Bu yüzden bu tip kişilerin bir diyet takviyesi alması gerekir. Sporcular, karnitini daha iyi performans ve yağ yıkımı için tüketseler de karnitinin bu yönde herhangi bir fayda sağladığını gösteren güvenilir bir çalışma bulunmamaktadır.
Karnitin Biyosentezi ve Metabolizması
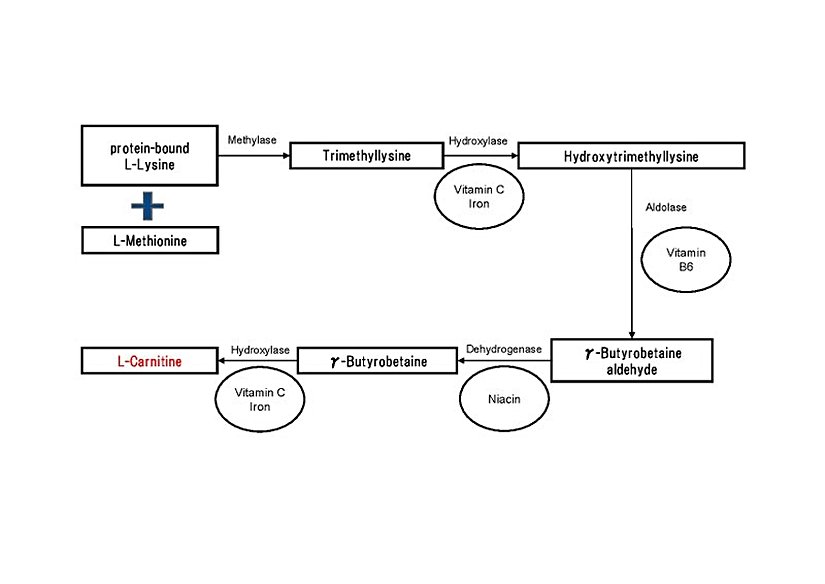
Birçok ökaryot, insanlar da dahil olmak üzere karnitin sentezleme yeteneğine sahiptir. İnsanların karnitini sentezlemesi, Lizin aminoasitinin metilasyonundan türetilen TML (Trimetilisin) substratından kaynaklanır. TML daha sonra askorbik asit yani C vitamini veya demir gerektiren TMLD (Trimetilisin dioksijenaz) HTML’ye (Hidroksitrimetilisin) hidroksillenir. HTML daha sonra HTML aldolaz tarafından parçalanıp TMABA (4-Trimetilaminobütiraldehit) ve glisine dönüşür. TMABA daha sonra katalize edilmiş NAD+’ya bağlı bir reaksiyon ile gama-bütirobetaine dehidrojene edilir. Gama-bütirobetain daha sonra bir çinko bağlayıcı enzim olan Gama-bütirobetain hidroksilaz ile hidroksillenir. Bu durumun sonucunda L-Karnitinin ortaya çıkması için ya C vitamini ya da demir gereklidir. Aşağıdaki şemada sürecin daha basit bir açıklamasını inceleyebilirsiniz.

Karnitin ortalama 70 kg bir bireyde günde yaklaşık 11-34 mg arasında sentez değerine sahiptir. Et tüketiminin standart olduğu bir diyet ile beslenen bireylerde bu değer, günde yaklaşık 60-180 mg arasındadır. Veganlar ise günde yaklaşık 10-12 mg karnitin tüketirler. Diyetten elde edilen karnitinin ortalama %70’i kana karışmadan evvel ince bağırsak tarafından emilir. Karnitinin ortalama 70 kg kütledeki bir bireyin vücudunda toplamda 20 gr civarında bulunur ve bu miktarın neredeyse tamamı iskelet kası hücrelerinde depolanır. Karnitinin metabolizması günlük yaklaşık 400 μmol (65 mg) civarındadır. Bu da vücut depolarındaki miktarın %1’inden daha azdır.
Karnitin Eksikliği
Karnitin eksikliği herhangi bir hastalığı veya metabolik aktivitesinde bir bozukluk olmayan bireylerde çok nadir gözlemlenen bir durumdur. Çoğu insanın normal yağ asidi metabolizmasıyla karnitin üretilmektedir, bu da gayet yeterli bir miktardır. Etle olan ilişkisinden ötürü veganların yeterli karnitin sentezlemeyip tüketmediği düşünülse de birçok çalışma veganlardaki karnitin depolarının gayet yeterli olduğunu ortaya koymuştur. Çünkü karnitin kreatin gibi çoğunlukla sadece ette bulunan bir bileşik değil, diğer birçok bitkide ve bakteride bulunan bir bileşiktir. Ancak başta belirttiğimiz gibi prematüre bebeklerin düşük karnitine sahip olması, gerekirse anne sütü yerine karnitinle zenginleştirilmiş bebek mamalarının kullanılmasını gerekli kılar.
Karnitin eksikliği iki tiptir: birincil ve ikincil. Birincil karnitin eksikliği genetik bozukluklarla ilgili bir durumdur ve hücresel karnitin taşıyıcı sistemlerin doğru çalışmamasından kaynaklanır. Bu durum bireyin henüz beş yaşında iken iskelet-kas zayıflığı, hipoglisemi ve kardiyomiyopati semptomlarını göstermesiyle anlaşılır. İkincil karnitin eksikliği ise daha sonra ortaya çıkan böbrek yetmezliği, antibiyotik kullanımı, yetersiz beslenme ve sindirim sorunları gibi karnitin emilimini azaltan veya atılımını arttıran durumlarda gözlemlenir. Bu durum; yorgunluk, sinirlilik hâli, ergenlik döneminde ise kas ve kemik gelişiminde gerileme, gecikmiş motor gelişimi, ödem, nefes darlığı, kas nekrozu vb. semptomları beraberinde getirebilir.
Sporcuların karnitin tüketimindeki ana amaçları fiziksel performansı arttırmak, kas kramplarını engellemek, antrenman sonrası toparlanmayı hızlandırmak vb. amaçlar olsa da bu etkilerin doğruluğunu kanıtlayacak araştırmaların kalitesi düşüktür. Bir ay boyunca alınan günlük 2-6 gram ek karnitinin fiziksel performansı etkilediğine dair bir sonuç yoktur. Karnitinin ek olarak alınması oksijen metabolizmasında ve metabolik aktivitelerde bir iyileşme, kas depolarındaki karnitinin arttırılması gibi bir etkiye sebep olmaz. Ayrıca sıklıkla reklamlarda belirtilen amaç olan L-Karnitinin yağ metabolizmasını etkilediğine veya kilo vermeye yaradığına dair hiçbir kanıt yoktur.
Karnitin Faydaları
Evrim Ağacı'nın çalışmalarına Kreosus, Patreon veya YouTube üzerinden maddi destekte bulunarak hem Türkiye'de bilim anlatıcılığının gelişmesine katkı sağlayabilirsiniz, hem de site ve uygulamamızı reklamsız olarak deneyimleyebilirsiniz. Reklamsız deneyim, sitemizin/uygulamamızın çeşitli kısımlarda gösterilen Google reklamlarını ve destek çağrılarını görmediğiniz, %100 reklamsız ve çok daha temiz bir site deneyimi sunmaktadır.
KreosusKreosus'ta her 50₺'lik destek, 1 aylık reklamsız deneyime karşılık geliyor. Bu sayede, tek seferlik destekçilerimiz de, aylık destekçilerimiz de toplam destekleriyle doğru orantılı bir süre boyunca reklamsız deneyim elde edebiliyorlar.
Kreosus destekçilerimizin reklamsız deneyimi, destek olmaya başladıkları anda devreye girmektedir ve ek bir işleme gerek yoktur.
PatreonPatreon destekçilerimiz, destek miktarından bağımsız olarak, Evrim Ağacı'na destek oldukları süre boyunca reklamsız deneyime erişmeyi sürdürebiliyorlar.
Patreon destekçilerimizin Patreon ile ilişkili e-posta hesapları, Evrim Ağacı'ndaki üyelik e-postaları ile birebir aynı olmalıdır. Patreon destekçilerimizin reklamsız deneyiminin devreye girmesi 24 saat alabilmektedir.
YouTubeYouTube destekçilerimizin hepsi otomatik olarak reklamsız deneyime şimdilik erişemiyorlar ve şu anda, YouTube üzerinden her destek seviyesine reklamsız deneyim ayrıcalığını sunamamaktayız. YouTube Destek Sistemi üzerinde sunulan farklı seviyelerin açıklamalarını okuyarak, hangi ayrıcalıklara erişebileceğinizi öğrenebilirsiniz.
Eğer seçtiğiniz seviye reklamsız deneyim ayrıcalığı sunuyorsa, destek olduktan sonra YouTube tarafından gösterilecek olan bağlantıdaki formu doldurarak reklamsız deneyime erişebilirsiniz. YouTube destekçilerimizin reklamsız deneyiminin devreye girmesi, formu doldurduktan sonra 24-72 saat alabilmektedir.
Diğer PlatformlarBu 3 platform haricinde destek olan destekçilerimize ne yazık ki reklamsız deneyim ayrıcalığını sunamamaktayız. Destekleriniz sayesinde sistemlerimizi geliştirmeyi sürdürüyoruz ve umuyoruz bu ayrıcalıkları zamanla genişletebileceğiz.
Giriş yapmayı unutmayın!Reklamsız deneyim için, maddi desteğiniz ile ilişkilendirilmiş olan Evrim Ağacı hesabınıza üye girişi yapmanız gerekmektedir. Giriş yapmadığınız takdirde reklamları görmeye devam edeceksinizdir.
Karnitinin fazla alınmasının herhangi bir faydasının olmamasına kıyasla eksik alınmasına nazaran yeterli düzeyde karnitin varlığının erkek sperm kalitesini doğrudan etkilediği bilinmektedir. Bu durum, karnitinin kısırlığa karşı kullanılabilecek bir bileşik olduğunu düşündürmektedir.
Beraberinde karnitinin kalp hastalıkları ve diyabette yardımcı olabileceğine dair ön araştırmalar sürmektedir. Yine de karnitinin kardiyovasküler hastalıklara bağlı ölümlerin engellenmesinde hiçbir etkisi yoktur. Kan lipidleri üzerinde de önemli bir etkisi yoktur.
Meta analizlerden (birden fazla araştırmanın istatiksel sonuçları) L-Karnitin takviyesinin kalp yetmezliği olan bireylerde kalp fonksiyonunu iyileştirdiğine dair bazı araştırmalar söz konusu olsa da kalp hastalıkları riskini azaltmada veya kardiyovasküler sistem ile ilgili hastalıkların tedavi edilmesinde genel bir etkiye sahip olduğunu belirlemek için yeterli araştırma yoktur.
Glikoz toleransını iyileştirmek ve açlık kan şekerini düşürmek gibi tip 2 diyabet semptomlarını iyileştirmek adına L-Karnitin kullanımını gösteren yalnızca ön klinik araştırmalar vardır
Karnitinin kan değerlerindeki ve kas depolarındaki miktarı düşebilir, bu da anemi, kas zayıflığı, yorgunluk, değişen kan yağ asidi seviyeleri ve kalp rahatsızlıklarına katkıda bulunabilir. Buna ek olarak bazı çalışmalar, yüksek dozlarda takviyenin anemi yönetiminde yardımcı olabildiğini göstermektedir.
Karnitinin İlaçlar ile Etkileşimi ve Yan Etkileri
Karnitin pivalat-konjuge antibiyotikler ile etkileşime girer. Bu antibiyotiklerin kronik olarak, yani ömür boyu uygulanması karnitinin tükenmesine yol açan pivaloil-karnitin atılımını arttırıp yazıda bahsettiğimiz eksiklik semptomlarına sebep olabilir. Antikonvülzanlar valproik asit, fenobartial, fenitoin veya karbamazepin ile tedavi gören hastalarda kandaki karnitin seviyesi önemli ölçüde azalabilir.
Günlük 3 gram ve üstü alınan karnitin bulantı, kusma, karın krampları, ishal ve balık gibi kokan vücut kokusuna sebep olabilir. Ayrıca epilepsili kişilerde deri döküntüsüne, kas zayıflığına ve sık nöbetlere sebep olabilir.
Özetle karnitinin fazladan alınmasının faydaları hususunda net ve yeterli bir çalışma bulunmasa da eksikliğinden ötürü ortaya çıkan rahatsızlıkların oluşmasına veya var olan hastalıkların şiddetlenmesine sebep olduğu açıkça ortada. Yine de sağlıklı bireylerin içlerini ferah tutmaları gerekir çünkü normal ve yeterli bir diyet ile karnitin seviyesinde herhangi bir eksiklik bulunması güçtür.
- 2
- 2
- 0
- 0
- 0
- 0
- 0
- 0
- 0
- 0
- 0
- 0
- Oregon State University. L-Karnitin. (21 Ekim 2022). Alındığı Tarih: 21 Ekim 2022. Alındığı Yer: Oregon State University | Arşiv Bağlantısı
- Richard A. Cox, et al. Biosynthesis Of Carnitine And 4-N-Trimethylaminobutyrate From 6-N-Trimethyl-Lysine. (21 Aralık 1973). Alındığı Tarih: 21 Ekim 2022. Alındığı Yer: National Library of Medicine doi: 10.1042/bj1361083. | Arşiv Bağlantısı
- Huang H., et al. Influence Of L-Carnitine Supplementation On Serum Lipid Profile In Hemodialysis Patients: A Systematic Review And Meta-Analysis. (21 Ekim 2013). Alındığı Tarih: 21 Ekim 2022. Alındığı Yer: Karger doi: 10.1159/000355751. | Arşiv Bağlantısı
Evrim Ağacı'na her ay sadece 1 kahve ısmarlayarak destek olmak ister misiniz?
Şu iki siteden birini kullanarak şimdi destek olabilirsiniz:
kreosus.com/evrimagaci | patreon.com/evrimagaci
Çıktı Bilgisi: Bu sayfa, Evrim Ağacı yazdırma aracı kullanılarak 21/10/2025 21:23:31 tarihinde oluşturulmuştur. Evrim Ağacı'ndaki içeriklerin tamamı, birden fazla editör tarafından, durmaksızın elden geçirilmekte, güncellenmekte ve geliştirilmektedir. Dolayısıyla bu çıktının alındığı tarihten sonra yapılan güncellemeleri görmek ve bu içeriğin en güncel halini okumak için lütfen şu adrese gidiniz: https://evrimagaci.org/s/13099
İçerik Kullanım İzinleri: Evrim Ağacı'ndaki yazılı içerikler orijinallerine hiçbir şekilde dokunulmadığı müddetçe izin alınmaksızın paylaşılabilir, kopyalanabilir, yapıştırılabilir, çoğaltılabilir, basılabilir, dağıtılabilir, yayılabilir, alıntılanabilir. Ancak bu içeriklerin hiçbiri izin alınmaksızın değiştirilemez ve değiştirilmiş halleri Evrim Ağacı'na aitmiş gibi sunulamaz. Benzer şekilde, içeriklerin hiçbiri, söz konusu içeriğin açıkça belirtilmiş yazarlarından ve Evrim Ağacı'ndan başkasına aitmiş gibi sunulamaz. Bu sayfa izin alınmaksızın düzenlenemez, Evrim Ağacı logosu, yazar/editör bilgileri ve içeriğin diğer kısımları izin alınmaksızın değiştirilemez veya kaldırılamaz.