Protistler (Protista)

- Taksonomi
- Taksonomi
- Protistalar
- Bilimsel Adı Protista
- Halk Arasındaki Türkçe Adı Protistler
- Halk Arasındaki İngilizce Adı Protista
- Üst Alan (Superdomain) Neomura
- Tip (Type) Ökaryotlar (Eukaryota)
- Klad Protistler (Protista)
- Bu içerik, Evrim Ağacı'nın tür gözlemleri ve türlere dair bilgileri barındıran Yaşam Ağacı projesinin bir parçası olarak hazırlanmıştır.
- Gözlem Ekle
Bu Makalede Neler Öğreneceksiniz?
- Classify protists as eukaryotic organisms not fitting animal, plant, or fungus kingdoms, exhibiting vast morphological, physiological, and ecological diversity.
- Highlight molecular genetic studies showing some protists are closer to animals, plants, or fungi, leading to reclassification and new kingdoms.
- Note protists inhabit diverse aquatic and terrestrial environments, include parasites and decomposers, and represent a transitional evolutionary group.
Hayvanlar, mantarlar veya bitkiler alemlerinin kriterlerine uymayan okaryotik organizmalar Protist olarak adlandırılmaktadır ve Protista alemi altında sınıflandırılmaktadır. Su birikintilerinin yanında birçok sucul ve karasal ortamlarda bulunan ve bu ortamlarda birçok nişi dolduran protistler, morfolojik, fizyolojik ve ekolojik bağlamda büyük çeşitlilik gösterir ve tüm protist türleri mikroskobik boyutlarda, tek hücreli canlılar değildir; deniz yosunları gibi oldukça büyük ve çok hücreli protistler de bulunmaktadır.
Protistlerin evrimsel geçmişleri birçok araştırmaya ve tartışmaya konu olmaktadır. 2000'lerin başından bu yana moleküler genetik alanında yapılan çalışmalar, bazı protistlerin, diğer protistlere kıyasla hayvanlar, bitkiler ve mantarlarla daha yakın akraba olduğunu göstermiştir. Bu nedenle Protista alemi altında sınıflandırılan bazı protist ağaçlarını sınıflandırmak için yeni alemler oluşturulmuş; bazı türler de mevcut diğer alemler altına alınmıştır. Bununla beraber "protist" terimi, hala bu muazzam çeşitlilikteki ökaryot grubunu tanımlamak için gayri resmi olarak kullanılmaktadır.
Tanımlanmış 100 binden fazla canlı protist türü vardır ve henüz ne kadar türün tanımlanamadığı belirsizdir. Birçok protist, başkaca organizmalarla türe özgü simbiyotik ilişkiler içindedir; dolayısıyla konaklarının çeşitliliğine denk bir tanımlanmamış protist çeşitliliğinin varlığı muhtemeldir. Bununla beraber protist terimi, hayvan, bitki, mantar veya filogenetik bağlamda akrabalık ilişkileri bulunmayan tüm ökaryotik organizmaları kapsayan çatı bir terimdir; dolayısıyla yalnızca birkaç özelliğin protistlerin tümünde bulunması, bu türlerin birbirlerinden büyük farklar göstermesi şaşırtıcı değildir.
Neredeyse tüm protistler, tatlı su ve deniz ortamları, nemli toprak ve hatta kar dahil olmak üzere bir tür su ortamında bulunur. Birkaç protist türü, hayvanları veya bitkileri enfekte eden parazitlerdir. Birkaç protist türü de ölü organizmalar veya atıkları üzerinde yaşar ve bu atıkların çürümesine katkıda bulunur.
Evrimsel Tarih ve Taksonomi
Protistalar, güzel bir geçiş alemi olarak görülebilir. Dikkatinizi çekmek istiyoruz: "geçiş türü" değil; koca bir geçiş alemi! Çünkü protistalar, prokaryotlardan bir adım öte; ancak ökaryotlar arasında en "geride" olan canlı grubudur. Burada altını çizelim: Elbette tüm modern canlılar, günümüzde var olabildiklerine göre, yeterince iyidirler (güçlü, hızlı, dayanıklı, vs.). Ancak karmaşıklık göz önüne alınarak bir sınıflandırma yapılırsa, protistalar, prokaryotlar ile "karmaşık" ökaryotlar (mantarlar, bitkiler ve hayvanlar) arasında bir basamak olacaktır.
Taksonomik Tartışmalar
Bakteriler ve Arkeler, ayrı iki Alan'ı ifade ederler. Normalde, taksonomik sınıflandırmada Alan'dan sonra Alem, Krallık anlamına gelen "Kingdom" basamağı gelir. Ancak Bakteriler ve Arkeler'de bu bulunmaz. Bu Alanlarda çoğu zaman doğrudan bir alt basamağa, Şube'ye (filum) geçilir. Kimi kaynaklar, Arkelerin altındaki 5 filumu, alem olarak saysa da, biz geleneksel düşünceyi devam ettirerek, genel olarak Prokaryotlar'da (yani Arkeler ve Bakteriler Alanlarında), "alem" basamağının bulunmadığını belirteceğiz.
Ancak ökaryotlar için durum aynısı değildir. Ökaryotlar'da, çok temel özelliklere sahip olan 4 alem bulunmaktadır: Protistalar, Mantarlar, Bitkiler ve Hayvanlar. Günümüzdeki bazı taksonomistler, gelişen bilimsel bilgi sebebiyle daha ayrıntılı bir sınıflandırmaya giderek, Protista Alemi'ni dağıtmışlar ve Protistalar'dan 4 yeni Alem daha çıkarmışlardır. Bunlara az sonra geleceğiz.
Kısaca, Bakteriler ve Arkeler kendi başlarında birer alan teşkil ederken, ökaryotlar temel olarak 4 alemin bir bütün olan bir alan teşkil ederler. Dediğimiz gibi kimi güncel kaynaklar, ökaryotların 4 yerine 7 alemden oluştuğunu da ileri sürmektedirler.
Protist Çeşitliliği
DNA diziliminde yapılan atılımlarla protist grupları arasındaki ve protist grupları ile diğer ökaryotlar arasındaki ilişkiler netleşmiş; morfolojik benzerliklere dayanan birçok ilişki, yerini genetik benzerliklere dayanan yeni ilişkilere bırakmıştır.
Benzer morfolojik özellikler sergileyen protistler, yakın zamandaki ortak atalardan ziyade benzer seçici baskılar nedeniyle benzer yapılar geliştirmiş olabilir. Bu olguya yakınsak evrim denir ve protistlerin sınıflandırmasının bu kadar zor olmasının bir nedeni de budur.
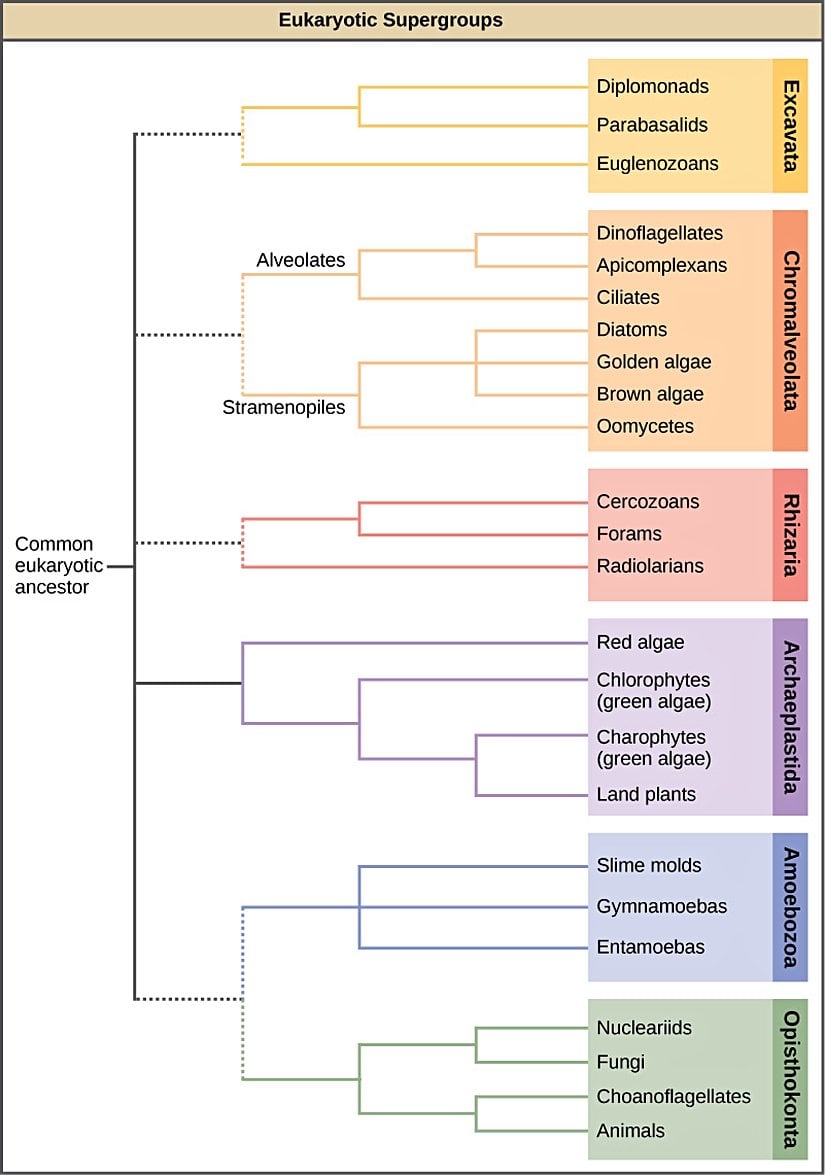
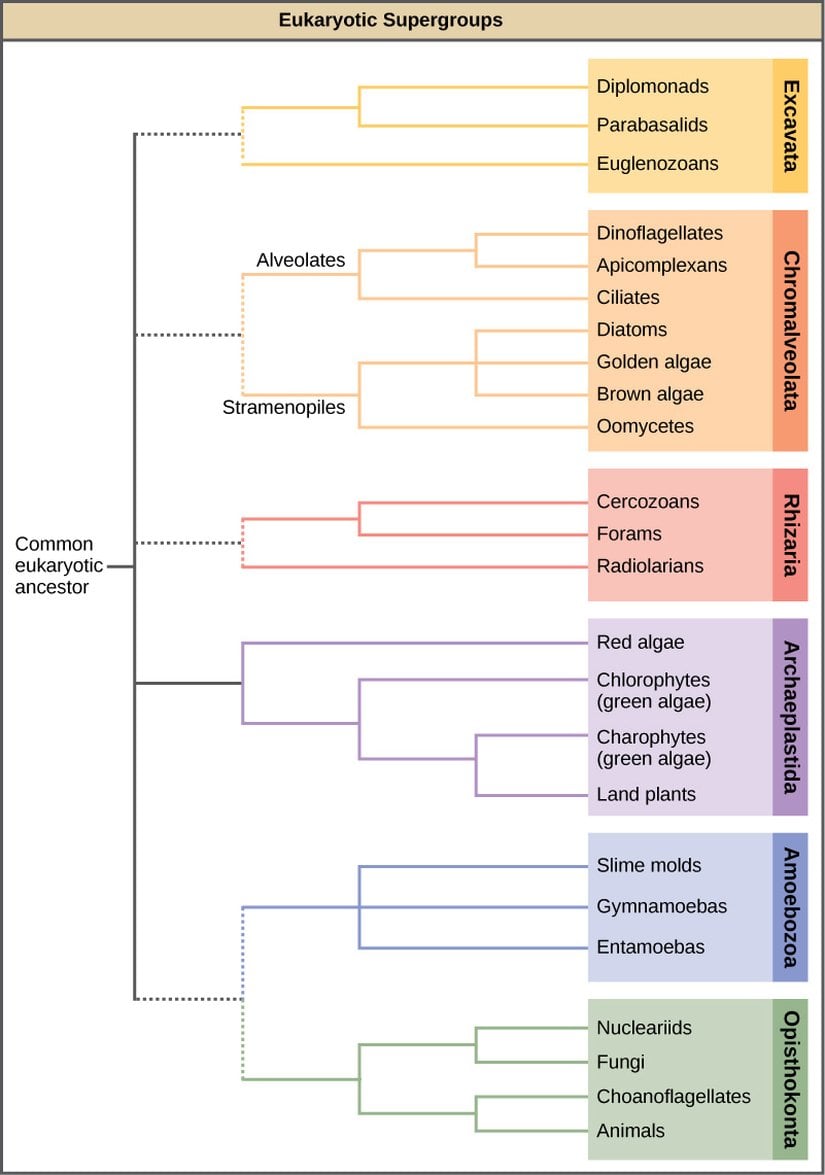
Bu bilgiler göz önünde bulundurularak oluşturulan sınıflandırma şemaları, Ökaryotlar aleminin tamamını, tüm protistlerin yanı sıra hayvanları, bitkileri ve mantarları da içeren, Excavata, Chromalveolata, Rhizaria, Archaeplastida, Amoebozoa ve Opisthokonta olmak üzere altı "üst gruba" ayırmaktadır. Üst grupların monofiletik olduğu düşünülmektedir; yani her bir üst gruptaki tüm organizmaların tek bir ortak atadan evrimleştiğine inanılmaktadır ve bu nedenle tüm üyeler, o grubun dışındaki organizmalardan ziyade birbirleriyle daha yakından akrabadır. Bununla beraber bazı grupların monofiletik özelliklerine yönelik kanıtlar eksiktir.

Günümüzde protistaların en yaygın olarak kabul edilen alt dalları şöyledir (bu alt dallar bazı modern bilim insanlarında yeni alemler olarak sınıflandırılmaktadır ancak bu genel-geçer bir doğru olarak görülmemektedir):
Evrim Ağacı'nın çalışmalarına Kreosus, Patreon veya YouTube üzerinden maddi destekte bulunarak hem Türkiye'de bilim anlatıcılığının gelişmesine katkı sağlayabilirsiniz, hem de site ve uygulamamızı reklamsız olarak deneyimleyebilirsiniz. Reklamsız deneyim, sitemizin/uygulamamızın çeşitli kısımlarda gösterilen Google reklamlarını ve destek çağrılarını görmediğiniz, %100 reklamsız ve çok daha temiz bir site deneyimi sunmaktadır.
KreosusKreosus'ta her 50₺'lik destek, 1 aylık reklamsız deneyime karşılık geliyor. Bu sayede, tek seferlik destekçilerimiz de, aylık destekçilerimiz de toplam destekleriyle doğru orantılı bir süre boyunca reklamsız deneyim elde edebiliyorlar.
Kreosus destekçilerimizin reklamsız deneyimi, destek olmaya başladıkları anda devreye girmektedir ve ek bir işleme gerek yoktur.
PatreonPatreon destekçilerimiz, destek miktarından bağımsız olarak, Evrim Ağacı'na destek oldukları süre boyunca reklamsız deneyime erişmeyi sürdürebiliyorlar.
Patreon destekçilerimizin Patreon ile ilişkili e-posta hesapları, Evrim Ağacı'ndaki üyelik e-postaları ile birebir aynı olmalıdır. Patreon destekçilerimizin reklamsız deneyiminin devreye girmesi 24 saat alabilmektedir.
YouTubeYouTube destekçilerimizin hepsi otomatik olarak reklamsız deneyime şimdilik erişemiyorlar ve şu anda, YouTube üzerinden her destek seviyesine reklamsız deneyim ayrıcalığını sunamamaktayız. YouTube Destek Sistemi üzerinde sunulan farklı seviyelerin açıklamalarını okuyarak, hangi ayrıcalıklara erişebileceğinizi öğrenebilirsiniz.
Eğer seçtiğiniz seviye reklamsız deneyim ayrıcalığı sunuyorsa, destek olduktan sonra YouTube tarafından gösterilecek olan bağlantıdaki formu doldurarak reklamsız deneyime erişebilirsiniz. YouTube destekçilerimizin reklamsız deneyiminin devreye girmesi, formu doldurduktan sonra 24-72 saat alabilmektedir.
Diğer PlatformlarBu 3 platform haricinde destek olan destekçilerimize ne yazık ki reklamsız deneyim ayrıcalığını sunamamaktayız. Destekleriniz sayesinde sistemlerimizi geliştirmeyi sürdürüyoruz ve umuyoruz bu ayrıcalıkları zamanla genişletebileceğiz.
Giriş yapmayı unutmayın!Reklamsız deneyim için, maddi desteğiniz ile ilişkilendirilmiş olan Evrim Ağacı hesabınıza üye girişi yapmanız gerekmektedir. Giriş yapmadığınız takdirde reklamları görmeye devam edeceksinizdir.
Chromalveolata
Çift kamçılılar (bikont) ile kırmızı alg (red algea) arasındaki endosimbiyotik ilişki sonucu oluşan canlıları barındıran dev bir süpergruptur. Bu gruptaki tüm canlılar protistadır. Bu süpergrupta, çoğu diatom olan 100.000'den fazla türü barındıran Heterokontlar (Heterokontophyta) şubesi, pek çok algi içerisinde barındıran Haptophyta şubesi, çoğu plastidli algleri barındıran Cryptophyta şubesi ve son olarak Silliler şubesini (Ciliata), Apikompleksanlar şubesini (Apicomplexa) ve Ateşrengi Algler şubesini (Dinoflagellate) içine alan Alveolata süperşubesini barındırır. Uzun yıllar bu grup hücre duvarları, fotosentez yapabilmeleri ve kara bitkileriyle benzer özellikler taşımalarından dolayı bitki olarak sınıflandırılmışlardır. Ancak modern tekniklerle daha net sonuçlara ulaşılmış ve evrim ağacı düzeltilmiştir.






Excavata
Bu gruptaki canlıların tümü tek hücreli ökaryotlardır. Bu canlılardan bildiğimiz anlamıyla mitokondri bulunmaz. Her ne kadar "mitokondrisiz" canlılar olarak gruplandırılsalar da bazıları modifiye edilmiş bir mitokondri taşıyabilirler. Çoğunda iki, üç veya dört tane kamçı bulunur. Bu süpergrup altında Metamonada (kamçılı protozoa), Louozoa, Euglenazoa ve Percolozoa şubeleri bulunur. Meşhur Öglena bu süpergrubun bir üyesidir.



Rhizaria
Bu grubun en meşhur özelliği yalancı ayaklara sahip amipleri barındırmasıdır. Çoğunda zırh veya iskelet bulunur. Hemen hemen hepsinde tübüler krista'ya (mitokondrinin iç kısmı) sahip mitokondri bulunur. Üç ana şubeyi kapsar: Cercozoa (pek çok amibi ve kamçılıyı barındırır), Foraminifera (pek çok susal amibi barındırır) ve Radiolaria (planktonları barındırır).



Archaeplastida
Bu, bütün bitkileri (Plantae) de içine alan devasa bir gruptur. Elbette ki bitkiler, protistalardan tamamen farklıdır anca Archaeplastida içerisinde bulunan bitkileri bir kenara bırakırsak, geriye kalan Kırmızı Alglerin tamamı ve Glaucophyta protistalara aittir. 5000 ila 6000 arası Kırmızı Alg türü bilinmektedir. Glaucophyta ise mikroskobik tatlısu algleridir. Yani protistalar, Archaeplastida'nın bir kısmını barındırırlar ancak o kısım bile akıl almaz derecede çok türü barındırır.


Unikonta
Bu grup ise çok daha büyük ve geniştir. İçerisinde tüm hayvanlar alemini (Animalia) de barındırmaktadır. Elbette ki, burada ismen yer almasının sebebi protistaların Unikonta'nın tamamını içerisine alması değil (hayvanlar tabii ki protista değildir); Unikonta'nın bir kısmının protista olmasıdır. Bu kısım, şunlardır: Amoebozoa (çok geniş bir amip grubu) ve Choanozoa (Hayvanlar'a çok yakın olan ve mantarlarla da büyük benzerliklere sahip çok önemli bir geçiş şubesi).


Davranış
Protistlerin Yapısı
Protistlerin hücreleri, tüm hücreler arasında en karmaşık olanlarıdır. Protistlerin çoğu mikroskobik ve tek hücrelidir, ancak bazı gerçek çok hücreli formlar da mevcuttur. Birkaç protist türü, bazı yönlerden bir grup serbest yaşayan hücre gibi davranan ve diğer yönlerden çok hücreli bir organizma gibi davranan koloniler halinde yaşar. Bazı başka protistler de şekilsiz balçık lekelerine veya eğrelti otlarına benzeyen devasa, çok çekirdekli, tek hücrelerden oluşur. Birçok protist hücresi çok çekirdeklidir; bazı türlerde çekirdekler farklı boyutlardadır ve protist hücre işlevinde farklı rollere sahiptir.
Tek çekirdekli hücrelerin boyutları bir mikrometreden daha küçük olabilir; ancak deniz yosunu Caulerpa'nın çok çekirdekli hücreleri 3 metre uzunluğa kadar ulaşabilir. Bazı protist hücreler, hayvan hücrelerine benzer hücre zarları veya bitki hücrelerine benzer hücre duvarları ile sarılmış haldedir. Diğerleri camsı, silika bazlı kabuklarla kaplıdır veya birbirine kenetlenmiş protein şeritlerinden oluşan peliküllerle sarılmıştır. Pelikül, esnek bir zırh gibi işlev görerek protistin hareket kabiliyetini etkilemeksizin yırtılmasını veya delinmesini önler.
Protistlerin çoğu hareket edebilir ve farklı protist türleri çeşitli hareket modları geliştirmiştir. Bazı protistlerin bir veya daha fazla kamçıları bulunur ve organizma, bu kamçıları döndürerek veya şaklatarak hareket eder. Diğerleri, yüzmek için koordineli olarak çırptıkları sıralı veya öbek halinde küçük kamçılara sahiptir. Bazı protistler ise hücrenin herhangi bir yerinden loba benzeyen bir psödopodia (yalancı ayak) atar; bu ayağı maddeye sabitler ve hücrenin geri kalanını maddeye doğru çeker. Bazı protistler ışığı algılayabilmekte, bu stratejileri ışığa doğru hareket ederken kullanmaktadır.
Protistlerde Üreme
protistalar, 5 farklı yolla üreyebilirler:
- Amitoz Bölünme (Binary Fission): En ilkel bölünerek çoğalma tiplerinden biridir. Canlının genetik materyali ile sitoplazması hemen hemen aynı anda bölünür. Mitoz veya mayozdaki aşamalar görülmez.
- Çoklu Amitoz Bölünme (Multiple Fission): Amitoz Bölünme ile aynı olmakla birlikte, canlı ikiye değil, ikiden fazla hücreye bölünür.
- Tomurcuklanma (Budding): Bir hücrenin üzerinde yeni bir hücrenin büyüyerek, bir noktada kopması ve yeni bir hücre halinde yaşamını sürdürmesidir.
- Sporla Üreme (Spores): Bu tipte ise ana hücre bazı özel hücreler üreterek onları dışarıya salar. Daha sonra bu yapılar, uygun bir ortamda (pH, nem, sıcaklık, besin miktarı, vb.) gelişerek yeni hücreler üretirler.
- Konjugasyon (Conjugation): Yukarıdaki 4 tipten farklı olarak bu, tek eşeyli üreme yöntemidir. Eşeysiz üremede ana canlının kopyaları üretilirken, eşeyli üremenin bir tipi olan konjugasyonda gen aktarımı yapılır ve bu sayede farklı bireylerin özellikleri karışır.



Ayrıca protistalar yaşamlarının bazı kısmında haploid (tek set kromozomlu), bazı kısımlarında ise diploid (çift set kromozomlu) yaşayabilirler. Buna döl almaşı (alternation of generations) denir.
Çoğu protista türü, ikili fisyon yoluyla ikiye veya çoklu fisyon yoluyla birçok hücreye bölünerek eşeysiz üreyebilir. Bazı türler ise bölünme yoluyla ebeveynin boyutlarına ulaşan küçük tomurcuklar üretir.
Mayoz bölünme ve döllenme yollarıyla eşeyli üreme, protistler arasında yaygın olarak gözlemlenmektedir ve birçok protist türü, besinlerin tükendiği, çevresel değişikliklerin yaşandığı dönemlerde eşeysiz üremeden eşeyli üremeye geçebilir. Bu yolla gen rekombinasyonu (mutasyon), dolayısıyla yeni ortama daha uygun nesillerin doğması mümkün olmaktadır.
Eşeyli üremenin ilişkilendirildiği bir başka fenomen de protistleri koruyan, korunma aşaması olarak değerlendirilen kistlerdir. Kist halinde öbeklenen ve hücresel metabolizmalarını neredeyse sıfıra indiren protistler, habitatlarına bağlı olarak aşırı sıcaklıklara, kurumaya veya düşük pH değerlerine karşı direnç kazanmakta; bu yolla stres yaratan faktörlerin geçmesini veya rüzgar, su veya daha büyük bir organizma tarafından taşınmayı "bekleyebilmektedir".
Bitki Parazitleri
Bitkileri enfekte eden protist parazitler, mahsul kaybına yol açar. Örneğin Oomycete Plasmopara viticola üzüm bitkilerini enfekte ederek mildiyö adı verilen bir hastalığa neden olmaktadır. P. viticola ile enfekte olmuş üzüm bitkileri bodur kalır; yaprakları soluk ve renksizdir. Mildiyö hastalığı, 19. yüzyılda Fransız şarap endüstrisinin neredeyse çökmesine neden olmuştur.

Phytophthora infestans ise patates saplarının ve gövdelerinin siyah balçık halinde çürümesine neden olan bir oomisettir. P. infestans'ın neden olduğu patates mantarı hastalığı, 19. yüzyılda yaklaşık 1 milyon insanın hayatını kaybetmesiyle ve en az 1 milyon kişinin İrlanda'dan göç etmesiyle sonuçlanan ünlü İrlanda patates kıtlığını tetiklemiştir. Bu hastalık, ABD ve Rusya'nın bazı bölgelerinde patates mahsullerini günümüzde de enfekte etmekte; herhangi bir pestisit uygulanmadığında mahsullerin %70'ine kadarını yok etmektedir.
Faydalı Protistler
Protistler, okyanuslarda oynadıkları üreticilik rolü başta olmak üzere birçok ekosistemde son derece önemli ekolojik görevlere sahiptir. Protistler, bu görevlerinin yanında birçok besin ağının son aşamasında ayrıştırıcılık rolünü de oynamaktadır.
Bir Besin Kaynağı Olarak Protistler
Protistler, diğer birçok organizmanın temel besin kaynaklarıdır. Bazı durumlarda plankton gibi protistler doğrudan tüketilir. Bunun yanında fotosentetik protistler, karbon fiksasyonu yoluyla diğer organizmaların tüketeceği besinleri üretir. Örneğin, zooxanthellae adı verilen fotosentetik dinoflagellatlar, enerjilerinin çoğunu üzerinde yaşadıkları mercan poliplerine aktarır. Bu simbiyotik ilişkide polipler zooxanthellae için koruyucu bir ortam ve besin sağlamakta; polipler de mercan resiflerini oluşturan kalsiyum karbonatı salgılamaktadır. Dinoflagellat simbiyontlarının olmaması takdirinde mercanlar, mercan beyazlaması adı verilen bir sürece girer; alg pigmentlerini kaybederek ölürler. Bu fenomen, resifleri meydana getiren mercanların neden 20 metreden daha derin sularda yaşamadığını açıklamaktadır; dinoflagellatların fotosentez yapabilmesi için yeterli miktarda ışık bu derinliklere ulaşamamaktadır.

Protistler, hem kendi başlarına, hem de fotosentez ile ürettikleri ürünler bakımından bakterilerden memelilere kadar çeşitli organizmaların hayatta kalması için doğrudan veya dolaylı olarak gereklidir; zira protistler, birçok sucul ekosistemin birincil üreticileri olarak suda yaşayan türlerin büyük bir kısmını besler. Karada ise aynı görevi karasal bitkiler üstlenmektedir. Dünyada gerçekleşen fotosentezin yaklaşık dörtte biri protistler, özellikle dinoflagellatlar, diyatomlar ve çok hücreli algler tarafından gerçekleştirilir.
Protistler sadece denizde yaşayan organizmalar için besin kaynağı oluşturmazlar. Örneğin bazı anaerobik türler, termitlerin ve odun yiyen hamamböceklerinin sindirim kanallarında bulunur ve bu böceklerin odundan aldıkları selülozun sindirimine katkıda bulunurlar. Selülozu sindirmek için kullanılan asıl enzim aslında protist hücreleri içinde yaşayan bakteriler tarafından üretilir. Termit, protist ve bakterilerine besin kaynağı sağlar; protist ve bakteriler de selülozu parçalayarak termite besin sağlar.
Ayrıştırıcılar
Birçok mantar benzeri protist, ölü organizmalarla veya organizmalar tarafından üretilen atık maddelerle beslenmek üzere özelleşmiş saprobik türlerdir. Örneğin birçok oomiset türü, ölü hayvanlar veya algler üzerinde büyür. Saprobik protistler, inorganik besinleri toprağa ve suya geri döndürmek gibi temel bir görevi yerine getirmektedir. Bu süreç, yeni bitkilerin büyümesi için gerekli zemini hazırlayarak besin zinciri boyunca diğer organizmalar için gereken besinlerin üretimine katkıda bulunur. Protistler, mantarlar ve bakteriler gibi saprobik türler olmasaydı tüm organik karbon ölü organizmalara "hapsolur"; yaşam sona ererdi.
Diyet ve Metabolizma
Protistler birçok farklı şekilde beslenebilmektedir ve aerobik veya anaerobik olabilirler.
Protistler birçok beslenme şekli sergiler ve aerobik veya anaerobik olabilirler. Fotosentetik protistler (fotoototroflar), hücrede kloroplastların varlığı ile karakterizedir. Heterotrof protistler ise organik madde tüketirler. Amipler ve diğer bazı heterotrofik protist türleri fagositoz adı verilen bir süreçle parçacıkları yutar; bu süreçte hücre zarı bir besin parçacığını içine çeker ve besin, koful adı verilen hücre içi zarımsı bir kesecikte (vezikülde) sıkıştırır. Bu kesecik daha sonra bir lizozomla birleşir ve gıda parçacığı sitoplazmaya yayılabilen, hücre metabolizmasında kullanılabilen küçük moleküllere ayrılır. Sindirilmemiş kalıntılar son olarak ekzositoz yoluyla hücreden dışarı atılır.

Bazı heterotroflar ölü organizmalardan veya organik atıklarından besin emer, diğerleri ise koşullara bağlı olarak fotosentez yapabilir veya organik maddeler ile beslenebilir.
İnsanlarla Etkileşim ve Kültürel Referanslar
İnsan Patojenleri
Birçok protist türü, diğer organizmaları enfekte ederek yaşayan ve çoğalan patojenik parazitlerdir. Bu parazitlerden bazıları sıtma, Afrika uyku hastalığı (Afrika tripanosomiyazisi) ve su kaynaklı gastroenterite sebep olmaktadır. Bazı protist patojenler ise bitkilerden beslenerek tarım ürünlerinde büyük tahribata yol açabilmektedir.
Plasmodium Türleri
Plasmodium cinsinin üyeleri, bir sivrisineği ve bir omurgalıyı enfekte ederek yaşam döngülerini tamamlar. Omurgalılarda parazit, karaciğer hücrelerinde büyüyerek kan hücrelerini enfekte eder. Enfekte kan hücreleri de her bir eşeysiz üreme döngüsünde patlar ve yok olur.
İnsanları enfekte ettiği bilinen dört Plasmodium türünden biri, P. falciparum, tüm sıtma vakalarının %50'sinden sorumludur ve dünyanın tropikal bölgelerinde hastalığa bağlı ölümlerin başlıca nedenidir. 2010 yılında sıtmanın, çoğu Afrikalı çocuklar olmak üzere 500 bin ila 1 milyon ölüme neden olduğu tahmin edilmektedir. P. falciparum, sıtmanın seyri sırasında bir insanın dolaşımdaki kan hücrelerinin yarısından fazlasını enfekte ederek şiddetli anemiye yol açabilir. Bunun yanında konakçının bağışıklık sistemi, enfekte kan hücrelerinin patlamasıyla açığa çıkan parazitlere büyük bir enflamasyon ile yanıt verir. Bu enflamasyon da konakta sayıklamaya neden olan ateş ataklarıyla sonuçlanır.
P. falciparum, insanlara Afrika sıtma sivrisineği (Anopheles gambiae) vektörüyle bulaşır. Bu son derece agresif sivrisinek türünü öldürme, sterilize etme veya doğrudan kaçınma teknikleri, sıtma kontrolü bakımından hayati önem taşımaktadır.

Tripanosomlar
Afrika uyku hastalığına sebep olan parazit, T. brucei, her bulaşma döngüsünde kalın yüzey glikoprotein tabakasını değiştirmektedir. Bağışıklık sistemimizin yabancı maddeleri tanımasında ve bu yabancı maddelere karşı spesifik bir antikor savunması oluşturmasında rol oynayan glikoproteinlerin de her döngüde bu şekilde değişmesi, bu hastalıkla başa çıkılabilmesi için binlerce farklı antijen kombinasyonunu gerektirmektedir. Bu nedenle T. brucei, bağışıklık sistemimiz paraziti tamamen temizleyemeden sürekli olarak çoğalabilir ve tedavi edilmediği takdirde sinir sistemine verdiği zararla ölümcül bir hal alabilir.
Salgın dönemlerde ölüm oranlarında artış gözlemlenmesine karşın alınan gözlem ve kontrol önlemleri, bildirilen vakalarda düşüşe yol açmış; 1959 - 2009 yılları arasında bildirilen vaka sayısı, Sahraaltı Afrika bölgesinde 10 binden az vaka ile en düşük seyrine ulaşmıştır.
T. cruzi cinsindeki bir başka protist ise Latin Amerika bölgesine endemik olan, kan emen bir böcek ile taşınan Chagas hastalığına sebep olur. Parazit, enfeksiyonun kronik evresinde kalp ve sindirim sistemi dokularına yerleşerek yetersiz beslenmeye ve anormal kalp ritimlerinin neden olduğu kalp yetmezliğine yol açar. Tahminen 10 milyon insan, 2008 yılında 10 bin kişinin ölümüne neden olan Chagas hastalığı ile enfektedir.

Etimoloji
Taksonun halk arasındaki adının ve/veya bilimsel adının etimolojik kökenleri biliniyorsa veya herhangi bir ilgi çekici anlama sahipse, burada anlatınız.
Evrim Ağacı'nda tek bir hedefimiz var: Bilimsel gerçekleri en doğru, tarafsız ve kolay anlaşılır şekilde Türkiye'ye ulaştırmak. Ancak tahmin edebileceğiniz gibi Türkiye'de bilim anlatmak hiç kolay bir iş değil; hele ki bir yandan ekonomik bir hayatta kalma mücadelesi verirken...
O nedenle sizin desteklerinize ihtiyacımız var. Eğer yazılarımızı okuyanların %1'i bize bütçesinin elverdiği kadar destek olmayı seçseydi, bir daha tek bir reklam göstermeden Evrim Ağacı'nın bütün bilim iletişimi faaliyetlerini sürdürebilirdik. Bir düşünün: sadece %1'i...
O %1'i inşa etmemize yardım eder misiniz? Evrim Ağacı Premium üyesi olarak, ekibimizin size ve Türkiye'ye bilimi daha etkili ve profesyonel bir şekilde ulaştırmamızı mümkün kılmış olacaksınız. Ayrıca size olan minnetimizin bir ifadesi olarak, çok sayıda ayrıcalığa erişim sağlayacaksınız.
Makalelerimizin bilimsel gerçekleri doğru bir şekilde yansıtması için en üst düzey çabayı gösteriyoruz. Gözünüze doğru gelmeyen bir şey varsa, mümkünse güvenilir kaynaklarınızla birlikte bize ulaşın!
Bu makalemizle ilgili merak ettiğin bir şey mi var? Buraya tıklayarak sorabilirsin.
Soru & Cevap Platformuna Git- 7
- 4
- 3
- 2
- 2
- 1
- 1
- 0
- 0
- 0
- 0
- 0
- S. Fowler, et al. Protists. (22 Eylül 2021). Alındığı Tarih: 9 Ocak 2023. Alındığı Yer: Libre Texts | Arşiv Bağlantısı
Evrim Ağacı'na her ay sadece 1 kahve ısmarlayarak destek olmak ister misiniz?
Şu iki siteden birini kullanarak şimdi destek olabilirsiniz:
kreosus.com/evrimagaci | patreon.com/evrimagaci
Çıktı Bilgisi: Bu sayfa, Evrim Ağacı yazdırma aracı kullanılarak 07/10/2025 13:33:49 tarihinde oluşturulmuştur. Evrim Ağacı'ndaki içeriklerin tamamı, birden fazla editör tarafından, durmaksızın elden geçirilmekte, güncellenmekte ve geliştirilmektedir. Dolayısıyla bu çıktının alındığı tarihten sonra yapılan güncellemeleri görmek ve bu içeriğin en güncel halini okumak için lütfen şu adrese gidiniz: https://evrimagaci.org/s/13797
İçerik Kullanım İzinleri: Evrim Ağacı'ndaki yazılı içerikler orijinallerine hiçbir şekilde dokunulmadığı müddetçe izin alınmaksızın paylaşılabilir, kopyalanabilir, yapıştırılabilir, çoğaltılabilir, basılabilir, dağıtılabilir, yayılabilir, alıntılanabilir. Ancak bu içeriklerin hiçbiri izin alınmaksızın değiştirilemez ve değiştirilmiş halleri Evrim Ağacı'na aitmiş gibi sunulamaz. Benzer şekilde, içeriklerin hiçbiri, söz konusu içeriğin açıkça belirtilmiş yazarlarından ve Evrim Ağacı'ndan başkasına aitmiş gibi sunulamaz. Bu sayfa izin alınmaksızın düzenlenemez, Evrim Ağacı logosu, yazar/editör bilgileri ve içeriğin diğer kısımları izin alınmaksızın değiştirilemez veya kaldırılamaz.