Evrimsel Süreç - 13: Mantarlar, Yüksek Mantarlar, Gelişimleri, Evrimleri ve Çeşitlenmeleri (570 Milyon Yıl Önce - Günümüz)

- Özgün
- Evrimsel Biyoloji Tarihi
Evrimsel Süreç'te ilerledikçe, ciddi miktarda büyük canlı grubunun artık ayrılmaya başladığını görmekteyiz. Bu canlı gruplarından en büyüklerinden biri belki de mantarlardır. Bu yazımızda mantarların evrimsel geçmişlerine göz atıp, ekosistemdeki önemlerine ve çeşitliliklerine yer vereceğiz. Böylece canlı çeşitliliğinin bitkiler ve hayvanlardan ibaret olmadığını bir kere daha göreceğiz. Umarız faydalı olacaktır.
Mantarlar (Fungi), geniş bir ökaryotik gruptur ve içlerinde mayaları, küfleri ve halk arasında "mantar" olarak bildiğimiz, esasında İngilizce adı farklı olan "mantarlar"ı (mushroom) barındırır. Burada kolaylıkla göreceğiniz gibi İngilizcedeki (daha doğrusu Latincedeki) "fungus" (çoğulu: fungi) kelimesi ile "mushroom" kelimesi Türkçede "mantar" olarak çevrilmekte, dolayısıyla aradaki fark verilememektedir. Biz burada "mantar" dediğimizde "mushroom" olan grubu değil, "fungi" dediğimiz büyük alemi anlatmaktayız. Gerektiği zaman aradaki farkı belirteceğiz ve ona göre bir terminoloji kullanacağız.
Esasında mantarların evrimsel geçmişi günümüzden 1.5 milyar yıl önce gerçekleşen bir dallanmaya kadar dayanmaktadır. Yani bitkiler ve hayvanlardan farklı olarak mantarlar, çok daha ilkin bir dallanma sonucu henüz Dünya'da sadece prokaryotlar varken, Evrim Ağacı üzerinde diğer canlılardan ayrılmışlardır. Elbette ki bahsettiğimiz zamanda ortada hala mantar diye bir canlı yoktur, ancak mantarların atalarının bu dönemde evrimleşmeye başladığını, mantarlara gidecek evrimsel kolun burada dallandığını söyleyebiliriz.
Fakat mantarların evrimi yaklaşık 1 milyar sene boyunca sessiz kalmıştır ve sadece belli başlı değişimler ve dallanmalarla geçmiştir. Fakat çok hücreliliğin, dolayısıyla karmaşık canlıların oluşumuna kadar tıpkı diğer canlılar gibi mantarlar da geniş bir çeşitliliğe ulaşamamışlardır. Yapılan DNA analizleri "yüksek mantarlar" olarak bilinen günümüzdeki tüm çeşitliliği içine alan grubun evriminin yaklaşık 570 milyon yıl önce başladığı ve hızlandığı görülmektedir. Mantarların, bitkiler ve hayvanlar tam olarak yükselişe geçemeden, Kambriyen Dönemi'nde, 500 küsür milyon yıl önce hızla karalara yayıldığı düşünülmektedir. Günümüz mantarlarının atalarına dair en net fosillere ise Devonyen zamanda, günümüzden 400 milyon yıl önce rastlanmaktadır. O zamandan bugüne kadarsa mantarlarda çok ciddi bir çeşitlenme ve evrim görmekteyiz.
Şimdi hep birlikte mantarların evrimine biraz daha yakından göz atalım:
Mantarların en fazla bulunduğu ve en hızlı evrimsel değişim geçirdikleri dönem, Devonyen dönemde gerçekleşmiştir ve bu döneme ait en kapsamlı izleri İskoçya'da bulunan Rhynie Alanı denen bir bölgede bulmaktayız. Ne yazık ki mantarlar çok nadir olarak net bir şekilde fosilleşmektedir, çoğu zaman yanal yöntemlerle mantarların varlığı tespit edilmektedir. Günümüzde, mantarların evrimleştiği döneme dair farklı görüşler bulunmaktadır. Bir görüş, ilkin mantarların (1.5 milyar yıl önceki ataların değil de, yüksek mantarların evrimleştiği dönemin) günümüzden 450 milyon yıl kadar önce, Ordovisyen Periyot'ta evrimleştiğini ileri sürmektedir. Ancak bu görüş, birçok diğer bilim insanı tarafından sarsılmış ve delil yetersizliğinden ötürü çürütülmüştür. İkinci bir görüş, mantarların Proterozoik Çağ'da, günümüzden 1 milyar yıl kadar önce sadece prokaryotlardan ayrılmakla kalmayıp, aynı zamanda hızla çok hücreliliğe doğru evrimleştiğini, çünkü mantarsıların çok başarılı canlılar olduğunu ileri sürmektedir. Bu araştırmalar mantarların evrimleştiği en ilkin dönemlere ait önemli bilgiler vermekle birlikte, dallanmalar konusunda pek az veri sağlamaktadır. Son olarak yapılan çalışmalar göstermektedir ki, mantarlar Ediakaran Periyot'tan önce, hayvanların evriminden önce dallanmaktadır. Bu çalışmalar sayesinde ilkin yüksek mantarların 570 milyon yıl kadar önce farklılaştığını bilmekteyiz. Ancak ilkin ataların 1500 milyon yıl kadar geriye gittiği bilinmektedir.
Mantarların evriminin sıkıntılı olmasının sebebi, yumuşak gövde, vücut, kök ve diğer yapılarından ötürü fosilleşmesinin çok nadir gerçekleşmesidir. Öte yandan bitkiler ve hayvanlar çok daha kolay fosilleşir. Mantarların fosilleşen bölgeleri genellikle prokaryotik canlıların fosillerine benzer izler bırakmakta, bu da onları ayırt etmeyi güçleştirmektedir. Ancak ışık mikroskobu ve TEM (Transmission Electron Microscopy) gibi metotlar sayesinde ince katmanlara ayırılan fosiller incelendiğinde mantarlar, diğer canlıların fosillerinden ayırt edilebilmektedir. Ayrıca kimi zaman baskı altında oluşmuş fosiller, SEM (Scanning Electron Microscopy) metoduyla çok daha kolay analiz edilebilmektedir.
Elimizdeki en eski mantar fosilleri, günümüzden 1430 milyon yıl (1.43 milyar yıl) öncesine aittir. Bu fosillerde çok ilkin lif yapılarına rastlanmaktadır ve henüz mantarlara ait hemen hiçbir özelleşmeye rastlanmaz. Ancak 1060 milyon yıl (1.06 milyar yıl) öncesine geldiğimizde, mantarların evriminin hız kazandığını ve birçok bölgede ilkin mantarsı yapıları görmeye başlarız. Bu evrimsel yayınım 760 milyon yıl öncesine kadar gelmektedir. Günümüzden 542 milyon yıl öncesinde, Kambriyen Patlaması'nın olduğu döneme geldiğimizde mantarların genellikle sucul olduğunu görürüz. 251 milyon yıl öncesine kadar sularda ve karalarda yayılan mantarlar sporlar üremeyi evrimleştirmişlerdir. Bu dönemdeki mantarlarda, günümüzde genelde rastlamadığımız kamçı (flagella) yapısına rastlarız. Günümüz mantarlarının evrimsel süreçte bu özelliklerini yitirdikleri düşünülmektedir. Evrimsel süreçte, yaklaşık 400 milyon yıl öncesinden karalara yayılmaya başlayan mantarlar, bunu uzun milyon yıllar boyunca sürdürür. Bu da onların evrimlerinde yepyeni dallanmalara yol açar ve evrimsel süreci hızlandırır. Özellikle mantarların bu dönemlerde parazitik ve saprobik (çürükçül) yaşantıya doğru evrimleştiği görülmektedir. Aynı zamanda karalara daha çok hakim olabilmek adına bitkilerle ve diğer canlılarla mutualist bir ilişki içerisinde evrimleştikleri görülmektedir.
Mantarların karaları bitkilerden çok daha önce işgal etmeye başladığı düşünülmektedir. Karalardaki ilk mantar fosillerine günümüzden 490 milyon yıl kadar önce rastlanmaktadır; ancak karalardaki yayılımın hızlanması milyonlarca yıl almıştır. 460 milyon yıl önce karaların içlerine girmeye başlayan mantarlar bitki benzeri yapılar evrimleştirerek, bitkilerle ortak bir evrim geçirmeye başlamışlardır. Daha doğrusu bu dönemde mantarlar ile ilkin bitkiler arasında yakınsak evrim dediğimiz bir olay görürüz. Yani birbirinden bağımsız canlılar, benzer çevre şartları altında benzer özellikleri birbirlerinden bağımsız olarak evrimleştirmişlerdir.
Silüryen Periyot'ta, yani günümüzden 420 milyon yıl kadar önce Prototaksiler adı verilen bir mantar/liken benzeri canlı evrimleşmiş ve yayılmıştır. Ancak bunların seyrek fosilleri, evrimsel ilişkilerin kurulmasını zorlaştırmaktadır. Mantarların Zigomikota ve Sitridomikoda gibi net gruplarının evrimleştiği dönemin ilk olarak 400 milyon yıl kadar önce olduğunu görmekteyiz, çünkü bu döneme ait elimizde bolca fosil bulunmaktadır. Bu süreçte yine farklı mantar gruplarının evrimleşerek kendi evrimsel patikalarına girdiği görülmektedir. Mantarların günümüzdeki tüm sınıflarının günümüzden 300 milyon yıl kadar önce Geç Karbonifer'de tamamen evrimleştiklerini görmekteyiz. Bu zamandan günümüze kadar ise bu sınıfların altındaki şubeler, takımlar, aileler, cinsler ve türler farklılaşarak evrimleşmiş ve sayıca miktarlarını arttırmışlardır.
Mantarlara ait en önemli özelliklerden biri olan mutualist ilişkilerin ilk fosillerine 635-551 milyon yıl öncesinde rastlamaktayız. Bu liken benzeri yapıların Çin'deki Doushantuo Bölgesi'nde fosilleştiklerini görmekteyiz. Likenler, mantarlarla fotosentetik canlıların mutualist ilişkisi sonucu ortaya çıkarlar. Bu mutualist ilişki oldukça faydalıdır çünkü mantarlar fotosentez yapamaz; ancak fotosentetik canlılar da mantarlar kadar yayılma, dayanıklılık ve mineral emme konularındabaşarılı değillerdir. Dolayısıyla bu mutualist ilişki evrimsel süreçte mantarlara ciddi avantajlar sağlamıştır.
Aslında maddi destek istememizin nedeni çok basit: Çünkü Evrim Ağacı, bizim tek mesleğimiz, tek gelir kaynağımız. Birçoklarının aksine bizler, sosyal medyada gördüğünüz makale ve videolarımızı hobi olarak, mesleğimizden arta kalan zamanlarda yapmıyoruz. Dolayısıyla bu işi sürdürebilmek için gelir elde etmemiz gerekiyor.
Bunda elbette ki hiçbir sakınca yok; kimin, ne şartlar altında yayın yapmayı seçtiği büyük oranda bir tercih meselesi. Ne var ki biz, eğer ana mesleklerimizi icra edecek olursak (yani kendi mesleğimiz doğrultusunda bir iş sahibi olursak) Evrim Ağacı'na zaman ayıramayacağımızı, ayakta tutamayacağımızı biliyoruz. Çünkü az sonra detaylarını vereceğimiz üzere, Evrim Ağacı sosyal medyada denk geldiğiniz makale ve videolardan çok daha büyük, kapsamlı ve aşırı zaman alan bir bilim platformu projesi. Bu nedenle bizler, meslek olarak Evrim Ağacı'nı seçtik.
Eğer hem Evrim Ağacı'ndan hayatımızı idame ettirecek, mesleklerimizi bırakmayı en azından kısmen meşrulaştıracak ve mantıklı kılacak kadar bir gelir kaynağı elde edemezsek, mecburen Evrim Ağacı'nı bırakıp, kendi mesleklerimize döneceğiz. Ama bunu istemiyoruz ve bu nedenle didiniyoruz.
Ancak bildiğimiz anlamıyla ilk liken yapılarına, yani likenlerin evrimlerinin günümüzdeki türleri ve ilişkileri verdiğine dair net bilgilere günümüzden 400 milyon yıl öncesinde rastlamaktayız. Bu canlının bilinen en eski sporokarp fosili olduğu bilinmektedir ve Paleopyrenomycites cinsine ait olduğu tespit edilmiştir.
Üstelik mantarların sadece makroskobik, yani gözle görülebilir bireyleri evrimleşmemiştir. Her ne kadar fosillerini tespit etmek zor olsa da, mikroskobik mantarların da evrimlerinin 320 milyon yıl kadar önce Pensilvanyen zamanda hızlandığı bilinmektedir. Palaeoancistrus isimli bir cins, 300 milyon yıl kadar önce bir eğreltiotu ile birlikte fosilleşmiş şekilde bulunmuştur.
İngilizcede "mushroom" olarak geçen ve dilimizde yine "mantar" olarak anılan canlıların atalarının ise ilk olarak 130 milyon yıl önce evrimleşmeye başladığı görülmektedir. Agarikomiketes olarak bilinen bu canlı grubunun içerisindeki ilkin canlı gruplarının ilk olarak bu zamanlarda evrimleştiği bilinmektedir. Öte yandan bildiğimiz anlamıyla mantar yapılarına ilk olarak 90 milyon yıl önce, Orta Kratese'de rastlamaktayız. Bu alanda bilinen en eski mantar türü Archaeomarasmius legletti olarak bilinen bir türdür. O zamandan bu yana ise mantarlar halen farklılaşarak evrimlerini sürdürmektedirler.
Mantarların en hızlı evrimleştiği dönemin 251 milyon yıl önce, Permiyan-Triyasik Yok Oluşu'ndan sonra meydana geldiği görülmektedir. Bu da mantarların zor koşullara adaptasyon geçirme başarılarını göstermektedir. Belki de günümüzdeki başarılarının kökenleri, bu kitlesel yok oluşun zorlu şartlarını atlatabilmelerinde yatmaktadır.
Sonuç olarak mantar evrimine bakıldığında, kademeli ve basitten karmaşığa doğru bir evrim net olarak görülmekte ve bu açıklamalar, fosil kayıtları ile net bir şekilde örtüşmektedir.
Günümüzde taksonomistler tarafından tanımlanmış 100.000 civarında mantar türü bulunmaktadır. Ancak halen Dünya çapındaki yaygınlıkları net olarak bilinememektedir. Yapılan analizler günümüzde 1.5 milyon mantar türü bulunduğunu düşündürmektedir. Hatta 2011 yılında yapılan kapsamlı bir araştırma bu sayıyı 5 milyonun üzerine çekmektedir. Mantarlarla ilgili bir sorun, onların türlere ayrılmasında karşımıza çıkmaktadır. Uzun yıllar Morfolojik Tür Tanımı kapsamında sınıflandırılan mantarlar, günümüzde genetik metodların gelişmesiyle daha net olarak sınıflandırılabilmektedir, bu da Evrim Ağacı üzerinde birçok değişikliğin olmasına sebep olmaktadır. Ancak genetik çalışmalar da, tekrardan mantarların evrimini net bir şekilde göstermiştir.
Mantarların taksonomisi oldukça karmaşıktır ve burada girmek kafa karışıklığından başka bir şey yaratmayacaktır, zaten amacımız burada okurlarımızı "mantar uzmanı" (mikolog) yapmak değildir. Sadece farklı mantarların nasıl gözüktüğünü görmeniz adına farklı canlı gruplarından bazı örneklerle mantar filogenisini ve evrimini tamamlayacağız. Çok derinlerine girmek isteyenler, konuyla ilgili yazılmış çok kapsamlı kitapları inceleyebilirler.
Öncelikle mantarların filogenisine bir göz atalım:

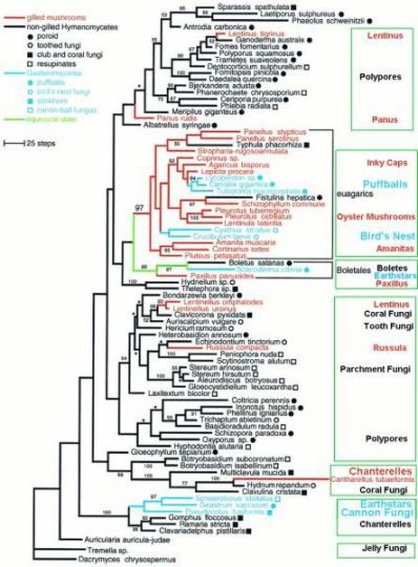
Evrim Ağacı'nın mantarları kapsayan koluna baktığımızda, mantar evrimsel ayrımının Evrimsel Süreç'in çok eskilerinde meydana geldiğini görebiliriz. Bu dallanma sonrasında burada gösterilen filogeniye göre 5 farklı grup evrimleşmiş ve farklılaşmıştır. Bu evrimleşmeler birbiriyle aynı zamanda olmamış, görüldüğü gibi belli bir sıra ve dallanma miktarı ile gerçekleşmiştir. Bu dallanma sonrası meydana gelen farklı türleşmelere göz atacak olursak:

Daha kapsamlı genetik çalışmalarla bu dallanmalar çok daha netleştirilebilir:

Sanıyoruz ki "Mikolog olmanız değil amacımız." dediğimizde ne demek istediğimizi anlamışsınızdır.
Şimdi, farklı mantar gruplarına ait bazı görsellere bakalım, böylece akılda daha kalıcı bir evrimsel süreç görmüş oluruz. Mümkün olduğunca evrimsel sürece bağlı bir sırada, ilkinden karmaşığa doğru bir sırayla vereceğiz.
İlk olarak, mikroskobik mantarlara bakarak ilkin bakteri evrimini görelim. Aşağıdaki Sitridiyomikota grubu mantar günümüzden 500 milyon yıl kadar önce yaşamış en ilkin mantarlardan biridir:

Bu türün atalarının, yukarıdaki canlının yaşadığı dönemden 1 milyar yıl öncesinden beridir, yani günümüzden 1.5 milyar yıl öncesinden beridir evrimleştiği ve özelleştiği düşünülmektedir. Konuya yukarıdaki yazımızda zaten yer vermiştik. Günümüzde bu türün torun türleri hala atasal türden oldukça farklılaşmakla birlikte yaşamaktadır:

Bu atasal ve torunsal türlerin kamçı benzeri yapıları bulunduğunu ve evrimsel süreçte bu türün torunlarının kamçılarını özelleştirdiğine dikkat ediniz. Ancak bu türün içerisinden dallanarak, aşağıda gösterilen canlılara doğru evrimleşen mantarlarda kamçı yapısı yok olmuştur. Bu, belki de mantarların günümüzde sabit/hareketsiz canlılar olmasının en temel sebeplerinden biridir.
Şimdi, bu ilkin tek hücreliden evrimleşen türleri barındıran ve en yukarıda bahsettiğimiz Rhynie Bölgesi'nden çıkarılan kayaçlara bir göz atalım:

Bu fotoğraftaki fosilleri ayırt etmek uzman olmayan bir göz için zor olabilir, dolayısıyla biz size biraz daha yakından gösterelim. Aşağıda, bu kaya üzerinde bulunan Ornitafilum lornensis türü ilkin mantar yapılarını görmektesiniz:

Yukarıdaki mantar fosilleri günümüzden 450 milyon yıl kadar öncesine aittir ve yüksek mantarların ilkin olarak evrimleştiği zamanları ve evrimleşme biçimlerini bize net bir şekilde göstermektedir.
Ayrıca yukarıda gösterdiğimiz kamçılı mantarlardan ayrılan bir diğer grup karalara Kambriyen Dönem'de geçmeye ve yayılmaya başlamıştır. Günümüz Glomeromycota olarak adlandırılan mantar grubunun atalarını temsil eden bu canlıları şöyle gösterebiliriz:

Karalara adapte olmaya başlayan bu canlı ve ataları, mantarların evrimindeki en önemli adımlardan biridir. Zira bu canlıdan evrimleşen bir diğer grup, ilkin karasal adaptasyonlar geçirerek basit kök benzeri yapılar evrimleştirmeye başlamıştır:

Görüldüğü gibi mikroskobik yapıda ilk mantarsı yapıların bu dönemde evrimleştiği görülmektedir. Günümüzde bu tip canlılar halen bulunmaktadır. Ancak bu gruplar içerisinden dallanan diğer mantar yapıları, günümüz karmaşık mantarlarına doğru evrimleşmişlerdir. Ki bunların en güzel örneklerini Prototaksilerin evriminde görüyoruz. Aşağıdaki yapılar, mantarların ayırt edici özellikleri olan miselyum ve ayrışık filamentler (hifler) yapılarının ilkin evrini net bir şekilde göstermektedir:

Bazı araştırmacılar ciğerotları isimli bitkileri prototaksilerle ilişkilendirmektedir ancak ne olursa olsun bu canlıların iki canlı grubunun da (mantarlar ve bitkiler) belli başlı özelliklerini temsil ettiği açıktır. Yapılan araştırmalar prototaksilerin Dünya'ya hızla yayıldığını göstermektedir. Konu hakkında birçok bilimsel çizim yapılmıştır:

Yukarıdaki geniş yeşilliklerin bitkilerden ötürü değil, mantarlardan ötürü oluştuğu düşünülmektedir.
İşte bu ilkin türlerden başlayan günümüz modern mantarları ve atalarının evrimi, 400 milyon yıl öncesine yaklaştığımızda gittikçe hızlanmaktadır. Yeni dallanmalar, büyük mantar gruplarının ayrılmasına sebep olmaktadır. Bunların başında da şüphesiz Devonyen Dönem'e ait Zygomycota gelmektedir. Bu mantar grubu, mantarların makroskobik boyutlara doğru evrimleşmesindeki en önemli basamaklardan biridir:

Yukarıdaki ilginç ilkin mantarların birçok alt grubuna rastlanmaktadır. Örneğin Pilobolus, buna güzel bir örnektir:

Bu dönemden hemen sonra ayrılan diğer iki grup ise artık bildiğimiz mantarlara, özellikle de mantarların çok geniş bir grubunu oluştudan keseli mantarlar (sac fungi) denen bir gruba ait çok önemli ilkin örnekleri vermektedir. Burada sadece günümüz modern mantarlarından örnekler vereceğiz, ancak elimizde bu mantarlara ait sayısız fosil ve yapı mevcuttur. İlkin keseli mantarların mikroskobik boyutlarda olanları da bilinmektedir. Yani yukarıdaki canlının ve atalarının evrimleşmesinden önce dallanmanın gerçekleştiği düşünülmektedir. Kimi araştırmacı ise bu mantarların yeniden mikroskobik boyutlara döndüğünü ileri sürmektedir. Bu konudaki araştırmalar halen sürmektedir.

Sonrasında bu ilkin, mikroskobik türlerden daha karmaşık ve makroskobik türlerin evrimleştiğini görmekteyiz:

Bu daha ilkin formlardan evrimsel süreçte çok daha karmaşık yapıların evrimleştiği görülmektedir:

Yapıların daha da karmaşıklaştığını görmek mümkündür, sırasıyla bakacak olursak:



Daha sonra bu kol içerisinde kısa bir süre sonra meydana gelen bir diğer dallanma, bugün şapkalı mantarlar (club fungi) olarak bildiğimiz grubun evrimleşmesine sebep olmuştur. Bu canlılara ait de ilkin türlerin mikroskobik boyutlarda evrimleştiğini görmekteyiz:

Daha sonra bu daha ilkin ve mikroskobik yapılardan, biraz daha karmaşık mantarların evrimleştiği görülür. Sırasıyla bakacak olursak:




Bu noktadan sonra oldukça ilginç dallanmalar görmek mümkündür. Aşağıdaki mantarlar, yukarıdaki canlıların atalarının evrimi sırasında meydana gelen dallanmalardan ve özelleşmelerden oluşmuştur:


Öte yandan şapka yapılarında da evrimsel süreçte oldukça ilginç özelleşmeler görmekteyiz:





Görüldüğü üzere her canlı grubunda olduğu gibi mantarlarda da kademeli bir evrim görmek son derece kolaydır. Evrim, canlıları bir noktadan alıp tamamen farklı noktalara götürmekte uzmanlaşmış, kör bir saatçi gibi işlemektedir. Önceden kestirilemeyen evrimsel süreç, uzun geçmişe baktığımızda kolaylıkla görülmektedir.
Önümüzdeki yazımızda bitkilerin evrimine olabildiğince detaylı bir bakış attıktan sonra, Hayvanlar Alemi'ne giriş yapacağız.
Evrim Ağacı'nda tek bir hedefimiz var: Bilimsel gerçekleri en doğru, tarafsız ve kolay anlaşılır şekilde Türkiye'ye ulaştırmak. Ancak tahmin edebileceğiniz gibi Türkiye'de bilim anlatmak hiç kolay bir iş değil; hele ki bir yandan ekonomik bir hayatta kalma mücadelesi verirken...
O nedenle sizin desteklerinize ihtiyacımız var. Eğer yazılarımızı okuyanların %1'i bize bütçesinin elverdiği kadar destek olmayı seçseydi, bir daha tek bir reklam göstermeden Evrim Ağacı'nın bütün bilim iletişimi faaliyetlerini sürdürebilirdik. Bir düşünün: sadece %1'i...
O %1'i inşa etmemize yardım eder misiniz? Evrim Ağacı Premium üyesi olarak, ekibimizin size ve Türkiye'ye bilimi daha etkili ve profesyonel bir şekilde ulaştırmamızı mümkün kılmış olacaksınız. Ayrıca size olan minnetimizin bir ifadesi olarak, çok sayıda ayrıcalığa erişim sağlayacaksınız.
Makalelerimizin bilimsel gerçekleri doğru bir şekilde yansıtması için en üst düzey çabayı gösteriyoruz. Gözünüze doğru gelmeyen bir şey varsa, mümkünse güvenilir kaynaklarınızla birlikte bize ulaşın!
Bu makalemizle ilgili merak ettiğin bir şey mi var? Buraya tıklayarak sorabilirsin.
Soru & Cevap Platformuna Git- 13
- 6
- 5
- 4
- 4
- 3
- 2
- 0
- 0
- 0
- 0
- 0
Evrim Ağacı'na her ay sadece 1 kahve ısmarlayarak destek olmak ister misiniz?
Şu iki siteden birini kullanarak şimdi destek olabilirsiniz:
kreosus.com/evrimagaci | patreon.com/evrimagaci
Çıktı Bilgisi: Bu sayfa, Evrim Ağacı yazdırma aracı kullanılarak 09/10/2025 23:44:43 tarihinde oluşturulmuştur. Evrim Ağacı'ndaki içeriklerin tamamı, birden fazla editör tarafından, durmaksızın elden geçirilmekte, güncellenmekte ve geliştirilmektedir. Dolayısıyla bu çıktının alındığı tarihten sonra yapılan güncellemeleri görmek ve bu içeriğin en güncel halini okumak için lütfen şu adrese gidiniz: https://evrimagaci.org/s/300
İçerik Kullanım İzinleri: Evrim Ağacı'ndaki yazılı içerikler orijinallerine hiçbir şekilde dokunulmadığı müddetçe izin alınmaksızın paylaşılabilir, kopyalanabilir, yapıştırılabilir, çoğaltılabilir, basılabilir, dağıtılabilir, yayılabilir, alıntılanabilir. Ancak bu içeriklerin hiçbiri izin alınmaksızın değiştirilemez ve değiştirilmiş halleri Evrim Ağacı'na aitmiş gibi sunulamaz. Benzer şekilde, içeriklerin hiçbiri, söz konusu içeriğin açıkça belirtilmiş yazarlarından ve Evrim Ağacı'ndan başkasına aitmiş gibi sunulamaz. Bu sayfa izin alınmaksızın düzenlenemez, Evrim Ağacı logosu, yazar/editör bilgileri ve içeriğin diğer kısımları izin alınmaksızın değiştirilemez veya kaldırılamaz.