Evrim Ağaçlarına Bakarak Türleşme ve Yok Oluş Oranlarını Anlayamayız! Ama Bu, Çözülemez Bir Sorun Değil!
Türler Arası Dallanma İlişkilerini Gösteren Evrim Ağaçları, Yeni Türlerin Evrimi İçin Geçen Süreyi Hesaplamakta da Kullanılıyor. Yeni Bir Araştırma, Bu Yönteme Gölge Düşürüyor!

- Çeviri
- Makroevrim
- Filogenetik
Bu Makalede Neler Öğreneceksiniz?
- Louca and Pennell challenge the ability to uniquely estimate speciation and extinction rates from phylogenies, showing infinite rate combinations fit observed data equally well.
- Speciation rate refers to the emergence speed of new species, and extinction rate refers to the speed of species dying out, both influencing current species diversity.
- Evolutionary biologists typically estimate these rates using phylogenies due to scarce fossils, but net diversification rate equals speciation rate minus extinction rate.
Bilim insanları çoğu zaman geçmişin neye benzediğine ve bu geçmişin günümüzü nasıl mümkün kıldığına yönelik çıkarımlar yapmak isterler, çünkü bunu yapmak evrimi sürdüren süreçleri daha iyi anlamamızı sağlar. Ancak Nature dergisinde yayınlanan yeni bir makalede Louca ve Pennell, bu yaklaşımın önemli parçalarından birine meydan okuyorlar.
Daha spesifik olarak çalışmaları, geçmişteki türleşme ve yok oluş oranlarını tahmin etmekle ilgili. Türleşme oranı, yeni türlerin ortaya çıkma hızı; yok oluş oranı ise var olan türlerin soyunun tükenme hızıdır. Bu oranlar, çeşitli canlıların günümüzdeki tür sayısını belirlemekte kullanılır. Örneğin, günümüzde 6.600 civarında şarkıcı kuş türü ("passerine") vardır ve bunlar, yaşayan tüm kuş türlerinin yarısından fazlasına denk gelir. Bu gerçekten yola çıkarak, şarkıcı kuşların türleşme oranlarının diğer kuşlara göre daha yüksek olduğunu söylemeye meyilli olabiliriz. Ama aynı zamanda, bu kuşların yok oluş oranlarının daha düşük olduğu da ileri sürülebilir.
Louca ve Pennell, araştırmalarında bu belirsizliğin ilk etapta görülen de kötü olabileceğini gösteriyor: Bu iki oranı sadece tahmin edememekle kalmıyoruz; aynı zamanda bu iki parametrenin herhangi bir sonucu (örneğin modern şarkıcı kuş türlerinin sayısını) tanımlamakta eşit miktarda başarılı olan sonsuz kombinasyonu var.
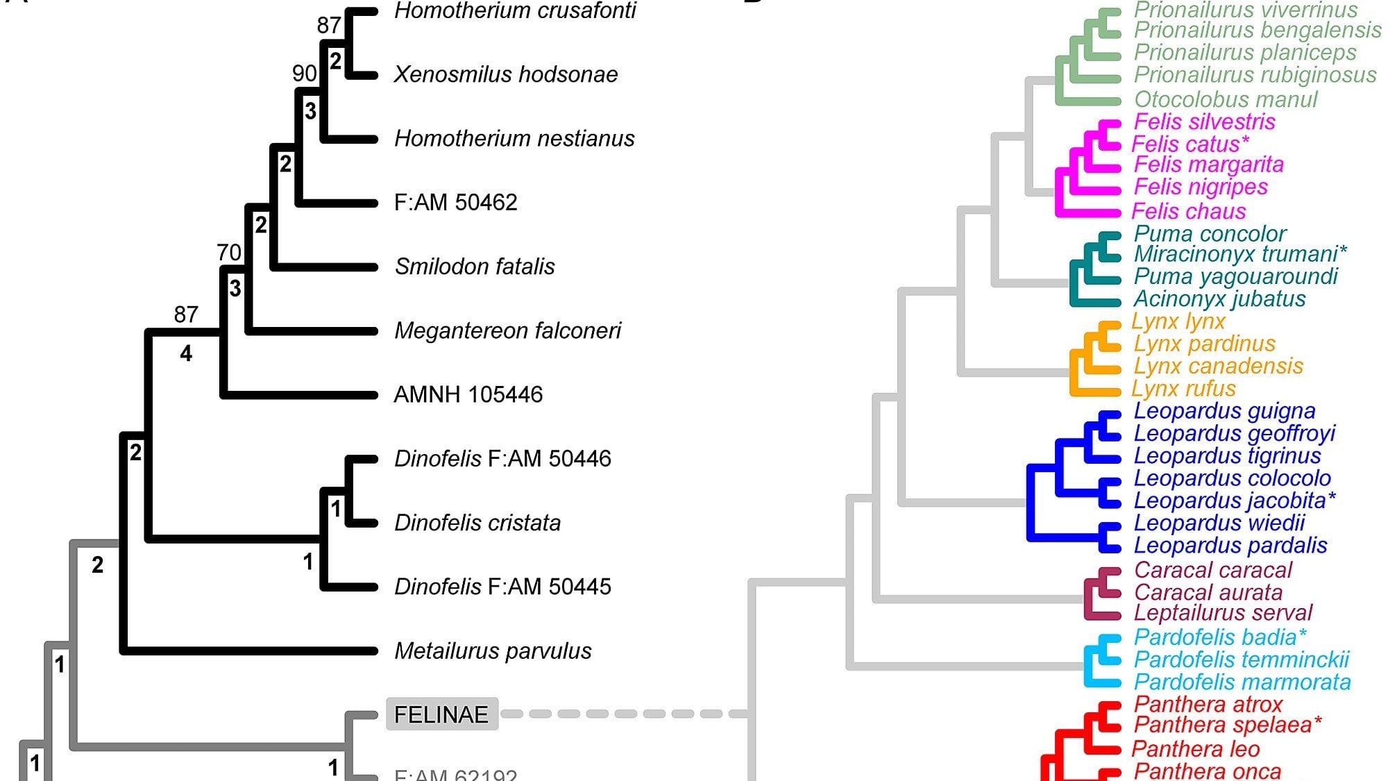
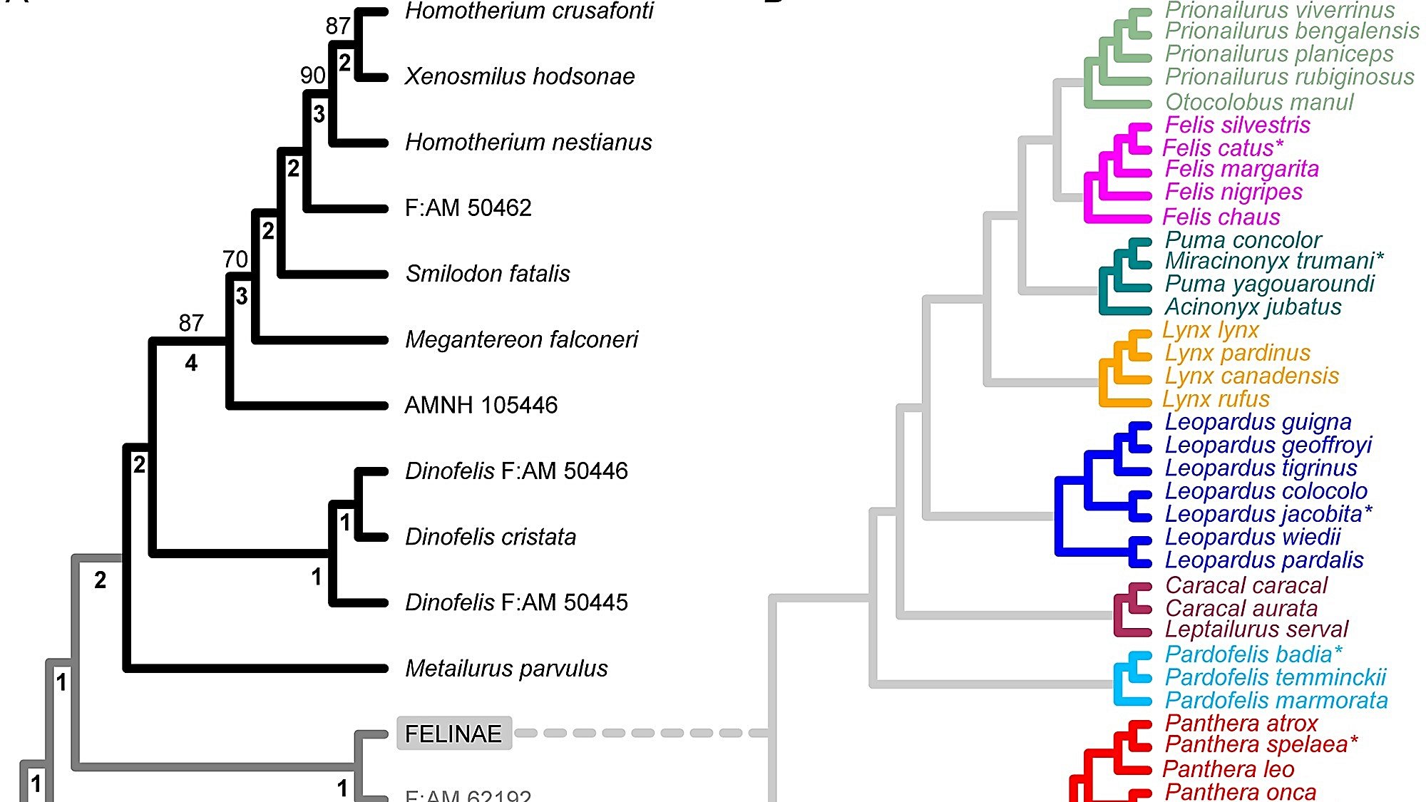
Türlerin büyük bir çoğunluğu için fosiller çok nadir bulunduğu veya hiç bulunmadığı için, evrimsel biyologlar türleşme ve yok olma oranlarını daha ziyade filogeniler üzerinden hesaplarlar. Filogeniler, bir grup modern tür arasındaki akrabalık örüntülerini tanımlayan ağaç diyagramlarıdır (Şekil 1-a ve 1-b'de görülebilir).
Bu filogenilerin her biri için, "zaman boyu soy hattı grafiği" adı verilen bir grafik oluşturmak oldukça kolaydır. Bu grafik, o zaman noktasına kadar gelen ve nihayetinde günümüze en az 1 adet torun tür bırakacak olan tüm soy hatlarının toplam (kümülatif) sayısını verir (Şekil 1-c). Bu grafikler üzerine oturtulan eğrinin eğimi (ki genellikle λ\lambda ile ifade edilir), net türleşme oranı olarak bilinmektedir. Bu, türleşme oranı (genelde bb ile gösterilir) ile yok olma oranı (genelde dd ile gösterilir) arasındaki farka eşittir. Bir diğer deyişle:
λ=b−d\LARGE{\lambda=b-d}

Ne var ki bb ve dd sayılarını tahmin etmek zordur, çünkü elimizde olan tek veri, günümüzde var olmayı başarmış olan tür sayısıdır (örneğin elimizdeki 6.600 şarkıcı kuş türü). Aynı λ\lambda değerini veren her bb ve dd çifti, aynı "zaman içindeki soy hattı" eğrisini üretecektir ve bu ikilinin sonsuz kombinasyonu vardır.
Gerçekten de, b−db-d değerinin tahmin edilmeye çalışıldığı durumlarda, zaman içindeki soy hattı eğrisinin bir özelliği kullanılarak yok olma hızı hesaplanabilir ve oradan yola çıkarak da türleşme oranı hesaplanabilir. Ancak bunu yapmak için, her iki sayının da çizilecek ağacın kapsadığı zaman aralığı boyunca sabit kaldığını varsaymayı gerektirmektedir. Ne var ki, neredeyse kesin olarak söyleyebiliriz ki, filogeninin farklı dallarında ve zamanın farklı noktalarında bu iki sayı farklı değerler alacaktır.
Türleşme ve Yok Oluş Oranlarına Yönelik Sorunlar
İşte burada Louca ve Pennell devreye giriyor; çünkü araştırmalarının yeniliği ve matematiksel olarak karmaşıklığı, zamana bağlı olarak değişen bu türleşme ve yok olma oranlarını tahmin edemeyeceğimizi gösterme başarısında yatıyor. Araştırmacılar, bir ağacın "deterministik" zaman boyunca soy hattı grafiğinin var olduğunu gösteren araştırmalarını dayanak alıyorlar: Bunlar, bir ağaç üzerindeki soy hatlarını herhangi bir zamandaki durumunu belirlememizi sağlayan bir dizi diferansiyel denklemdir (bu tür denklemler, değişim oranlarını tanımlamakta kullanılırlar). Louca ve Pennell'in en önemli sonucu, herhangi bir zamanda aynı soy hatlarını veren zamana bağlı olarak değişen türleşme-yok olma oranlarına yönelik alternatif değer setlerinin (ve deterministik zaman içindeki soy hattı eğrilerinin) sonsuz olduğunu göstermektir. Ayrıca araştırmacılar, bu iki orana ait olasılıkçı tahminlerin (ki bu tahminler, maksimum-olasılık metotlarıyla yapılır) gerçek modeli tanımlama garantisi vermediğini de göstermişlerdir. Araştırmacılar bunu göstermek için gerçek türleşme - yok olma oranları bilinen hipotetik vakalar üzerinde bir analiz yapmışlardır.
Evrim üzerine araştırma yaparken türleşme ve yok olma oranlarını kullanmak isteyenlere daha da kötü bir haber, zamana bağlı olarak değişen türleşme ve yok olma oranlarına yönelik olası alternatif senaryoların ortaya koydukları ile, deterministik zaman içindeki soy hattı eğrilerinin ortaya koyduklarının sıklıkla nitel olarak farklı sonuçlar veriyor olmasıdır. Örneğin, yaklaşık 80.000 farklı türü olan tohumlu bitkilerin filogenisi, zaman içinde artan türleşme ve yok olma oranlarıyla da elde edilebilmektedir, zaman içinde azalan türleşme ve yok olma oranlarıyla da... Zaman içinde çılgınca değişen oranlar da dahil olmak üzere, diğer senaryolar da, deterministik zaman içindeki soy hattı modellerinden elde edilen soy hattı sayılarına yönelik eşit derecede iyi açıklamalar sunabilmektedir.
Louca ve Pennell'in sonuçları, geçmiş türleşme ve yok oluş seviyeleriyle, tarihi iklim değişikliği veya diğer çevresel olaylar arasında ilişki kurmak isteyen; veya türlerin hangi özelliklerinin (örneğin diyet, çiftleşme sistemi veya nesil uzunluğu gibi) türleşme ve yok oluş oranlarını etkilediğini anlamak isteyen evrimsel biyologlar için moral bozucu olacaktır.
Evrim Ağacı'nın çalışmalarına Kreosus, Patreon veya YouTube üzerinden maddi destekte bulunarak hem Türkiye'de bilim anlatıcılığının gelişmesine katkı sağlayabilirsiniz, hem de site ve uygulamamızı reklamsız olarak deneyimleyebilirsiniz. Reklamsız deneyim, sitemizin/uygulamamızın çeşitli kısımlarda gösterilen Google reklamlarını ve destek çağrılarını görmediğiniz, %100 reklamsız ve çok daha temiz bir site deneyimi sunmaktadır.
KreosusKreosus'ta her 50₺'lik destek, 1 aylık reklamsız deneyime karşılık geliyor. Bu sayede, tek seferlik destekçilerimiz de, aylık destekçilerimiz de toplam destekleriyle doğru orantılı bir süre boyunca reklamsız deneyim elde edebiliyorlar.
Kreosus destekçilerimizin reklamsız deneyimi, destek olmaya başladıkları anda devreye girmektedir ve ek bir işleme gerek yoktur.
PatreonPatreon destekçilerimiz, destek miktarından bağımsız olarak, Evrim Ağacı'na destek oldukları süre boyunca reklamsız deneyime erişmeyi sürdürebiliyorlar.
Patreon destekçilerimizin Patreon ile ilişkili e-posta hesapları, Evrim Ağacı'ndaki üyelik e-postaları ile birebir aynı olmalıdır. Patreon destekçilerimizin reklamsız deneyiminin devreye girmesi 24 saat alabilmektedir.
YouTubeYouTube destekçilerimizin hepsi otomatik olarak reklamsız deneyime şimdilik erişemiyorlar ve şu anda, YouTube üzerinden her destek seviyesine reklamsız deneyim ayrıcalığını sunamamaktayız. YouTube Destek Sistemi üzerinde sunulan farklı seviyelerin açıklamalarını okuyarak, hangi ayrıcalıklara erişebileceğinizi öğrenebilirsiniz.
Eğer seçtiğiniz seviye reklamsız deneyim ayrıcalığı sunuyorsa, destek olduktan sonra YouTube tarafından gösterilecek olan bağlantıdaki formu doldurarak reklamsız deneyime erişebilirsiniz. YouTube destekçilerimizin reklamsız deneyiminin devreye girmesi, formu doldurduktan sonra 24-72 saat alabilmektedir.
Diğer PlatformlarBu 3 platform haricinde destek olan destekçilerimize ne yazık ki reklamsız deneyim ayrıcalığını sunamamaktayız. Destekleriniz sayesinde sistemlerimizi geliştirmeyi sürdürüyoruz ve umuyoruz bu ayrıcalıkları zamanla genişletebileceğiz.
Giriş yapmayı unutmayın!Reklamsız deneyim için, maddi desteğiniz ile ilişkilendirilmiş olan Evrim Ağacı hesabınıza üye girişi yapmanız gerekmektedir. Giriş yapmadığınız takdirde reklamları görmeye devam edeceksinizdir.
Louca ve Pennell tarafından tespit edilen bu kısıtlar, filogenetik ağacın büyüklüğü arttıkça da ortadan kalkmamaktadır. Benzer şekilde, ağaçların diğer özellikleri de pek fayda sağlamamaktadır: Örneğin, eğer bir grup tür hiçbir yok oluş olayı yaşamadıysa, bunların türleşme oranını tespit etmek oldukça basittir. Ancak böyle bir durum nadirdir ve önceden bilmek mümkün olmayabilir.
Bol miktarda fosile sahip olmak işe yarayabilir çünkü fosiller yok oluş oranlarını tahmin etmek ile ilgili kanıtlar sunarlar; ancak fosiller de nadiren bol miktarda bulunur.
Türleşme ve yok oluş oranlarının birbirine bağlı, zamana bağlı veya tür sayısına bağlı olarak olarak nasıl değiştiğine yönelik varsayımlarda bulunabiliriz; ancak bu defa da varsayımda bulunduğumuz şeyler, zaten tahmin etmek istediğimiz değişkenlere yönelik olacaktır.
Bu Sorunun Bir Çözümü Olabilir!
Neyi bilebileceğimize yönelik olan bu epistemolojik kıyımın ortasında, yazarlar çekilmiş türleşme oranı (λp\lambda_p) adını verdikleri bir parametreyi tahmin etmenin mümkün olduğunu söyleyerek bir miktar teselli sunuyorlar. Bu sayı, zaman içindeki soy hattına yönelik deterministik modelin değişim oranını (eğrinin eğimini) ölçmektedir. Çekilmiş türleşme oranı, soy hatları arasında veya farklı zaman dilimlerinde kıyaslanabilir ve günümüzde halihazırda var olan türlerin ortaya çıkmasını sağlayan süreçleri anlamamız için faydalı olabilir; her ne kadar günümüze kadar gelmeyi başaramamış türler hakkında bilgi vermiyor olsa da.
Bu konu (yani yok olmuş türler konusu), Louca ve Pennell'in araştırmasının daha derin olan dersi. Fosiller olmaksızın, tüm evrim bilimcilerin, ister türleşme ve yok oluşu çalışıyor olsunlar, ister uzak ataların özelliklerini yeniden oluşturmaya çalışıyor olsunlar, tespit etmeye çalıştıkları evrimsel süreçlerin, nihayetinde günümüze kadar kalacak soy hatları bırakmış olan atalarda işlemiş süreçler olduğunun farkında olmaları gerekiyor. Soyu tükenmiş olanların başına neler geldiğinden emin olamayız.
Bu durum, "Tarihi kazananlar yazar." konusunun evrimsel versiyonudur. Charles Darwin'in "en uyumlunun hayatta kalması" ile ilgili fikrinin, yani anlamak istediğimiz hikayenin, bu hikayeyi araştırmak için ihtiyacımız olan bazı anahtar bileşenleri gizleyen bir doğası olması, bu alanın en yüce ironisidir.
Evrim Ağacı'nda tek bir hedefimiz var: Bilimsel gerçekleri en doğru, tarafsız ve kolay anlaşılır şekilde Türkiye'ye ulaştırmak. Ancak tahmin edebileceğiniz gibi Türkiye'de bilim anlatmak hiç kolay bir iş değil; hele ki bir yandan ekonomik bir hayatta kalma mücadelesi verirken...
O nedenle sizin desteklerinize ihtiyacımız var. Eğer yazılarımızı okuyanların %1'i bize bütçesinin elverdiği kadar destek olmayı seçseydi, bir daha tek bir reklam göstermeden Evrim Ağacı'nın bütün bilim iletişimi faaliyetlerini sürdürebilirdik. Bir düşünün: sadece %1'i...
O %1'i inşa etmemize yardım eder misiniz? Evrim Ağacı Premium üyesi olarak, ekibimizin size ve Türkiye'ye bilimi daha etkili ve profesyonel bir şekilde ulaştırmamızı mümkün kılmış olacaksınız. Ayrıca size olan minnetimizin bir ifadesi olarak, çok sayıda ayrıcalığa erişim sağlayacaksınız.
Makalelerimizin bilimsel gerçekleri doğru bir şekilde yansıtması için en üst düzey çabayı gösteriyoruz. Gözünüze doğru gelmeyen bir şey varsa, mümkünse güvenilir kaynaklarınızla birlikte bize ulaşın!
Bu makalemizle ilgili merak ettiğin bir şey mi var? Buraya tıklayarak sorabilirsin.
Soru & Cevap Platformuna Git- 5
- 3
- 2
- 1
- 1
- 1
- 0
- 0
- 0
- 0
- 0
- 0
- Çeviri Kaynağı: Nature | Arşiv Bağlantısı
- S. Louca, et al. (2020). Extant Timetrees Are Consistent With A Myriad Of Diversification Histories. Nature. | Arşiv Bağlantısı
- S. Nee, et al. (1994). Extinction Rates Can Be Estimated From Molecular Phylogenies. Philosophical Transactions of the Royal Society B: Biological Sciences. | Arşiv Bağlantısı
- T. Kubo, et al. (1995). Inferring The Rates Of Branching And Extinction From Molecular Phylogenies. Evolution, sf: 694-704. | Arşiv Bağlantısı
- H. Morlon, et al. (2014). Phylogenetic Approaches For Studying Diversification. Ecology Letters, sf: 508-525. | Arşiv Bağlantısı
Evrim Ağacı'na her ay sadece 1 kahve ısmarlayarak destek olmak ister misiniz?
Şu iki siteden birini kullanarak şimdi destek olabilirsiniz:
kreosus.com/evrimagaci | patreon.com/evrimagaci
Çıktı Bilgisi: Bu sayfa, Evrim Ağacı yazdırma aracı kullanılarak 09/10/2025 19:05:42 tarihinde oluşturulmuştur. Evrim Ağacı'ndaki içeriklerin tamamı, birden fazla editör tarafından, durmaksızın elden geçirilmekte, güncellenmekte ve geliştirilmektedir. Dolayısıyla bu çıktının alındığı tarihten sonra yapılan güncellemeleri görmek ve bu içeriğin en güncel halini okumak için lütfen şu adrese gidiniz: https://evrimagaci.org/s/8559
İçerik Kullanım İzinleri: Evrim Ağacı'ndaki yazılı içerikler orijinallerine hiçbir şekilde dokunulmadığı müddetçe izin alınmaksızın paylaşılabilir, kopyalanabilir, yapıştırılabilir, çoğaltılabilir, basılabilir, dağıtılabilir, yayılabilir, alıntılanabilir. Ancak bu içeriklerin hiçbiri izin alınmaksızın değiştirilemez ve değiştirilmiş halleri Evrim Ağacı'na aitmiş gibi sunulamaz. Benzer şekilde, içeriklerin hiçbiri, söz konusu içeriğin açıkça belirtilmiş yazarlarından ve Evrim Ağacı'ndan başkasına aitmiş gibi sunulamaz. Bu sayfa izin alınmaksızın düzenlenemez, Evrim Ağacı logosu, yazar/editör bilgileri ve içeriğin diğer kısımları izin alınmaksızın değiştirilemez veya kaldırılamaz.
This work is an exact translation of the article originally published in Nature. Evrim Ağacı is a popular science organization which seeks to increase scientific awareness and knowledge in Turkey, and this translation is a part of those efforts. If you are the author/owner of this article and if you choose it to be taken down, please contact us and we will immediately remove your content. Thank you for your cooperation and understanding.