Kendi Kendine Üreyebilen Biyolojik Robotlar Üretildi: Xenobot 3.0 ile Tanışın!
 
            - Özgün
- Evrimsel Robotik
- Biyorobotik
Bu haber 3 yıl öncesine aittir. Haber güncelliğini yitirmiş olabilir; ancak arşivsel değeri ve bilimsel gelişme/ilerleme anlamındaki önemi dolayısıyla yayında tutulmaktadır. Ayrıca konuyla ilgili gelişmeler yaşandıkça bu içerik de güncellenebilir.
Dünya üzerindeki yaşam, tam 4 milyar yıldır, biyolojik olarak evrimleşmektedir. Ama ilk kez bir canlı, bir yapay zeka tarafından tasarlandı ve biyolojik yollarla değil, bilgisayar programları içinde evrimleşti. Bu canlı, evrimleştiği o son hâliyle gerçek hayatta sıfırdan inşa edildi ve gerçekten de yaşamayı başardı. Tamamen bilgisayar-insan ortaklığıyla yaratılan, Dünya tarihinde hiç var olmamış, canlı bir robot hayal edin! Bilimkurgu, şimdi gerçek oldu. Xenobotlar ile tanışın...
Sıfırdan Canlı Yaratmak Mümkün mü?
Diyelim ki sıfırdan bir canlı inşa etmek istiyorsunuz. Ama daha önceden var olmayan bir canlı. Ne yapardınız? Şu anki en iyi tahminlerimize göre yaşam, daha önce de anlattığımız gibi, 4.54 milyar yıl önce doğan gezegenimizin erken evrelerindeki kimyasal bir çorba içinde, bugün "kimyasal evrim" dediğimiz bir yolla var oldu. Günümüzdeki bütün canlılık, o ilk canlının temel hücresel özelliklerini miras aldı, yani onun direkt torunu... Eğer cansızlıktan canlılığa geçişin biyokimyasını tamamen çözebilmiş olsaydık, bu kimyasalları bir araya getirerek yeni canlı formlarını sıfırdan yaratabilirdik. Bunu araştıran ve biyokimyanın alt dallarından biri olan Abiyogenez sahasında son 120 yılda müthiş atılımlar yapıldı, ama henüz tüm detayları çözebilmiş değiliz.
Eğer bu sahanın tamamen olgunlaşmasını beklemek istemiyorsanız, yapabileceğiniz bir sonraki şey, halihazırda var olan canlıları kullanmak. Örneğin daha önceden detaylıca anlattığımız CRISPR gibi gen düzenleme yöntemlerini kullanarak, var olan canlıların genlerini değiştirebilirsiniz ve yepyeni formlar inşa edebilirsiniz. Ama ya inşa etmek istediğiniz beden, var olan canlı formlarından hiçbirine benzemiyorsa? Yani hiçbir canlıyı taslak olarak kullanmak istemiyorsanız? Hele ki daha rahat kontrol edebilmek için, milyarlarca yıllık evrimin ürünü olan canlılardan daha da basit yaşam formları inşa etmek istiyorsanız?
Xenobot 1.0
O zaman var olan bir canlının sadece hücrelerini alıp, onlara hükmetmeniz gerekirdi. Onları tek tek, istediğiniz şekillerde birbirine yapıştırıp, sıfırdan bedenler inşa edebilirdiniz. İşte 2019 yılında bir araştırma ekibi, tam olarak bunu yaptılar: Kurbağalara ait iki tip hücreyle başladılar:[1] Kalp kası hücresi ve deri hücresi. Sonra tek tek, binlercesini birbirine yapıştırarak, binlerce hücreden oluşan yeni bir organizma inşa ettiler. Tahmin edebileceğiniz gibi bu, çok meşakkatli bir süreçti ama çalıştı: O kalp kası hücrelerinin kasılıp gevşemesi sayesinde ilerleyen ve deri hücreleri sayesinde çevreleriyle belli tip etkileşimler gerçekleştirebilen canlılar yaratıldı. Buna, Xenobot 1.0 adı verildi. Bu böyle uzaylı medeniyet ismi gibi olsa da, aslında adını hücreleri ödünç alınan kurbağadan geliyor: Xenopus laevis, yani Afrika Pençeli Kurbağası.

Xenobot 2.0
Ama bu, yeterince iyi bir yöntem değildi. Çünkü gelişmiş hücrelerin insan eliyle birbirine yapıştırılması gerekiyordu. Doğada ise var oluş bu şekilde "tepeden aşağıya" (İng: "top-to-bottom") dediğimiz biçimde olmuyor. Siz ana rahminde oluşurken biri gelip de sizin hücrelerinizi tek tek birbirine dikmiyor. Canlı cansız her şey, atom altı parçacıkların etkileşiminden doğan atomların oluşturduğu moleküllerin inşa ettiği yapıtaşlarının bir araya gelmesiyle var oluyorlar. Yani "tabandan yukarıya" (İng: "bottom-to-top")... Gerçek bir Frankenstein'ın Canavarı yaratacaksak, sağdan soldan topladığımız erişkin hücrelerle değil, hücrelerin kendi gelişim süreçlerine hükmedecek bir yolla inşa etmeliydik.
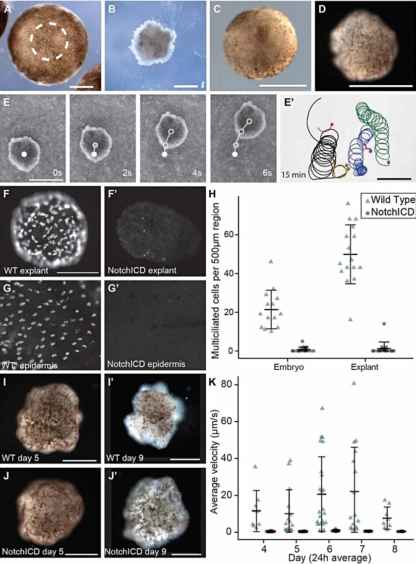
Araştırmacılar, bunu da başardılar! 2021 yılının Mart ayında yaptıkları bir çalışmada, bu defa kurbağa yumurtalarından aldıkları kök hücreleri kullandılar.[2] Kök hücreler, vücudumuzdaki diğer birçok hücreye dönüşebilme yeteneği olan, çok özel hücrelerdir. Bunları kendi hallerine bıraksanız, normal gelişimleri içinde belli hücrelere dönüşürlerdi. Ama araştırmacılar, bu hücrelerin gelişimine engel oldular ve onları diğer kurbağa hücrelerinden ayırdılar. Bunu yaptıklarında, bu kök hücrelerden binlercesi bir araya gelerek, küresel bir şekilde kendi üstlerine çökerek yepyeni bir organizmaya dönüştüklerini fark ettiler. Bu, Xenobot 2.0'ın doğumuydu. Levin şöyle anlatıyor:
Bu hücreler normalde bir iribaşın dış kısmında bulunacak, patojenleri dışarıda tutacak ve mukusu vücuda iyice dağıtıyor olacaklardı. Bizse onları yeni bir bağlama yerleştiriyoruz. Onlara çok hücreliliklerini yeniden tasavvur etmeleri için bir şans veriyoruz. Bu hücreler bir kurbağa genomuna sahipler, ancak iribaş olmaktan kurtulduklarında, şaşırtıcı bir şey yapmak için "plastisite" olarak da adlandırabileceğimiz kolektif zekalarını kullanıyorlar.

Bu hücre öbekleri, kas hücrelerine ihtiyaç duymadan hareket edebiliyordu. Hatta dış yüzeyle temas eden kök hücreler, deri hücresine benzer hücrelere dönüştüler ve sil dediğimiz küçük kıllar ürettiler. Bu kıllar, normalde akciğer, dölyatağı borusu veya bağırsak gibi organlarınızın içinde bulunur ve bir ileri bir geri salınarak buradaki mukusun hareket etmesini, içindekini yabancı maddelerin ayıklanmasını falan sağlar. Ama bu hücreler, bu silleri kullanarak hareket etmeyi öğrendiler. Farklı koşullarda bile kimyasal gradyanları takip ederek yönlerini bulabiliyorlardı, çok daha uzun bir ömre sahiplerdi, birbirleriyle çalışıp, hasar aldıklarında kendilerini tamir edebiliyorlardı. Bakın bunlar aslen kurbağa hücreleriydi, ama kurbağa vücudu dışında yepyeni ve tuhaf bir organizmaya dönüşmüşlerdi.
Çalışmanın bu evresinde doğada hiç görülmemiş vücut formlarında bir araya getirilen hücreler, embriyonik enerji depolarından güç alarak, bir bütün olarak çalışmaya başladı. Bu deneyde, bu botların ilacı doğrudan vücuttaki bir noktaya ulaştırmak da dahil olmak üzere bir dizi görevi yerine getirmek üzere programlanabileceğini gösterdiler.
Xenobot 2.0, kendi başına yaklaşık 3.000 hücreden oluşuyordu; ancak etkili bir şekilde çoğalamıyordu. Tufts'tan Sam Kriegman şöyle diyor:
Bunlar çocuk yapabilir, ancak daha sonra sistem normalde bundan sonra ölür. Aslında sistemin yeniden üretmeye devam etmesini sağlamak çok zor.

Xenobot 3.0
İşte burada evrimsel algoritmalar ve evrimsel robotik devreye girdi.[3] Özetle evrimsel algoritmalar, doğadaki evrim yasasının süperbilgisayar simülasyonları sayesinde çok daha hızlı bir şekilde çalışmasını sağlayan bir yapay zeka sahasıdır. Bu algoritmalara kullanmak istediğiniz parametreleri ve yapmak istediğiniz işi giriyorsunuz. Mesela algoritmaya diyorsunuz ki, "Şu şu özelliklere sahip şu tip hücreleri kullanarak, bir vücut inşa et. Ama öyle bir vücut inşa et ki, ortaya çıkan bu organizma, bırakıldığı su içerisindeki minik partikülleri toplayıp bir araya getirsin ve onu kullanarak bir yumak inşa etsin." Tıpkı bilgisayar oyunlarındaki gibi, fizik yasalarının tanımlı olduğu bir ortamda, evrimsel algoritmanızı çalıştırıyorsunuz.
Normalde evrim, nesiller geçtikçe yaşanır. Yani bir insan, kendi ömrü içinde evrim geçirmez, sadece gelişir. Ama insan popülasyonu her yeni yavru verdiğinde, her yeni nesil atladığında, evrimsel olarak da bir gıdım değişir. Tahmin edebileceğiniz gibi bu, aşırı yavaş bir süreç, çünkü insanlar yaklaşık 20-30 yılda bir nesil atlıyorlar. Ama virüsler birkaç dakikada bir çoğalıp nesil atlayabiliyorlar mesela, o yüzden grip virüsü Influenza gibi bazı virüsler aşırı hızlı evrimleşiyor. İşte simülasyonda bir engelimiz yok. On binlerce bireyden oluşan simüle edilmiş bir canlı popülasyonunun her bir bireyini çözmek istediğimiz görevi ne kadar iyi yaptığı konusunda tek tek sınayıp, en iyi olanlarını seçip, onları birbiriyle çiftleştirip karıştırarak, bu sırada ufak tefek rastgele değişimler, yani mutasyonlar katarak, yeni bir nesil oluşturabiliriz. Ve tüm bunu, işlemci gücünüze bağlı olarak milisaniyeler içinde yapabiliriz. Yani milyonlarca yıllık evrimi, birkaç günde veya haftada çalıştırabilir ve sonuçlarını görebiliriz. Ve son 30 yıldır bu şekilde ürettiğimiz her mühendislik ürünü, insan mühendislerin yapabildiğinden yüzlerce, bazen binlerce kat daha verimli çalıştı. Yani karmaşık tasarımlar yaratmak konusunda hiçbir mühendis, evrimsel süreçten daha yaratıcı ve başarılı değil gibi gözüküyor.
Evrim Ağacı'nın çalışmalarına Kreosus, Patreon veya YouTube üzerinden maddi destekte bulunarak hem Türkiye'de bilim anlatıcılığının gelişmesine katkı sağlayabilirsiniz, hem de site ve uygulamamızı reklamsız olarak deneyimleyebilirsiniz. Reklamsız deneyim, sitemizin/uygulamamızın çeşitli kısımlarda gösterilen Google reklamlarını ve destek çağrılarını görmediğiniz, %100 reklamsız ve çok daha temiz bir site deneyimi sunmaktadır.
KreosusKreosus'ta her 50₺'lik destek, 1 aylık reklamsız deneyime karşılık geliyor. Bu sayede, tek seferlik destekçilerimiz de, aylık destekçilerimiz de toplam destekleriyle doğru orantılı bir süre boyunca reklamsız deneyim elde edebiliyorlar.
Kreosus destekçilerimizin reklamsız deneyimi, destek olmaya başladıkları anda devreye girmektedir ve ek bir işleme gerek yoktur.
PatreonPatreon destekçilerimiz, destek miktarından bağımsız olarak, Evrim Ağacı'na destek oldukları süre boyunca reklamsız deneyime erişmeyi sürdürebiliyorlar.
Patreon destekçilerimizin Patreon ile ilişkili e-posta hesapları, Evrim Ağacı'ndaki üyelik e-postaları ile birebir aynı olmalıdır. Patreon destekçilerimizin reklamsız deneyiminin devreye girmesi 24 saat alabilmektedir.
YouTubeYouTube destekçilerimizin hepsi otomatik olarak reklamsız deneyime şimdilik erişemiyorlar ve şu anda, YouTube üzerinden her destek seviyesine reklamsız deneyim ayrıcalığını sunamamaktayız. YouTube Destek Sistemi üzerinde sunulan farklı seviyelerin açıklamalarını okuyarak, hangi ayrıcalıklara erişebileceğinizi öğrenebilirsiniz.
Eğer seçtiğiniz seviye reklamsız deneyim ayrıcalığı sunuyorsa, destek olduktan sonra YouTube tarafından gösterilecek olan bağlantıdaki formu doldurarak reklamsız deneyime erişebilirsiniz. YouTube destekçilerimizin reklamsız deneyiminin devreye girmesi, formu doldurduktan sonra 24-72 saat alabilmektedir.
Diğer PlatformlarBu 3 platform haricinde destek olan destekçilerimize ne yazık ki reklamsız deneyim ayrıcalığını sunamamaktayız. Destekleriniz sayesinde sistemlerimizi geliştirmeyi sürdürüyoruz ve umuyoruz bu ayrıcalıkları zamanla genişletebileceğiz.
Giriş yapmayı unutmayın!Reklamsız deneyim için, maddi desteğiniz ile ilişkilendirilmiş olan Evrim Ağacı hesabınıza üye girişi yapmanız gerekmektedir. Giriş yapmadığınız takdirde reklamları görmeye devam edeceksinizdir.
Sonuç olarak algoritma, aylar süren evrim simülasyonları sonucunda Pac-Man'e benzeyen bir vücut tasarladı. Yapay zekanın iddiasına göre bu tasarım, gerçek dünyada üretilecek olursa su içindeki o partikülleri yumak yumak bir araya toplayabilecekti. Bu şekil, kendi kendine oluşan Xenobot 2.0 kürelerinden biraz daha karmaşıktı ve bugüne kadar var olmuş hiçbir canlıya benzemiyordu. Bu nedenle biyolog Douglas Blackiston, tıpkı Xenobot 1.0'da yaptığı gibi, gerçek kurbağa hücrelerini kullanarak bu yapay zeka tasarımının aynısını, mikrocerrahi yöntemleri kullanarak gerçek dünyada da üretti. Adeta Dr. Frankenstein gibi... Böylece Xenobot 3.0 doğmuş oldu.

Nihayet, gerçek dünyada test etme vakti geldi: Ne oldu dersiniz? Yapay Zeka'nın tasarladığı ve hiçbir şekilde genleri değiştirilmemiş olan hücre yığınları, gerçekten de kendiliğinden su içindeki parçaları toplayıp, bir yumak haline getirebiliyordu. Ama kritik nokta da burada: Suda topladığı o minik partiküller neydi dersiniz? Kendi vücutlarını da oluşturan tekil kurbağa hücreleriydi. Yani bu Pac-Man şekilli hücre öbekleri, kendilerine benzer "Xenobebekler" inşa edecek biçimde hücreleri toplayıp bir araya getirebiliyorlardı. Bu Xenobebekler bir süre sonra ebeveynleri gibi canlanıyor, hareket ediyor ve onlar da ortamdan hücre toplayıp öbekler inşa ediyorlardı. Yani gözümüzün önünde yeni bir yaşam formu doğmuş oluyordu. Evrimden gücünü alan ve Yapay Zeka tarafından üretilen bir tasarım, gerçek dünyada çalışan biyolojik bir robot yaratmıştı. Buna "robot" diyoruz, çünkü endüstriyel robotlar gibi, spesifik bir amaçla, insanların istediği bir şeyi yapabilsinler diye üretildiler. Kriegman şöyle diyor:
UVM'deki süper bilgisayardan ilk ebeveynlerin şeklini nasıl ayarlayacağını bulmasını istedik ve AI, Pac-Man'e benzeyenler de dahil olmak üzere aylarca uzaklaştıktan sonra bazı garip tasarımlar buldu. Çok sezgisel değil. Çok basit görünüyor, ancak bir insan mühendisin ortaya çıkaracağı bir şey değil. Neden küçücük bir ağız? Neden beş değil? Sonuçları Doug'a gönderdik ve o bu Pac-Man şeklindeki ebeveyn Xenobotları yaptı. Sonra bu ebeveynler çocukları, torunları, torunların torunlarını, torunların büyük torunlarını inşa ettiler.
Başka bir deyişle, Pac-Man tasarımı nesil sayısını büyük ölçüde artırdı.

Vermont Üniversitesi'nde bilgisayar bilimcisi ve robotik uzmanı olan çalışma yazarı Joshua Bongard şöyle diyor:
Yürüyen Xenobot'ları bulduk. Yüzen Xenobotlar bulduk. Ve şimdi, bu çalışmada, kinematik olarak çoğalan Xenobot'ları bulduk. Organizmaların veya canlı sistemlerin içinde daha önce bilinmeyen bir alan olduğunu keşfettik ve bu, çok geniş bir alan.
Genlere Dokunulmadı!
Tüm bunlarda belki de önemli olan nokta şu: Bu hücrelerin genlerine hiç dokunulmadı. Genomları aynı kurbağa genomu... Sadece çok hücreli formlarından izole edildiler ve bambaşka bir yaşam formuna dönüşmüş oldular.
Bunun açabileceği kapıları hayal edebiliyor musunuz? Örneğin daha şimdiden bir grup Xenobot'a hafıza yeteneği verildi. mRNA teknolojisi kullanılarak bunlara EosFP diye bir flüorasan protein verildi. Bu protein üzerine 390 nanometre dalgaboyunda mavi ışık düşerse, bu protein mavi değil de kırmızı ışık saçmaya başlıyor. Böylece bir Xenobot'un ömrü içinde bu spesifik dalgaboyundaki ışığa maruz kalıp kalmadığını anlamak mümkün oluyor.
Bu ne demek biliyor musunuz? Maruz kaldı... Maruz kalmadı... 1... 0... Evet, biyolojik hücrelerden oluşan bir bilgisayara 1 bitlik bilgi kodlamak demek. Üstelik temel biyokimya bilgilerimizi kullanarak bu bitleri açıp kapatabiliriz. Yani insanların verdiği görevleri yapacak biçimde evrimleşen tekil Xenobotlar bir sürü halinde bir araya geldiklerinde, aynı zamanda bir bilgisayar gibi davranabiliyorlar. Ama sizin sahip olduğunuzdan farklı olarak, canlı bir bilgisayar. Yaşayan bir bilgisayar!
Bu sayede bu Xenobotlar, plastik veya metalden yapılmış hiçbir bilgisayarın yapamayacağı davranışlar sergileyebiliyorlar. Mesela labirent çözebiliyorlar. Veya onları boydan boya bir mikrobıçakla yaracak olsanız bile, sadece 5 dakika içinde kendilerini iyileştirip görev başına geri dönüyorlar. Bilgisayarınızın kasasını veya telefonunuzu boydan boya yaralım mesela, bakalım ne olacak...
Bu robotlar radyoaktif kontaminasyonu tespit edebilirler. Cansız değil de canlı oldukları için mikroplastikler gibi doğa için tehlikeli olabilecek kimyasalları parçalayabilecek şekilde evrimleştirilebilirler. İlaçları gitmeleri gereken yere götürebilirler. Hastalıkları teşhis, tedavi bile edebilirler. Tufts Üniversitesi'nden Michael Levin şöyle diyor:
Eğer bir grup hücreye, yapmalarını istediğimiz şeyleri söylemenin bir yolunu bilseydik bu, rejenartif tıbbın doruğu olurdu. Travmatik yaralanmaların, doğum kusurlarının, kanserin ve yaşlanmanın çözümü budur.
Bütün bu farklı problemleri yaşıyoruz, çünkü hangi hücre gruplarının neyi, nasıl inşa edeceğini tahmin edemiyoruz ve onları kontrol edemiyoruz. Xenobotlar, tam da bunu bize öğretecek için yeni bir platform.
Yani biyolojik evrimin değil de evrimsel algoritmaların tasarladığı bu yepyeni "biyolojik robotlar", yaşamın esnekliğini, insan mühendisliğinin en harika taraflarıyla birleştiriyorlar. Silikon çipler ve demir gibi atomlarla inşa ettiğimiz metaller medeniyetimize müthiş bir güç bahşetti, evet, ona şüphe yok. Ama karbon temelli kimyanın yapabileceği yanına bile yanaşamıyor. Ve bu yöntem, ikisini buluşturuyor.
Sonuç
Bu çalışma biyorobotik sahası için heyecan verici bir atılım olma özelliği taşıyor. Ancak ne tür etik kaygılar doğurabileceği de şimdiden tartışma yaratan başlıklar arasında bulunuyor. Bu teknolojinin yaratacağı etik kaygılara yanıt olarak, ekip, Xenobotların tamamen bir laboratuvar ortamında bulunduğunu, kolayca kapatılabildiklerini ve federal, eyalet ve kurumsal etik uzmanları tarafından incelendiğini vurguluyor. Bongard, şöyle anlatıyor:
Bu, kendi kendini kopyalayan sistemleri incelemek için ideal bir sistemdir. Onu kontrol edebileceğimiz, yönlendirebileceğimiz, söndürebileceğimiz, abartabileceğimiz koşulları anlamak için ahlaki bir zorunluluğumuz var. Bir bütün olarak toplum için bunun nasıl çalıştığını incelememiz ve anlamamız önemlidir.
Evrim Ağacı'nda tek bir hedefimiz var: Bilimsel gerçekleri en doğru, tarafsız ve kolay anlaşılır şekilde Türkiye'ye ulaştırmak. Ancak tahmin edebileceğiniz gibi Türkiye'de bilim anlatmak hiç kolay bir iş değil; hele ki bir yandan ekonomik bir hayatta kalma mücadelesi verirken...
O nedenle sizin desteklerinize ihtiyacımız var. Eğer yazılarımızı okuyanların %1'i bize bütçesinin elverdiği kadar destek olmayı seçseydi, bir daha tek bir reklam göstermeden Evrim Ağacı'nın bütün bilim iletişimi faaliyetlerini sürdürebilirdik. Bir düşünün: sadece %1'i...
O %1'i inşa etmemize yardım eder misiniz? Evrim Ağacı Premium üyesi olarak, ekibimizin size ve Türkiye'ye bilimi daha etkili ve profesyonel bir şekilde ulaştırmamızı mümkün kılmış olacaksınız. Ayrıca size olan minnetimizin bir ifadesi olarak, çok sayıda ayrıcalığa erişim sağlayacaksınız.
Makalelerimizin bilimsel gerçekleri doğru bir şekilde yansıtması için en üst düzey çabayı gösteriyoruz. Gözünüze doğru gelmeyen bir şey varsa, mümkünse güvenilir kaynaklarınızla birlikte bize ulaşın!
Bu makalemizle ilgili merak ettiğin bir şey mi var? Buraya tıklayarak sorabilirsin.
Soru & Cevap Platformuna Git- 56
- 28
- 20
- 17
- 15
- 15
- 12
- 12
- 3
- 0
- 0
- 0
- ^ S. Kriegman, et al. (2020). A Scalable Pipeline For Designing Reconfigurable Organisms. Proceedings of the National Academy of Sciences, sf: 1853-1859. doi: 10.1073/pnas.1910837117. | Arşiv Bağlantısı
- ^ D. Blackiston, et al. (2021). A Cellular Platform For The Development Of Synthetic Living Machines. Science Robotics. doi: 10.1126/scirobotics.abf1571. | Arşiv Bağlantısı
- ^ S. Kriegman, et al. (2021). Kinematic Self-Replication In Reconfigurable Organisms. Proceedings of the National Academy of Sciences, sf: e2112672118. doi: 10.1073/pnas.2112672118. | Arşiv Bağlantısı
Evrim Ağacı'na her ay sadece 1 kahve ısmarlayarak destek olmak ister misiniz?
Şu iki siteden birini kullanarak şimdi destek olabilirsiniz:
kreosus.com/evrimagaci | patreon.com/evrimagaci
Çıktı Bilgisi: Bu sayfa, Evrim Ağacı yazdırma aracı kullanılarak 31/10/2025 16:59:32 tarihinde oluşturulmuştur. Evrim Ağacı'ndaki içeriklerin tamamı, birden fazla editör tarafından, durmaksızın elden geçirilmekte, güncellenmekte ve geliştirilmektedir. Dolayısıyla bu çıktının alındığı tarihten sonra yapılan güncellemeleri görmek ve bu içeriğin en güncel halini okumak için lütfen şu adrese gidiniz: https://evrimagaci.org/s/11205
İçerik Kullanım İzinleri: Evrim Ağacı'ndaki yazılı içerikler orijinallerine hiçbir şekilde dokunulmadığı müddetçe izin alınmaksızın paylaşılabilir, kopyalanabilir, yapıştırılabilir, çoğaltılabilir, basılabilir, dağıtılabilir, yayılabilir, alıntılanabilir. Ancak bu içeriklerin hiçbiri izin alınmaksızın değiştirilemez ve değiştirilmiş halleri Evrim Ağacı'na aitmiş gibi sunulamaz. Benzer şekilde, içeriklerin hiçbiri, söz konusu içeriğin açıkça belirtilmiş yazarlarından ve Evrim Ağacı'ndan başkasına aitmiş gibi sunulamaz. Bu sayfa izin alınmaksızın düzenlenemez, Evrim Ağacı logosu, yazar/editör bilgileri ve içeriğin diğer kısımları izin alınmaksızın değiştirilemez veya kaldırılamaz.
 
             
             
       
                   
                   
                   
                   
                   
                   
                   
                   
                   
                   
                   
                  