Keşfedin, Öğrenin ve Paylaşın
Evrim Ağacı'nda Aradığın Her Şeye Ulaşabilirsin!
Yeni Soru Sor
Paylaşım Yap
Hatice Kutbay'ın cevabı ödüllü bir soruda en iyi cevap seçildi! Ödüllü cevabı okumak için tıklayın!
Sorulara Dön
Cem Kara
Cem Kara
109.4K UP
Üye 27 Mart 2022
5

Gerçekliği verimli bir şekilde nasıl algılarız?

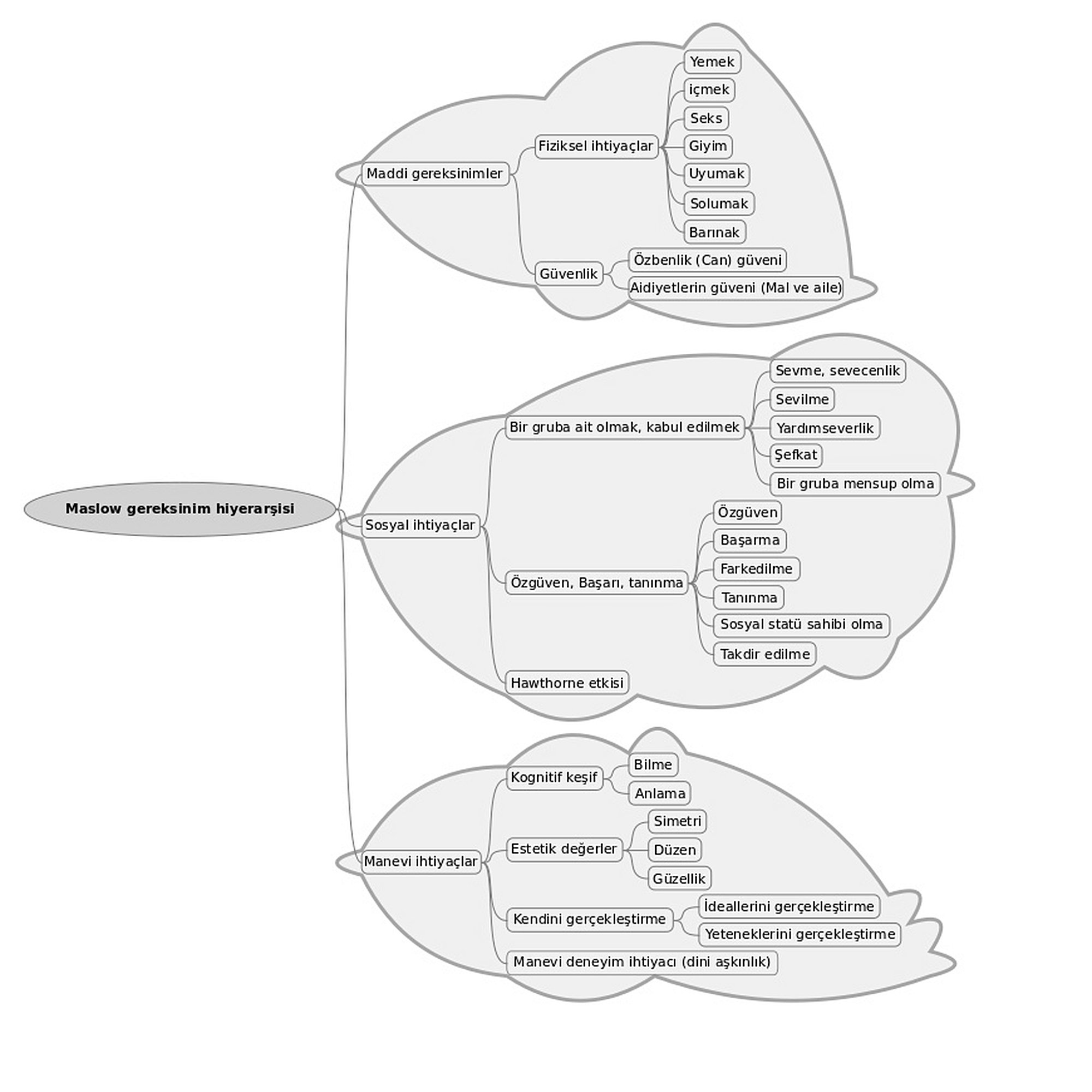
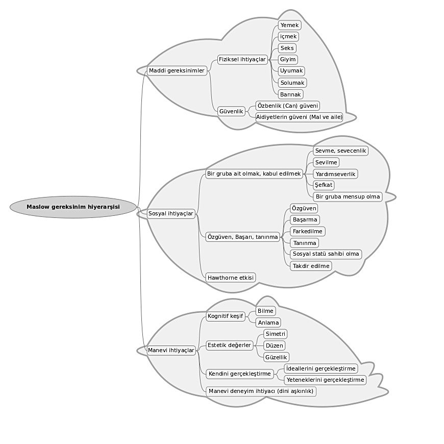
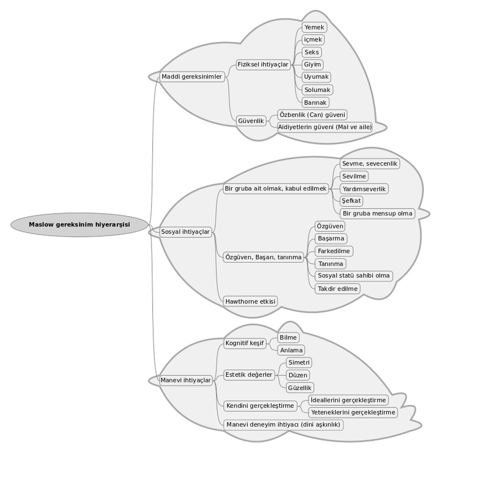
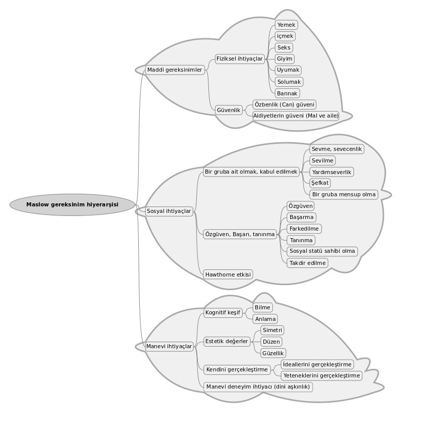
Maslow'un gereksinimler hiyerarşisinde en üstte yen alan kendini gerçekleştirme basamağının koşullarından birisi de bu. Gerçeklik nedir, nasıl algılanır, nasıl daha verimli algılanır, bunun için ne gereklidir, algı nedir gibi daha bir çok sorunun da cevaplanması gerek. Umarım derli toplu bir cevap veren olur.
941 görüntülenme
Gerçekliği verimli bir şekilde nasıl algılarız?
Gerçekliği verimli bir şekilde nasıl algılarız?
  • Şikayet Et
  • Mantık Hatası
0
  • Paylaş
  • Alıntıla
  • Alıntıları Göster
Tüm Reklamları Kapat
Cevap Ver
Evrim Ağacı Soru & Cevap Platformu, Türkiye'deki bilimseverler tarafından kolektif ve öz denetime dayalı bir şekilde sürdürülen, özgür bir ortamdır. Evrim Ağacı tarafından yayınlanan makalelerin aksine, bu platforma girilen soru ve cevapların içeriği veya gerçek/doğru olup olmadıkları Evrim Ağacı yönetimi tarafından denetlenmemektedir. Evrim Ağacı, bu platformda yayınlanan cevapları herhangi bir şekilde desteklememekte veya doğruluğunu garanti etmemektedir. Doğru olmadığını düşündüğünüz cevapları, size sunulan denetim araçlarıyla işaretleyebilir, daha doğru olan cevapları kaynaklarıyla girebilir ve oylama araçlarıyla platformun daha güvenilir bir ortama evrimleşmesine katkı sağlayabilirsiniz.
Popüler Yazılar
30 gün
90 gün
1 yıl
Evrim Ağacı'na Destek Ol

Evrim Ağacı'nın %100 okur destekli bir bilim platformu olduğunu biliyor muydunuz? Evrim Ağacı'nın maddi destekçileri arasına katılarak Türkiye'de bilimin yayılmasına güç katın.

Evrim Ağacı'nı Takip Et!
Aklımdan Geçen
Komünite Seç
Aklımdan Geçen
Fark Ettim ki...
Bugün Öğrendim ki...
İşe Yarar İpucu
Bilim Haberleri
Hikaye Fikri
Video Konu Önerisi
Başlık
Bugün bilimseverlerle ne paylaşmak istersin?
Gündem
Bağlantı
Ekle
Soru Sor
Stiller
Kurallar
Komünite Kuralları
Bu komünite, aklınızdan geçen düşünceleri Evrim Ağacı ailesiyle paylaşabilmeniz içindir. Yapacağınız paylaşımlar Evrim Ağacı'nın kurallarına tabidir. Ayrıca bu komünitenin ek kurallarına da uymanız gerekmektedir.
1
Bilim kimliğinizi önceleyin.
Evrim Ağacı bir bilim platformudur. Dolayısıyla aklınızdan geçen her şeyden ziyade, bilim veya yaşamla ilgili olabilecek düşüncelerinizle ilgileniyoruz.
2
Propaganda ve baskı amaçlı kullanmayın.
Herkesin aklından her şey geçebilir; fakat bu platformun amacı, insanların belli ideolojiler için propaganda yapmaları veya başkaları üzerinde baskı kurma amacıyla geliştirilmemiştir. Paylaştığınız fikirlerin değer kattığından emin olun.
3
Gerilim yaratmayın.
Gerilim, tersleme, tahrik, taciz, alay, dedikodu, trollük, vurdumduymazlık, duyarsızlık, ırkçılık, bağnazlık, nefret söylemi, azınlıklara saldırı, fanatizm, holiganlık, sloganlar yasaktır.
4
Değer katın; hassas konulardan ve öznel yoruma açık alanlardan uzak durun.
Bu komünitenin amacı okurlara hayatla ilgili keyifli farkındalıklar yaşatabilmektir. Din, politika, spor, aktüel konular gibi anlık tepkilere neden olabilecek konulardaki tespitlerden kaçının. Ayrıca aklınızdan geçenlerin Türkiye’deki bilim komünitesine değer katması beklenmektedir.
5
Cevap hakkı doğurmayın.
Aklınızdan geçenlerin bu platformda bulunmuyor olabilecek kişilere cevap hakkı doğurmadığından emin olun.
Keşfet
Ara
Yakında
Sohbet
Agora

Bize Ulaşın

ve seni takip ediyor
Türkiye'deki bilimseverlerin buluşma noktasına hoşgeldiniz!

Göster

Şifremi unuttum Üyelik Aktivasyonu

Göster

Şifrenizi mi unuttunuz? Lütfen e-posta adresinizi giriniz. E-posta adresinize şifrenizi sıfırlamak için bir bağlantı gönderilecektir.

Geri dön

Eğer aktivasyon kodunu almadıysanız lütfen e-posta adresinizi giriniz. Üyeliğinizi aktive etmek için e-posta adresinize bir bağlantı gönderilecektir.

Geri dön

Close
"Hiç kimse, dünyada yarattığı dalgalanmalar yok olana kadar, kurduğu saat durana kadar, yaptığı şarap mayalanmasını tamamlayana kadar, ektiği ürün hasat edilene kadar nihayet ölmüş sayılmaz. Birinin yaşam süresi, onun gerçek varlığının sadece özünden ibarettir."
Terry Pratchett
Kapak Görseli Seç
Videodan otomatik olarak çıkartılan karelerden birini seçin.
Kareler yükleniyor…
Videoyu kaydırarak istediğiniz kareyi seçin.
0:00 / 0:00
Kendi kapak görselinizi yükleyin. Görsel otomatik olarak kırpılacaktır.
Görseli sürükleyin veya tıklayın PNG, JPG veya WEBP (Maks. 10MB)