Keşfedin, Öğrenin ve Paylaşın
Evrim Ağacı'nda Aradığın Her Şeye Ulaşabilirsin!
Paylaşım Yap
Keşfet
Akış
İçerikler
Gündem
Gönderiler
Coronavirus
Amerika Birleşik Devletleri
Zeka
Fare
Arı
Aşılar
Toplumsal Cinsiyet
Evren
Mikrop
Afrika
Coğrafya
Yaşlanma
Deney
Filogenetik
Çocuk
Facebook
Onkoloji
Çiçek
Analiz
İntihar
Yıldız
Ufo
Genom
Ölüm
Popülasyon
Aklımdan Geçen
Komünite Seç
Aklımdan Geçen
Fark Ettim ki...
Bugün Öğrendim ki...
İşe Yarar İpucu
Bilim Haberleri
Hikaye Fikri
Video Konu Önerisi
Başlık
Kafana takılan neler var?
Güncel Bilim Haberleri
Bağlantı
Ekle
Soru Sor
Stiller
Kurallar
Komünite Kuralları
Bu komünite, aklınızdan geçen düşünceleri Evrim Ağacı ailesiyle paylaşabilmeniz içindir. Yapacağınız paylaşımlar Evrim Ağacı'nın kurallarına tabidir. Ayrıca bu komünitenin ek kurallarına da uymanız gerekmektedir.
1
Bilim kimliğinizi önceleyin.
Evrim Ağacı bir bilim platformudur. Dolayısıyla aklınızdan geçen her şeyden ziyade, bilim veya yaşamla ilgili olabilecek düşüncelerinizle ilgileniyoruz.
2
Propaganda ve baskı amaçlı kullanmayın.
Herkesin aklından her şey geçebilir; fakat bu platformun amacı, insanların belli ideolojiler için propaganda yapmaları veya başkaları üzerinde baskı kurma amacıyla geliştirilmemiştir. Paylaştığınız fikirlerin değer kattığından emin olun.
3
Gerilim yaratmayın.
Gerilim, tersleme, tahrik, taciz, alay, dedikodu, trollük, vurdumduymazlık, duyarsızlık, ırkçılık, bağnazlık, nefret söylemi, azınlıklara saldırı, fanatizm, holiganlık, sloganlar yasaktır.
4
Değer katın; hassas konulardan ve öznel yoruma açık alanlardan uzak durun.
Bu komünitenin amacı okurlara hayatla ilgili keyifli farkındalıklar yaşatabilmektir. Din, politika, spor, aktüel konular gibi anlık tepkilere neden olabilecek konulardaki tespitlerden kaçının. Ayrıca aklınızdan geçenlerin Türkiye’deki bilim komünitesine değer katması beklenmektedir.
5
Cevap hakkı doğurmayın.
Aklınızdan geçenlerin bu platformda bulunmuyor olabilecek kişilere cevap hakkı doğurmadığından emin olun.
Size Özel
Makaleler
Rastgele Soru
Ufuk Derin
Ufuk Derin
3.3M UP
28 Mayıs
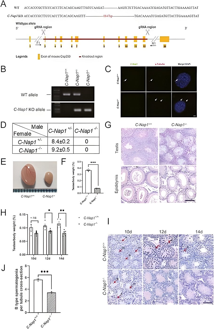
Araştırmada, farelerde sperm üretimi için gerekli olan C-Nap1 adlı proteinin eksikliği incelendi. Bu protein olmadığında, sperm öncüsü hücreler gelişemiyor ve mayoz bölünmeye geçemeden duruyor. Bilim insanları, bu durumda sperm sayısının azaldığını ve kısırlığın ortaya çıktığını gösterdi. Çalışma, erkek kısırlığının genetik nedenlerini anlamada önemli bir adım sunuyor.


120 görüntülenme
Bu gönderi Evrim Ağacı tarafından öne çıkarılmıştır.
1
0 Yorum
  • Şikayet Et
  • Mantık Hatası
0
  • Paylaş
  • Alıntıla
  • Alıntıları Göster
Gündem
Güncel Bilim Haberleri
Ece Müker
Ece Müker
598.5K UP
1 gün önce
Bilim dünyasında yerleşik olan "manyetik kutup değişimi yaklaşık 10 bin yıl sürer" bilgisi, Utah Üniversitesi ve uluslararası ortaklarının yürüttüğü yeni bir çalışmayla kökten değişiyor. Communications Earth & Environment dergisinde yayımlanan araştırmaya göre, yaklaşık 40 milyon yıl önce (Eosen Dönemi) gerçekleşen bazı manyetik taklaların 70 bin yıla kadar uzadığı keşfedildi. Kuzey Atlantik'te okyanus tabanından çıkarılan tortu çekirdeklerini inceleyen bilim insanları, mikroorganizmaların bıraktığı manyetik izleri takip ederek bu "yavaş çekim" değişimleri gün yüzüne çıkardı. Bu bulgu hayati bir öneme sahip; zira manyetik alan, Dünyayı güneş radyasyonu ve kozmik parçacıklardan koruyan ana kalkanımızdır. Kutup değişimi sırasında zayıflayan bu koruyucu ağın on binlerce yıl boyunca düşük seviyede kalması, atmosferik kimyadan genetik mutasyon oranlarına ve canlıların navigasyon yeteneklerine kadar pek çok evrimsel süreci derinden etkilemiş olabilir. Bilgisayar modellerinin 130 bin yıla kadar çıkabileceğini öngördüğü bu uzun süreli istikrarsızlık dönemleri, gezegenimizin manyetik geçmişinin sandığımızdan çok daha tahmin edilemez olduğunu kanıtlıyor.
149 görüntülenme
Bu gönderi Evrim Ağacı tarafından öne çıkarılmıştır.
4
0 Yorum
  • Şikayet Et
  • Mantık Hatası
0
  • Paylaş
  • Alıntıla
  • Alıntıları Göster
Ece Müker
Ece Müker
598.5K UP
1 gün önce
Federal Havacılık İdaresi'nin (FAA), Falcon 9 roketi üzerindeki uçuş yasağını kaldırmasıyla birlikte SpaceX, NASA’nın kritik Crew-12 misyonunu 11 Şubat 2026 Çarşamba günü gerçekleştirmeye hazırlanıyor. 2 Şubat'taki bir Starlink fırlatmasında roketin üst kademesinde yaşanan motor ateşleme sorunu nedeniyle uygulanan kısa süreli duraklama, SpaceX’in incelemelerinin FAA tarafından kabul edilmesiyle sona erdi. Florida'daki Cape Canaveral Uzay Gücü İstasyonu'ndan yerel saatle 06:01'de fırlatılacak olan görev; NASA astronotları Jessica Meir ve Jack Hathaway, kozmonot Andrey Fedyaev ve ESA astronotu Sophie Adenot'u Uluslararası Uzay İstasyonu’na (ISS) taşıyacak. Ocak ayında yaşanan ilk acil tıbbi tahliye operasyonu nedeniyle şu an sadece 3 kişinin bulunduğu ISS, Crew-12 ekibinin 9 ay sürecek görevi için istasyona ulaşmasıyla birlikte tekrar tam kapasite olan 7 kişiye yükselecek.
122 görüntülenme
Bu gönderi Evrim Ağacı tarafından öne çıkarılmıştır.
3
0 Yorum
  • Şikayet Et
  • Mantık Hatası
0
  • Paylaş
  • Alıntıla
  • Alıntıları Göster
Ece Müker
Ece Müker
598.5K UP
2 gün önce
Bilim dünyası, 2023 yılında Dünya’ya çarpan ve "imkansız" olarak nitelendirilen aşırı enerjili bir parçacığın (neutrino) sırrını çözmeye yaklaştı. University of Massachusetts Amherst araştırmacıları, bu parçacığın Büyük Patlama sırasında oluşan "ilkel kara deliklerin" patlamasından kaynaklanmış olabileceğini öne sürüyor.

LHC gibi dünyanın en güçlü parçacık hızlandırıcılarından 100.000 kat daha fazla enerjiye sahip olan bu neutrino, doğal kozmik olaylarla açıklanamayacak kadar güçlüydü. Araştırma ekibi, "karanlık yük" (dark charge) adını verdikleri hipotezle, bu kara deliklerin standart modellerden farklı davrandığını ve bu sayede devasa enerji patlamaları yarattığını savunuyor. Bu model, aynı zamanda Güney Kutbu'ndaki IceCube dedektörünün neden bu sinyalleri yakalayamadığını da açıklıyor. Bilim insanları, bu ilkel kara deliklerin evrendeki tüm karanlık madde miktarını açıklayabileceğine ve evrenin yapısını anlama yolunda devrim yaratabileceğine inanıyor.

168 görüntülenme
Bu gönderi Evrim Ağacı tarafından öne çıkarılmıştır.
6
0 Yorum
  • Şikayet Et
  • Mantık Hatası
0
  • Paylaş
  • Alıntıla
  • Alıntıları Göster
Ece Müker
Ece Müker
598.5K UP
2 gün önce
Bilim dünyasında çığır açan yeni bir araştırma, hayal gücü ve rol yapma yeteneğinin sadece insanlara özgü olduğu yönündeki asırlık inancı temelinden sarstı. Johns Hopkins Üniversitesi'ndeki araştırmacılar tarafından gerçekleştirilen ve Science dergisinde yayımlanan çalışmada, 43 yaşındaki bonobo Kanzi ile "hayali bir çay partisi" düzenlendi. Deneyler sırasında Kanzi, boş bir sürahiden dökülen hayali meyve sularının ve kaplara konulan hayali üzümlerin yerini tutarlı bir şekilde tespit ederek, zihninde var olmayan nesneleri canlandırabildiğini kanıtladı.

Bu keşif, maymunların bilişsel dünyasının sadece "şu an" ile sınırlı olmadığını, zengin bir hayal gücüne sahip olduklarını gösteriyor. Uzmanlara göre bu yetenek, yaklaşık dokuz milyon yıl önceki ortak atalarımıza kadar uzanan derin bir evrimsel geçmişe sahip olabilir. Kanzi'nin hem hayali nesneleri takip etmesi hem de gerçek bir seçenek sunulduğunda gerçeği tercih etmesi, onun kurgu ile gerçek arasındaki farkı net bir şekilde bildiğini de ortaya koyuyor. Bu çarpıcı bulgular, insanı diğer türlerden ayıran "özel" yeteneklerin yeniden tanımlanmasını ve hayvanların karmaşık zihinsel kapasitelerine daha derin bir saygı duyulmasını zorunlu kılıyor.

168 görüntülenme
Bu gönderi Evrim Ağacı tarafından öne çıkarılmıştır.
9
1 Yorum
  • Şikayet Et
  • Mantık Hatası
1
  • Paylaş
  • Alıntıla
  • Alıntıları Göster
Ece Müker
Ece Müker
598.5K UP
3 gün önce
Güneş, 4 Şubat’ta gerçekleşen güçlü bir X4.2 sınıfı güneş patlamasıyla Afrika’nın batısı ve Avrupa’nın güneyinde kısa süreli radyo iletişimi kesintilerine yol açtı. Patlama, Güneş’in üst atmosferinden yayılan yoğun radyasyonun Dünya’nın iyonosferini etkilemesi sonucu meydana geldi.

Patlama, son günlerde art arda güçlü patlamalar üreten AR4366 adlı büyük ve manyetik açıdan karmaşık güneş lekesi bölgesinden kaynaklandı. X sınıfı patlamalar, Güneş’teki en güçlü patlama türü olarak biliniyor ve geniş çaplı radyo sinyali kesintilerine neden olabiliyor. Bu tür patlamalar bazen koronal kütle atımı (CME) ile birlikte gerçekleşerek Dünya’da jeomanyetik fırtınalar ve kutup ışıklarına yol açabiliyor. Ancak bu olayda önemli bir CME tespit edilmedi.

Yetkililer, daha önce meydana gelen bir X8.4 patlamasına bağlı yavaş bir CME’nin Dünya’ya hafif bir etki yapmış olabileceğini ve küçük ölçekli (G1) jeomanyetik fırtına koşullarının görülebileceğini belirtti. Yaklaşık 15 Dünya genişliğindeki dev güneş lekesi bölgesi hâlâ Dünya’ya dönük durumda ve aktifliğini sürdürüyor. Uzay hava durumu uzmanları, bu bölgenin önümüzdeki günlerde daha güçlü patlamalar üretip üretmeyeceğini yakından izliyor.

230 görüntülenme
Bu gönderi Evrim Ağacı tarafından öne çıkarılmıştır.
6
0 Yorum
  • Şikayet Et
  • Mantık Hatası
0
  • Paylaş
  • Alıntıla
  • Alıntıları Göster
Daha Fazla İçerik Göster
Popüler Yazılar
30 gün
90 gün
1 yıl
Evrim Ağacı'na Destek Ol

Evrim Ağacı'nın %100 okur destekli bir bilim platformu olduğunu biliyor muydunuz? Evrim Ağacı'nın maddi destekçileri arasına katılarak Türkiye'de bilimin yayılmasına güç katın.

Evrim Ağacı'nı Takip Et!
Keşfet
Ara
Yakında
Sohbet
Agora

Bize Ulaşın

ve seni takip ediyor

Göster

Şifremi unuttum Üyelik Aktivasyonu

Göster

Şifrenizi mi unuttunuz? Lütfen e-posta adresinizi giriniz. E-posta adresinize şifrenizi sıfırlamak için bir bağlantı gönderilecektir.

Geri dön

Eğer aktivasyon kodunu almadıysanız lütfen e-posta adresinizi giriniz. Üyeliğinizi aktive etmek için e-posta adresinize bir bağlantı gönderilecektir.

Geri dön

Close