Keşfedin, Öğrenin ve Paylaşın
Evrim Ağacı'nda Aradığın Her Şeye Ulaşabilirsin!
Paylaşım Yap
2,500 ATP Ödüllü Soru: Sizce tekrar farklı bi bilinçte her ne kadar hatırlamasak bile yeniden doğacak mıyız? Hemen cevapla! Melih Karakuş'un cevabı ödüllü bir soruda en iyi cevap seçildi! Ödüllü cevabı okumak için tıklayın!
Tüm Reklamları Kapat

Proje Çizelgelerin Matematiksel Olarak Anlaşılması

1 dakika
35
Proje Çizelgelerin Matematiksel Olarak Anlaşılması
  • Blog Yazısı
Blog Yazısı
Tüm Reklamları Kapat

Karmaşık projeler, süreleri bir güç yasasına göre değişen birçok faaliyetten oluşur; bu model genel proje süresini ve gecikmesini tahmin etmek için kullanılabilir.

Hepimiz bir proje geciktiğinde hayal kırıklığına uğramışızdır çünkü bir alt görev diğeri bitmeden başlayamaz. Projelerin verimli bir şekilde programlanması sürecinin matematiksel terimlerle tanımlanabileceği daha az bilinmektedir.

Cambridge, İngiltere merkezli teknoloji şirketi Nodes & Links'ten Alexei Vazquez, bir projedeki faaliyet uzunluklarının dağılımının güç yasası ölçeklendirmesinin matematiksel ilişkisiyi takip ettiğini göstermiştir. Vazquez bulgularını The European Physical Journal B'de yayınladı.

Tüm Reklamları Kapat

Bir niceliğin diğerinin gücü (karesi veya küpü gibi) olarak değiştiği herhangi bir ilişki güç yasası olarak bilinir. Bunlar çok çeşitli fiziksel (örneğin bulut boyutları veya güneş patlamaları), biyolojik (örneğin bir habitattaki tür frekansları) ve insan yapımı (örneğin gelir dağılımı) olgulara uygulanabilir.

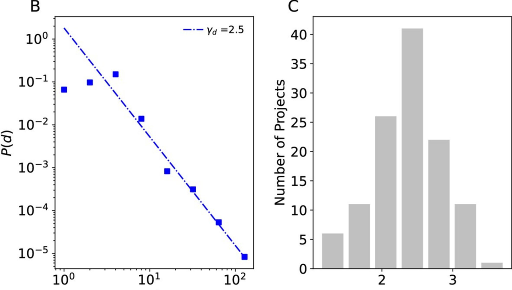
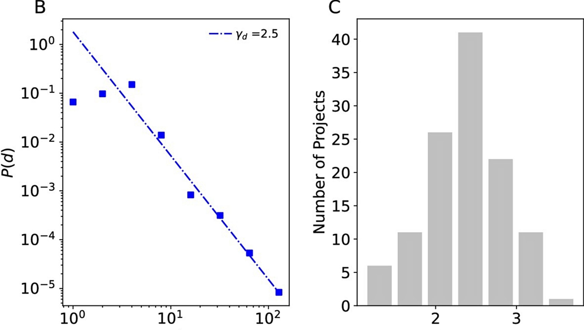
Vazquez'in proje analizinde, güç yasalarına bağlı olan büyüklükler, projeyi oluşturan her bir faaliyetin süresi ve her bir faaliyet arasındaki boş zamanlar veya "dalgalar" idi.

Vazquez, şirketine ait bir veri tabanında depolanan ve toplamda 1.000'den fazla faaliyet içeren 118 inşaat projesine ilişkin verileri analiz etmiştir. Belirli bir projedeki faaliyet süreleri, negatif üslü bir güç yasasına uyuyordu (yani, daha kısa süreli faaliyetler ve az sayıda daha uzun olanlardan oluşan bir "kuyruk" vardı); üssün değeri projeden projeye değişiyordu. Bir projedeki faaliyetler için dalgalanma sürelerinin dağılımı benzer ancak bağımsız bir güç yasası ile ifade edilebilir.

Bu güç yasası ölçeklendirmelerinin farklı süreçlerden kaynaklandığını açıklamıştır: faaliyetler söz konusu olduğunda, genel bir faaliyetin zaman içinde bir dizi daha uzmanlaşmış faaliyete bölündüğü tarihsel bir süreçten kaynaklanmaktadır. Ayrıca, tüm bir projeyle ilişkili gecikmelerin tahmin edilmesinin, faaliyetlerin güç yasası ölçeklendirmesine bağlı olduğunu, ancak dalgalara bağlı olmadığını göstermiştir. Bu analiz, planlanan projelerdeki gecikmeleri doğru bir şekilde tahmin etme ve bu uzun beklemelerden kaynaklanan rahatsızlığı en aza indirme potansiyeline sahip.

Okundu Olarak İşaretle
5
0
  • Paylaş
  • Alıntıla
  • Alıntıları Göster
Paylaş
Sonra Oku
Notlarım
Yazdır / PDF Olarak Kaydet
Raporla
Mantık Hatası Bildir
Yukarı Zıpla
Bu Blog Yazısı Sana Ne Hissettirdi?
  • Muhteşem! 0
  • Tebrikler! 0
  • Bilim Budur! 0
  • Mmm... Çok sapyoseksüel! 0
  • Güldürdü 0
  • İnanılmaz 0
  • Umut Verici! 0
  • Merak Uyandırıcı! 0
  • Üzücü! 0
  • Grrr... *@$# 0
  • İğrenç! 0
  • Korkutucu! 0
Kaynaklar ve İleri Okuma
  • C. Sansom. A Mathematical Understanding Of Project Schedules. (15 Mayıs 2024). Alındığı Tarih: 16 Mayıs 2024. Alındığı Yer: phsy | Arşiv Bağlantısı
Tüm Reklamları Kapat

Evrim Ağacı'na her ay sadece 1 kahve ısmarlayarak destek olmak ister misiniz?

Şu iki siteden birini kullanarak şimdi destek olabilirsiniz:

kreosus.com/evrimagaci | patreon.com/evrimagaci

Çıktı Bilgisi: Bu sayfa, Evrim Ağacı yazdırma aracı kullanılarak 29/03/2026 06:55:32 tarihinde oluşturulmuştur. Evrim Ağacı'ndaki içeriklerin tamamı, birden fazla editör tarafından, durmaksızın elden geçirilmekte, güncellenmekte ve geliştirilmektedir. Dolayısıyla bu çıktının alındığı tarihten sonra yapılan güncellemeleri görmek ve bu içeriğin en güncel halini okumak için lütfen şu adrese gidiniz: https://evrimagaci.org/s/17603

İçerik Kullanım İzinleri: Evrim Ağacı'ndaki yazılı içerikler orijinallerine hiçbir şekilde dokunulmadığı müddetçe izin alınmaksızın paylaşılabilir, kopyalanabilir, yapıştırılabilir, çoğaltılabilir, basılabilir, dağıtılabilir, yayılabilir, alıntılanabilir. Ancak bu içeriklerin hiçbiri izin alınmaksızın değiştirilemez ve değiştirilmiş halleri Evrim Ağacı'na aitmiş gibi sunulamaz. Benzer şekilde, içeriklerin hiçbiri, söz konusu içeriğin açıkça belirtilmiş yazarlarından ve Evrim Ağacı'ndan başkasına aitmiş gibi sunulamaz. Bu sayfa izin alınmaksızın düzenlenemez, Evrim Ağacı logosu, yazar/editör bilgileri ve içeriğin diğer kısımları izin alınmaksızın değiştirilemez veya kaldırılamaz.

Aklımdan Geçen
Komünite Seç
Aklımdan Geçen
Fark Ettim ki...
Bugün Öğrendim ki...
İşe Yarar İpucu
Bilim Haberleri
Hikaye Fikri
Video Konu Önerisi
Başlık
Bugün bilimseverlerle ne paylaşmak istersin?
Gündem
Bağlantı
Ekle
Soru Sor
Stiller
Kurallar
Komünite Kuralları
Bu komünite, aklınızdan geçen düşünceleri Evrim Ağacı ailesiyle paylaşabilmeniz içindir. Yapacağınız paylaşımlar Evrim Ağacı'nın kurallarına tabidir. Ayrıca bu komünitenin ek kurallarına da uymanız gerekmektedir.
1
Bilim kimliğinizi önceleyin.
Evrim Ağacı bir bilim platformudur. Dolayısıyla aklınızdan geçen her şeyden ziyade, bilim veya yaşamla ilgili olabilecek düşüncelerinizle ilgileniyoruz.
2
Propaganda ve baskı amaçlı kullanmayın.
Herkesin aklından her şey geçebilir; fakat bu platformun amacı, insanların belli ideolojiler için propaganda yapmaları veya başkaları üzerinde baskı kurma amacıyla geliştirilmemiştir. Paylaştığınız fikirlerin değer kattığından emin olun.
3
Gerilim yaratmayın.
Gerilim, tersleme, tahrik, taciz, alay, dedikodu, trollük, vurdumduymazlık, duyarsızlık, ırkçılık, bağnazlık, nefret söylemi, azınlıklara saldırı, fanatizm, holiganlık, sloganlar yasaktır.
4
Değer katın; hassas konulardan ve öznel yoruma açık alanlardan uzak durun.
Bu komünitenin amacı okurlara hayatla ilgili keyifli farkındalıklar yaşatabilmektir. Din, politika, spor, aktüel konular gibi anlık tepkilere neden olabilecek konulardaki tespitlerden kaçının. Ayrıca aklınızdan geçenlerin Türkiye’deki bilim komünitesine değer katması beklenmektedir.
5
Cevap hakkı doğurmayın.
Aklınızdan geçenlerin bu platformda bulunmuyor olabilecek kişilere cevap hakkı doğurmadığından emin olun.
Size Özel
Makaleler
Daha Fazla İçerik Göster
Popüler Yazılar
30 gün
90 gün
1 yıl
Evrim Ağacı'na Destek Ol

Evrim Ağacı'nın %100 okur destekli bir bilim platformu olduğunu biliyor muydunuz? Evrim Ağacı'nın maddi destekçileri arasına katılarak Türkiye'de bilimin yayılmasına güç katın.

Evrim Ağacı'nı Takip Et!
Geçmiş ve Notlar
Yazı Geçmişi
Okuma Geçmişi
Notlarım
İlerleme Durumunu Güncelle
Okudum
Sonra Oku
Not Ekle
İşaretle
Göz Attım
Site Ayarları

Evrim Ağacı tarafından otomatik olarak takip edilen işlemleri istediğin zaman durdurabilirsin.

[Site ayalarına git...]
Bu Yazıdaki Hareketleri
Daha Fazla göster
Tüm Okuma Geçmişin
Daha Fazla göster
0/10000
Kaydet
Keşfet
Ara
Yakında
Sohbet
Agora

Bize Ulaşın

ve seni takip ediyor
Türkiye'deki bilimseverlerin buluşma noktasına hoşgeldiniz!

Göster

Şifremi unuttum Üyelik Aktivasyonu

Göster

Şifrenizi mi unuttunuz? Lütfen e-posta adresinizi giriniz. E-posta adresinize şifrenizi sıfırlamak için bir bağlantı gönderilecektir.

Geri dön

Eğer aktivasyon kodunu almadıysanız lütfen e-posta adresinizi giriniz. Üyeliğinizi aktive etmek için e-posta adresinize bir bağlantı gönderilecektir.

Geri dön

Close
"Tıp, sadece bilim değil, aynı zamanda bir sanattır."
Paracelsus
Kapak Görseli Seç
Videodan otomatik olarak çıkartılan karelerden birini seçin.
Kareler yükleniyor…
Videoyu kaydırarak istediğiniz kareyi seçin.
0:00 / 0:00
Kendi kapak görselinizi yükleyin. Görsel otomatik olarak kırpılacaktır.
Görseli sürükleyin veya tıklayın PNG, JPG veya WEBP (Maks. 10MB)