Keşfedin, Öğrenin ve Paylaşın
Evrim Ağacı'nda Aradığın Her Şeye Ulaşabilirsin!
Paylaşım Yap
2,500 ATP Ödüllü Soru: Ipin ortasındaki gerileme küveti ne kadardır, N? Hemen cevapla!
Keşfet
Akış
İçerikler
Gündem
Gönderiler
Element
Bilişsel
Doğa Yasaları
Plastik
Hücreler
Parçacık
Doktor
Teşhis
Yüksek
Mistisizm
Terapi
Beyin
Manyetik Alan
Sıcaklık
Enfeksiyon
Beslenme Bilimi
Mitler
Mikrobiyota
Konuşma
Transkripsiyon
Mantık Hatası
Adaptasyon
Dinozorlar
Primat
Uzun
Aklımdan Geçen
Komünite Seç
Aklımdan Geçen
Fark Ettim ki...
Bugün Öğrendim ki...
İşe Yarar İpucu
Bilim Haberleri
Hikaye Fikri
Video Konu Önerisi
Başlık
Kafana takılan neler var?
Güncel Bilim Haberleri
Bağlantı
Ekle
Soru Sor
Stiller
Kurallar
Komünite Kuralları
Bu komünite, aklınızdan geçen düşünceleri Evrim Ağacı ailesiyle paylaşabilmeniz içindir. Yapacağınız paylaşımlar Evrim Ağacı'nın kurallarına tabidir. Ayrıca bu komünitenin ek kurallarına da uymanız gerekmektedir.
1
Bilim kimliğinizi önceleyin.
Evrim Ağacı bir bilim platformudur. Dolayısıyla aklınızdan geçen her şeyden ziyade, bilim veya yaşamla ilgili olabilecek düşüncelerinizle ilgileniyoruz.
2
Propaganda ve baskı amaçlı kullanmayın.
Herkesin aklından her şey geçebilir; fakat bu platformun amacı, insanların belli ideolojiler için propaganda yapmaları veya başkaları üzerinde baskı kurma amacıyla geliştirilmemiştir. Paylaştığınız fikirlerin değer kattığından emin olun.
3
Gerilim yaratmayın.
Gerilim, tersleme, tahrik, taciz, alay, dedikodu, trollük, vurdumduymazlık, duyarsızlık, ırkçılık, bağnazlık, nefret söylemi, azınlıklara saldırı, fanatizm, holiganlık, sloganlar yasaktır.
4
Değer katın; hassas konulardan ve öznel yoruma açık alanlardan uzak durun.
Bu komünitenin amacı okurlara hayatla ilgili keyifli farkındalıklar yaşatabilmektir. Din, politika, spor, aktüel konular gibi anlık tepkilere neden olabilecek konulardaki tespitlerden kaçının. Ayrıca aklınızdan geçenlerin Türkiye’deki bilim komünitesine değer katması beklenmektedir.
5
Cevap hakkı doğurmayın.
Aklınızdan geçenlerin bu platformda bulunmuyor olabilecek kişilere cevap hakkı doğurmadığından emin olun.
Size Özel
Makaleler
Rastgele Soru
Ece Müker
Ece Müker
613.1K UP
13 Ocak 2024
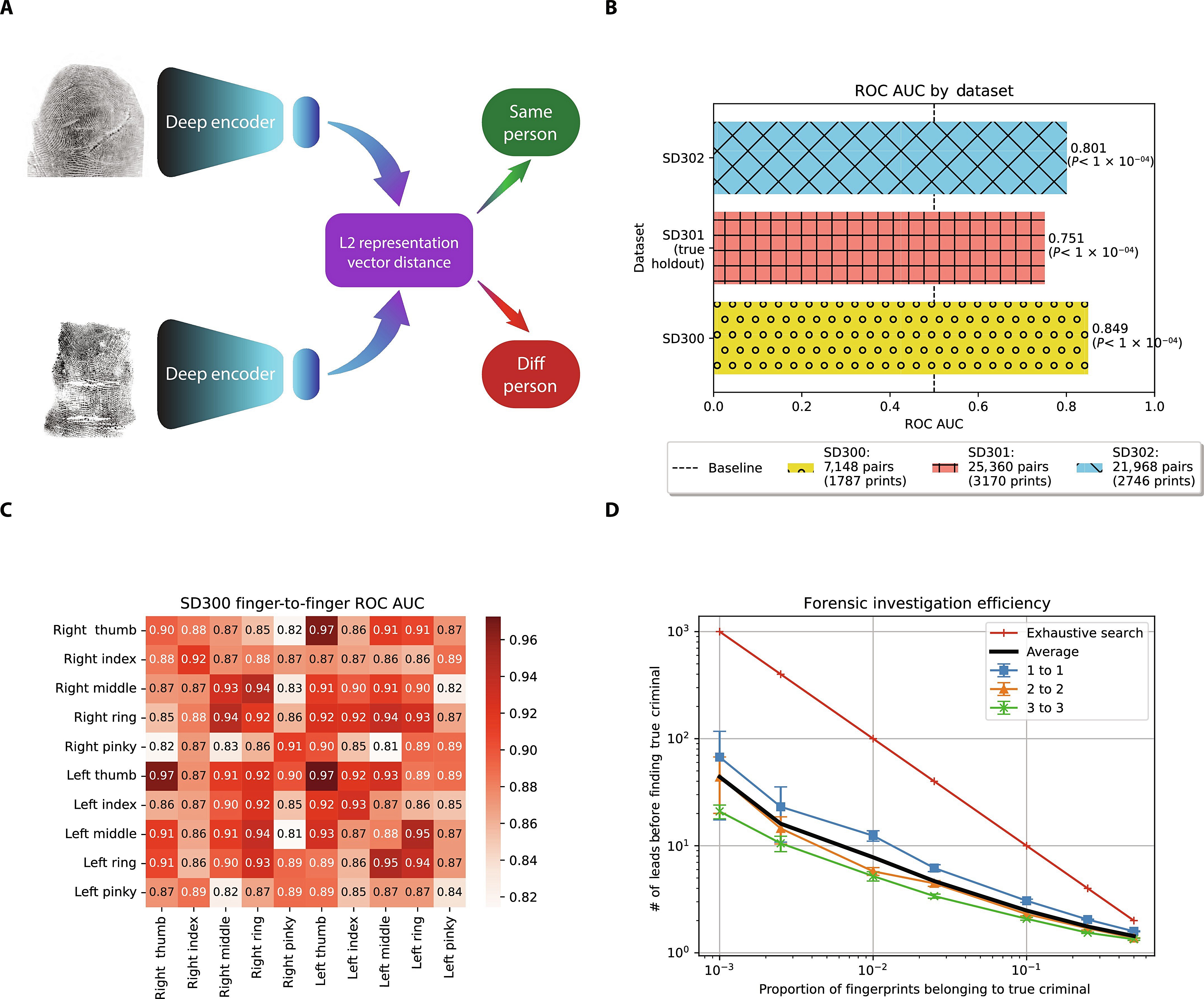
Columbia Üniversitesi'nde birinci sınıfa başlamak için evde kalan Gabe Guo, profesörlerinin yaptığı bir sohbet sırasında bir soruyla karşılandı. Guo, bu konuşmanın hayatının üç yılını etkileyeceğini bilmediğini söyledi. Şu anda Columbia'nın bilgisayar bilimleri bölümünde lisans son sınıf öğrencisi olan Guo, parmak izleriyle ilgili bir çalışma yapan bir ekibin liderliğini üstlendi. Bu çalışmanın sonuçları, parmak izlerinin hepsinin benzersiz olmadığına dair uzun süredir kabul edilen gerçeği sorguluyor. Ancak, çalışma birçok kez reddedildi ve Science Advances dergisine kabul edilmeden önce temyize başvuruldu. Adli tıp alanında deneyimi olmayan Guo, başlangıçta adli tıp camiasından olumsuz tepkiler aldığını belirtti. Makalenin sonuçları, parmak izleri konusundaki mevcut bilgileri sorgulayarak, daha fazla araştırma ve tartışmaya yol açabilir.
Bu gönderi Evrim Ağacı tarafından öne çıkarılmıştır.
5
0 Yorum
  • Şikayet Et
  • Mantık Hatası
0
  • Paylaş
  • Alıntıla
  • Alıntıları Göster
Gündem
Güncel Bilim Haberleri
Ece Müker
Ece Müker
613.1K UP
20 saat önce
NASA'nın İç Denetim Ofisi (OIG), Artemis programının insan iniş aracı (HLS) bileşenine ilişkin ciddi uyarılar içeren yeni bir rapor yayımladı. Rapora göre SpaceX'in Starship HLS'i ve Blue Origin'in Blue Moon iniş aracı, astronot güvenliği açısından kritik eksiklikler barındırıyor.
 
Raporun en çarpıcı bulgusu, her iki iniş aracı için de bir kurtarma planının bulunmaması. Bir iniş aracı Ay yüzeyinde arızalanır ya da yörüngedeki Orion kapsülüne yanaşamazsa, NASA'nın müdahale edecek herhangi bir kapasitesi mevcut değil; bu durumda mürettebat hayatını kaybedebilir.
 
Rapor ayrıca SpaceX ile NASA arasında Starship HLS'in manuel kontrol gereksinimlerini karşılayıp karşılamadığı konusunda anlaşmazlık bulunduğunu ortaya koyuyor; bu özellik, aracın insanlı uçuşa sertifikalandırılması için zorunlu. Blue Moon'un manuel kontrol sistemi ise henüz netlik kazanmamış durumda.
 
Bir diğer sorun, mürettebat hayatta kalma analizlerinin tasarım sürecinin çok geç aşamalarında yapılması. Bu nedenle analizler, mühendislere güvenlik sistemlerini iyileştirme fırsatı sunmak yerine yalnızca mevcut riskleri tespit etmekle sınırlı kalıyor.
 
NASA, 2028'de astronotları Ay'a indirmeyi hedefliyor; bu tarihin temel gerekçelerinden biri de Çin'in önüne geçme yarışı. OIG, NASA'nın çoğu öneriyi kabul ettiğini belirtiyor; ancak saatin hızla ilerlediği göz önünde bulundurulduğunda bu eksikliklerin ne kadar sürede giderilebileceği belirsizliğini koruyor.

71 görüntülenme
Bu gönderi Evrim Ağacı tarafından öne çıkarılmıştır.
8
0 Yorum
  • Şikayet Et
  • Mantık Hatası
0
  • Paylaş
  • Alıntıla
  • Alıntıları Göster
Ece Müker
Ece Müker
613.1K UP
20 saat önce
Nature dergisinde yayımlanan yeni bir çalışma, astronomların uzun süredir açıklayamadığı "aşırı parlak süpernovalar" (SLSNe-I) olgusuna çarpıcı bir yanıt sunuyor. Bu süpernova türü, sıradan süpernovalara kıyasla en az 10 kat daha fazla ışık yayıyor; ancak bu muazzam enerjinin kaynağı bugüne kadar tartışmalıydı.
 
Las Cumbres Gözlemevi'nden Joseph Farah liderliğindeki ekip, SN 2024afav adlı süpernovayı gözlemlerken ışık eğrisinde giderek hızlanan düzenli dalgalanmalar (titreşimler) fark etti. Bu "chirped" (frekansı değişen) sinyal, standart manyetar modeliyle açıklanamıyordu.
 
Araştırmacılar, bu titreşimlerin kaynağının süpernovanın merkezinde yer alan hızla dönen bir manyetar (aşırı yoğun, güçlü manyetik alanlı nötron yıldızı) ve onun etrafındaki bir akış diski olduğunu keşfetti. Disk, manyetarın dönme eksenine göre eğik konumda dönerken Lense-Thirring sarsıntısı adı verilen bir etki nedeniyle sallanıyor; bu sarsıntı ise süpernovanın parlaklık eğrisindeki dalgalanmalar olarak gözlemlenebiliyor. Tıpkı eğik dönen bir topaç gibi.
 
Ekip bu modelden yola çıkarak manyetarın dönme periyodunu 4,2 milisaniye, manyetik alan şiddetini ise 1,6×10¹⁴ Gauss olarak bağımsız biçimde hesapladı; her iki yöntemden elde edilen sonuçlar birbirini doğruladı.
 
Bu bulgu iki açıdan tarihi: Hem aşırı parlak süpernovaların enerji kaynağını ilk kez somut kanıtlarla açıklıyor, hem de Lense-Thirring etkisinin bir manyetar ortamında gözlemlendiğini kanıtlayan ilk çalışma olma özelliği taşıyor. Araştırmacılar, bu yaklaşımın genel görelilik teorisini süpernova gibi şiddetli ortamlarda test etmek için yeni bir kapı araladığını vurguluyor.

64 görüntülenme
Bu gönderi Evrim Ağacı tarafından öne çıkarılmıştır.
Lense–Thirring precessing magnetar engine drives a superluminous supernova
Type I superluminous supernovae (SLSNe-I) are at least an order of magnitude brighter than standard SNe, with the power source for their luminosity still unknown1–3. The central engines of SLSNe-I are suggested to be magnetars4,5 but most of the SLSNe-I light curves have several bumps that are unexplained by the standard magnetar model6–8. Existing explanations for the bumps either modulate the engine luminosity or invoke interactions with circumstellar material (CSM). Surveys of the limited sample of SLSN-I light curves find no compelling evidence favouring either scenario7,9, leaving both the nature of the light-curve fluctuations and the applicability of the magnetar model unresolved. Here we report high-cadence multiband observations of a SLSN-I with clear ‘chirped’ (that is, decreasing period) light-curve bumps that can be directly linked to the properties of the magnetar central engine. Our observations are consistent with a magnetar centrally located within the expanding supernova ejecta, surrounded by an infalling accretion disk undergoing Lense–Thirring precession. Our analysis demonstrates that the light curve and bump frequency independently and self-consistently constrain the magnetar spin period to P = 4.2 ± 0.2 ms and the magnetic-field strength to B = (1.6 ± 0.1) × 1014 G. These results provide the first observational evidence of the Lense–Thirring effect in the environment of a magnetar and confirm the magnetar spin-down model as an explanation for the extreme luminosity observed in SLSNe-I. We anticipate that this discovery will create avenues for testing general relativity in a new regime—the violent centres of young SNe. Observations of a nearby type I superluminous supernova showing oscillating light-curve bumps provide evidence of a centrally located magnetar in the wake of the explosion, surrounded by an infalling accretion disk undergoing Lense–Thirring precession.
www.nature.com
2
0 Yorum
  • Şikayet Et
  • Mantık Hatası
0
  • Paylaş
  • Alıntıla
  • Alıntıları Göster
Ece Müker
Ece Müker
613.1K UP
1 gün önce
NASA'nın 2012 yılında fırlattığı Van Allen Probe A uzay aracı, yaklaşık 14 yıl sonra Dünya atmosferine yeniden giriş yapması bekleniyor. 600 kilogramı aşan aracın büyük bölümünün atmosferde yanarak yok olacağı tahmin edilirken bazı parçaların yüzeye ulaşabileceği de belirtiliyor. NASA, bir parçanın insanlara zarar verme olasılığını 4.200'de 1 olarak açıkladı ve bunu "düşük risk" olarak nitelendirdi.
 
İkiz araçlardan oluşan Van Allen Probes görevi, Dünya'yı çevreleyen iki kalıcı radyasyon kuşağını incelemek amacıyla tasarlandı. Başlangıçta iki yıl sürmesi planlanan görev, araçlar yakıtsız kalana kadar neredeyse yedi yıl boyunca sürdürüldü. Görev boyunca araçlar, Dünya'nın manyetik alanı tarafından tutulan yüklü parçacık halkalarından geçerek bu parçacıkların nasıl kazanılıp kaybedildiğini inceledi.
 
Görevin en önemli keşiflerinden biri, yoğun güneş aktivitesi dönemlerinde oluşabilen geçici bir üçüncü radyasyon kuşağının varlığının ilk kez gözlemlenmesiydi. Van Allen kuşakları, Dünya'yı kozmik radyasyon, güneş fırtınaları ve güneş rüzgarından koruduğundan bu görev uzay hava durumu araştırmaları açısından kritik veriler sundu. İkiz araç Van Allen Probe B'nin ise 2030 yılından önce atmosfere girmesi beklenmiyor.

117 görüntülenme
Bu gönderi Evrim Ağacı tarafından öne çıkarılmıştır.
4
0 Yorum
  • Şikayet Et
  • Mantık Hatası
0
  • Paylaş
  • Alıntıla
  • Alıntıları Göster
Ece Müker
Ece Müker
613.1K UP
1 gün önce
Kuzey Denizi'nin altında yıllardır tartışılan Silverpit Krateri'nin kökeni artık kesin olarak açıklandı. Nature Communications dergisinde yayımlanan yeni araştırma, kraterin yaklaşık 43-46 milyon yıl önce yaklaşık 160 metre genişliğinde bir asteroidin deniz tabanına çarpmasıyla oluştuğunu kanıtlıyor.
 
Heriot-Watt Üniversitesi'nden Dr. Uisdean Nicholson liderliğindeki ekip, yeni sismik görüntüleme yöntemleri ve krater tabanıyla aynı derinlikten alınan kayaç örneklerindeki nadir "şok mineralleri" sayesinde bu sonuca ulaştı. Söz konusu şok kuvars ve feldspat kristalleri, yalnızca asteroid çarpmalarının yarattığı aşırı basınç koşullarında oluşabiliyor; bu da etki krateri hipotezini tartışmasız biçimde doğruluyor.
 
Yorkshire kıyısından yaklaşık 130 kilometre açıkta, deniz tabanının 700 metre altında bulunan Silverpit; 3 kilometrelik merkezi bir çukur ve yaklaşık 20 kilometrelik halkalar biçiminde uzanan fay sistemiyle oldukça sıra dışı bir yapıya sahip. Simülasyonlara göre asteroid, batıdan düşük açıyla çarparak saniyeler içinde 1,5 kilometre yüksekliğinde bir kaya ve su perdesi oluşturdu; ardından bu perde denize çökerek 100 metreyi aşkın bir tsunami dalgası yarattı.
 
Silverpit, şimdiye kadar tespit edilmiş yalnızca 33 okyanus krateri arasına katılarak dünya üzerindeki asteroid etkilerinin nasıl iz bıraktığını anlamamıza katkı sağlıyor. Araştırmacılar bu bulgular sayesinde hem gezegenimizin geçmişteki çarpma geçmişini hem de olası gelecekteki asteroid tehditlerinin etkilerini daha iyi modelleyebileceklerini belirtiyor.

103 görüntülenme
Bu gönderi Evrim Ağacı tarafından öne çıkarılmıştır.
3
0 Yorum
  • Şikayet Et
  • Mantık Hatası
0
  • Paylaş
  • Alıntıla
  • Alıntıları Göster
Ece Müker
Ece Müker
613.1K UP
2 gün önce
Animal Behaviour dergisinde yayımlanan yeni bir çalışma, rakunların yalnızca yiyecek bulmak için değil, salt meraktan da problem çözdüğünü ortaya koyuyor.
 
UBC'den araştırmacılar Hannah Griebling ve Dr. Sarah Benson-Amram, rakunların özel olarak tasarlanmış çok erişimli bir bulmaca kutusunu test ettikleri deneylerde ilginç bir davranış keşfetti: Rakünlar, kutudaki tek ödülü (bir adet marshmallow) aldıktan sonra bile yeni mekanizmaları çözmeye devam etti. Bu davranış, yiyecek güdüsünden bağımsız bir "bilgi arayışı" güdüsüne işaret ediyor.
 
Dokuz farklı giriş noktasına sahip kutuda kolay, orta ve zor mekanizmalar bulunuyordu. Görev kolaylaştıkça rakünlar daha fazla seçeneği denedi; zorluk arttıkça bildik çözüme yöneldiler, ancak yine de keşfetmeyi bırakmadılar. Araştırmacılar bu davranışı, riskin düşük olduğunda yeniyi deneyen, yüksek olduğunda güvenliyi tercih eden bir karar mekanizması olarak tanımlıyor; tıpkı restoranda menü seçer gibi.
 
Bulgular, rakunların şehir hayatındaki başarısını da açıklıyor. İnsan yapımı kilitlere ve mandallara uygun olan hassas ön pençeleri, yiyecek olmasa bile problem çözme güdüleri ve esnek bilişsel yapıları onları kentsel ortamlara son derece iyi uyum sağlayan bir tür haline getiriyor.
 
Araştırmacılar, bu tür bilişsel özelliklerin anlaşılmasının; rakünların yanı sıra ayılar gibi insan kaynaklarına erişmek için problem çözen diğer türlerin yönetimine de rehberlik edebileceğini vurguluyor.

219 görüntülenme
Bu gönderi Evrim Ağacı tarafından öne çıkarılmıştır.
8
0 Yorum
  • Şikayet Et
  • Mantık Hatası
0
  • Paylaş
  • Alıntıla
  • Alıntıları Göster
Daha Fazla İçerik Göster
Popüler Yazılar
30 gün
90 gün
1 yıl
Evrim Ağacı'na Destek Ol

Evrim Ağacı'nın %100 okur destekli bir bilim platformu olduğunu biliyor muydunuz? Evrim Ağacı'nın maddi destekçileri arasına katılarak Türkiye'de bilimin yayılmasına güç katın.

Evrim Ağacı'nı Takip Et!
Keşfet
Ara
Yakında
Sohbet
Agora

Bize Ulaşın

ve seni takip ediyor
Türkiye'deki bilimseverlerin buluşma noktasına hoşgeldiniz!

Göster

Şifremi unuttum Üyelik Aktivasyonu

Göster

Şifrenizi mi unuttunuz? Lütfen e-posta adresinizi giriniz. E-posta adresinize şifrenizi sıfırlamak için bir bağlantı gönderilecektir.

Geri dön

Eğer aktivasyon kodunu almadıysanız lütfen e-posta adresinizi giriniz. Üyeliğinizi aktive etmek için e-posta adresinize bir bağlantı gönderilecektir.

Geri dön

Close
"Hayatta korkulacak hiçbir şey yoktur. Sadece anlaşılacak şeyler vardır. Şimdi, anlamak zamanıdır. Böylelikle daha az sayıda şeyden korkabiliriz."
Marie Curie
Kapak Görseli Seç
Videodan otomatik olarak çıkartılan karelerden birini seçin.
Kareler yükleniyor…
Videoyu kaydırarak istediğiniz kareyi seçin.
0:00 / 0:00
Kendi kapak görselinizi yükleyin. Görsel otomatik olarak kırpılacaktır.
Görseli sürükleyin veya tıklayın PNG, JPG veya WEBP (Maks. 10MB)